Infineon XENSIV PAS CO2 Sensor2Go Evaluation Kit

About this document
This document will help users to work with the XENSIV™ PAS CO2 Sensor2Go evaluation kit. The XENSIV™ PAS CO2 Sensor2Go evaluation kit is developed as a plug-and-play module for the assessment of the XENSIV™ PAS CO2 sensor.
Scope and purpose
This document will define XENSIV™ PAS CO2 Sensor2Go evaluation kit functions, the procedure for integrating with the XENSIV™ PAS CO2 mini-evaluation board, and the necessary steps required to get a readout from the kit.
Intended audience
Application engineers, system engineers, and system architects of an application where the XENSIV™ PAS CO2 mini-evaluation board will be integrated.
Sales part codes
SP005582413 – XENSIV™ PAS CO2 Sensor2Go evaluation kit
SP005577475 – XENSIV™ PAS CO2 mini-evaluation board
Introduction to XENSIV™ PAS CO2 Sensor2Go evaluation kit
The XENSIV™ PAS CO2 is a real CO2 sensor that improves the size and performance of existing CO2 sensor solutions. This sensor has been designed based on the unique photoacoustic spectroscopy (PAS) principle. To ensure efficient and quick evaluation, the XENSIVTM PAS CO2 Sensor2Go Evaluation kit is offered. An easy-to-use PC GUI is offered along with the package. The contents of the kits are shown in Figure 1.

The complete Sensor2Go evaluation kit includes:
- XENSIV™ PAS CO2 evaluation motherboard
- XENSIV™ PAS CO2 mini-evaluation board
- micro-USB cable
Key features:
- Communication to a PC GUI via micro USB
- Power management unit ensuring stable 12V for the light source
Hardware details
Connection of the mini-evaluation board with the motherboard
Connect the mini-evaluation board and motherboard as shown in Figure 2. For proper connection please connect pin 1 of the mini-board as shown in the figure.
The relevant pin description of the XENSIV™ PAS CO2 mini evaluation board is presented in the following table.
| Pin (mini- board connection) | Pin (external pin header) | Symbol | Type | Description |
| 1 | 3 | VDD3.3 | Power supply (3.3 V) | 3.3 V digital power supply |
| 2 | 4 | RX | Input/Output | UART receiver pin |
| 3 | 6 | SCL | Input/Output | I2C clock pin (3.3 V domain) |
| 4 | 5 | TX/SDA | Output | UART transmitter pin (3.3 V domain)/I2C data pin (3.3 V domain) |
| 5 | 9 | PWM_DIS | Input | PWM disable input pin (3.3 V domain) |
| 5b | 11 | SWD | N/A | Do not connect |
| 6b | 12 | SWCLK | N/A | Do not connect |
| 6 | 1 | GND | Ground | Ground |
| 7 | 8 | INT | Output | Interrupt output pin (3.3 V domain) |
| 8 | 7 | PSEL | Input | Communication interface select input pin (3.3 V domain) |
| 9 | 10 | PWM | Output | PWM output pin (3.3 V domain) |
| 10 | 2 | VDD12 | Power supply (12 V) | 12 V power supply for the IR emitter |
XENSIV™ PAS CO2 mini-evaluation board
The XENSIV™ PAS CO2 sensor is assembled on the mini-evaluation board as shown in Figure 3. The mini-evaluation board has extended male pin headers and can be treated as a standalone sample. Its internal registers can be accessed via external pins using communication protocols such as I2C, UART, or PWM.
The relevant pin descriptions of the XENSIV™ PAS CO2 mini-evaluation board are presented in the following table.
| Pin | Symbol | Type | Description |
| 1 | VDD3.3 | Power supply (3.3 V) | 3.3 V digital power supply |
| 2 | RX | Input/Output | UART receiver pin |
| 3 | SCL | Input/Output | I2C clock pin (3.3 V domain) |
| 4 | TX/SDA | Output | UART transmitter pin (3.3 V domain)/I2C data pin (3.3 V domain) |
| 5 | PWM_DIS | Input | PWM disable input pin (3.3 V domain) |
| 5b | SWD | N/A | Do not connect |
| 6b | SWCLK | N/A | Do not connect |
| 6 | GND | Ground | Ground |
| 7 | INT | Output | Interrupt output pin (3.3 V domain) |
| 8 | PSEL | Input | Communication interface select input pin (3.3 V domain) |
| 9 | PWM | Output | PWM output pin (3.3 V domain) |
| 10 | VDD12 | Power supply (12 V) | 12 V power supply for the IR emitter |
NOTE: Before performing the evaluation, it is recommended to perform Forced Compensation (FC) or enable Automatic Baseline Offset Correction (ABOC).
Software
XENSIV™ PAS CO2 Sensor2Go kit can be evaluated on the XENSIV™ PAS CO2 Sensor2Go GUI. It is a plug-and-play solution. Just install the tool in your PC, connect the evaluation kit with your PC and start evaluating the CO2 sensor.
Step 1: Downloading the GUI
Before installing the XENSIV™ PAS CO2 Sensor2Go GUI, please uninstall any previous version of the same GUI. Then download the latest version of the GUI from the following link. (Sometimes customers may experience issues downloading the installer using Microsoft Edge. We recommend using the latest version of Google Chrome). The XENSIV™ PAS CO2 Sensor2Go GUI can be downloaded from the Infineon toolbox. The tool is shown in Figure 4. Please, download the toolbox from the following link:
Link to GUI: https://www.infineon.com/cms/en/tools/landing/infineontoolbox.html
Then search for ‘XENSIV PAS CO2 Sensor2Go GUI’ within the toolbox launcher and install.

Step 2: Installing the GUI
After downloading, simply run the downloaded file with the ‘.exe’ extension from your download folder and go through the installation procedure. The ‘.exe’ file name should start from ifxpasco2gui_followed by version no. of software you downloaded.



After performing all the necessary steps, Press ‚Finish‘ to exit setup and launch XENSIVTM PAS CO2 Sensor2Go GUI. The startup screen will look like Figure 5.

Step 3: Connect XENSIVTM PAS CO2 Sensor2Go
Connect a XENSIVTM PAS CO2 Sensor2Go evaluation kit using a micro USB cable as shown in Figure 6.
After connecting the sensor and starting the value acquisition process, the first CO2 concentration value will appear after a delay of 10 s.
Using a single motherboard in combination with multiple mini-boards, it is advised to put a sticker and give each sensor a separate serial number. This way, it will be easy to evaluate and process the data at a later time.
Data Logging:
If the automatic logging column is not checked, each time when a user connects the sensor, GUI will prompt the user asking for a path of .CSV logging file. If the popup is discarded, no default path is provided and automatic logging is disabled. The logging settings can be changed by clicking the ‘logging settings’ menu at the top right
corner of the GUI. Again, for the log files, it is advised to use the same serial number as it has been used by the user for the sensor.
Note: Multiple sensor connection to GUI is not supported with this GUI version.
Additional features
In the installed GUI customers can use the different functionalities of the XENSIVTM PAS CO2 sensor.
ABOC and Pressure compensation:
Automatic Baseline Offset Correction (ABOC) and Pressure compensation can be triggered by manually setting the values in the ‘CO2 setting’ menu. This menu button can be found at the top left corner as shown in Figure 7.

After changing the related settings press enter and click the “Apply all settings” button from the bottom left corner of the screen as shown in Figure 8.
Forced compensation:
Force compensation can be triggered by manually setting the values in the ‘Force calibration’ menu. This menu button can be found at the top left corner as shown in Figure 9.

Note: Before enabling the Force compensation, the reference CO2 concentration needs to be determined.
Appendix
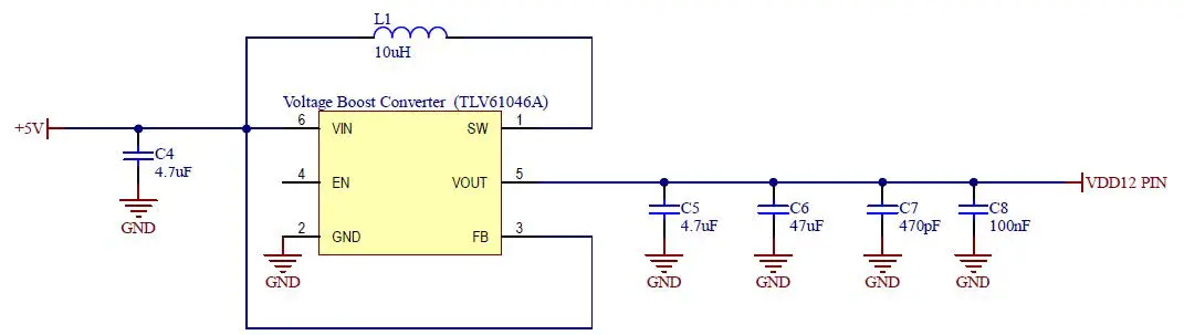
Schematics for evaluation motherboard
Customers who are using the XENSIV™ PAS CO2 mini-evaluation board or standalone XENSIV™ PAS CO2 sensor without the XENSIV™ PAS CO2 evaluation motherboard are encouraged to use the same application circuits for a single and stable power supply.
PAS sensor
Infineon fixed linear voltage post regulator
Example voltage boost converter to generate stable 12V
Revision history
| Document version | Date of release | Description of changes |
| V1.0 | 02.06.2021 | Creation |
| V1.1 | 26.08.2021 | Updated notes |
Trademarks
All referenced product or service names and trademarks are the property of their respective owners.
Edition 2021-08-26
Published by
Infineon Technologies AG
81726 Munich, Germany
© 2021 Infineon Technologies AG. All Rights Reserved.
Do you have a question about this document?
Email: [email protected]
Document reference
AppNote Number
IMPORTANT NOTICE
The information contained in this application note is given as a hint for the implementation of the product only and shall in no event be regarded as a description or warranty of a certain functionality, condition or quality of the product. Before implementation of the product, the recipient of this application note must verify any function and other technical information given herein in the real application. Infineon Technologies hereby disclaims any and all warranties and liabilities of any kind (including without limitation warranties of non-infringement of intellectual property rights of any third party) with respect to any and all information given in this application note.
The data contained in this document is exclusively intended for technically trained staff. It is the responsibility of customer’s technical departments to evaluate the suitability of the product for the intended application and the completeness of the product information given in this document with respect to such application.
For further information on the product, technology, delivery terms and conditions and prices please contact your nearest Infineon Technologies office (www.infineon.com)
WARNINGS
Due to technical requirements products may contain dangerous substances. For information on the types in question please contact your nearest Infineon Technologies office.
Except as otherwise explicitly approved by Infineon Technologies in a written document signed by authorized representatives of Infineon Technologies, Infineon Technologies’ products may not be used in any applications where a failure of the product or any consequences of the use thereof can reasonably be expected to result in personal injury.




















