Si826x-EVB
Si826X LED EMULATOR INPUT ISODRIVER
EVALUATION BOARD USER’S GUIDE
User Guide
Introduction
The Si826x evaluation board allows designers to evaluate Silicon Lab’s Si826x family of CMOS based LED Emulator Input ISOdrivers. The Si826x ISOdrivers are pin-compatible, drop-in upgrades for popular opto-coupled gate drivers, such as 0.6 A ACPL-0302/3020, 2.5 A HCPL-3120/ACPL-3130, HCNW3120/3130, and similar optodrivers.
The devices are ideal for driving power MOSFETs and IGBTs used in a wide variety of inverter and motor control applications. The Si826x isolated gate drivers utilize Silicon Laboratories’ proprietary silicon isolation technology, supporting up to 5.0 kVRMS withstand voltage per UL1577. This technology enables higher-performance, reduced variation with temperature and age, tighter part-to-part matching, and superior common-mode rejection compared to opto-coupled gate drivers. While the input circuit mimics the characteristics of an LED, less drive current is required, resulting in higher efficiency. Propagation delay time is independent of input drive current, resulting in consistently short propagation times, tighter unit-to-unit variation, and greater input circuit design flexibility. As a result, the Si826x series offers longer service life and dramatically higher reliability compared to opto-coupled gate drivers. The evaluation kit consists of four separately orderable boards with each board featuring either the DIP8, SOIC8, SDIP6, or LGA8 package. For more information on configuring the ISOdriver itself, see the Si826x product data sheet and application note “AN677: Using the Si826x Family of Isolated Gate Drivers”.
1.1. Kit Contents
Each Si826x Evaluation Kit contains the following items:
- Si826x based evaluation board as shown in Figures 1 through 4.
- Si826x LED Emulator Input ISOdriver (installed on the evaluation board)
- Si8261 (DIP8, SOIC8, SDIP6, LGA8)
![]()
![]()
Required Equipment
The following equipment is required to demonstrate the evaluation board:
- 1 digital multimeter
- 2 multimeter test leads (red and black)
- 1 oscilloscope (Tektronix TDS 2024B or equivalent)
- 1 function generator (Agilent 33220A, 20 MHz or equivalent)
- 1 dc power supply (HP6024A, 30 V dc, 0–100 mA or equivalent)
- 1 BNC splitter
- 3 coaxial cables
- 2 BNC to clip converters (red and black)
- 2 Banana to clip wires (red and black)
- Si826x Evaluation Board (board under test)
- Si826x LED Emulator Input Evaluation Board User’s Guide (this document)
Hardware Overview and Demo
Figure 5 illustrates the connection diagram to demonstrate the Si826x-DIP8 EVB. The other footprint boards demonstrate in a similar fashion. This demo transmits a 500 kHz (5 V peak, 50 percent duty cycle) square wave through the ISOdriver to its output (Vo). In this example, VDD is powered by a 15 V supply. Figure 6 shows a scope shot of CH1 (input) and CH2 (output). Note that if a user wants to evaluate an LED Emulator Input ISOdriver other than the ones pre-populated, this can be accomplished by removing the installed device and replacing it with the desired footprint-compatible ISOdriver device.
![]()
3.1. Board Jumper Settings
To run the demo, follow the instructions below. Review Figure 5 and Figures 11 through 14 if necessary.
- Ensure that JP1 and JP6 are installed as shown in Figure 1, 2, 3, or 4.
3.2. DC Supply Configuration
- Turn OFF the dc power supply and ensure that the output voltage is set to its lowest output voltage.
- Connect the banana ends of the black and red banana to clip terminated wires to the outputs of the dc supply.
- Then, connect the clip end of the red and black banana to clip wires to P2. The red wire goes to Pin1. The black wire goes to Pin3.
- Turn ON the dc power supply.
- Adjust the dc power supply to provide 15 V on its output.
- Ensure that the current draw is less than 25 mA. If it is larger, this indicates that either the board or Si826x has been damaged or the supply is connected backwards.
3.3. Wave Form Generator
- Turn ON the arbitrary waveform generator with the output disengaged.
- Adjust its output to provide a 500 kHz, 0 to 5 V peak square wave (50 percent duty cycle) to its output.
- Split the output of the generator with a BNC splitter.
- From the BNC splitter, connect a coaxial cable to CH1 of the scope. This will be the input.
- Connect a second coaxial cable to the BNC splitter, and connect a BNC-to-clip converter to the end of the coaxial cable.
- From here, connect the clip ends of the BNC-to-clip converter to P1, Pin1 (red wire here) and Pin3 (black wire here). The positive terminal is Pin1 on P1.
- Connect one end of a third coaxial cable to a BNC-to-clip converter (note that a scope probe can be used here instead).
- From here, connect the clip end of the BNC-to-clip converter to P2, Pin2 (red wire here) and Pin3 (black wire here). Vo is on P2 Pin2.
- Connect the other end of the coaxial cable to CH2 of the oscilloscope. This will be the output.
- Engage the output of the waveform generator.
3.4. Oscilloscope Setup
- Turn ON the oscilloscope.
- Set the scope to Trigger on CH1 and adjust the trigger level to 1 V minimum.
- Set CH1 to 2 V per division. Set CH2 to 5 V per division.
- Adjust the seconds/division setting to 250 ns/division.
- Adjust the level indicator for all channels to properly view each channel as shown in Figure 6.
A 500 kHz square wave should display on Channel 1 of the scope for the input and a slightly delayed 5 V version of this square wave should display the output on Channel 2, as shown in Figure 6. This concludes the basic demo.
For more advanced demos, see the following section.
3.5. Adjusting Input Signal Frequency and VDD
Now is a good time to explore some additional functionality of the board. From here the user can do the following:
- Slowly adjust VDD down to 13 V and up to 30 V. Then, take the VDD voltage below 12 V. Once below 12 V, it can be seen that the Si826x’s UVLO turns on. In this condition, the output should turn off in which case the square wave disappears.
- Next, adjust the supply back to 15 V.
- Another dial the user can adjust is the frequency dial on the square wave generator. Turn this dial from tens of Hz up to several MHz and observe the scope output.
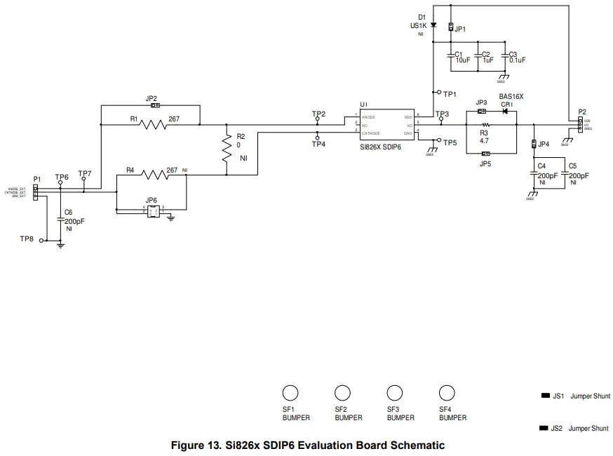
Open Loop POL Evaluation Board
The power and jumper connections descriptions are summarized here:
- P1 External input signal connections to drive the LED Emulator.
- P2 External output signal and VDD connections.
- JP1 Jumper when installed bypasses the external bootstrap circuitry.
- JP2 Jumper when installed used to accommodate common-anode drive.
- JP3 Jumper when installed can be used to enable the fast reverse recovery diode.
- JP4 Jumper when installed can be used to add additional load to output.
- JP5 Jumper when installed can be used to bypass the output gate resistor.
- JP6 Jumper when installed used to accommodate common-cathode drive.
4.1. Voltage and Current Sense Test Points
The Si826x evaluation board has several test points. These test points correspond to the respective pins on the Si826x integrated circuits as well as other useful inspection points. See Figures 7 through 10 for a silkscreen overview. See schematics in Figures 11 through 14 for more details as well.
![]()
![]()
Si826x Evaluation Board Schematics
![]()
![]()
![]()
![]()
Bill of Materials
Table 1. Si826x DIP8 Evaluation Board Bill of Materials
| Item | Qty | Ref | Part # | Supplier | Description | Value |
| 1 | 1 | C1 | GRM32DF51H106ZA01L | Murata Electronics North America | CAP, 10 µF, 50 V, –20% to +80%, Y5V, 1210 | 10 µF |
| 2 | 1 | C2 | C1210X7R101-105K | Venkel | CAP, 1 µF, 100 V, ±10%, X7R, 1210 | 1 µF |
| 3 | 1 | C3 | C0603X7R101-104M | Venkel | CAP, 0.1 µF, 100 V, ±20%, X7R, 0603 | 0.1 µF |
| 4 | 3 | C4, C5, C6 | C0805C0G500-201K | Venkel | CAP, 200 pF, 50 V, ±10%, COG, 0805 | 200 pF |
| 5 | 1 | CR1 | BAS16XV2T1G | On Semi | DIO, SWITCH, 200 mA, 75 V, SOD523 | BAS16X |
| 6 | 1 | D1 | US1K-13-F | Diodes Inc. | DIO, SWITCH, ULT FAST 1 A 800 V, SMA | US1K |
| 7 | 5 | JP1, JP2, JP3, JP4, JP5 | TSW-102-07-T-S | Samtec | Header, 2×1, 0.1in pitch, Tin Plated | Jumper |
| 8 | 1 | JP6 | TSW-102-07-T-D | Samtec | Header, 2×2, 0.1in pitch, Tin Plated | Header 2×2 |
| 9 | 2 | JS1, JS2 | SNT-100-BK-T | Samtec | Shunt, 1×2, 0.1in pitch, Tin Plated | Jumper Shunt |
| 10 | 2 | P1, P2 | TSW-103-07-T-S | Samtec | Header, 3×1, 0.1in pitch, Tin Plated | Header 1×3 |
| 11 | 2 | R1, R4 | CR0805-10W-2670F | Venkel | Res, 267 W, 1/10 W, ±1%, ThickFilm, 0805 | 267 |
| 12 | 1 | R2 | CR0805-10W-000 | Venkel | Res, 0 W, 2 A, ThickFilm, 0805 | 0 |
| 13 | 1 | R3 | CR0805-10W-4R7J | Venkel | Res, 4.7 W, 1/10W, ±5%, ThickFilm, 0805 | 4.7 |
| 14 | 4 | SF1, SF2, SF3, SF4 | SJ61A6 | 3M | HDW, Bumpon Cylindrical.312X.215 BLK | Bumper |
| 15 | 8 | TP1, TP2, TP3, TP4, TP5, TP6, TP7, TP8 | 151-201-RC | Kobiconn | Testpoint, White, PTH | White |
| 16 | 1 | U1 | Si8261BCC-C-IP | Silicon Labs | ISOdriver 3.75 kV emulator input, DIP8, RoHS | Si826X DIP8 |
Table 2. Si826x SOIC8 Evaluation Board Bill of Materials
| Item | Qty | Ref | Part # | Supplier | Description | Value |
| 1 | 1 | C1 | GRM32DF51H106ZA01L | Murata Electronics North America | CAP, 10 µF, 50 V, –20% to +80%, Y5V, 1210 | 10 µF |
| 2 | 1 | C2 | C1210X7R101-105K | Venkel | CAP, 1 µF, 100 V, ±10%, X7R, 1210 | 1 µF |
| 3 | 1 | C3 | C0603X7R101-104M | Venkel | CAP, 0.1 µF, 100 V, ±20%, X7R, 0603 | 0.1 µF |
| 4 | 3 | C4, C5, C6 | C0805C0G500-201K | Venkel | CAP, 200 pF, 50 V, ±10%, COG, 0805 | 200 pF |
| 5 | 1 | CR1 | BAS16XV2T1G | On Semi | DIO, SWITCH, 200 mA, 75 V, SOD523 | BAS16X |
| 6 | 1 | D1 | US1K-13-F | Diodes Inc. | DIO, SWITCH, ULT FAST 1 A 800 V, SMA | US1K |
| 7 | 5 | JP1, JP2, JP3, JP4, JP5 | TSW-102-07-T-S | Samtec | Header, 2×1, 0.1in pitch, Tin Plated | Jumper |
| 8 | 1 | JP6 | TSW-102-07-T-D | Samtec | Header, 2×2, 0.1in pitch, Tin Plated | Header 2×2 |
| 9 | 2 | JS1, JS2 | SNT-100-BK-T | Samtec | Shunt, 1×2, 0.1in pitch, Tin Plated | Jumper Shunt |
| 10 | 2 | P1, P2 | TSW-103-07-T-S | Samtec | Header, 3×1, 0.1in pitch, Tin Plated | Header 1×3 |
| 11 | 2 | R1, R4 | CR0805-10W-2670F | Venkel | Res, 267 W, 1/10 W, ±1%, ThickFilm, 0805 | 267 |
| 12 | 1 | R2 | CR0805-10W-000 | Venkel | Res, 0 W, 2 A, ThickFilm, 0805 | 0 |
| 13 | 1 | R3 | CR0805-10W-4R7J | Venkel | Res, 4.7 W, 1/10W, ±5%, ThickFilm, 0805 | 4.7 |
| 14 | 4 | SF1, SF2, SF3, SF4 | SJ61A6 | 3M | HDW, Bumpon Cylindrical .312X.215 BLK | Bumper |
| 15 | 8 | TP1, TP2, TP3, TP4, TP5, TP6, TP7, TP8 | 151-201-RC | Kobiconn | Testpoint, White, PTH | White |
| 16 | 1 | U1 | Si8261BCC-C-IS | Silicon Labs | ISOdriver 3.75 kV emulator input, SOIC8, RoHS | Si826X SOIC8 |
Table 3. Si826x SDIP6 Evaluation Board Bill of Materials
| Item | Qty | Ref | Part # | Supplier | Description | Value |
| 1 | 1 | C1 | GRM32DF51H106ZA01L | Murata Electronics North America | CAP, 10 µF, 50 V, –20% to +80%, Y5V, 1210 | 10 µF |
| 2 | 1 | C2 | C1210X7R101-105K | Venkel | CAP, 1 µF, 100 V, ±10%, X7R, 1210 | 1 µF |
| 3 | 1 | C3 | C0603X7R101-104M | Venkel | CAP, 0.1 µF, 100 V, ±20%, X7R, 0603 | 0.1 µF |
| 4 | 3 | C4, C5, C6 | C0805C0G500-201K | Venkel | CAP, 200 pF, 50 V, ±10%, COG, 0805 | 200 pF |
| 5 | 1 | CR1 | BAS16XV2T1G | On Semi | DIO, SWITCH, 200 mA, 75 V, SOD523 | BAS16X |
| 6 | 1 | D1 | US1K-13-F | Diodes Inc. | DIO, SWITCH, ULT FAST 1 A 800 V, SMA | US1K |
| 7 | 5 | JP1, JP2, JP3, JP4, JP5 | TSW-102-07-T-S | Samtec | Header, 2×1, 0.1in pitch, Tin Plated | Jumper |
| 8 | 1 | JP6 | TSW-102-07-T-D | Samtec | Header, 2×2, 0.1in pitch, Tin Plated | Header 2×2 |
| 9 | 2 | JS1, JS2 | SNT-100-BK-T | Samtec | Shunt, 1×2, 0.1in pitch, Tin Plated | Jumper Shunt |
| 10 | 2 | P1, P2 | TSW-103-07-T-S | Samtec | Header, 3×1, 0.1in pitch, Tin Plated | Header 1×3 |
| 11 | 2 | R1, R4 | CR0805-10W-2670F | Venkel | Res, 267 W, 1/10 W, ±1%, ThickFilm, 0805 | 267 |
| 12 | 1 | R2 | CR0805-10W-000 | Venkel | Res, 0 W, 2 A, ThickFilm, 0805 | 0 |
| 13 | 1 | R3 | CR0805-10W-4R7J | Venkel | Res, 4.7 W, 1/10W, ±5%, ThickFilm, 0805 | 4.7 |
| 14 | 4 | SF1, SF2, SF3, SF4 | SJ61A6 | 3M | HDW, Bumpon Cylindrical .312X.215 BLK | Bumper |
| 15 | 8 | TP1, TP2, TP3, TP4, TP5, TP6, TP7, TP8 | 151-201-RC | Kobiconn | Testpoint, White, PTH | White |
| 16 | 1 | U1 | Si8261BCD-C-IS | Silicon Labs | ISOdriver 5 kV emulator input, SDIP6, RoHS | Si826X SDIP6 |
Table 4. Si826x LGA8 Evaluation Board Bill of Materials
| Item | Qty | Ref | Part # | Supplier | Description | Value |
| 1 | 1 | C1 | GRM32DF51H106ZA01L | Murata Electronics North America | CAP, 10 µF, 50 V, –20% to +80%, Y5V, 1210 | 10 µF |
| 2 | 1 | C2 | C1210X7R101-105K | Venkel | CAP, 1 µF, 100 V, ±10%, X7R, 1210 | 1 µF |
| 3 | 1 | C3 | C0603X7R101-104M | Venkel | CAP, 0.1 µF, 100 V, ±20%, X7R, 0603 | 0.1 µF |
| 4 | 3 | C4, C5, C6 | C0805C0G500-201K | Venkel | CAP, 200 pF, 50 V, ±10%, COG, 0805 | 200 pF |
| 5 | 1 | CR1 | BAS16XV2T1G | On Semi | DIO, SWITCH, 200 mA, 75 V, SOD523 | BAS16X |
| 6 | 1 | D1 | US1K-13-F | Diodes Inc. | DIO, SWITCH, ULT FAST 1 A 800 V, SMA | US1K |
| 7 | 5 | JP1, JP2, JP3, JP4, JP5 | TSW-102-07-T-S | Samtec | Header, 2×1, 0.1in pitch, Tin Plated | Jumper |
| 8 | 1 | JP6 | TSW-102-07-T-D | Samtec | Header, 2×2, 0.1in pitch, Tin Plated | Header 2×2 |
| 9 | 2 | JS1, JS2 | SNT-100-BK-T | Samtec | Shunt, 1×2, 0.1in pitch, Tin Plated | Jumper Shunt |
| 10 | 2 | P1, P2 | TSW-103-07-T-S | Samtec | Header, 3×1, 0.1in pitch, Tin Plated | Header 1×3 |
| 11 | 2 | R1, R4 | CR0805-10W-2670F | Venkel | Res, 267 W, 1/10 W, ±1%, ThickFilm, 0805 | 267 |
| 12 | 1 | R2 | CR0805-10W-000 | Venkel | Res, 0 W, 2 A, ThickFilm, 0805 | 0 |
| 13 | 1 | R3 | CR0805-10W-4R7J | Venkel | Res, 4.7 W, 1/10W, ±5%, ThickFilm, 0805 | 4.7 |
| 14 | 4 | SF1, SF2, SF3, SF4 | SJ61A6 | 3M | HDW, Bumpon Cylindrical .312X.215 BLK | Bumper |
| 15 | 8 | TP1, TP2, TP3, TP4, TP5, TP6, TP7, TP8 | 151-201-RC | Kobiconn | Testpoint, White, PTH | White |
| 16 | 1 | U1 | Si8261BCD-C-IM | Silicon Labs | ISOdriver 5 kV emulator input, LGA8, RoHS | Si826X LGA8 |
Ordering Guide
Table 5. Si826x Evaluation Board Ordering Guide
| Ordering Part Number (OPN) | Description |
| Si826xDIP8-KIT | Si826x ISOdriver Evaluation Board Kit featuring DIP8 Package |
| Si826xSOIC8-KIT | Si826x ISOdriver Evaluation Board Kit featuring SOIC8 Package |
| Si826xSDIP6-KIT | Si826x ISOdriver Evaluation Board Kit featuring SDIP6 Package |
| Si826xLGA8-KIT | Si826x ISOdriver Evaluation Board Kit featuring LGA8 Package |
![]()
| Products | Quality | Support and Community |
| www.silabs.com/products | www.silabs.com/quality | community.silabs.com |
Disclaimer
Silicon Laboratories intends to provide customers with the latest, accurate, and in-depth documentation of all peripherals and modules available for system and software implementers using or intending to use the Silicon Laboratories products. Characterization data, available modules and peripherals, memory sizes and memory addresses refer to each specific device, and “Typical” parameters provided can and do vary in different applications. Application examples described herein are for illustrative purposes only. Silicon Laboratories reserves the right to make changes without further notice and limitation to product information, specifications, and descriptions herein, and does not give warranties as to the accuracy or completeness of the included information. Silicon Laboratories shall have no liability for the consequences of use of the information supplied herein. This document does not imply or express copyright licenses granted hereunder to design or fabricate any integrated circuits. The products must not be used within any Life Support System without the specific written consent of Silicon Laboratories. A “Life Support System” is any product or system intended to support or sustain life and/or health, which, if it fails, can be reasonably expected to result in significant personal injury or death. Silicon Laboratories products are generally not intended for military applications. Silicon Laboratories products shall under no circumstances be used in weapons of mass destruction including (but not limited to) nuclear, biological or chemical weapons, or missiles capable of delivering such weapons.
Trademark Information
Silicon Laboratories Inc., Silicon Laboratories, Silicon Labs, SiLabs and the Silicon Labs logo, CMEMS®, EFM, EFM32, EFR, Energy Micro, Energy Micro logo and combinations thereof, “the world’s most energy friendly microcontrollers”, Ember®, EZLink®, EZMac®, EZRadio®, EZRadioPRO®, DSPLL®, ISOmodem ®, Precision32®, ProSLIC®, SiPHY®, USBXpress® and others are trademarks or registered trademarks of Silicon Laboratories Inc. ARM, CORTEX, Cortex-M3 and THUMB are trademarks or registered trademarks of ARM Holdings. Keil is a registered trademark of ARM Limited. All other products or brand names mentioned herein are trademarks of their respective holders.
Silicon Laboratories Inc.
400 West Cesar Chavez
Austin, TX 78701
USA
http://www.silabs.com


















