SKYWORKS Si87XX LED Emulator Input Isolator VS Opto Comparison Evaluation

Introduction
The Si87xx isolator vs. opto-comparison evaluation board allows designers to evaluate Skyworks’ family of CMOS based LED Emulator Input isolators and simultaneously compare an optocoupler with the same input signal and load. The Si87xx isolators are pin-compatible, single-channel, drop-in replacements for popular optocouplers with data rates up to 15 Mbps. These devices isolate high-speed signals and offer performance, reliability, and flexibility advantages not available with optocoupler solutions. The Si87xx series is based on Skyworks’ proprietary CMOS isolation technology for low-power and high-speed operation and are resistant to the wear-out effects found in optocouplers that degrade performance with increasing temperature, forward current, and device age. As a result, the Si87xx series offer longer service life and dramatically higher reliability compared to optocouplers. Ordering options for the family include open collector output with or without integrated pull-up resistor or with an output enable pin. For more information on configuring the isolator itself, see the Si87xx product data sheet and as well as application notes “AN681: Using the Si87xx Family of Digital Isolators” and “AN729: Replacing Traditional Optocouplers with Si87xx Digital Isolators”.
Kit Contents
The Si87xx OptoComp Evaluation Kit contains the following items:
- Si87xx-based evaluation board as shown in Figure 1.
- Si87xx LED Emulator Input isolator (installed on the evaluation board)
- Si8710 (DIP8)
- Optocoupler (installed on the evaluation board)
Required Equipment
The following equipment is required to demonstrate the evaluation board:
- 1 digital multimeter
- 2 multimeter test leads (red and black)
- 1 oscilloscope (Tektronix TDS 2024B or equivalent)
- 2 dc power supplies (HP6024A, 30 V dc, 0–100 mA or equivalent)
- 1 function generator (Agilent 33220A, 20 MHz or equivalent)
- 1 BNC splitter
- 4 coaxial cables
- 2 BNC to clip converters (red and black)
- 4 Banana to clip wires (red and black)
- Si87xx OptoComp Evaluation Board (board under test)
- Si87xx LED Emulator Input Isolator vs. Opto Comparison Evaluation Board User’s Guide (this document)
Hardware Overview and Demo

Figure 2 illustrates the connection diagram to demonstrate the Si87xxOptoComp-EVB. This demo simultaneously transmits a 500 kHz (5 V peak, 50 percent duty cycle) square wave through the Si87xx isolator and the optocoupler to their outputs (Vo). In this example, VDD1 is powered from 5V and VDD2 is powered by a 15 V supply. The external digital input signal is buffered and fed into the inputs of both devices while the output signals are observed on an oscilloscope. Figure 3 shows the outputs of both devices at 25 °C, while Figure 4 shows the outputs at80 °C. Note the faster propagation delay rise times provided by the Si87xx device. The Channel 2 waveform is the output of the Si8710A, and the Channel 1 waveform is the output of the HCPL-4506. Note that if a user wants to evaluate an Si87xx LED Emulator Input isolator or optocoupler other than the ones pre-populated, this can be accomplished by removing the installed device and replacing it with the desired footprint-compatible isolator device.
UG508:Si87xx OptoComp EVB


Figure 4 uses the same setup as Figure 3, but, this time, operating at an elevated temperature. Again, the Channel 2 waveform is the output of the Si8710A, and the Channel 1 waveform is the output of the HCPL-4506. As operating temperature increases, the HCPL 4506 output falling edge is substantially slower, and the propagation delay worsens compared to Figure 3. Note that the Si8710A output performance is essentially the same, as shown in Figure 3.
Board Jumper Settings
The steps below detail how to run the demo. Before starting, ensure that JP1, JP2, JP4, JP6, JP7, JP9, and P1 (position 1–2) are installed as shown in Figure 1 on page 1. See Figures 2 and 6 if necessary.
DC Supply Configuration
- Turn OFF the dc power supply, and ensure that the output voltage is set to its lowest output voltage.
- Connect the banana ends of the black and red banana to clip terminated wires to the outputs of the dc supply.
- Next, connect the clip end of the red and black banana-to-clip wires to J2 and J4. The red wire goes to J2, and the black wire goes to J4.
- Now, connect the clip end of the red and black banana-to-clip wires to J1 and J5. The red wire goes to J1, and the black wire goes to J5.
- Turn ON the dc power supply.
- Adjust the dc power supplies to provide 5 V on its output for the J2 and J4 supply.
- Adjust the dc power supplies to provide 15 V on its output for the J1 and J5 supply.
- Ensure that the current draw is less than 25 mA. If it draws more than 25 mA, this indicates that either the board or the Si87xx has been damaged or the supply is connected backward.
Waveform Generator
- Turn ON the arbitrary waveform generator with the output disengaged.
- Adjust its output to provide a 500 kHz, 0 to 5 V peak square wave (50 percent duty cycle) to its output.
- Split the output of the generator with a BNC splitter.
- From the BNC splitter, connect a coaxial cable to CH4 of the scope. This will be the input.
- Connect a second coaxial cable to the BNC splitter at the waveform generator, and connect the other end of this coaxial cable to the BNC J3.
- Connect one end of a third coaxial cable to a BNC-to-clip converter (note that a scope probe can be used here instead).
- Connect one end of a fourth coaxial cable to a BNC-to-clip converter (note that a scope probe can be used here instead).
- From here, connect the clip end of the BNC-to-clip converter to TP6 (red wire here) and GND2 (black wire here). Si87xx VO is on TP6.
- Connect the other end of the coaxial cable to CH2 of the oscilloscope. This will be the Si87xx output.
- From here, connect the clip end of the BNC-to-clip converter to TP5 (red wire here) and GND2 (black wire here). Opto VO is on TP5.
- Connect the other end of the coaxial cable to CH1 of the oscilloscope. This will be the Opto output.
- Engage the output waveform generator.
Oscilloscope Setup
- Turn the oscilloscope ON.
- Set the scope to Trigger on CH4 and adjust the trigger level to 100 mV minimum (check 10x probe setting).
- Set CH1 and CH2 to 5 V per division and, and set CH4 to 100 mV per division in 10x mode.
- Adjust the seconds/division setting to 400 ns per division.
- Adjust the level indicators for all channels to properly view each channel as shown in Figure 3 and Figure 4.
A 500 kHz square wave should be displayed on CH4 of the scope for the input, and an inverted 5 V version of this square wave should display the outputs on CH1 and CH2, as shown in Figure 3. This concludes the basic demo.
Open Loop POL Evaluation Board
The power and jumper connections descriptions are summarized here:
- J2, J4 External input side power connections
- 1, J5 External output side power connections
- J3 External input signal BNC connector for driving input buffer
- TP5 Opto output signal test point
- TP6 Si87xx output signal test point
- JP1, JP2 Si87xx input RF selection jumper
- JP6, JP7 Opto input RF selection jumper
- P1 Si87xx output enable (Si8712 only) or internal pullups (Si8711 only) jumper
- JP3, JP4, JP5 Si87xx output load selection jumpers
- JP8, JP9, JP10 Opto output load selection jumpers
Additional Test Points
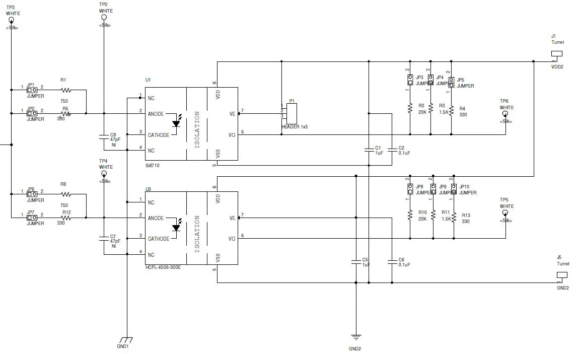
The Si87xx evaluation board has several test points. These test points correspond to the respective pins on the Si87xx integrated circuits as well as other useful inspection points. See Figure 5 for a silkscreen overview. See the schematic in Figure 6 for more details.

Si87xx Isolator vs. Opto Comparison Evaluation Board Schematic


Bill of Materials
Table 1. Si87xx Isolator vs. Opto Comparison Evaluation Board Bill of Materials
| Item | Qty | Ref | Part # | Supplier | Description | Value |
| 1 | 3 | C1, C4, C5 | C1206X7R500-105K | Venkel | CAP, 1 µF, 50 V, ±10%, X7R, 1206 | 1 µF |
| 2 | 2 | C2, C6 | C0603X7R500-104K | Venkel | CAP, 0.1 µF, 50 V, ±10%, X7R, 0603 | 0.1 µF |
| 3 | 1 | C3 | C1632X7R1H104K | TDK | CAP, 0.1 µF, 50 V, ±10%, X7R, 0612 | 0.1 µF |
| 4 | 2 | C7, C8 | C0805C0G201-470K | Venkel | CAP, 47 pF, 200 V, ±10%, COG, 0805 | 47 pF |
| 5 | 4 | J1, J2, J4, J5 | 2551-2-00-44-00-00- 07-0 | Mill-Max | Solder Turret, .064inD, .105inL | Turret |
| 6 | 1 | J3 | 227699-2 | Tyco | Conn, Jack BNC Vert 50 W PCB AU | BNC |
| 7 | 10 | JP1, JP2, JP3, JP4, JP5, JP6, JP7, JP8, JP9, JP10 | TSW-102-07-T-S | Samtec | Header, 2×1, 0.1in pitch, Tin Plated | JUMPER |
| 8 | 1 | P1 | TSW-103-07-L-S | Samtec | Header, 3×1, 0.1in pitch, gold/tin | Header 1×3 |
| 9 | 2 | R1, R8 | CR0603-16W-7500F | Venkel | RES, 750 W, 1/10 W, ±1%, ThickFilm, 0603 | 750 W |
| 10 | 2 | R2, R10 | CR0805-10W-2002F | Venkel | RES, 20 kW, 1/10 W, ±1%, ThickFilm, 0805 | 20 kW |
| 11 | 2 | R3, R11 | CR0603-10W-1501F | Venkel | RES, 1.5 kW, 1/10 W, ±1%, ThickFilm, 0603 | 1.5 kW |
| 12 | 5 | R4, R5, R6, R12, R13 | CR0805-10W-3300F | Venkel | RES, 330 W, 1/10 W, ±1%, ThickFilm, 0805 | 330 W |
| 13 | 1 | R7 | CR1210-2W-49R9F | Venkel | RES, 49.9 W, 1/2 W, ±1%, ThickFilm, 1210 | 49.9 W |
| 14 | 1 | R9 | CR0603-10W-1001F | Venkel | RES, 1 kW, 1/10 W, ±1%, ThickFilm, 0603 | 1 kW |
| 15 | 6 | TP2, TP3, TP4, TP5, TP6, TP7 | 151-201-RC | Kobiconn | Testpoint, White, PTH | WHITE |
| 16 | 1 | U1 | Si8710AC-B-IP | Skyworks | IC, Optocoupler, IPM 1MBD 8-SMD Gull Wing | Si8710 |
| 17 | 1 | U2 | LMV112SD | TI | IC, Buffer, 40 MHz Dual, 8- Pin LLP | LMV112SD |
| 18 | 1 | U3 | HCPL-4506-300E | Avago Technologies | IC, Optocoupler, IPM 1MBD 8-SMD Gull Wing | HCPL-4506-300E |
Ordering Guide
Table 2. Si87xx Isolator vs. Opto Comparison Evaluation Kit Ordering Guide
| Ordering Part Number (OPN) | Description |
| Si87xxOptoComp-KIT | Si87xx Isolator vs. Opto Comparison Evaluation Kit |
Copyright © 2021 Skyworks Solutions, Inc. All Rights Reserved.
Information in this document is provided in connection with Skyworks Solutions, Inc. (“Skyworks”) products or services. These materials, including the information contained herein, are provided by Skyworks as a service to its customers and may be used for informational purposes only by the customer. Skyworks assumes no responsibility for errors or omissions in these materials or the information contained herein. Skyworks may change its documentation, products, services, specifications or product descriptions at any time, without notice. Skyworks makes no commitment to update the materials or information and shall have no responsibility whatsoever for conflicts, incompatibilities, or other difficulties arising from any future changes. No license, whether express, implied, by estoppel or otherwise, is granted to any intellectual property rights by this document. Skyworks assumes no liability for any materials, products or information provided hereunder, including the sale, distribution, reproduction or use of Skyworks products, information or materials, except as may be provided in Skyworks’ Terms and Conditions of Sale. THE MATERIALS, PRODUCTS AND INFORMATION ARE PROVIDED “AS IS” WITHOUT WARRANTY OF ANY KIND, WHETHER EXPRESS, IMPLIED, STATUTORY, OR OTHERWISE, INCLUDING FITNESS FOR A PARTICULAR PURPOSE OR USE, MERCHANTABILITY, PERFORMANCE, QUALITY OR NON-INFRINGEMENT OF ANY INTELLECTUAL PROPERTY RIGHT; ALL SUCH WARRANTIES ARE HEREBY EXPRESSLY DISCLAIMED. SKYWORKS DOES NOT WARRANT THE ACCURACY OR COMPLETENESS OF THE INFORMATION, TEXT, GRAPHICS OR OTHER ITEMS CONTAINED WITHIN THESE MATERIALS. SKYWORKS SHALL NOT BE LIABLE FOR ANY DAMAGES, INCLUDING BUT NOT LIMITED TO ANY SPECIAL, INDIRECT, INCIDENTAL, STATUTORY, OR CONSEQUENTIAL DAMAGES, INCLUDING WITHOUT LIMITATION, LOST REVENUES OR LOST PROFITS THAT MAY RESULT FROM THE USE OF THE MATERIALS OR INFORMATION, WHETHER OR NOT THE RECIPIENT OF MATERIALS HAS BEEN ADVISED OF THE POSSIBILITY OF SUCH DAMAGE. Skyworks products are not intended for use in medical, lifesaving or life-sustaining applications, or other equipment in which the failure of the Skyworks products could lead to personal injury, death, physical or environmental damage. Skyworks customers using or selling Skyworks products for use in such applications do so at their own risk and agree to fully indemnify Skyworks for any damages resulting from such improper use or sale. Customers are responsible for their products and applications using Skyworks products, which may deviate from published specifications as a result of design defects, errors, or operation of products outside of published parameters or design specifications. Customers should include design and operating safeguards to minimize these and other risks. Skyworks assumes no liability for applications assistance, customer product design, or damage to any equipment resulting from the use of Skyworks products outside of Skyworks’ published specifications or parameters. Skyworks, the Skyworks symbol, Sky5®, SkyOne®, SkyBlue™, Skyworks Green™, Clockbuilder®, DSPLL®, ISOmodem®, ProSLIC®, and SiPHY® are trademarks orregistered trademarks of Skyworks Solutions, Inc. or its subsidiaries in the United States and other countries. Third-party brands and names are for identification purposes only and are the property of their respective owners. Additional information, including relevant terms and conditions, posted at www.skyworksinc.com, are incorporated by reference.

















