
DEMO MANUAL DC2195B
LT8609/LT8609A
42V, 2A Micropower Synchronous
Step-Down Regulator
DESCRIPTION
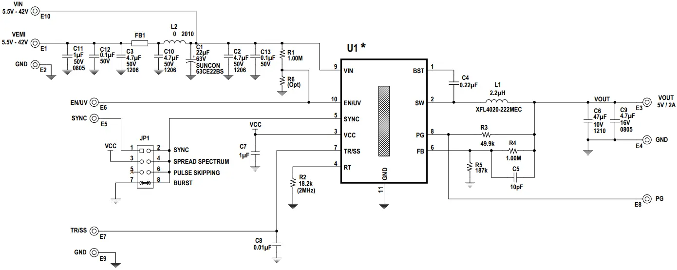
Demonstration circuit 2195B is a 42V, 2A micropower synchronous step-down regulator featuring the LT8609/ LT8609A. There are two assembly versions. DC2195B-A is for the LT8609A and DC2195B-B is for the LT8609. The difference is the LT8609A has slower edge speeds for improved EMI at the expense of a small efficiency loss.
The demo board is designed for 5V output from a 5.5V to 42V input. The wide input range allows a variety of input sources, such as automotive batteries and industrial supplies. The LT8609/LT8609A is a compact, high efficiency, high speed synchronous monolithic step-down switching regulator that consumes only 2.5µA of quiescent current when output is regulated at 5V. Top and bottom power switches, compensation components and other necessary circuits are inside of the LT8609 to minimize external components and simplify design.
The SYNC pin on the demo board is grounded by default for low ripple burst mode operation. Move JP1 to PULSE SKIPPING position can change the operation mode to pulses kipping operation. Once JP1 is on SPREAD SPECTRUM position, VCC is applied to the SYNC pin for low EMI spread spectrum operation. To synchronize to an external clock, move JP1 to SYNC and apply the external clock to the SYNC turret. Figure 1 shows the efficiency of the circuit.
The demo board has an EMI filter installed. Under spread spectrum operation, the radiated EMI performances of the board (with EMI filter) are shown in Figures 2 and 3. The red lines in Figures 2 and 3 are CISPR25 Class 5 peak limit. To use the EMI filter, the input should be tied to VEMI, not VIN. An inductor L2, which is a 0Ω jumper on the board by default now, can be added in the EMI filter to further reduce the conducted emission.
This board is suitable for a wide range of automotive, telecom, industrial, and other general purpose applications.
The LT8609/LT8609A data sheet gives a complete description of the part, operation and application information. The data sheet must be read in conjunction with this demo manual for DC2195B.
Design files for this circuit board are available at http://www.linear.com/demo/DC2195B
, LT, LTC, LTM, Linear Technology and the Linear logo are registered trademarks of Linear Technology Corporation. All other trademarks are the property of their respective owners.
PERFORMANCE SUMMARY
Specifications are at TA = 25°C
| SYMBOL | PARAMETER | CONDITIONS | MIN | TYP | MAX | UNITS |
| VIN | Input Voltage Range | 5.5 | 42 | V | ||
| VOUT | Output Voltage | 4.8 | 5 | 5.2 | V | |
| IOUT | Maximum Output Current | 2 | A | |||
| fSW | Switching Frequency | 1.85 | 2 | 2.15 | MHz | |
| EFE (LT8609A) | Efficiency for DC2195B-A | VIN = 12V, IOUT = 1A | 92.1 | % | ||
| EFE (LT8609) | Efficiency for DC2195B-B | VIN = 12V, IOUT = 1A | 92.9 | % | ||
QUICK START PROCEDURE
DC2195B is easy to set up to evaluate the performance of the LT8609/LT8609A. Refer to Figure 4 for proper measurement equipment setup and follow the procedure below:
NOTE: When measuring the input or output voltage ripple, care must be taken to avoid a long ground lead on the oscilloscope probe. See Figure 5 for the proper scope technique.
- Set an input power supply that is capable of 42V/2A. Then turn off the supply.
- With power off, connect the supply to the input terminals VEMI and GND.
- Turn on the power at the input.
NOTE: Make sure that the input voltage never exceeds 42V. - Check for the proper output voltage of 5V. Turn off the power at the input.
- Once the proper output voltage is established, connect a variable load capable of sinking 2A at 5V to the output terminals VOUT and GND. Set the current for 0A.
a. If efficiency measurements are desired, an ammeter can be put in series with the output load in order to measure the DC2195B’s output current.
b. A voltmeter can be placed across the output terminals in order to get an accurate output voltage measurement. - Turn on the power at the input.
NOTE: If there is no output, temporarily disconnect the load to make sure that the load is not set too high. - Once the proper output voltage is again established, adjust the load and/or input within the operating range and observe the output voltage regulation, ripple voltage, efficiency and other desired parameters.
- An external clock can be added to the SYNC terminal when SYNC function is used (JP1 on the SYNC position). Please ensure that the chosen RT sets the LT8609/ LT8609A switching frequency to equal or below the lowest SYNC frequency. See the data sheet section, “Synchronization.”
Figure 1. Efficiency vs Load Current at 12V Input 2MHz Switching Frequency

Figure 2. LT8609A Demo Circuit EMI Performance in CISPR25 Radiated Emission Test (VIN = 14V, VOUT = 5V, IOUT = 2A, 2MHz Switching Frequency)

Figure 3. LT8609 Demo Circuit EMI Performance in CISPR25 Radiated Emission Test (VIN = 14V, VOUT = 5V, IOUT = 2A, 2MHz Switching Frequency)
Figure 4. Proper Measurement Equipment Setup
Figure 5. Measuring Output Ripple
PARTS LIST
| ITEM | QTY | REFERENCE | PART DESCRIPTION | MANUFACTURER/PART NUMBER |
| Required Circuit Components | ||||
| 1 | 1 | C2 | CAP., X7R, 4.7µF, 50V, 10%, 1206 | MURATA, GRM31CR71H475K |
| 2 | 1 | C4 | CAP., X7R, 0.22µF, 16V, 10%, 0603 | AVX, 0603YC224KAT2A |
| 3 | 1 | C5 | CAP., C0G, 10pF, 25V, 5%, 0603 | AVX, 06033A100JAT2A |
| 4 | 1 | C6 | CAP., X7R, 47µF, 10V, 10%, 1210 | MURATA, GRM32ER71A476KE20L |
| 5 | 1 | C7 | CAP., X7R, 1.0µF, 25V, 10%, 0603 | MURATA, GRM188R71E105KA12D |
| 6 | 1 | C8 | CAP., X7R, 0.01µF, 16V, 10%, 0603 | AVX, 0603YC103KAT2A |
| 7 | 1 | L1 | IND., 2.2µH | COILCRAFT, XFL4020-222MEC |
| 8 | 1 | R2 | RES., CHIP, 18.2k, 1/10W, 1%, 0603 | VISHAY, CRCW060318K2FKEA |
| 9 | 1 | R3 | RES., CHIP, 49.9k, 1/10W, 1%, 0603 | VISHAY, CRCW060349K9FKEA |
| 10 | 2 | R1, R4 | RES., CHIP, 1M, 1/10W, 1%, 0603 | VISHAY, CRCW06031M00FKEA |
| 11 | 1 | R5 | RES., CHIP, 187k, 1/10W, 1%, 0603 | VISHAY, CRCW0603187KFKEA |
| DC2195B-A Version Specific Components | ||||
| 1 | 1 | U1 | IC, REGULATOR, MSE10 | LINEAR TECH., LT8609AEMSE#PBF |
| DC2195B-B Version Specific Components | ||||
| 1 | 1 | U1 | IC, REGULATOR, MSE10 | LINEAR TECH., LT8609EMSE#PBF |
| Additional Demo Board Circuit Components | ||||
| 1 | 1 | C1 | CAP., ALUM 22µF, 63V | SUN ELECT, 63CE22BS |
| 2 | 2 | C3, C10 | CAP., X7R, 4.7µF, 50V, 10%, 1206 | MURATA, GRM31CR71H475K |
| 3 | 1 | C9 | CAP., X7R, 4.7µF, 16V, 10%, 0805 | MURATA, GRM21BR71C475K73L |
| 4 | 1 | C11 | CAP., X7R, 1µF, 50V, 10%, 0805 | TDK, C2012X7R1H105K |
| 5 | 2 | C12, C13 | CAP., X7R, 0.1µF, 50V, 10%, 0603 | MURATA, GRM188R71H104KA93D |
| 6 | 1 | FB1 | FERRITE BEAD 0805 | TDK, MPZ2012S221A |
| 7 | 1 | L2 | RES., CHIP, 0Ω, 3/4W, 2010 | VISHAY, CRCW20100000Z0EF |
| 8 | 0 | R6 (OPT.) | RES., 0603 | |
| Hardware: For Demo Board Only | ||||
| 1 | 9 | E1-E9 | TESTPOINT, TURRET, 0.094″ | MILL-MAX, 2501-2-00-80-00-00-07-0 |
| 2 | 1 | E10 (OPT.) | TESTPOINT, TURRET, 0.094″ | |
| 3 | 1 | JP1 | DOUBLE ROW HEADER 2 × 4 0.079″ | SULLINS NRPN042PAEN-RC |
| 4 | 1 | XJP1 | SHUNT, 0.079″ CENTER | SAMTEC 2SN-BK-G |
| 5 | 4 | MH1-MH4 | STAND-OFF, NYLON 0.50″ TALL | KEYSTONE, 8833 (SNAP ON) |
SCHEMATIC DIAGRAM

NOTES: UNLESS OTHERWISE SPECIFIED
- ALL RESISTORS ARE 0603.
ALL CAPACITORS ARE 0603.
* FOR ASSEMBLY
| VERSIONS | U1 |
| DC2195B-A | LT8609AEMSE |
| DC2195B-B | LT8609EMSE |
Information furnished by Linear Technology Corporation is believed to be accurate and reliable. However, no responsibility is assumed for its use. Linear Technology Corporation makes no representation that the interconnection of its circuits as described herein will not infringe on existing patent rights.
DEMONSTRATION BOARD IMPORTANT NOTICE
Linear Technology Corporation (LTC) provides the enclosed product(s) under the following AS IS conditions:
This demonstration board (DEMO BOARD) kit being sold or provided by Linear Technology is intended for use for ENGINEERING DEVELOPMENT OR EVALUATION PURPOSES ONLY and is not provided by LTC for commercial use. As such, the DEMO BOARD herein may not be complete in terms of required design-, marketing-, and/or manufacturing-related protective considerations, including but not limited to product safety measures typically found in finished commercial goods. As a prototype, this product does not fall within the scope of the European Union directive on electromagnetic compatibility and therefore may or may not meet the technical requirements of the directive, or other regulations.
If this evaluation kit does not meet the specifications recited in the DEMO BOARD manual the kit may be returned within 30 days from the date of delivery for a full refund. THE FOREGOING WARRANTY IS THE EXCLUSIVE WARRANTY MADE BY THE SELLER TO BUYER AND IS IN LIEU OF ALL OTHER WARRANTIES, EXPRESSED, IMPLIED, OR STATUTORY, INCLUDING ANY WARRANTY OF MERCHANTABILITY OR FITNESS FOR ANY PARTICULAR PURPOSE. EXCEPT TO THE EXTENT OF THIS INDEMNITY, NEITHER PARTY SHALL BE LIABLE TO THE OTHER FOR ANY INDIRECT, SPECIAL, INCIDENTAL, OR CONSEQUENTIAL DAMAGES.
The user assumes all responsibility and liability for proper and safe handling of the goods. Further, the user releases LTC from all claims arising from the handling or use of the goods. Due to the open construction of the product, it is the user’s responsibility to take any and all appropriate precautions with regard to electrostatic discharge. Also be aware that the products herein may not be regulatory compliant or agency certified (FCC, UL, CE, etc.).
No License is granted under any patent right or other intellectual property whatsoever. LTC assumes no liability for applications assistance, customer product design, software performance, or infringement of patents or any other intellectual property rights of any kind.
LTC currently services a variety of customers for products around the world, and therefore this transaction is not exclusive.
Please read the DEMO BOARD manual prior to handling the product. Persons handling this product must have electronics training and observe good laboratory practice standards. Common sense is encouraged.
This notice contains important safety information about temperatures and voltages. For further safety concerns, please contact a LTC application engineer.
Mailing Address:
Linear Technology
1630 McCarthy Blvd.
Milpitas, CA 95035
Copyright © 2004, Linear Technology Corporation
dc2195bf
Linear Technology Corporation
1630 McCarthy Blvd., Milpitas, CA 95035-7417
(408) 432-1900 • FAX: (408) 434-0507 • www.linear.com
Downloaded from Arrow.com.
LT 0216 REV B • PRINTED IN USA
© LINEAR TECHNOLOGY CORPORATION 2016


















