GTT6000 Guard Tower
User Guide
Quick Guide
GUARD TOWER
GTT6000 – 10000
INTRODUCTION
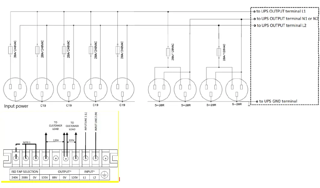
The product is used as an external power distribution unit in conjunction with GTT UPS TOWER model. 
PRODUCT OVERVIEW
- NEMA “5-20R”
- C19
- BREAKER

INSTALLATION
Remove the module from the shipping package and inspect it for damage that may occur during transportation. Notify the carrier and place of purchase if any damage is found.
Install the module
The module screwed into the back panel of GTT UPS as shown below figure.
CONNECT TO THE UPS
Connect the power cord (L1/L2/N) from PDU to UPS output terminal. 
If this is the back of the UPS that above doesn’t make sense.
L1 and L2 are the input of the UPS, they should be marked 0V 120V
Connect to Equipment
There are two types of output receptacles voltage: 240V and 120V.
You can choose which type receptacles be used according to the load type.
IMPORTANT SAFETY WARNING (SAVE THESE INSTRUCTIONS)
To safely operate this unit, please read and follow all instructions carefully.
Read this manual thoroughly before attempting to unpack, install, or operate.
You may keep this quick guide for further reference
CAUTION: The product must be used indoor only.
CAUTION: Do not place the unit near liquid or in an excessively damp environment.
CAUTION: Do not place the product directly in the sun or near a hot source.
CAUTION: Do not let liquid or foreign objects enter the product.
CAUTION: Ground the product using a 2P + ground sockets.
CAUTION: When installing the product, ensure that the sum of the leakage currents of the product and the devices it supplies not exceed 3.5mA.
www.riello-ups.com
headquarter RPS SpA – Riello Power Solutions
Viale Europa, 7 37045 Legnago (VR) Italy
RPS AMERICA – Riello Power Solutions
8808 Beckett Rd, West Chester, Ohio, 45069
USA Telephone +1-513-282-3777
















