MX 200 Series Mixing Console
Instruction Manual

Introduction
Thank you for purchasing a Yamaha MX200 Mixing Console. The MX200 series provides an excellent balance of operability, functionality, and ease of use. In order to take full advantage of the MX200’s capabilities and enjoy years of trouble-free use, please read this manual carefully.
Features
- The MX200-8 provides 8 channels of input (the MX20012 has 12 channels, the MX200-16 has 16 channels, and the MX200-24 has 24 channels) that can be mixed down to
a stereo signal. - The MONO OUT output provides a convenient connection for a sub amp for monitoring, or for checking phase cancellation.
- The PFL (Pre Fader Listen) function allows you to monitor any input channel before the channel fader.
- The AFL (After Fader Listen) function allows you to monitor the output signal from ST OUT L,R, MONO OUT or AUX SEND through headphones at any time.
- XLR-type connectors are provided for the INPUT A jacks and phone connectors are provided for the INPUT B jacks, allowing easy connections with a variety of input sources.
The inputs can accept levels ranging from microphones to line-level devices. - Phantom power is provided for easy connection of condenser microphones requiring an external power supply.
- Each input channel has an INPUT CH INSERT I/O jack, allowing you to connect effect devices independently for each channel.
- Four AUX SEND systems and two stereo AUX RETURN systems are provided. Even when two 1-in/2-out effect devices are connected, two more AUX SEND systems
are still available for use. - The TAPE IN and REC OUT jacks provide convenient connections for tape deck playback and recording.
Precautions
- Avoid Excessive Heat, Humidity, Dust, and Vibration Keep the unit away from locations where it is likely to be exposed to high temperatures or humidity — such as near
radiators, stoves, etc. Also avoid locations that are subject to excessive dust accumulation or vibration which could cause mechanical damage. - Ventilation The unit has ventilation slots on the side and bottom panels. Do not block these vents.
- Avoid Physical Shocks Strong physical shocks to the unit can cause damage.
Handle it with care. - Do Not Open the Case or Attempt Repairs or Modifications Yourself This product contains no user-serviceable parts. Refer all maintenance to a qualified Yamaha service
personnel.
Opening the case and/or tampering with the internal circuitry voids the warranty. - Always power off before making connections
Always turn the power OFF before connecting or disconnecting cables. This is important to prevent damage to the unit itself as well as other connected equipment. - Handle Cables Carefully
Always plug and unplug cables — including the AC power cord — by gripping the connector, not the cord. - Clean With a Soft Dry Cloth
Never use solvents such as benzine or thinner to clean the unit. Wipe clean with a soft, dry cloth. - Always Use the Correct Power Supply
Make sure that the power supply voltage specified on the rear panel matches your local AC mains supply. Also, make sure that the AC mains supply can deliver more than
enough current to handle all equipment used in your system.
This product complies with the radio frequency interference requirements of the Council Directive 82/499/EEC and/or 87/308/EEC.
IMPORTANT NOTICE FOR THE UNITED KINGDOM
Connecting the Plug and Cord
IMPORTANT: The wires in this mains lead are colored in accordance with the following code:
| BLUE | : NEUTRAL |
| BROWN | : LIVE |
As the colors of the wires in the mains lead of this apparatus may not correspond with the colored markings identifying the terminals in your plug, proceed as follows:
The wire which is colored BLUE must be connected to the terminal which is marked with the letter N or colored BLACK.
The wire which is colored BROWN must be connected to the terminal which is marked with the letter L or colored RED.
Making sure that neither core is connected to the earth terminal of the three-pin plug.
* This applies only to products distributed by YAMAHA KEMBLE MUSIC (U.K.) LTD.
Control panel
Channel control section

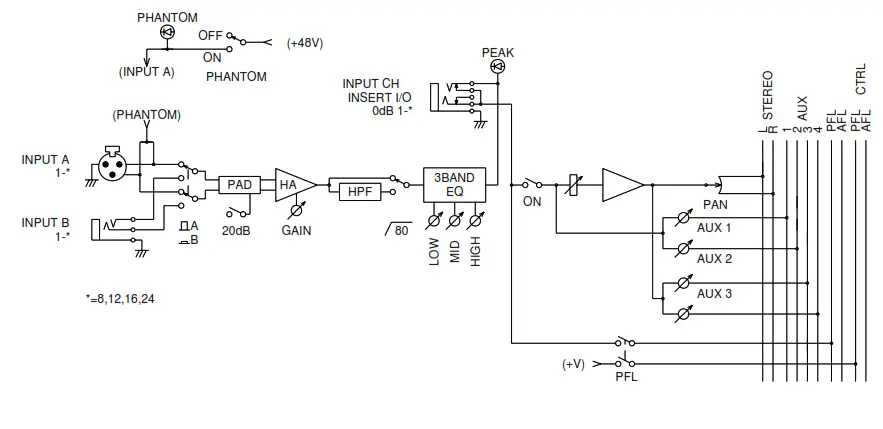
- Input selector
This button selects the input connector for the channel.
When A (
) is selected, the input signal will be taken from the rear panel INPUT A connector (balanced XLR type). When B (
) is selected, the input signal will be taken from the rear panel INPUT B connector (balanced phone jack). - PAD switch
This pad switch provides 20dB of level reduction.
If the input signal level is too high and the 3 GAIN control will not reduce it sufficiently, use this pad switch. - GAIN control
According to the level of the input signal, use this knob to adjust the input to an appropriate level.
The best balance of S/N and dynamic range will be achieved if you adjust the GAIN control so that the 4 peak indicator lights are occasionally. If you wish to further reduce the input level, use the 2 PAD switch. - PEAK indicator
This indicator detects peak levels after the EQ.
It will light red at 3dB before clipping to warn that the clipping level has nearly been reached. - 80Hz high-pass filter switch
This switch turns on/off a high-pass filter that cuts the signal below 80Hz at 12dB/octave. - Equalizer
The equalizer section provides ±15dB of control over the high, mid and low ranges at the following frequencies.
HIGH: 12kHz
MID: 2.5kHz
LOW: 80Hz
The frequency response will be flat when the knob is at the “▼” position.
AUX1–4 controls
These knobs control the level of the signals sent to the AUX buses.
• The AUX1 and AUX2 controls are pre-fader, and the signal levels sent to the AUX 1 and 2 buses will be unaffected by the channel fader setting.
• The AUX3 and AUX 4 controls are post-fader, and the signal levels sent to the AUX 3 and 3 buses will be affected by the channel fader setting.- PAN (panpot) control
This knob assigns the signal of each channel to the STEREO L, R bus, determining the stereo position of the sound. - Channel ON switch
When this switch is on, the signal of each channel will be sent to the STEREO L, R bus, and the AUX1–4 buses.
When this switch is off, the output signal to each bus will be muted completely. This switch should be turned off for unused channels. - Channel PFL switch
This switch allows you to monitor the pre-fader channel input signal through headphones.
It is convenient to use PFL when you wish to check the sound of the input signal, or when troubleshooting a specific channel. - Channel fader
This fader controls the output level of the input channel signal, determining the volume balance between channels.
The channel fader should be lowered for unused channels.

Master control section

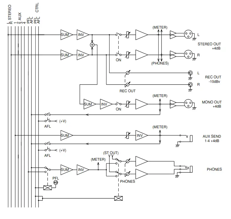
- STEREO ON switch
This switch turns the ST OUT output on/off.
When this switch is off, levels will not be displayed in the ST meters. The MONO OUT signal will be sent regardless of this switch. - STEREO L, R master faders
These faders adjust the final level of the combined signals from all channels and send them from the STEREO OUT connectors.
The ST meters allow you to monitor the L and R outputs. - MONO ON switch
This switch turns the MONO OUT on/off. - MONO AFL switch
When this switch is on, the signal being output to MONO OUT can be monitored in the headphones. - MONO fader
This fader adjusts the output level of the MONO OUT connector. - AUX SEND 1–4 AFL switches
When you wish to monitor the output signals being sent to AUX SEND 1–4, press the appropriate switch.
The level of the AUX SEND whose switch is on will be indicated by the PFL/AFL meter. - AUX SEND faders
These faders adjust the level of the output signals sent from AUX SEND 1–4.
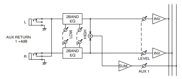
The 8 METER SELECT switch can be set so that these AUX SEND signals are monitored in the level meters. - AUX RETURN 1, 2 controls <LEVEL>
The LEVEL knobs control the level at which signals from effect units etc. connected to the L/MONO, R jacks of AUX RETURN 1, 2 are sent to the L, R bus.
If a plug is inserted into only the L/MONO jack, the same signal will be sent to both L and R buses.
<AUX1 (AUX2)> The AUX1 knobs control the level at which signals from effect units etc. connected to the L/MONO, R jacks of AUX RETURN 1, 2 are sent to the AUX SEND 1 (2) fader.
After being adjusted at the fader, the signal is output from the rear panel AUX SEND 1 (2).
<LOW> This knob is a low-frequency equalizer that provides 80Hz shelving equalization of the signal input at AUX RETURN.
<HIGH> This knob is a high-frequency equalizer that provides 12kHz shelving equalization of the signal input at AUX RETURN.
- REC OUT control
This knob adjusts the output level of the REC OUT jacks (connector 5) connected to a tape deck, etc. - TAPE IN control
This knob adjusts the monitor volume of a tape deck etc.
connected to the TAPE IN jacks. - PHONES control
This knob adjusts the volume of a set of headphones connected to the headphone jack (PHONES). - PHONES jack
Connect the headphones here.
You can monitor the following signals:
— Signals available for monitoring —
• The main signal output to the ST OUT jacks (Turn off all PFL and AFL switches.)
• The signals input to each input channel and processed through the 3-band EQ and the INPUT CH INSERT I/ O jack (Turn on a channel PFL switch.)
• The signal output to MONO OUT (Turn on the MONO OUT AFL switch.)
• The AUX signals output from each AUX SEND 1–4 jack (Turn on an AUX SEND 1–4 AFL switch.) - METER SELECT switch and meter section
The meters are dual-function LED meters that indicate signal levels as selected by the METER SELECT switch.
<When METER SELECT is OFF>
• STEREO L,R …… displays the output levels of the STEREO OUT jacks.
• MONO OUT level …… displays the output level of the MONO OUT jack.
• PFL/AFL level …… displays the input level of the channel whose PFL switch is on, or the output level of the ST, MONO OUT, or AUX SEND jack whose AFL switch (master control section 4, 6) is on.
<When METER SELECT is ON>
• AUX SEND 1–4 …… displays the level of the AUX signals output to the AUX SEND 1–4 jacks. - PHANTOM indicator
This indicator will be lit when the PHANTOM switch (rear panel 2) is on. - PFL indicator
This indicator will be lit when any of the channel PFL switches (channel control section 0) is on.
At this time, the PFL/AFL meter in the meter section will indicate the level of the channel whose PFL switch is on.
Connectors

MICROPHONE CABLES AND MICROPHONES CONNECTION TO PREVENT HAZARD OR DAMAGE, ENSURE THAT ONLY MICROPHONE CABLES AND MICROPHONES DESIGNED TO THE IEC268-15A STANDARD ARE CONNECTED.
- INPUT A
These are XLR-type connectors.
(1: sleeve, 2: hot, 3: cold)
Microphones of 50–600Ω or 600Ω line level devices can be connected here.
When the PHANTOM switch (rear panel 2) is turned on, DC+48V will be supplied to pins 2 and 3 of these connectors. - INPUT B
These are balanced phone connectors.
(T: hot, R: cold, S: sleeve)
Microphones of 50–600Ω or 600Ω line level devices can be connected here.
Unbalanced phone plugs can also be connected, however, noise may occur with long cables or cables subjected to strong electromagnetic fields caused by radio and TV broadcasts. - INPUT CH INSERT I/O 0dB
These are input/output jacks located between the head amp and the equalizer of the input channel section.
The nominal input level and impedance is 0dB/600Ω, and the nominal output level and impedance is 0dB/10kΩ.
These jacks allow you to insert your own graphic equalizers, compressors, noise filters, or other devices.
- TAPE IN
Your DAT or cassette deck can be directly connected here for convenient monitoring. Use the TAPE IN control (master control section 0) to adjust the level. - REC OUT
Your DAT or cassette deck can be connected here to record the audio signal from STEREO OUT.
In this case, the final output level is adjusted by the REC
OUT control (master control section 9), and the STEREO
L, R fader settings will have no effect. - STEREO OUT (L, R)
This is the stereo output of the combined audio signals.
Connect these jacks to the power amp that drives your main speakers.
Alternatively, you can record the output from these jacks if you wish to use the STEREO L, R faders to adjust the audio level being recorded. - MONO OUT
This is the MONO OUT output jack. The MONO OUT can be used for simple recordings of a live performance, for driving a sub-power amp, or checking for phase
cancellation.
An internal jumper can be reconnected to change the location of the MONO OUT to the post-ST fader. If this is done, the MONO OUT signal will be affected by the STEREO ON switch.
Internal jumper wires can be changed to move the MONO OUT signal so that it is taken after the ST fader. If you would like this change to be made, consult with your dealer.
- AUX SEND (1, 2, 3, 4)
These are unbalanced jacks with a nominal output and impedance of +4dB/600Ω. (AUX 1 and 2 are pre-fader, and AUX 3 and 4 are post-fader.) - AUX RETURN (1L/MONO, 1R, 2L/MONO, 2R)
These are unbalanced jacks with a nominal input level and impedance of +4dB/10 kΩ.
These jacks are usually used to receive the audio returned from an effect unit such as reverb or delay, but they can also be used as supplementary inputs.
If a plug is inserted only in L/MONO, the same signal will be sent to both the L and R buses.
Rear panel

- POWER switch
This switch turns on the power of the mixer.
When turning off the power of audio equipment, it is important to start with the device closest to the speakers.
(Normally, this will be the power amp.) - PHANTOM switch
This switch turns on/off the phantom power supply for all channels.
Use this switch when you are using condenser microphones.
When this switch is turned on, DC +48V will be supplied to pins 2 and 3 of each INPUT A XLR connector.
If you do not need phantom power, be sure to leave this turned off.
* It is safe to connect balanced dynamic microphones or line-level devices even if this switch is left on, but connecting unbalanced devices or devices whose transformers are center-grounded will cause hum or malfunctions.
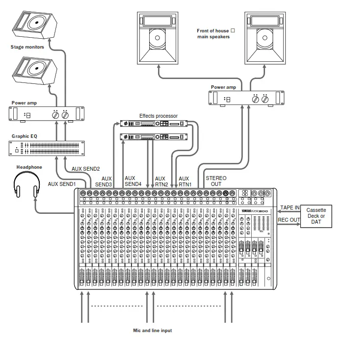
Application Example

Specifications
General specifications
| Maximum output level | +24dB (STEREO UR) @6000, 0.5% THD at 1 kHz +24dB (MONO OUT) ©60011, 0.5% THD at 1 kHz +20dB (AUX SEND) @60052, 0.5% THD at 1kHz | |
| Total harmonic distortion | <0.1% @+14dB 20Hz-20kHz (ST LIR, MONO, AUX SEND ©600(2) | |
| Frequency response | 20Hz-20kHz +1dB, —2dB (ST LIR, MONO, AUX SEND @BOOM | |
| Hum and noise (Average, Rs=1500) (Measured with DIN AUDIO) | —127dB equivalent input noise —95dB residual output noise (STEREO UR, MONO) —95dB residual output noise (AUX SEND 1-4) | |
| —88dB (STEREO, MONO) | Master fader at nominal level, and all channel assign switches off. | |
| —63dB (67dB SIN) (STEREO, MONO) | Master fader and one channel fader at nominal level. | |
| —78dB (AUX SEND 1-4) | AUX SEND master fader at nominal level, and all channel assign switches off. | |
| —63dB (67dB SIN) (AUX SEND 1-4) | AUX SEND master fader and one channel AUX at the nominal level. | |
| Maximum voltage gain | 84dB CH into STEREO OUT 84dB CH into MONO OUT 80dB CH into AUX SEND 1, 2 90dB CH into AUX SEND 3, 4 16dB AUX RETURN 1, 2 to STEREO OUT 16dB AUX RETURN 1, 2 to AUX SEND 1, 2 28dB TAPE In 1, 2 to STEREO OUT | |
| Crosstalk at 1 kHz | —70dB between input channels —70dB between output channels | |
| Gain control (input channel) Pad switch (input channel) | 44dB variable (-60–16dB) 0/20dB | |
| Input channel equalization | ±15dB maximum boost or cut HIGH: 12kHz shelving MID: 2.5kHz peaking LOW: 80Hz shelving * Turnover/roll off frequencies: located 3dB below maximum boost/cut | |
| LED meters | 10-segment LED x 4 POWER (—cc) STEREO L/AUX SEND 1 (switchable) STEREO R/AUX SEND 2 (switchable) MONO/AUX SEND 3 (switchable) PFL or AF UAUX SEND 4 (switchable) | |
| Channel peak indicators | An indicator for each channel turns on when the pre-channel fader signal is 3dB below clipping. | |
| Phantom power | +48V, DC | |
| Power supply/Power consumption US and Canadian model General model British model | MX200-8 120VAC 60Hz 45W, MX200-12 120V AC 60Hz 55W MX200-16 120VAC 60Hz 65W, MX200-24 120V AC 60Hz 80W MX200-8 230VAC 5011z 45W, MX200-12 230V AC 50Hz 55W MX200-16 230VAC 50Hz 65W, MX200-24 230V AC 50Hz 80W MX200-8 240V AC 50Hz 45W, MX200-12 240V AC 50Hz 55W MX200-16 240VAC 50Hz 65W, MX200-24 240V AC 50Hz 80W | |
| Dimensions (W × H × D) | 449 × 124.6 × 461.7 mm MX200-8 569 × 124.6 × 461.7 mm MX200-12 689 × 124.6 × 461.7 mm MX200-16 929 × 124.6 × 461.7 mm MX200-24 | |
| Weight | 9.5kg MX200-8 11kg MX200-12 13.5kg MX200-16 17kg MX200-24 | |
Input specifications
| Input connectors | Input impedance | Nominal impedance | Input Level | Connector type | ||||
| PAD | Gain trim | Sensitivity | Nominal level Max. b9fore clipping | |||||
| CH Input | OFF (OdB) | -60 | 4 kΩ | 50-600i) mic & 6000 line | -80dB (77.5pV) | -60dB (775pV) | -40dB (7.75mV) | INPUT A XLR 3-31 type balanced INPUT B Phone jack (TRS) T=hol. R=cold, S=GND |
| -16 | -36dB (12.3mV) | -16dB (123mV) | +4dB (1.23V) | |||||
| ON (20dB) | ||||||||
| -16dB (123mV) | +4dB (1.23V) | +244B (12.3V) | ||||||
| AUX RETURN (1, 2) | 10Ω | 600f1 line | -12dB (195mV) | +4dB (1.23V) | +20dB (7.75V) | Unbalanced phone jack | ||
| INSERT IN | 5Ω | -20dB (77.5mV) | 0dB (775mV) | +20dB (7.75V) | Phone jack (TRS) T=OUT,R=IN, S=GND | |||
| TAPE IN | 10kΩ | -26dBV (50.1 mV) | -10dBV (316mV) | — | RCA pin jack | |||
0dB=0.775 Vrms
0dBV=1 Vrms
Output specifications
| Output connector | Output impedance | Nominal impedance | Output level | Connector type | |
| Nominal | Max. before clipping | ||||
| STEREO OUT UR, MONO OUT | 150(1 | 600Ω Line | +4dB(1.23V) | +24dB (12.3V) | XLR-3-32 type |
| REC OUT UR | 21d1 | 10kΩ Lines | -10dBV (316mV) | +16dBV (6.31V) | RCA pin jack |
| AUX SEND 1-4 | 75(1 | 600ΩLine | +4dB (1.23V) | +20dB (7.75V) | Phone jack |
| INSERT OUT | 600(1 | 10kΩ Line | OdB (775mV) | +20dB (7.75V) | Phone jack (TRS) T=OUT, R=IN, S=GND |
| PHONES (head phone) OUT | 100f1 | 40Ω Phones | 3mW | 120mW | ST phone jack |
0dB=0.775 Vrms
0dBV=1 Vrms
Specifications and appearance are subject to change without notice for product improvement.
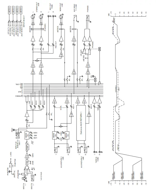
Block and level diagrams

Dimensions

R0 1 IP Printed in Korea
YAMAHA CORPORATION
P.O.Box 1, Hamamatsu, Japan
















