
ARC Motion Sensor Instructions


433 MHZ
BI-DIRECTIONAL
The ARC Motion Sensor is used to detect motion on a shade. The result of strong vibration can trigger a paired awning motor to move the shade to its home position for protection. The motion sensor can only be programmed to operate External Motors (15Nm and upwards).
FEATURES:
- Compatible with AUTOMATE awning motors and controllers
- Suitable for fitting to awning terminal bars
- Provides protection from excessive wind gusts
- 9 x levels of sensitivity
- Low battery warning
ROLLEASE CAMERA
PRECISION IN MOTION
KIT COMPONENTS

- Motion Sensor Cover
- Motion Sensor Bracket
- Motion Sensor Cradle
- AAA Battery x2
- Screw x2
- Wall Mount x2
- Disc Magnet
- Instructions
SAFETY INSTRUCTIONS
WARNING: Important safety instructions to be read before installation and use.
Incorrect installation or use can lead to serious injury and will void the manufacturer’s liability and warranty.
It is important for the safety of persons to follow the enclosed instructions. Save these instructions for future reference.
- Do not expose to water, moisture, humid and damp environments, or extreme temperatures.
- Persons (including children) with reduced physical, sensory or mental capabilities or lack of experience and knowledge should not be allowed to use this product.
- Use or modification outside the scope of this instruction manual will void the warranty.
- Installation and programming to be performed by a suitably qualified installer.
- Follow installation instructions.
- For use with motorized shading devices.
- Keep away from children.
- Frequently inspect for improper operation. Do not use if repair or adjustment is necessary.
- Keep clear when in operation.
- Replace the battery with the correctly specified type.
Rollease Acmeda declares this equipment is in compliance with the essential requirements and other relevant provisions of Radio Equipment Directive 2014/53/EU.
Statement Regarding FCC / IC Compliance
This device complies with Part 15 of the FCC Rules / Industry Canada license-exempt RSS standard(s). Operation is subject to the following two conditions:
- this device may not cause harmful interference, and
- this device must accept any interference received, including interference that may cause undesired operation.
Changes or modifications not expressly approved by the party responsible for compliance could void the user’s authority to operate the equipment.
This equipment has been tested and found to comply with the limits for a Class B digital device, pursuant to part 15 of the FCC rules. These limits are designed to provide reasonable protection against harmful interference in a residential installation.
This equipment generates, uses, and can radiate radio frequency energy and, if not installed and used in accordance with the instructions, may cause harmful interference to radio communications. However, there is no guarantee that interference will not occur in a particular installation. If this equipment does cause harmful interference to radio or television reception, which can be determined by turning the equipment off and on, the user is encouraged to try to correct the interference by one or more of the following measures:
- Reorient or relocate the receiving antenna
- Increase the separation between the equipment and receiver
- Connect the equipment into an outlet on a circuit different from that to which the receiver is connected
- Consult the dealer or an experienced radio/TV technician for help
Do not dispose of the general waste.
Please recycle batteries and damaged electrical products appropriately.

FCC ID: 2AGGZMT0203012
IC: 21769-MT0203012
OVERVIEW
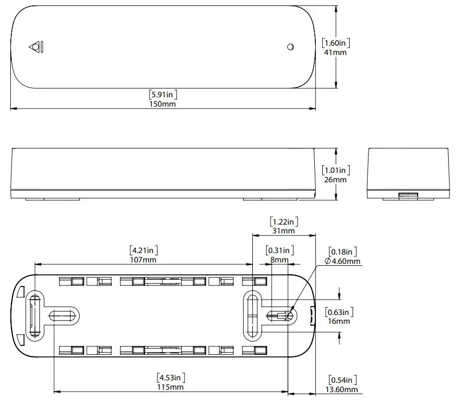
DIMENSIONS

COVER REMOVAL


NOTE: Adjust clockwise
FUNCTION
SENSITIVITY DIAL / P2 OPERATION
- Dial Set to 0: Sensor is in pairing mode.
- Dial Set to 1-9: In Active mode, sensitivity, Highest – Lowest.
- Dial set to 5: Move motor to upper limit/Motion Sensor in Active mode.
- Dial set to 9: Move motor to bottom limit/ Motion Sensor in Inactive mode.
When the battery voltage is lower than 2.3 V, it beeps every 5 seconds.
Adjust sensitivity accordingly. The detected vibration range is 3G. (1G = 9.8 m/s2 )
High sensitivity could cause the awning to react under the slight wind.
If the disc magnet is dislodged, the vibration detection and low battery alarm functions are invalid.
PAIRING TO MOTION SENSOR
- Set Sensitivity Dial to zero
- Pair or unpair a motor to the sensor sing a pre-paired remote
A = Existing controller or channel (to keep)
B = Motion Sensor to add or remove

NOTE:
- The ARC Motion Sensor can only be connected and paired to External Motors (15Nm and above).
- After the sensor is paired to a motor, it can independently drive the motor without the remote.
Once paired, confirm Motion sensor is working with the motor. To do this, use the Sensor as a Remote.
IMPORTANT NOTE:
To pair an unpaired motion sensor back to the motor, set the dial to 5 and press and hold P2 until it emits 2 beeps.
Alternatively, you can reset the motor to its factory settings and pair the motions sensor back but this may not always be the ideal solution.
USE SENSOR AS REMOTE

ADDITIONAL FUNCTION | ACTIVE MODE

To turn on the motion-sensing function of the motion sensor (ACTIVE MODE), set the dial to 5, and hold P2 until the remote emits two beeps.
In this mode, sensitivity is adjusted by the dial.
When the motion sensor is triggered, the shade will move to the upper limit. After each trigger, the motion sensor will not trigger again for another 30 seconds.
ADDITIONAL FUNCTION | INACTIVE MODE

To turn off the motion sensing function of the motion sensor (INACTIVE MODE), set the dial to 9, and hold
P2 until the remote emits two beeps.
In this mode, the motion sensor will not trigger the shade to move. The sensor can still be used as a remote to move the shade up or down.
TROUBLESHOOTING
Problem | Cause | Remedy |
| The sensor does not work | Battery is discharged | Replace battery |
| The battery is inserted incorrectly | Check battery polarity | |
| The motor is not responding | Radio interference / Shielding | Ensures sensor is positioned away from metal objects and that aerial on the motor is kept straight and away from metal |
| The receiver distance is too far from the transmitter | Move sensor to a closer position | |
| Power failure | Check the power supply to the motor is connected and active | |
| Incorrect wiring | Check wiring is connected correctly (refer to motor installation instructions) | |
| Pairing error | Set dial to 5 or 9 and press multi-function button to verify motor reacts | |
| The awning constantly retracts during operation | Sensitivity set too high | Reduce sensitivity |
| The awning does not react to wind setting | Wind Sensitivity is too high | Adjust sensitivity |
| Duration of wind intensity level is less than 3 seconds | Wind gust duration must be over 3 seconds to trigger | |
| Sensor causes awning to extend instead of retracting | Direction is incorrect | Use remote to delete existing upper/lower limits, hold UP and DOWN button to reverse direction, then set the upper/lower limits again |
| Sensor beeps every five seconds | Flat batteries | Replace batteries with the correct type |
ROLLEASE ACMEDA | AUSTRALIA
110 Northcorp Boulevard,
Broadmeadows VIC 3047
T +61 3 9355 0100 | F +61 3 9355 0110
ROLLEASE ACMEDA | USA
750 East Main Street, 7th Floor,
Stamford, CT 06902 6320
T +1 203 964 1573 | F +1 203 358 5865
ROLLEASE ACMEDA | EUROPE
Via Conca Del Naviglio 18, Milan
(Lombardia) Italy
T +39 02 8982 7317 | F +39 02 8982 7317
[email protected]
rolleaseacmeda.com
P2 BUTTON & SENSITIVITY DIAL


















