Inventek Systems ISM14585-L35-P8-EVB Multiprotocol Development Tools

PART NUMBER DETAIL DESCRIPTION
Ordering Information
| Device | Description | Standard Ordering Number |
| ISM14585-L35-P8-EVB | BLE 5.0 + Cortex M0 | ISM14585-L35-P8-EVB |
| Internal Antenna | Module with integrated | |
| Evaluation Board | PMU, PA, 8Mb of Flash | |
| and internal antenna | ||
| EVB (Evaluation Board) | ||
| ISM14585–L35-P8-EVB-W | BLE 5.0 + Cortex M0 | ISM14585- L35-P8-EVB-W |
| w.fl External Antenna | Module with integrated | |
| Evaluation Board | PMU, PA, 8Mb of Flash | |
| and w.fl external antenna | ||
| EVB (Evaluation Board) | ||
| Note: · The Dialog DA14585-00ATDEVKT-P Development Kit – Pro Motherboard EVK must also be purchased in order to use the Inventek ISM14585 L35-P8-EVB evaluation board. · There is no difference in the module footprint between the internal and external antenna options for the module. Pin 34, RF Out would either go to the internal antenna pad Pin 35 or out to the w.fl connector, enabling maximum performance optimization for customers that want to evaluate both antenna options without having to change their PCB layout. | ||
Ordering Information Configuration
NOTES:
- Dialog CodeLess AT Commands also supported.
- For additional configuration options please contact Inventek Systems
OVERVIEW
- The Inventek Systems ISM14585-L35 SiP (System in Package), is one of the smallest, lowest power and most integrated Bluetooth® 5.0 solutions available. The ISM14585-L35 platform is the first BLE module from Inventek’s FLEXiBLE product family. The ISM14585-L35 SiP is an embedded wireless Bluetooth Low Energy (BLE) IoT radio, based on the Dialog Semiconductor DA14585 radio SoC (System on Chip). The ISM14585-L35 offers designers all the benefits of the industry-leading DA14580 technology but with even greater flexibility to create more advanced applications from the smallest footprints and power budgets.
- The ISM14585-L35 is ideal for applications such as remote controls, beacons, connected sensors and innovative medical devices. Among the new features, the ISM14585-L35 supports Data Packet Length Extension, Link Layer Privacy v1.2, Secure Connections, Bluetooth low energy and Efficient connectable Advertising.
- The ISM14585-L35 integrated Audio Unit (AU) is equipped with a Pulse-Density Modulation (PDM) interface that can be connected to up to 2 input devices (e.g. MEMS microphones) or output devices, a PulseCode modulation (PCM) controller which provides an up to 192 kHz synchronous interface to external audio devices, ISDN circuits and serial data interfaces (I2S) and a 24-bit
- Sample Rate Converting unit (SRC) used to convert the sampling rate of audio samples between the various interfaces. PDM and PCM functionality can be mapped to any GPIO through the user programmable pin logic. An integrated DMA controller handles all data transfers between the AU and the RAM providing the CPU with the freedom to cope with other tasks.
- The ISM14585-L35 SiP provide smarter, more flexible, and even lower power BLE connectivity with an integrated 32bit CortexTM-M0 (16MHz), processor, an integrated PMU (Power Management Unit), an integrated PA (Power Amplifier), an integrated 128kB of ROM, 64KB OTP, 1MB SPI Flash as well as a foot print compatible options for an additional integrated 4Mb, 8Mb, or 16Mb of Flash.
- The ISM14585-L35 SiP provides a number of features and standard peripheral interfaces (see “Features” below), enabling a seamless connection to an embedded design. The ISM14585-L35 is a very versatile SoC and is ideal for adding Bluetooth low energy to products like remote controls, proximity tags, beacons, connected medical devices and smart home nodes. The ISM14585-L35 supports all Bluetooth developments up to and including Bluetooth 5.0.
- The ISM14585-L35 also includes 96KB of RAM, the ISM14585-L35 has double the memory for User applications of its predecessor to take full advantage of the standard’s features. The
- ISM14585-L35 also includes an integrated microphone interface for voice support at no additional cost. The wide supply voltage range (0.9 –3.6 V) covering a larger choice of energy sources also enables full design flexibility.
- The ISM14585-L35 is easy to design-in and supports standalone as well as hosted applications. The ISM14585-L35 is supported by a complete development environment with Dialog’s SmartSnippets™ software that helps customers optimize software for power consumption.
The ISM14585-L35 supports several fully qualified profiles embedded in ROM (see “Typical Applications” below), and the option of loading additional profiles into RAM. The low cost, small foot print (6.0mm x 8.6mm x 1.2mm), LGA 35 pin package and ease of design-in make the ISM14585-L35 ideal for a wide range of embedded applications.
The ISM14585-L35 enables wireless connectivity to the simplest existing sensor products with minimal engineering effort. ISM14585-L35 reduces development time, lowers manufacturing costs, saves board space, simplifies certification compliance, and minimizes customer RF expertise required during development of target applications.
The ISM14585-L35 provides the highest level of integration for a wireless system, with market leading and integrated BLE 5.0 technology based on Dialog’s DA14585 SoC.
The ISM14585-L35 is also fully supported by Dialog’s Smartbond product family Development Kit-Pro evaluation board and Dialog SmartSnippets Studio SDK.
ISM14585-EVB FEATURES
ISM14585-EVB Daughterboard
The ISM14585-EVB evaluation board is a Daughterboard that is pin to pin compatible and seamlessly interfaces to the Dialog DA14585 Development Kit-Pro Motherboard (P/N DA14585-00ATDEVKT-P), including all application support via Dialog’s SDK SmartSnippets Studio and downloaded via USB (USB to UART transfer IC) to the ISM14585-EVB.
Dialog’s DA14585-00ATDEVKT-P Development Kit – Pro Motherboard EVK and SDK SmartSnippets Studio
- The Dialog’s SDK SmartSnippets Studio includes all of the support required for the tool chain, build system, the BLE driver and the software stack together with example applications. The SDK also runs on Windows.
- The ISM14585-EVB provides a platform for the design and development of applications to run on the ISM14585-L35-P8 SiP Module
Feature Highlights
| ISM14585-L35-P8 SiP Module | The ISM14585-L35-P8 SiP Module integrates the Dialog DA14585 BLE 5.0 radio SoC, 8Mbit SPI Flash, a Cortex M0 ARM-based 32-bit 16MHz, 96kB Data/Retention SRAM, 128kB ROM. 64kB One-Time-Programmable (OTP) memory, a PMU, an Audio Unit, and a Power Amplifier. |
| ISM14585-L35-P8- EVB DAUGHTERBOARD | Complies with Bluetooth V5.0 solution and includes the ISM14585-L35-P8 SiP Module, integrated Antenna or the option for a w.fl RF connector. |
| Program & Debug Interface | Applications are downloaded to the ISM14585-L35-P8 SiP Module and debugged via the Dialog DA14585 Development Kit-Pro Motherboard (P/N DA14585-00ATDEVKT-P) |
| USB-Serial UART Interface | A UART on the ISM14585-L35-P8 SiP Module connects to the ISM14585-L35- P8-EVB Daughterboard which connects to the Dialog DA14585 Development Kit-Pro Motherboard. The USB-serial interface is used to enable serial communications with a PC terminal application. |
| Power Supply | The ISM14585-EVB Daughterboard is powered from the Dialog DA14585 Development Kit-Pro Motherboard. |
| Applications | · Voice-controlled remote controls, · Beacons, (Mulit-sensor) · Wearable devices: Fitness trackers, Consumer health · Smartwatches · Human interface devices: Keyboard, Mouse · Toys · Consumer appliances. |
Key Benefits
- Lowest power consumption
- Smallest system size
- Lowest system cost
Limitations
Inventek Systems products are not authorized for use in safety-critical applications (such as life support) where a failure of the Inventek Systems product would reasonably be expected to cause severe personal injury or death.
Regulatory Compliance
| Regulator | Status |
| FCC | O7P-14585 |
| IC | 10147A-14585 |
| RoHS | Compliant |
- Inventek Systems FCC, IC, and CE module transmitter certifications for the ISM14585-L35-P8 module can be used to the advantage of any manufacturer developing a product using these devices.
- In order to take full advantage of the certifications and remain in compliance, Developers may not interfere, modify, replace and/or enhance the SiP antenna design, layout and power settings. For FCC compliance, End Customer finished products will still need to meet the Declaration of Conformity (SDoC) requirements according to 47 CFR Chapter 1, part 15, subpart B.
- The testing required for the Declaration of Conformity (SDoC) requirements is specified in sections 15.107 and 15.109. The official documents can be obtained from the U.S Government Printing Office online. U.S. Government Printing Office CFR 47.
- Any changes to the Inventek certified antenna options such as a different antenna or adding an antenna diversity switch will require filing for a Class 2 permissive change. Any Class 2 permissive changes must be performed under Inventek’s grant, and therefore must be done in cooperation with Inventek. In addition to this document, Inventek recommends verifying the schematic board design with Inventek Engineering once the schematic is complete for further review and validation.
- If it is desired to add a connector or U.FL connector in the RF path or change the antenna to one of the same type (chip) with equal or less gain, customers can do so without refiling. Other changes such as a different antenna or adding an antenna diversity switch will require filing for a Class 2 permissive change. Any Class 2 permissive changes must be performed under Inventek’s grant, and therefore must be done in cooperation with Inventek. In addition to this document, Inventek recommends verifying the schematic board design with Inventek Engineering once the schematic is complete for further review and validation.
- Inventek also provides customers additional certifications for specific countries upon request and an agreed upon service fee.
FCC and IC Regulatory Information
- Model: ISM14585-L35-P8
- FCC ID: 07P-14585
- IC: 10147A-14585
This module is limited to OEM installation only.
OEM integrators must ensure that the end-user has no manual instructions to remove or install the module. OEM’s must comply with FCC marking regulation part 15 declaration of conformity (Section 2.925(e)).
- This module is to be installed only in mobile or fixed applications (Please refer to FCC CFR 47 Part 2.1091(b) for a definition of mobile and fixed devices).
- Separate approval is required for all other operating configurations, including portable configurations with respect to FCC CFR 47 Part 2.1093, and different antenna configurations.
- The antennas used with this module must be installed to provide a separation distance of at least 20cm from all persons, and must not be co-located or transmit simultaneously with any other antenna or transmitter, except in accordance with FCC multi transmitter product procedures. The ISM14585-L35-P8 Module has been designed to operate with the following antennas and gains.
- Use with other antenna types or with these antenna types at higher gains is strictly prohibited.
Manufacturer Type of Antenna Model Gain dBi Type of Connector Inventek Integrated N/A -1 embedded Inventek Trace B24P-W 3.2 w.fl
This device complies with part 15 of the FCC Rules. Operation is subject to the following two conditions:
- This device may not cause harmful interference
- This device must accept any interference received, including interference that may cause undesired operation.
Warning: Changes or modifications not expressly approved by the party responsible is prohibited.
NOTE: This equipment has been tested and found to comply with the limits for a Class B digital device, pursuant to part 15 of the FCC Rules. These limits are designed to provide reasonable protection against harmful interference in a residential installation. This equipment generates, uses and can radiate radio frequency energy and, if not installed and used in accordance with the instructions, may cause harmful interference to radio communications.
However, there is no guarantee that interference will not occur in a particular installation. If this equipment does cause harmful interference to radio or television reception, which can be determined by turning the equipment off and on, the user is encouraged to try to correct the interference by one or more of the following measures:
- Reorient or relocate the receiving antenna.
- Increase the separation between the equipment and receiver.
- Connect the equipment into an outlet on a circuit different from that to which the receiver is connected.
- Consult the dealer or an experienced radio/ TV technician for help.
This equipment complies with FCC RF Exposure requirements and should be installed and operated with a minimum distance of 20cm between the radiator and any part of the human body.
A clearly visible label is required on the outside of the user’s (OEM) enclosure with the following text:
- Contains FCC ID: O7P-14585
- Contains IC: 10147A-14585
This transmitter module is certified for FCC Part 15 operation; when installed in a host device, the host manufacturer is responsible for making sure that the host device with the transmitter installed continues to be compliant with Part 15B unintentional radiator requirements.
RSS-210/RSS-Gen Notices:
Operation is subject to the following two conditions:
(1) this device may not cause interference, and (2) this device must accept any interference, including interference that may cause undesired operation of this device.
Under Industry Canada regulations, this radio transmitter may only operate using an antenna of a type and maximum (or lesser) gain approved for the transmitter by Industry Canada. To reduce potential radio interference to other users, the antenna type and its gain should be so chosen that the equivalent isotropically radiated power (e.i.r.p.) is not more than that necessary for successful communication.
The radio transmitter has been approved by Industry Canada to operate with the antenna types listed above with the maximum permissible gain and required antenna impedance for each antenna type indicated. Antenna types not included in this list having a gain greater than the maximum gain indicated for that type, are strictly prohibited for use with this device.
Dialog SDK and Tool Chain Initialization Instructions
Go to the Dialog Get Support link :
- https://www.dialog-semiconductor.com/bluetooth-low-energy
- Scroll down to SmartBondâ„¢ Product Portfolio & select DA14585
Scroll down to Development Tools
- Download the most recent SmartSnippets Studio for you OS
- Download the most recent SmartSnippets Studio User’s Manual
Scroll to the “SDK” section
- Download the most recent SDK Development Kit available.
- Access either the Web or PDF version of the Getting Started Guide for the Pro-Development Kit EVB for the DA14585
This “User Manual SmartSnippets Studio” describes how to install SmartSnippets™ Studio on to your computer, and how to use it in combination with the SmartSnippets™ SDK, the Dialog’s DA14585-00ATDEVKT-P Development Kit – Pro Motherboard and the Inventek ISM14585-EVB Daughterboar
ISM14585-L35-P8 RADIO & MODULE BLOCK DIAGRAM
ISM14585-L35-P8 Radio Block Diagram
ISM14585-L35-P8 Radio Block Diagram (Reference the ISM14585-L35-P8 Data Sheet for details)
ISM14585-L35-P8 Module Block Diagrams
- UART Universal synchronous/asynchronous receiver transmitters
- SPI Serial Peripheral Interface
- I2C Inter-Integrated Circuit
- GPIO General-purpose input/output
- SWD Serial Wire Debug
Theory of Operation
The functional block diagram for each antenna option for ISM14585-L35-P8 RF module is shown above. This module is a direct sequence spread spectrum transceiver operating in the 2.402 GHz to 2.480 GHz ISM band. Channels are spaced at 2 MHz intervals in the ISM band. There are a total number of 40 channels. The system operates at a chip rate of 1Mbps, a sample rate between 8 kHz and 48 kHz and a bit rate of 1000kbps. GFSK modulation is used with DSSS. An input supply of 3.0 VDC is supplied to the RF module using a battery or external power supply
ANTENNA CONFIGURATION OPTIONS
Integrated Antenna
External w.fl Antenna
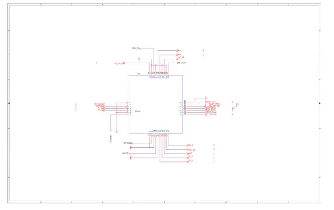
ISM14585-L35-P8 MODULE SCHEMATIC & PIN OUT
Module Pin Out
ISM14585 MODULE PCB INTERNAL ANTENNA LAYOUT
Configuration Example 1:
Configuration Example 1 recommended design:
- Position the ISM14585 module near the PCB edge.
- Route the keep out for 3mm
- A: 3mm typ.
- B: >= 3mm typ.
- C: KEEP OUT extends the entire width of the module (6mm typ)
- NOTE: There should be NO Copper in the KEEP OUT area for all Layers except for the internal RF Antenna Trace (Please reference Section 9.0)
Parameter Unit: mm A 3.0 (typ.) B 3.0 (typ.) C 6.0 (typ)
Configuration Example 2:
Configuration Example 2 recommended design:
- Position the ISM14585 module near the PCB edge.
- Route the keep out for 3mm
- A: 3mm typ.
- B: >= 3mm typ.
- C: KEEP OUT extends the entire width of the module (6mm typ)
- NOTE: There should be NO Copper in the KEEP OUT area for all Layers except for the internal RF Antenna Trace (Please reference Section 9.0).
Parameter Unit: mm A 3.0 (typ.) B 3.0 (typ.) C 6.0 (typ)
ISM14585 EVALUATION BOARD WITH MODULE KEEP OUT EXAMPLE
NOTE: THE DISTANCE BETWEEN THE TOP ROW OF PADS AND THE KEEP OUT AREA IS 0.240mm AND THIS ARE IS ALSO TREATED AS KEEP OUT
ISM14585 RF OUTPUT TO INTERNAL ANT. REQUIRED RF TRACE LAYOUT
ISM14585 MODULE EXTERNAL ANTENNA LAYOUT
W.FL EXTERNAL ANTENNA REQUIRED LAYOUT
REVISION CONTROL
| Document: ISM14585-EVB | ISM14585 Evaluation Board |
| External Release | DOC-DS-14585-201911-3.5 |
| Date | Author | Revision | Comment |
| 5/05/2018 | AS | 1.0 | Preliminary |
| 7/04/2019 | AS | 2.0 | Schematics Update |
| 9/17/2019 | AS | 2.5 | Antenna Keep Out and Trace Layout Updated |
| 10/4/19 | AS | 3.0 | w.fl external antenna required layout |
| 11/1/19 | AS | 3.1 | Updated Internal Antenna RF Trace layout |
| 11/19/19 | AS | 3.5 | Added Cert IDs & updated Dialog SDK Tool Chain Instructions |
CONTACT INFORMATION:
Inventek Systems 2 Republic Road Billerica Ma, 01862
Tel: 978-667-1962
[email protected]
www.inventeksys.com
Copyright 2017, Inventek Systems. All Rights Reserved. This software, associated documentation and materials (“Software”), referenced and provided with this documentation is owned by Inventek Systems and is protected by and subject to worldwide patent protection (United States and foreign), United States copyright laws and international treaty provisions. Therefore, you may use this Software only as provided in the license agreement accompanying the software package from which you obtained this Software (“EULA”). If no EULA applies, Inventek Systems hereby grants you a personal, non-exclusive, non-transferable license to copy, modify, and compile the Software source code solely for use in connection with Inventek’s integrated circuit products.
Any reproduction, modification, translation, compilation, or representation of this Software except as specified above is prohibited without the express written permission of Inventek. Disclaimer: THIS SOFTWARE IS PROVIDED AS-IS, WITH NO WARRANTY OF ANY KIND,
EXPRESS OR IMPLIED, INCLUDING, BUT NOT LIMITED TO, NONINFRINGEMENT, IMPLIED WARRANTIES OF MERCHANTABILITY AND FITNESS FOR A PARTICULAR PURPOSE.
Inventek reserves the right to make changes to the Software without notice. Inventek does not assume any liability arising out of the application or use of the Software or any product or circuit described in the Software. Inventek does not authorize its products for use in any products where a malfunction or failure of the Inventek product may reasonably be expected to result in significant property damage, injury, or death (“High Risk Product”). By including Inventek’s product in a High Risk product, the manufacturer of such system or application assumes all risk of such use and in doing so agrees to indemnify Inventek against all liability. Inventek Systems reserves the right to make changes without further notice to any products or data herein to improve reliability, function, or design. The information contained within is believed to be accurate and reliable. However, Inventek does not assume any liability arising out of the application or use of this information, nor the application or use of any product or circuit described herein, neither does it convey any license under its patent rights nor the rights of others.



















