ResMed S8 AutoSet Spirit™ II System User Guide

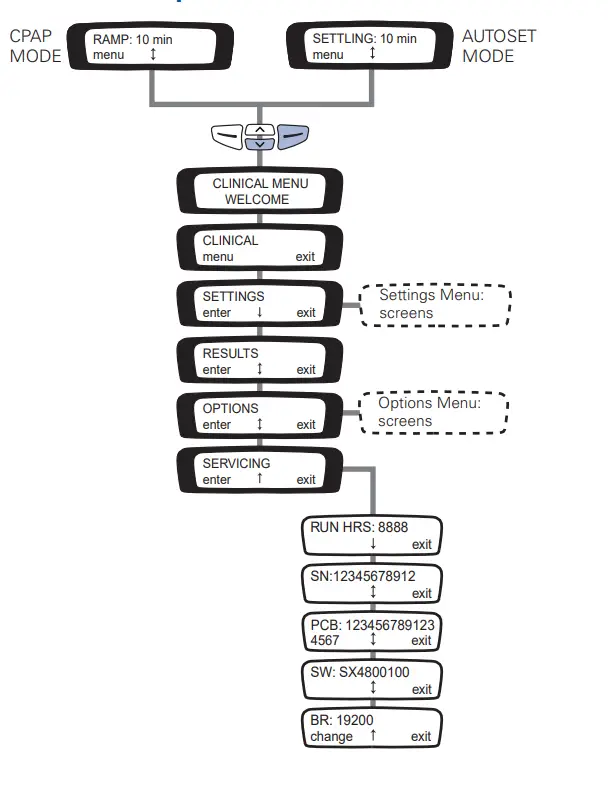
Turn on the device and wait until the standby (RAMP/SETTLING) screen appears on the LCD. At this stage you can adjust the ramp/settling time. Press and simultaneously for three seconds to access the clinical menu.
Accessing the quickview menu
Press and simultaneously for three seconds to access the quick view menu.
Changing options and settings
- Press to access the SETTINGS menu screen.
- Use and to scroll through the RESULTS, OPTIONS and SERVICING menu screens.
- From a menu screen, use to access the parameters in that menu.
- Use and to scroll through menu parameters.
- Use to view or change each parameter setting as required.
- Press until you return to the standby (RAMP/SETTLING) screen.
Note: For each reminder, you can set a time period for that reminder to keep re-occurring. For these recurring reminders to work, you must set the date for the first occurrence of the reminder as well as a recurrence time period. For example, if you set MASK: 30Jun2008 and MASK RECUR: 6mth, the first reminder to replace the mask is displayed on 30 June 2008. The recurring reminder occurs 6 months from the date the reminder is acknowledged by the patient. The reminder will continue to recur at 6-month intervals unless it is set to OFF or the recurrence period is changed.
This screen only appears if access is set by the clinician.
ResMed Pty Ltd (Manufacturer) 1 Elizabeth Macarthur Drive Bella Vista NSW 2153 Australia • ResMed Corp (US Designated Agent) 1404 Danielson Street Poway CA 92064-6857 USA • ResMed (UK) Ltd (EU Authorised Representative) 96 Milton Park Abingdon Oxfordshire OX14 4RY UK • ResMed Offices Australia, Austria, Belgium, Brazil, China, Finland, France, Germany, Greece, Hong Kong, India, Ireland, Italy, Japan, Malaysia, Mexico, Netherlands, New Zealand, Norway, Portugal, Singapore, South Africa, Spain, Sweden, Switzerland, UK, USA (see www.resmed.com for contact details). Protected by patents: AU 691200, AU 697652, AU 709279, AU 724589, AU 730844, AU 736723, AU 750095, AU 750761, AU 764761, AU 779327, AU 2002231456, CN 02804930.6, EP 0651971, EP 0661071, EP 0920845, EP 0934723, EP 1028769, EP 1126893, EP 1502618, EP 1144036, JP 3580776, JP 3778797, NZ 504595, US 5199424, US 5245995, US 5522382, US 5704345, US 6029665, US 6138675, US 6240921, US 6363933, US 6367474, US 6425395, US 6502572, US 6591834, US 6705315, US 6745768, US 6817361, US 6988498, US 7040317, US 7100608. Other patents pending. Protected by design registrations: AU 302180, AU 302181, AU 302182, AU 302183, AU 302184, AU 302185, AU 302186, CN 200430121212.2, CN 200430121213.7, CN 200430121211.8, CN 200430121214.1, CN 200430121215.6, CN 200430121216.0, CN 200430121217.5, EU 269436, EU 815071, HK 0412901.9, JP 1257662, JP 1257663, JP 1266956, JP 1266957, JP 1267270, JP 1267271, NZ 405614, NZ 406923, NZ 406924, NZ 406925, NZ 406926, NZ 406927, NZ 406928, US D544598, US D553228, US D557406, US D557407, US D560795, US D561891, US D565160. Others pending.
S8 AutoSet Spirit and SmartStart are trademarks of ResMed Pty Ltd and AutoSet is registered in U.S. Patent and Trademark Office.

























