instructables LEVITATING BANANA Electromagnetic Levitation

LEVITATING BANANA – Electromagnetic Levitation
- by ElectroBing
I shall be demonstrating how to levitate a banana.
Your first thought would be, “Why?”. How often do you see objects floating in thin air, and how often do you see a banana boating in thin air? Being able to levitate an object is impressive and can amuse your peers. You can learn a lot about electronics and gain practical knowledge from building this project(which is relatively easy to make),. Personally, I learned quite a lot from it. Supplies: Materials I Used:
Tools
- Soldering Supplies
- Suitable Power Supply(6v-12v)
- Multimeter
- Rotary tool
- Pliers, Wire Strippers, and Other Handheld Tools Insulation tape
- Two compound adhesive
- Super glue
The Circuit:–
- 10k Potentiometer x 1
- S49E Hall Effect Sensor x 1
- 2N2222A NPN Transistor x 1
- D2394 or TIP41C NPN Transistor with Heatsink x 1 LM358 Dual Op Amp IC x 1
- 2200uf 25v Capacitor x 1
- 7805 Voltage Regulator x 1
- Perfboard
- Jumper wire
- 3-pin JST x 1
- 2-pin Terminal Connectors x 21N4007 Diode x 1 1k Ohm Resistor x 1 220 Ohm Resistor X 2 Electromagnet
- 22 gauge enameled copper wire
- Solid iron core(1/2 inch diameter iron nut and bolt)
The Structure to Hold the Electromagnet
- A couple of Pieces of Wooden planks(| will specify dimensions later)
- Plastic enclosure for circuit 10cmx1Ocmx5cm(4″x4″x2″)
INSTALLATION
Step 1: The Principal Behind This
The electromagnet connected to the circuit is held upside down. The hall effect sensor is also placed underneath the electromagnet as shown in the above “detailed” ilustration. When a magnet(preferably neodymium) is placed under the electromagnet which is initially turned on attracts the neodymium magnet toward itself. As soon as the magnet gets closer to the electromagnet, the hall effect sensor detects the presence of the magnetic field of the neodymium magnet causing a decrease in the sensor’s output voltage. Oncethe output voltage decreases to a point less than the threshold voltage(voltage set by potentiometer), the main circuit cuts power to the electromagnet, causing its electromagnetic feld to disrupt. This causes the neodymium magnet to fall due to gravity. Once the neodymium magnet moves down a bit, the output voltage of the sensor increases. When the voltage increases above the threshold voltage, the main circuit powers the electromagnet again, causing the magnet to rise up again. This process occurs repeatedly allowing the magnet to LEVITATE.

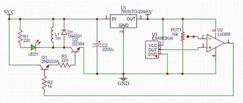
Step 2: Circuit-Theory
Now I will be giving a detailed explanation of the circuit. The Circuit is powered by a voltage source of 6 to 12 volts, and the logic of the comparator works only at 5 volts, so we use the regulator to step down the voltage to 5 volts. The circuit can be divided into two parts-the right side powered with 5 volts controlling the logic and the left side powered with VCC controlling the switching of the electromagnet.
The Right Side
On this side, we have a comparator, a 10k potentiometer, and the hall effect sensor powered with the 5v. The output of the hall effect sensor goes to the non-inverting(+) input of the LM358, which I am using here as a comparator, and the output of the potentiometer goes into the inverting(-) side of the comparator. (CCoommppaarraattoorr- It compares the two voltage inputs. If the voltage at the non-inverting input(+) is higher than the inverting input(-), it gives 5v at its output. If the voltage at the non-inverting input is lower than the inverting input, it gives 0v at its output.) Normally, the output of the hall effect sensor is 2.5v and the output of the potentiometer is slightly lesser than 2.5v. Thus, the comparator gives an output of 5v. When a neodymium magnet with its North pole facing toward the sensor is placed, the output voltage of the sensor decreases. When it decreases below the output voltage of the potentiometer, the output of the comparator reduces to 0v.
The Left Side
The output of the Lm358 did not seem to be enough to directly control the base of the transistor D2394, which controls the electromagnet. So, the output from the comparator is first amplified by the 2N2222A, which then controls the base of the D2394, which in turn switches on and off the electromagnet. There is also a fiyback diode to prevent the transistor from being damaged by the inductive fiyback of the electromagnet. An led in series with a resistor is also placed parallel to the electromagnet to indicate if it is being powered. LEVITATING BANANA – Electromagnetic Levitation: Page 3
Step 3: Circuit-Building
I gathered all the parts required for the circuit as per my schematic and started soldering. When soldering, precaution must be taken not to breathe the toxic soldering fumes. Generally, a fan is used to blow them away but a fume extractor would be preferable. I used terminal contacts for the power, the electromagnet, and the high current transistor(to easily replace it if needed) and used a three-pin JST connector to connect the hall effect sensor. Please attach a heat sink to the larger transistor, as it can generate a LOT of heat. Also, use some thermal paste to increase its thermal conductivity. You can follow my layout and solder traces, which I have shown above. I used thin traces to represent jumper wires connecting on the upper side of the perf board. Note: If you are using the TIP41C, replace R3 with a lower resistance value, as the current gain of TIP41c is comparatively lower than the D2394. I recommend you try the circuit first on a breadboard before building it on the perf board as I had to build the circuit twice on a perf board for it to work(don’t be dumb like me). With the circuit in the breadboard or the perf board, connect the wires of just the sensor and power it with 6v. Don’t connect the electromagnet yet. Adjust the potentiometer just until the LED begins to light up. Now when you bring the North pole of the magnet close to the sensor, the LED should turn off.


Step 4: The Electromagnet
You can easily buy a premade electromagnet, but a better and stronger one can be made for cheaper prices. For my electromagnet, I used 22 gauge wire and wrapped it around an iron bolt as shown above. It is important for the core of the magnet to be Iron. Using Steel bolts would not work as an electromagnet with a steel core can retain its magnetic properties even after switching it off. While building the electromagnet, you need to keep in mind that it must be hung upside down, for it to be able to levitate magnets. You can come up with your own creative ideas to do this. I built the electromagnet such that I could attach a piece of wood with a larger surface area than the electromagnet to it. This piece of wood would hold the electromagnet upside down(It will be demonstrated in the next step). Once the electromagnet is done, make sure the wire has not been cut off anywhere using the continuity tester on your multimeter. You can even test the electromagnet’s strength using an adjustable power supply. I built two of these electromagnets, one with more turns with a larger resistance, and one with fewer turns and less resistance.


Step 5: The Electromagnet Mount
I used a 7cm(3in.)x3cm(1 1/4in.) wooden plank I had laying around and cut two pieces 22cm(9in.)and 28cm(11in.) long. On the smaller piece of wood, I drilled a hole with a diameter slightly longer than the diameter of the electromagnet. I first used my rotary tool to make guiding holes for two wood screws to attach both pieces. I also used some wood glue and attached both pieces as shown in the above image. I spray-painted them to make them seem more appealing. They did not turn out how I wanted them to but still looked way better than what I used to have, so I left them as it is. I got afiat 1cm thick, piece of wood(which I also spray painted), drilled two small holes and screwed the base of the longer piece of wood to the flat piece of wood.



Step 6: Testing the Circuit
Place the electromagnet on its mount and stick the sensor with tape under the electromagnet, centered and over a piece of foam as shown above. The piece of foam is to prevent the magnet from directly attaching itself to the iron core of the electromagnet. The thickness of the foam can vary for each electromagnet, so I recommend you experiment with it and try which one works best. I used some insulation tape to temporarily hold the sensor. Now that you have made sure the circuit is working connect the electromagnet to it and power it with a voltage of 6-9v. I recommend starting at 6v. Hold a neodymium magnet under the electromagnet and slowly and carefully adjust the potentiometer, till the magnet begins to vibrate and then slowly…..LLEEVVIITTAATTEE. This might take a few tries, so I would suggest being patient. If it does not work, the electromagnet’s polarity could have been reversed, just change it back on the circuit. It’s also a good time to label the leads of the electromagnet. It must work now. Tracking the current of the circuit can be helpful, to make sure the electromagnet is drawing enough current. The transistor does seem to heat quite a lot, even after attaching a heatsink to it, so it is best not to run the circuit for too long. Both the electromagnets worked, but the larger one worked better, so I will be using it. This test was done with my old circuit as you can see in the video. Now that the levitation works, let’s make it permanent and look appealing. LEVITATING BANANA – Electromagnetic Levitation: Page 14

Step 7: Attaching the Sensor
I cut out a piece of cardboard in the shape of a circle, with a diameter 2mm larger than the electromagnet. I removed the top 2 layers of the cardboard as shown above for the sensor to fit in. I also used two compound adhesives to hold the sensor in place(while doing this make sure the labeled part of the sensor is facing outward). For aesthetic purposes, I stuck a piece of round black paper over the sensor. I also cut a piece of cardboard used some force to make it curve and wrapped it around the electromagnet. I used some tape for it to hold its cylindrical shape. I used some super glue to stick the cylindrical piece on the circular piece of cardboard on its side opposite the sensor. I later twisted the wires of the sensor and added a piece of heat-shrink close to the sensor, and stuck it to the side of the cylindrical piece using super glue. The sensor part was done. The piece of cardboard fit perfectly and tightly over the electromagnet and even let me adjust the distance of the sensor to the electromagnet.



Step 8: Circuit Enclosure
I got a project box(4″x4″x2″), to safely keep the circuit inside. I connected a female DC jack to the power, connected two wires to the led, and extended the wires of the hall effect sensor. The potentiometer needs to be accessible as the threshold voltage needs to be adjusted for different magnets with different strengths of magnetic fields and different weights. Using my rotary tool, I drilled out holes for the potentiometer, LED, DC jack, and holes for the wires of the sensor and the electromagnet. I placed the circuit board inside the box using double-sided tape, put the potentiometer with just its knob sticking outside, and stuck the DC jack on their respective holes using some hot glue. The hole was just the right size for the LED to tightly fit in. It is also a good idea to drill out ventilation holes for the heatsink, to help prevent it from overheating. A much better option would be to add a small computer fan blowing towards it. I covered the lid and screwed back the screws. 

Step 9: BANANA
Now that everything was complete, it is time to get to the main objective of this project……LLEEVVIITTAATTIINNGG BBAANNAANNAA……To balance the weight of the banana, I needed a stronger neodymium magnet. I did not insert the magnet inside the banana as I still wanted to eat it, so just used some tape to attach the magnet to the banana.
Step 10: Some Observations
Magnetic Strength
The strength of the electromagnet is directly proportional to the distance between the levitating magnet and the electromagnet(the more strength the more distance).
Object Weight
The weight of the object is inversely proportional to the distance between the levitating object(the more weight the less distance) and the electromagnet and is directly proportional to the amount of current drawn by the electromagnet(the more weight the more current drawn). A key observation I have made is that the shape of the magnet seems to matter too as the spherical magnet seemed to be the most stable one compared to the others.
Step 11: HAVE FUN!
I have had so much fun building this project and also learned so much from it. I hope you do too. If you have any doubts or questions just leave them down in the comments, I will try my best to answer each one of them. I would also like to disclose that I am no professional circuit designer or product maker, I am merely just a hobbyist using the knowledge I have and there are definitely way better and more eficient ways of making the same project. However, this is mine and I am proud of it. It also demonstrates the main thing I love about my hobby, there are just so many ways one can make the same project, exploring their own creative ideas and gaining more and more knowledge along the way.
References
Yours for the making - Instructables
LEVITATING BANANA - Electromagnetic Levitation : 11 Steps (with Pictures) - Instructables
ElectroBing's Profile - Instructables
Electronic Spices PACK OF 10 10K ohm D-SHAFT potentiometer, single variable resistor : Amazon.in: Industrial & Scientific
12 Pack 13X20mm 2200uF 25V 2200MFD 25Voltage ±20% Aluminum Electrolytic Capacitors by Howrin : Amazon.in: Industrial & Scientific
WSH49E Linear Hall Effect Sensor 49E Hall Element : Amazon.in: Industrial & Scientific
220 ohm 1/4w 5% carbon film resistor, Set of 50 resistance (50 Pieces) : Amazon.in: Industrial & Scientific
COMPONENT7-1N4007 Diode (Pack-10Pc) : Amazon.in: Industrial & Scientific
ELECTROBOT 100 PCS 1K OHM CARBON FILM RESISTORS .25 WATT TOLERANCE 5% : Amazon.in: Electronics
Electrobot 7805 L7805Cv Lm7805 Voltage Regulator Ic + 5V (1.5A) Pack of 10 : Amazon.in: Industrial & Scientific
Electronicspices - 2N2222 - General Purpose Transistor - NPN - TO-92 (20 Pieces) : Amazon.in: Industrial & Scientific
General Purpose PCB Perforated Zero PCB Test Board (6 x 4-Inch) -5 Pieces : Amazon.in: Industrial & Scientific
INVENTO 2Pcs TIP41C Bipolar (BJT) Single Transistor, NPN, 100 V, 65 W, 6 A, 75 hFE : Amazon.in: Industrial & Scientific
PGSA2Z® 2 Pin spliceable PCB terminal block connector screw terminal block (Pack Of 10) : Terminal Block Connectors, 2 PIN PCB Mount Screw Terminal Block Connector: Amazon.in: Industrial & Scientific
ROBOTICS@REES52 LOW POWER DUAL OPERATIONAL AMPLIFIERS LM358N Amplifier DIP8 LM358P -10 Pieces : Amazon.in: Industrial & Scientific
Electronic Spices Single Core Breadboard Jumper Hookup Wire"pure Copper" Breadboard Wire, 22 Gauge Wire, Hookup Wire (5 Meters/5color, Total 25 Meters Pack) : Amazon.in: Industrial & Scientific
Sunrobotics 3 Pin JST XH connector 2.54mm Pitch Male and Female 10 pcs : Amazon.in: Industrial & Scientific



















