
User Manual

Note: The color and specifications of the product may vary from that shown in the user manual.
‘IS 10500:2012 Drinking Water Specification (Acceptable Limit) “Patent No. 332771. ‘Patent No. 281750
WHY IS AQUAGUARD® PAANI KA DOCTOR?
- Trust of over 15 million mothers**
- Owned by over 1.62 lakh doctors
- Service within 5km range of wherever you are
- 21 different technologies to address 21 different water conditions across the country
- Tested/Certified by 130+ leading national and international laboratories
**As per Superbrands & Reader’s Digest.
THE POWER OF AQUAGUARD® BLAZE
Aquaguard® Blaze Hot & Ambient is equipped with the patented Active Cooper™* # technology that infuses copper ions into the water. It comes with patented Mineral Guard™ technology which will retain natural essential minerals in the water. The Zero Pressure Pump will ensure that water can be drawn even at zero pressure & sucked from up to 1 meter below the purifier. The RO membrane removes viruses, bacteria & new age contaminants like lead & mercury.
What’s more, you can trust your Aquaguard® Blaze to also remove harmful lead, pesticides, and chemicals from your water. All to ensure that your family stays safe and healthy.
YOUR AQUAGUARD® BLAZE HOT & AMBIENT GIVES YOU MORE
BLAZE Hot & Ambient
Anesthetic design and metallic cabinet finish ensure that Aquaguard® Blaze Hot & Ambient complements every environment, be it the office or home.
Active Copper™ Cartridge: Copper has antimicrobial, antioxidant, and anti-inflammatory properties that help to support a healthy metabolism. It also helps to provide the body with energy and is much needed for growth and development. The activated carbon removes organic components and polishes the water, giving it a sparkling look, making it pure and great to taste.
Mineral Guard™ Technology: Retains natural essential minerals in your drinking water that other purifiers deplete.
Dual Protection: Dual purification through advanced RO+UV technologies.
(For RO+UV+MTDS)
Superior RO Purification: Removes new-age contaminants like lead and mercury.
MTDS: Ensures purifier works with multiple sources of water up to TDS 2,000 ppm. (For RO+UV+MTDS)
INSTALLING YOUR AQUAGUARD® BLAZE
Make sure that your Aquaguard® Blaze is installed by a trained Eureka Forbes Service Technician only.
- Input water must be tested for Total Dissolved Solids (TDS).
- Install your Aquaguard® Blaze in a dry ventilated place. Keep it away from direct sunlight, heating devices, or areas below freezing temperature. Ensure that the height of the unit installed on the wall is not too high, to avoid a splash of hot water.
- Ensure that the input water temperature is in the range of 10˚C-40˚C.
Avoid connection to a hot water tap as it can damage the filters. - Make sure that the tap water pressure is not exceeding 3.0 kg/cm².
If the input water pressure is more than 3.0kg/cm², installation of a PRV** (Pressure Reducing Valve) is mandatory. - Flush filter and membrane thoroughly and independently for 3-5 min. to remove fine particles present in the filter.
- Make sure that the reject water pipe (Blue color pipe) is placed lower than the purifier, to avoid stagnation of high TDS reject water in the pipe.
- TDS regulator should be adjusted by a trained Eureka Forbes Services technician only to provide healthy water always, as per customer requirement. (For RO+UV+MTDS)
- During installation for first-time usage, please do not switch on the heater switch unless the water is filled completely in the storage tank.
Input Water Quality Usage Limitations:
- If the input water iron content is more than 0.3 mg/liter; the use of an iron remover** is recommended as a pre-treatment.
- If the input water turbidity is more than 5 NTU or comprises colloidal particles, the use of a special filter** is required as a pre-filter.
- If the input water TDS is more than 1,000 ppm (mg/L) or input water hardness is more than 300 ppm (mg/L), the use a Membrane life enhancer** is recommended.
- Do not install the water purifier if the TDS is more than that prescribed in the technical specifications.
**Available at an extra cost.
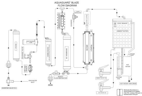
HERE’S HOW YOUR AQUAGUARD® BLAZE RO+UV+MTDS WORKS

LED INDICATION CHART FOR AQUAGUARD® BLAZE RO+UV+MTDS
Aquaguard® BLAZE Hot & Ambient
| SI.No. | Parameters | Indications | Remarks |
| 1 | Power ON | Red, Blue, reen blink one after other for 1 second. Next 5 seconds Green will be solid. | |
| 2 | Purification Process | Green LED solid for 6 seconds | |
| 3 | Tank Filling Mode | Blue LED blinks ® 0.5 secs rate | |
| 4 | Tank Full Condition | Blue solid | |
| 5 | Electronic Authentication Fault (no filter) | Red LED blinks @ 0.25 secs rate | |
| 6 | DRS Error | Purple solid | |
| 7 | UV Fault | Red LED solid | |
| 8 | SV Short/Pump Short | Red LED blinks @ 0.5 secs rate | |
| 9 | Filter Life Warning | LED will blink white slowly | |
| 10 | Filter Life Completed (unit seizes) | LED will blink white fast. Unit seizes |
PURIFICATION PROCESS OF AQUAGUARD® BLAZE RO+UV+MTDS
The Multi-Stage Purification Process of Aquaguard® Blaze Hot & Ambient.
| STAGE | TREATMENT | MATERIAL | BENEFITS |
| 1. | i-filter | Multi-layered Polypropylene Roving Wound Cartridge | Removes fine suspended particles such as dust, dirt mud, and sand from water. |
| 2. | Chemi-Block (with built-in Particle Trap Filter’s’) | Dust-free Bacteriostatic Activated Carbon Block | Reduces excess chlorine and organic impurities. Also adsorbs bad taste and odor from the water. |
| 3. | Mineral Guard TM e | Micro Controller-based Electronic Impulse Producer | Prevents the deposition of dissolved minerals like Ca and Mg on the Quartz Tube of the UV chamber, thus, enhancing the availability of minerals in the water. |
| 4. | Membrane Life Enhancer*** | Special Anti-scalant Media | Prevents scaling of dissolved salts on the surface of the membrane, thereby, enhancing the membrane life and performance. |
| 5. | Reverse Osmosis Membrane | Thin Film Composite (TFC) Reverse Osmosis Membrane | Reduces TDS, hardness, pesticides, and heavy metals like arsenic, lead, and mercury. Eliminates micro-organisms like bacteria, viruses, protozoa, and cysts. |
| 6. | UV e-boiling | Germicidal UV Lamp | UV disinfects the water by eliminating waterborne disease-causing bacteria, viruses, and protozoa, thereby, making it safe to drink. |
| 7. | Active CopperTM Cartridge” | Bacteriostatic Taste Enhancer with Active Copper.”‘ Technology | Copper has antimicrobial, antioxidant, and anti-inflammatory properties that help to support a healthy metabolism. It also helps to provide the body with energy and is much needed for growth and development. The activated carbon removes organic components and polishes the water, giving it a sparkling look, making it pure and great to taste. |
| 8. | MTDS Regulator | Mechanical System | Adjusts the TDS of purified water to provide healthy water always. |
***Not a part of the product, a Membrane life enhancer is recommended if the input water TDS is more than 1,000 ppm (mg/L) or input water hardness is more than 300 ppm (mg/L). Available at extra cost.
TECHNICAL SPECIFICATIONS* BLAZE RO+UV+MTDS
| # | Technical Parameters | Specifications |
| 1 | Model | Aquaguar& blaze Hot & Ambient |
| PRODUCT SPECIFICATION | ||
| 1 | Dimension (W X D X H) | 330 mm X 440 mm X 490 mm |
| 2 | Net Weight | 13 KG (Approx.) |
| 3 | Purification Technology | RO+UV+MTDS Regulator |
| 4 | Tank Capacity | 3.9 liters (Ambient water tank – 3.1 liters & Hot water tank – 0.8 liter) |
| 5 | Standard Filtration supplied | i-Filter, Chemi-Block, Mineral Guard’TM, Reverse Osmosis Cartridge, UV e-boiling, Active Copper'”‘ Cartridge, MTDS Regulator |
| 6 | RO Membrane Rating | 75 GDP |
| ELECTRICAL SPECIFICATIONS | ||
| 1 | Power Rating | 595 Watts (Heater – 550 Watts) |
| 2 | Power Supply | Internal AC/DC Adaptor 24V DC / 2.5 A, Heater Input – 230V AC, 50 Hz. |
| 3 | UV Lamp | 11 Watts |
| 4 | Operating Voltage Range | 150 VAC to 280 VAC, 50 Hz |
| 5 | UV Lamp Life | 8,000 burning hours (as per UV lamp manufacturer spec.) |
| RECOMMENDED INPUT WATER PARAMETERS | ||
| 1 | Input Water Pressure Range** | Up to 3.0 kg/cm2 |
| 2 | Iron Content (Max.) | 0.3 mg/L |
| 3 | Chlorine Content (Max.) | 0.2 mg/L |
| 4 | Input Water Turbidity (Max.) | 5 NTU |
| 5 | Total Dissolved Solids (TDS) (max.) | Up to 2,000 mg/L” |
| 6 | Total Hardness (max.) | 600 mg/L |
*Technical specifications are subject to change without prior notice.
Note: The performance data presented in the table are applicable under standard laboratory conditions#. Actual performance may vary depending on the input water quality, water pressure, and condition of filters. If the pressure is higher than the maximum specified, use of a pressure-reducing valve is mandatory. The above accessories are available with our company at an additional cost.
++ If the input water TDS is more than 1,000 ppm (mg/L) or input water hardness is more than 300 ppm (mg/L), use a Membrane life enhancer Performance data sheets are available with Eureka Forbes Technical Documentation Centre.
Warranty void if the product is not installed as per recommendations.
# Standard Test Conditions:
Feed Water Quality: TDS Max: 1,000 mg/litres with NaCl Pressure: 1.0kg/cm² , Turbidity: Max.1 NTU, Temperature: 25°C, Chlorine: below 0.2 mg/litres, Iron: below 0.3 mg/litres Life: 6,000 # Litres. Pressure on membrane: 75psi. Product Recovery @ 25%.
# Actual performance may vary based on the input water conditions – TDS, Hardness, Pressure, Temperature & pH. Standard test conditions are valid for online water supply installation. In suction mode, the product performance may be lower than the claims. is recommended.
HERE’S HOW YOUR AQUAGUARD® BLAZE RO WORKS
NOTE: THIS IS A SCHEMATIC ILLUSTRATION OF THE PRODUCT TO GIVE A VISUAL SCHEME OF THE WORKING OF PRODUCTS.
THIS IS NOT AN ACTUAL ENGINEERING DRAWING OF THE PRODUCT
LED INDICATION CHART FOR AQUAGUARD® BLAZE RO
| # | CONDITION | LED INDICATION | STATUS |
| Power ON Time | Red, Blue, and Green LEDs will blink one after another for 1 sec, then the Green LED will be solid for 5 seconds. | ||
| r1 | Tank Filling Mode | Blue LED will blink @0.5 secs rate. | |
| 3 | Tank Full Condition | Blue LED will be solid. | |
| 4 | SV/Pump Fault(short) | Red LED will blink at a 0.5 secs rate. | |
| 5 | Dry Run Sensor Error | Purple LED will be solid. | |
| 6 | Electronic Authentication Fault | Red LED will blink at 0.25 secs rate. | |
| Filter Life Warning | While LED blinks slowly. | ||
| 8 | Filter life Completed (Unit seizes) | White LED blinks fast. |
PURIFICATION PROCESS OF AQUAGUARD® BLAZE RO
The Multi-Stage Purification Process of Aquaguard® Blaze Hot & Ambient
| STAGE | TREATMENT | MATERIAL | BENEFITS |
| 1. | Membrane Life Enhancer | Special Anti-scalant Media | Prevents scaling of dissolved salts on the surface of the membrane, thereby, enhancing the membrane life and performance. |
| 2. | i-filter | Multi-layered Polypropylene Roving Wound Cartridge | Removes fine suspended particles such as dust, dirt mud, and sand from water |
| 3. | Chemi-Block (with built-in Particle Trap Filter) | Dust-free Bacteriostatic Activated Carbon block filter cartridge with built-in Particle Trap Filter | Adsorbs color, odor, excess chlorine & organic impurities from the incoming water. It removes very fine turbidity from the water. Its unique Particle Trap Filter entraps any released microparticles. |
| 4. | Mineral GuardTM | Micro Controller-based Electronic Impulse Producer | Prevents the deposition/scaling of dissolved salts on the surface of the membrane & ensures the availability of Calcium and Magnesium in your drinking water. |
| 5. | Reverse Osmosis Membrane | Thin Film Composite (TFC) Reverse Osmosis Membrane | Reduces TDS, hardness, pesticides, and heavy metals like arsenic, lead, and mercury. Eliminates micro-organisms like bacteria, viruses, protozoa, and cysts. |
| 6. | Active CopperTM Cartridge’ | A patented bacteriostatic taste enhancer with Active Copper TM Technology | Copper has antimicrobial, antioxidant, and anti-inflammatory properties that help to support a healthy metabolism. It also helps to provide the body with energy and is much needed for growth and development. The activated carbon removes organic components and polishes the water, giving it a sparkling look, making it pure and great to taste. |
***Not a part of the product, a Membrane life enhancer is recommended if the input water TDS is more than 1,000 ppm (mg/L) or input water hardness is more than 300 ppm (mg/L). Available at extra cost.
TECHNICAL SPECIFICATIONS* BLAZE RO
| # | Technical Parameters | Specifications |
| 1 | Model | AG BLAZE RO+HOT & AMBIENT |
| PRODUCT SPECIFICATION | ||
| 1 | Dimension (W X D X H) | 330 mm X 440 mm X 490 mm |
| 2 | Net Weight | 13 KG (Approx.) |
| 3 | Purification Technology | RO |
| 4 | Tank Capacity | 3.9 liters (Ambient water tank – 3.1 liters & Hot water tank – 0.8 liters) |
| 5 | Standard Filtration supplied | I—Filter, Mineral Guard, Chemi—Block, Reverse Osmosis Cartridge, Active Copper |
| ELECTRICAL SPECIFICATIONS | ||
| 1 | Power Rating | 540 Watts (Heater- 500 Watts) |
| 2 | Power Supply | Input 230 VAC (Internal AC — DC Adaptor — 0/P 24VDC, 2.5 Amps) |
| 3 | Operating Voltage Range | 150 VAC to 250 VAC, 50 Hz |
| RECOMMENDED INPUT WATER PARAMETERS | ||
| 1 | Input Water Pressure (Max.) | Up to 0.3 to 3 kg/cm2 |
| 2 | Input Iron (Max.) | 0.3 mg/L |
| 3 | Chlorine Content (Max.) | 0.2 mg/L |
| 4 | Input Water Turbidity (Max.) | 5 NTU |
| 5 | Total Dissolved Solids (TDS) | Up to 2,000 mg/L++ |
| 6 | Water Temperature | 10°C to 40°C |
| 7 | Total Hardness (Max.) | 600 mg/L |
*Technical specifications are subject to change without prior notice.
Note: The performance data presented in the table are applicable under standard laboratory conditions#.
Actual performance may vary depending on the input water quality, water pressure, and condition of filters.
Input water quality/pressure/TDS are important determinants of recovery rate and rejection.
**If the input water pressure is more than 3.0 kg/cm², installation of a PRV (Pressure Reducing Valve) is mandatory.
++ If the input water TDS is more than 1,000 ppm (mg/L) or input water hardness is more than 300 ppm (mg/L), the use of a Membrane life enhancer is recommended. This accessory is available at an extra cost.
Warranty void if product not installed as per recommendations.
# Standard Test Conditions:
Feed Water Quality: TDS Max: 1,000 mg/L with NaCl.
Pressure: 1 kg/cm² , Turbidity: 1 NTU (Max.), Temperature: 25°C, Chlorine: below 0.2 mg/L, Iron: below 0.3 mg/L Life: 6,000 Liters. Pressure on membrane: 75 psi & Product recovery @ 25%
HOW TO DISPENSE WATER FROM AQUAGUARD® BLAZE
To Dispense Ambient Water:
- Press the ambient tap towards the product and the purified water at ambient temperature will flow through the tap. Release the tap, the water flow will stop.
- To get the ambient water continuously, lift up the tap lever and water will start flowing continuously as long as the lever is lifted and water is available in the purified water tank. To stop the flow, pull down the tap lever.
To Dispense Ambient Water:
- To get hot water, the water has to be heated by switching ON the heater switch provided on the left panel of the product.
- After switching ON the heater switch, it will take about 6 to 8 minutes to reach a water temperature of 85°C (based on the input water temperature and ambient temperature).
- The hot water will be dispensed through the hot water tap located on the left side of the product in red color.
- To dispense hot water, push the child lock button on the tap (projecting on the hot tap) and then push the lever of the hot tap towards the product. Release the tap, the water flow will stop.
- To get the hot water continuously, lift up the tap lever and then push the child lock button ON the tap water will start flowing continuously as long as the lever is lifted and water is available in the purified water tank. To stop the flow, pull down the tap lever.
Note: The temperature of water flow from the hot tap may not be exactly 85°C and it depends on the duration of the heater switch kept ON and the amount of water drawn. The heating capacity of the product is 5 liters per hour.
TIPS FOR SAFETY AND MAINTENANCE OF YOUR AQUAGUARD® BLAZE
- Read attentively and understand the purifier and its functions, before use.
- Installation and service have to be conducted by authorized persons from Eureka Forbes Limited only.
- Install the purifier at a location with more ventilation.
- Ensure that the purifier is installed in a dry place. Do not expose to direct sunlight or heat sources.
- Ensure that there is a minimum gap of 5cm from the wall, to the rear side of the product, for proper cooling performance.
- Connect the purifier to a 230V AC power socket, duly grounded. Use 500VA voltage stabilizers in case the voltage fluctuates.
- Turn ON the heater switch located on the right side of the machine to get hot water. It takes some time for water to get heated after the heater switch is turned ON.
- During installation for first-time usage, please do not switch on the heater switch unless the water is filled completely in the storage tank.
- Discard about 10 liters of water after the installation or after replacing the filter cartridges.
- Do not remove or insert the plug with wet hands.
- Replace the filters when the end-of-life indicator is displayed by your purifier.
- Ensure that the filter cartridges and spares used during service/replacement, are genuine and from Eureka Forbes only.
- Always switch off and disconnect the power plug before maintenance or cleaning.
- In case of any damage or incorrect functioning, immediately contact an authorized service center of Eureka Forbes Limited. Do not try to repair it on your own.
LIFE OF CARTRIDGES
For Aquaguard Blaze (Refer to model-specific components)
| Consumable Components | Average Service Life |
| i-Filter™ Cartridge | 6,000# liters |
| Chemi-Block | 6,000# liters |
| RO Membrane | 6,000# liters |
| Active Copper™ Cartridge | 6,000# liters |
| UV Lamp | 8,000 burning hrs** |
Note: Please refer to Standard Test Conditions for filter life.
**As per manufacturer’s spec.
PRECAUTIONS
- Hot water may cause burn, due to scalding, if touched with a bare hand.
- Do not overflow the glass/container with hot water.
- Do not allow children to operate the hot water dispensing.
- Keep the heater switched OFF when hot water is not utilized. If the heater switch is kept ON continuously, the ambient water temperature might increase slightly.
SAFETY FEATURES
- To generate the hot water, a separate switch is provided for the heater.
- Child lock is provided to avoid accidental use by children.
- The thermostat is provided to avoid overheating hot water.
IMPORTANT NOTE ON ZERO PRESSURE PUMP (PZP) AND DRY RUN SENSOR (DRS)
Your Aquaguard® is equipped with a unique pump having both suction and boosting capabilities with specially designed PZP and DRS (Dry Run Sensor) Claims.
Now, this enables your Aquaguard® to work in the following operating conditions:-
- Normal Input Water Pressure – up to 3 bar (max.)
- Low Water Pressure from Loft Tank
- Zero Water Pressure
- Suction Mode – Maximum 1m below product level
Product Functioning with ‘Normal/Low & Zero Pressure’:
- Ensure that the water flow from the tap into the product is always more than 1.5 LPM.
- In case there is no incoming water supply, the DRS detects the unavailability of water and stops the unit from working to prevent dry running.
- As and when the water supply resumes, the DRS detects the availability of water and restarts the product. Meanwhile, the intelligent mechanism in your Aquaguard will keep on checking the availability of water at regularly defined intervals and make the product work as and when the water supply resumes.
Note: In case you notice that water in the supply line resumes and the product is in standby mode, then please restart the product by switching OFF and ON the power supply.
Product Functioning with ‘Suction Capability’:
- Whenever the water in the container/ bucket gets over and the bucket gets empty, the DRS detects nonwater availability and stops the product from functioning. Note: When the water is refilled in the container/ bucket, the product should be restarted by switching Off and On the power supply.
- Prolonged use in loft tank mode/suction mode can impact the working of the pump, the performance of the product, and the life of filters. If the performance is not meeting the expectation of the consumer due to low pressure, then the use of a booster pump is recommended.
- Do not re-circulate/reuse the rejected water (discharged by the product) back into the product.
- The booster pump in your Aquaguard® also has the capability of suctioning water from a 1 m distance below the level of the product i.e. it can pull water from a bucket/container.
Note: It is not suitable for suction of water from the underground storage tank, sump, open well, etc. where the water level is beyond 3 feet below the level of product.

WARRANTY TERMS & CONDITIONS
- The Products are warranted against manufacturing defects for a period of twelve (12) months from the date of original purchase.
- The Customer will notify the Company in writing promptly of any defects noticed and give the Company or its authorized agent adequate opportunity to inspect test and remedy them for which the Customer will deposit the goods at its own expense if so, required by the Company with the Company’s Office/Service Centre along with the original invoice in the city where they are sold.
- The Inspection and Test Report of the company’s office/service center will be final and binding under the warranty for determining defects, repairs/alterations required, or carried out or certifying work of the goods thereafter.
- Aquaguard® may require initial setting, post-installation, depending on varying water conditions and power supply. In case of any service requirements, post-installation, please contact the company’s service center.
- The company or its authorized agent will be entitled to retain any defective part replaced under the warranty.
- Notwithstanding anything to the contrary contained or implied by this warranty:
a) The company’s liability under this warranty shall be limited to the first sale of the goods by the company to the customer and will not apply or extend to any secondary sale of goods by the customer.
b) The company’s liability under this warranty shall be limited only to defects in the goods which occur under the conditions of the normal operation of the goods and their proper and prescribed use. The warranty does not cover or extend to defects that are determined by the company or its authorized agents as occurring or resulting from or attributable to negligence, abuse, misuse, faulty care, operation or maintenance or repairs, alterations to the goods, or any part thereof by others or the use of the goods on electrical supply for which they are not designed, or damage caused by lightning or other electrical disturbances or interruptions, dismantling or re-installation at a different location.
c) The company’s liability under this warranty shall remain valid only if the goods are duly installed by the company or its authorized agency at the location specified in the invoice and such installation is undertaken by the company or its authorized agent or franchisee.
d) Consumable items mentioned in the consumables table are subject to normal wear and tear and are not covered by this warranty. Please refer to model-specific components given in the user manual under the table “consumable cartridges”.
e) Reverse Osmosis Membrane warranty is for a period of 1 year (or) 6,000 liters (whichever is earlier) from the date of installation, on the condition that the input water is as per the standard test conditions for RO variants (provided in the section “Technical specifications table”), mentioned in the user manual. If the RO membrane gets clogged within the warranty period, it will be cleaned/repaired/replaced free of charge as deemed fit by the company authorized service person/center after inspection. (At applicable for RO models only.)
f) The customer will have no claim against the company, its employees, and its authorized agents or franchisees under or pursuant to this warranty in respect of death or injury to the customer or any other person or loss or damage to any property caused by or due to equipment failure, breakdown or accident, fire or operation or utilization of the goods otherwise than in accordance with the user manual or by due to any other cause or circum stances beyond the control of the company.
g) The company’s liability, under this warranty, shall in no event and under no circumstances exceed the price paid by the customer to the company for the goods stated in the invoice.
General
For the purpose of this warranty, the following expressions shall have the following meanings respectively:
- The ‘Goods’ shall mean the goods described in the Order Form.
- The ‘Customer’ shall mean the original purchaser of goods from the company.
- The ‘Company’ shall mean EUREKA FORBES LIMITED.
- Aquaguard® means and includes Aquaguard®, Aquaguard® Select, and Sure from Aquaguard.
- ‘General Terms & Conditions shall mean the terms and conditions agreed upon by the customer and the company printed on the Order Form.
- ‘Invoice’ shall mean the invoice issued by the company to the customer describing the goods and indicating, inter alia, the total purchase price thereof and the name of the customer.
- ‘User Manual shall mean the instructions for installation, use, and maintenance provided through QR code along with Product supplied by the company.
- EFL reserves the right, in its absolute discretion, to change, alter or discontinue and alter the terms and conditions from time to time without any prior notice.
- Any disputes are subject to Mumbai Jurisdiction only.
Post-warranty
- The customer may be offered a yearly Service Contract at the prevailing company rates and terms.
- In case the customer does not wish to enter the Service Contract, he has the option of calling the company’s service center to have his Aquaguard® services on an actual basis, i.e., by paying the labor cost and spares needed to attend to that service/complaint call at the prevailing company rates. Such service will be rendered by the company in towns/places where the company has its service centers.
- If during such servicing it is necessary for the company to replace or repair defective components or parts, the customer shall be required to pay for the same as per the company’s prevailing price list.
- Eureka Forbes Limited reserves the right to offer an annual maintenance contract/ensure availability of spares only up to 7 years from the date of invoice.
*Conditions apply.
Environment Protection:
‘Protection’ has always been our motto and guiding principle. We care for the environment. We urge you to recycle the packaging material or take it to the nearest recycling facility rather than disposing of it with the rest of your waste.
Your product has been designed to work for many years, however, should you wish to upgrade or replace your old product, remember to help protect the environment by disposing of it at your local e-waste disposal center. Should you have any queries, the nearest authorized service center of Eureka Forbes will be able to guide you.
Allow us to become your environment partner; together we can make the world a cleaner place.
Health Protect™
For your safety, the specially designed and electronically authenticated purification cartridges^ of Aquaguard ensure our promise of ‘pure & healthy water or no water’ always. In the unlikely usage of a ‘non-genuine’ purification cartridge^ that could potentially deliver unsafe water – an indicator light will draw your attention. For your complete protection, it even shuts down the purification process.
Not just this, it also alerts you in advance when the Aquaguard® purification cartridges^ are reaching the end of their usable life (6,000 liters so that you can contact the authorized Eureka Forbes service center for your required ‘genuine’ purification cartridge^ replacement.
^i-Filter, Chemi-Block, RO Membrane (in RO/RO+UV/RO+UV+UF models only), Active Copper™ Cartridge.
*Not including premature choking of the purification cartridges due to poor water conditions viz. silt etc.
The
Advantage![]()
![]()
18602661177
SMS `<REQ>’ to 80822 99333
Now buy online at www.eurekaforbes.com
www.facebook.com/EurekaForbes
www.twitter.com/EurekaForbes.
• Email: [email protected]
Eureka Forbes Limited: B1/B2, 701, 7th Floor, Marathon Innova Marathon NextGen, Off Ganpatrao Kadam Marg, Lower Pare?, Mumbai – 400 013, India. Tel: +91 22 4882 1700, 6260 1888
• Fax: +91 22 4882 1701
old logo and new logo are both original Aquaguard products from the house of Eureka Forbes Limited.
R00-0122


















