uAvioni tailBeaconX TSO ADS-B Transponder User Guide
Purpose
The purpose of this document is to assist an installer understand the uAvionix document set as it pertains to the installation of an AV-30- C/tailBeaconX. It assumes an AV-30-C has already been installed in the aircraft according to AV-30-C Installation Manual UAV-1003947-001.
Also, this document provides additional procedures for the installation, configuration, control and testing of the tailBeaconX 1090Mhz transponder with Extended Squitter when paired with an existing AV-30-C.
Applicable Installation Documents
The following documents are available via uAvionix.com.
| Document | P/N |
| tailBeaconX STC Installation Manual | UAV-1003599-001 |
| tailBeaconX Instructions for Continued Airworthiness and Maintenance Manual | UAV-1003600-001 |
| tailBeaconX Flight Manual Supplement | UAV-1003601-001 |
| tailBeaconX TSO User and Installation Guide | UAV-1004270-001 |
| AV-30-C Installation Manual | UAV-1003947-001 |
| AV-30-C Pilots Guide | UAV-1003946-001 |
Things to Know Before You Install
uAvionix recommends installers review the procedures in the subsections below, before continuing with the tailBeaconX installation.
tailBeaconX Wi-F
Wi-Fi Usage
tailBeaconX 802.11 Wi-Fi is used during aircraft maintenance to configure the transponder via a smartphone or tablet. You do NOT need internet access to use the tailBeaconX Wi-Fi. It is NOT enabled during normal flight
operations. See tailBeaconX TSO User and Installation Guide UAV1004270-001 for more details on how to configure a tailBeaconX.
Wi-Fi Control
To enable Wi-Fi on the tailBeaconX, the tailBeaconX MUST be in “STBY” mode as indicated on the AV-30-C. To accomplish this, from the AV-30-C, set the transponder mode to “STBY” as shown by label “C” in the diagram below.
| A | Configured Callsign / Flight ID |
| B | Current Squawk Code |
| C | Mode Selection (STBY, ON, ALT) |
| D | GPS NIC (integrity metric) |
| E | GPS NACp (accuracy metric) |
| F | Pressure Altitude – Green indicates radar interrogation and will change to IDT if IDENT is active |
| G | Transponder status |

Anytime the tailBeaconX is taken out of “STBY” on the AV-30-C, Wi-Fi will be disabled!
skyBeacon Smartphone Applicatio
Download the “uAvionix skyBeacon Installer” app from the iOS App Store
or Google Play Store. Note: DO NOT use the “uAvionix Ping® Installer” or “uAvionix Echo Installer” apps. The app will guide you through the
configuration process.
tailBeaconX Ground Test Mode – Airborne Override
In efforts to minimize transponder transmission at airports, modern Mode-S transponders do not reply to many legacy 1030Mhz interrogations while “On Ground”. This creates a problem when avionics technicians attempt to perform initial or biannual transponder tests according to 14 CFR 91.413.
uAvionix provides a software mechanism to override the air-ground state to “Airborne-Subsonic” for the duration of the power cycle. This allows the tailBeaconX to respond to all airborne interrogations from the avionics test set while the tailBeaconX is in the hangar.
To enable the airborne override, ensure the tailBeaconX has it’s Wi-Fi enabled by following the procedure in section 6.1. Then, from the skyBeaconX smartphone app, connect to the “BeaconX-XXXX” Wi-Fi SSID. Finally, swipe to the bottom of the Monitor page and press the “ENABLE GROUND TEST MODE” as shown below.

At this point, the technician can set the transponder mode back to “ALT” on the AV-30-C (Wi-Fi will be disabled) and the tailBeaconX will reply to ModeS interrogations as if it was airborne. The tailBeaconX will also transmit airborne squitters accordingly.
To disable the airborne override, simply power cycle the tailBeaconX.
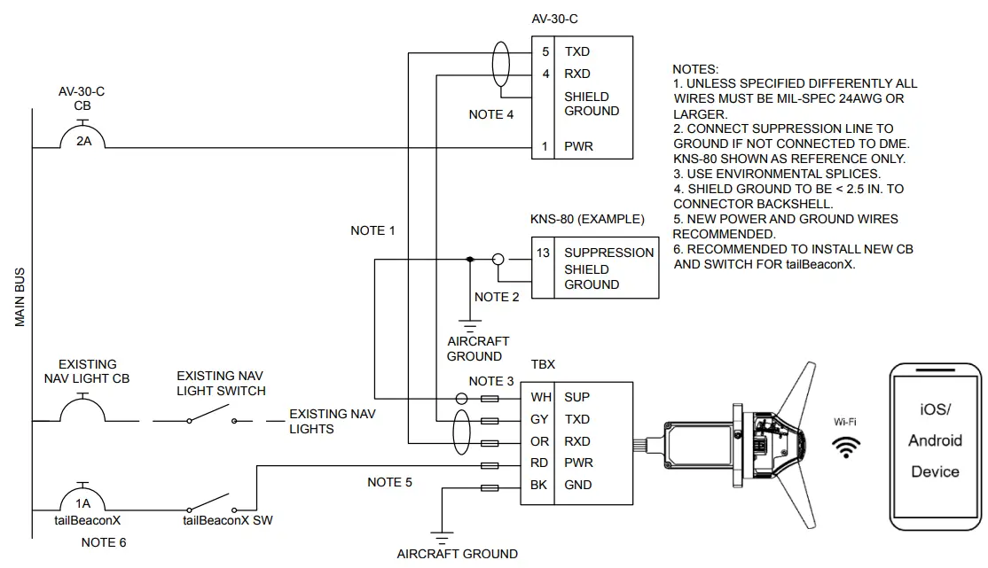
AV-30-C Wiring For tailBeaconX
This document assumes an AV-30-C has already been installed in the aircraft according to the AV-30-C STC Installation Manual UAV-1003947-001.
Wiring the AV-30-C to the tailBeaconX
- AV-30-C installed in the aircraft with software version 2.1.4 or later. See Service Bulletins on uAvionix website for AV-30-C software update instructions if needed.
- tailBeaconX must be wired to the AV-30-C for RS-232 communication as shown in the diagram below. This requires addition of pins 4 and 5 to the DB-15 connector on the back of the AV-30-C.

Configuring the AV-30-C to Communicate with the tailBeaconX
After serial port wiring is complete, the AV-30-C must be configured to communicate with the tailBeaconX. This can be accomplished with the steps below.
- To access the AV-30-C “Install” menu, see AV-30-C Installation Manual UAV-1003947-001 Section 14.
- AV-30-C must be configured for tailBeaconX control. From the AV30-C “Install” menu, configure “SERIAL 2” to “BEACON X” as shown below.

Accessing the AV-30-C Transponder Control Fields
The transponder control fields, such as, Transponder Mode Selection (STBY, ON, ALT), Ident, and Mode A (squawk code) overlays on top of the reversionary AI display when properly configured. The reversionary AI display is accessible by AV-30-Cs configured as either an AI or DG.
To access the reversionary AI page from either the AI or DG main page, press the bottom right “HLD/BRT” button several times until the fields as shown in the Appendix A figure are visible. If these fields are not visible, then the AV-30-C is not configured properly. See section 6.3.2 above.
Installation
Installation of tailBeaconX is a two-part install. It requires installation of a tailBeaconX and an AV-30-C (if not already installed).
- Installation of the tailBeaconX should following the tailBeaconX STC Installation Manual UAV-1003599-001.
- Installation of the AV-30-C should follow the AV-30-C Installation Manual UAV-1003947-001.
Support
For additional questions or support please visit:
https://www.uavionix.com/support/
Appendix A AV-30-C Control Head
The AV-30-C is the control interface to the tailBeaconX. Pilot inputs shown
below.

| A | Configured Callsign |
| B | Current Squawk Code |
| C | Transponder Mode (STBY, ON, ALT) |
| D | GPS NIC (integrity metric) |
| E | GPS NACp (accuracy metric) |
| F | Pressure Altitude – Green indicates radar interrogation and will change to IDT if IDENT is active. |
| G | Communication status (OK, TMOUT) |
Mode
STBY
The transponder is on but will not reply to any interrogations.
ON
The transponder will respond to all interrogations, but altitude
reporting is suppressed.
ALT
The transponder will respond to all interrogations.
When airborne, the transponder should always be set to ALT unless otherwise directed by Air Traffic Control. When you are taxiing on the ground, the transponder should be set to ALT.
For operating instructions on control of the tailBeaconX via AV-30-C, see AV-30-C Pilot’s Guide (UAV-1003946-001) and AV-30-C Flight Manual Supplement (UAV-1004044-001).
Revision History
| Revision | Date | Comments |
| A | 5/13/2022 | Initial release |
Warnings / Disclaimers
All device operational procedures must be learned on the ground.
uAvionix is not liable for damages arising from the use or misuse of this product.
This equipment is classified by the United States Department of Commerce’s Bureau of Industry and Security (BIS) as Export Control Classification Number (ECCN) 7A994.
These items are controlled by the U.S. Government and authorized for export only to the country of ultimate destination for use by the ultimate consignee or end-user(s) herein identified. They may not be resold, transferred, or otherwise disposed of, to any other country or to any person other than the authorized ultimate consignee or end-user(s), either in their original form or after being incorporated into other items, without first obtaining approval from the U.S. government or as otherwise authorized by U.S. law and regulations.
DO NOT FORCE ROTATION; tailBeaconX should rotate with little resistance.
DO NOT connect the tailBeaconX to any high voltage sources. Safe operating voltage range is 14-28 volts DC.
Ensure that the tailBeaconX is oriented consistent with the installation direction indication on the labels. This ensures the GPS antenna is correctly oriented skyward.
Refer to the Aircraft Manufacturer’s Service Manual to determine if control surface balancing is required and for balancing instructions.
Never hit, tap on, or flex the fin portions the tailBeaconX assembly. Doing so will cause undue stress and could void your warranty.
tailBeaconX must be enabled, typically in ALT mode, during all phases of flight including surface movement operations.
3 Limited Warranty
uAvionix products are warranted to be free from defects in material and workmanship for two years from the installation of tailBeaconX on the aircraft. For the duration of the warranty period, uAvionix, at its sole option, will repair or replace any product which fails in normal use. Such repairs or replacement will be made at no charge to the customer for parts or labor, provided that the customer shall be responsible for any transportation cost.
Restrictions: This warranty does not apply to cosmetic damage, consumable parts, damage caused by accident, abuse, misuse, fire or flood, theft, damage caused by unauthorized servicing, or product that has been modified or altered.
Disclaimer of Warranty: IN NO EVENT, SHALL UAVIONIX BE LIABLE FOR ANY INCIDENTAL, SPECIAL, INDIRECT OR CONSEQUENTIAL DAMAGES, WHETHER RESULTING FROM THE USE, MISUSE OR INABILITY TO USE THE PRODUCT OR FROM DEFECTS IN THE PRODUCT. SOME STATES DO NOT ALLOW THE EXCLUSION OF INCIDENTAL OR CONSEQUENTIAL DAMAGES, SO THE ABOVE LIMITATIONS MAY NOT APPLY TO YOU.
Warranty Service: Warranty repair service shall be provided directly by uAvionix. Proof of purchase for the product from uAvionix or authorized reseller is required to obtain and better expedite warranty service.
Please email or call uAvionix support with a description of the problem you are experiencing. Also, please provide the model, serial number, shipping address and a daytime contact number.
You will be promptly contacted with further troubleshooting steps or return instructions. It is recommended to use a shipping method with tracking and insurance.
© 2022 uAvionix Corporation. All rights reserved.
Except as expressly provided herein, no part of this guide may be reproduced, transmitted, disseminated, downloaded or stored in any storage medium, for any purpose without the express written permission of uAvionix. uAvionix grants permissions to download a single copy of this guide onto an electronic storage medium to be viewed for personal use, provided that the complete text of this copyright notice is retained.
Unauthorized commercial distribution of this manual or any revision hereto is strictly prohibited.
uAvionix® and Ping® are registered trademarks of uAvionix Corporation and may not be used without express permission of uAvionix.
tailBeaconX, skyBeaconX, ping200X, tailBeacon, skyBeacon, AV-30-C, AV-22-C and skyBeacon Installer are trademarks of uAvionix Corporation and may not be used without express permission of uAvionix.
Patent uavionix.com/patents























