MikroE WiFly Click Embedded Wireless LAN Module

INTRODUCTION
WiFly click carries RN-131, a standalone, embedded wireless LAN module. It allows you to connect your devices to 802.11 b/g wireless networks. The module includes preloaded firmware which simplifies integration. The mikroBUS™ UART inter face alone (RX, TX pins) is sufficient to establish a wireless data connection. Additional functionality is provided by RST, WAKE, RTSb and CTS pins. The board uses a 3.3V power supply only.
Soldering the headers
- Before using your click board™, make sure to solder 1×8 male headers to both left and right sides of the board. Two 1×8 male headers are included with the board in the package.

- Turn the board upside down so that the bottom side is facing you upwards. Place shorter pins of the header into the appropriate soldering pads.

- Turn the board upward again. Make sure to align the headers so that they are perpendicular to the board, then solder the pins carefully

Plugging the board in
Once you have soldered the headers your board is ready to be placed into the desired mikroBUS™ socket. Make sure to align the cut in the lower-right part of the board with the markings on the silkscreen at the mikroBUS™ socket. If all the pins are aligned correctly, push the board all the way into the socket.
Essential features
The RN-131 module’s firmware makes it easy to set up, scan for access points, associate, authenticate and connect the WiFly click to a Wi-Fi network. The module is controlled with simple ASCII commands. It has a multitude of networking applications built in: DHCP, UDP, DNS, ARP, ICMP, TCP, HTTP client, and FTP client. Data rates of up to 1 Mbps are achievable through UART. It contains both an onboard chip antenna and a connector for an external antenna.
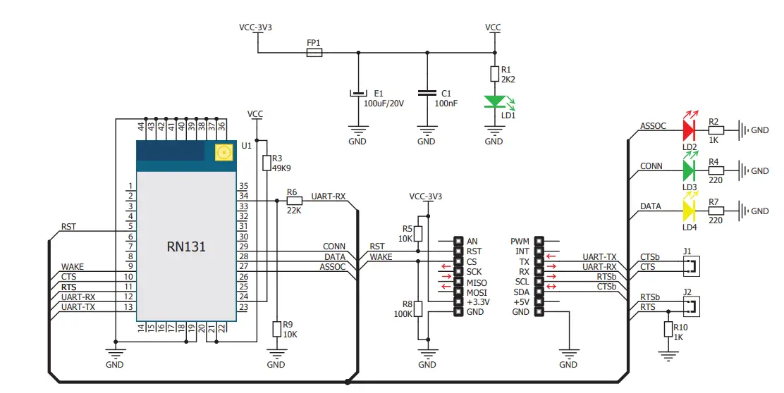
Schematic

Dimensions

SMD jumpers
J1 and J2 jumper positions are for enabling or disabling the functionality of RTS and CTS control pins. To put them to use, solder Zero ohm resistors
Code examples
Once you have done all the necessary preparations, it’s time to get your click board™ up and running. We have provided examples for mikroC™, mikroBasic™, and mikroPascal™ compilers on our Livestock website. Just download them and you are ready to start.
Support
MikroElektronika offers free tech support (www.mikroe.com/support) until the end of the product’s lifetime, so if something goes wrong, we’re ready and willing to help!
Disclaimer
MikroElektronika assumes no responsibility or liability for any errors or inaccuracies that may appear in the present document. Specification and information contained in the present schematic are subject to change at any time without notice. Copyright © 2015 MikroElektronika. All rights reserved.





















