ANALOG DEVICE AD9837 Programmable Waveform Generator User Guide
FEATURES
Full featured evaluation board for the AD9837 evaluation board
Graphical user interface software for board control and data analysis
Connector to EVAL-SDP-CB1Z system demonstration platform (SDP) board Various power supply and reference link options
APPLICATIONS
Bioelectrical impedance analysis
Electrochemical analysis
Impedance spectroscopy
Complex impedance measurement
Nondestructive testing
GENERAL DESCRIPTION
The AD9837 is a 16 MHz low power DDS device capable of producing high performance sine and triangular outputs. It also has an on-board comparator that allows a square wave to be produced for clock generation. Consuming only 20 mW of power at 3 V makes the AD9837 an ideal candidate for powersensitive applications.
The EVAL-AD9837SDZ board is used in conjunction with a EVAL-SDP-CB1Z SDP board available from Analog Devices, Inc. The USB-to-SPI communication to the AD9837 is completed using this Blackfin®-based development board.
A high performance, on-board 16 MHz trimmed general oscillator is available to use as the master clock for the AD9837 system. Various links and SMB connectors are also available on the EVAL-AD9837SDZ board to maximize usability.
Complete specifications for the AD9837 are provided in the AD9837 data sheet, available from Analog Devices, and should be consulted in conjunction with this user guide when using the evaluation board.
FUNCTIONAL BLOCK DIAGRAM

REVISION HISTORY
8/12—Rev. 0 to Rev. A
Change to Table 1 ………………………………………………………………….. 4
4/11—Revision 0: Initial Version
EVALUATION BOARD SOFTWARE
INSTALLING THE SOFTWARE
The EVAL-AD9837SDZ evaluation kit includes the software and drivers on CD. The software is compatible with Windows® XP, Windows Vista, and Windows 7.
To install the software, follow these steps:
- Install the software before connecting the SDP board to the USB port of the PC.
- Start the Windows operating system and insert the EVAL-AD9837SDZ evaluation kit CD.
- Download the AD9837SDZ LabVIEW®software. The correct driver, SDPDriversNET, for the SDP board should download automatically after LabVIEW is downloaded, supporting both 32- and 64-bit systems. However, if the drivers do not download automatically, the driver executable file can also be found in the Program Files/Analog Devices folder.
Follow the on-screen prompts to install the SDPDriverNet Version 1.3.6.0. - After installation of the software and drivers is complete, plug the EVAL-AD9837SDZ into the SDP board and the SDP board into the PC using the USB cable included in the box.
- When the software detects the evaluation board, proceed through any dialog boxes that appear to finalize the installation (Found New Hardware Wizard/Install the Software Automatically and so on).

RUNNING THE SOFTWARE
To run the evaluation board program, do the following:
- Click Start/All Programs/Analog Devices/AD9837/ AD9837 Eval Board.
- If the SDP board is not connected to the USB port when the software is launched, a connectivity error displays (see Figure 3). Simply connect the evaluation board to the USB port of the PC, wait a few seconds, click Rescan, and follow the instructions.
- Ensure that all links are in their correct locations (see Table 1).
The main window of the AD9837DBZ evaluation software then opens, as shown in Figure 4.
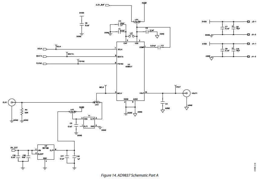
| Link No. | Position | Function |
| LK1 | Out | Decouple the CAP/2.5V pin to ground because VDD is >2.7 V. |
| LK2 | A | On-board linear regulator selected to supply power to the general oscillator. |
| LK3 | A | On-board crystal oscillator selected. |
| LK4 | A | 3.3 V digital supply for the AD9837 supplied from the EVAL-SDP-CB1Z SDP board. |

USING THE EVALUATION BOARD SOFTWARE

SETTING UP THE DIGITAL INTERFACE
The first software step in setting up the AD9837 to make
some measurements to set the DIGITAL INTERFACE. The
EVAL-SDP-CB1Z has two connectors plugs: connectorA and
connectorB. Select which connector you want to use with the
AD9837 evaluation board from the drop-down menu.
The SPI Frame Frequency (/SYNC) box and SCLK Frequency
box can also be set in this window. If the SPI interface speed has
not been decided upon, leave the default values shown in Figure 5.

SELECT EXTERNAL MCLK FREQUENCY
Having selected the digital interface specifics, next use the EXTERNAL MCLK box to choose which frequency to use. The boards are supplied with a 75 MHz general oscillator. If a different clock source is required, the CLK1 SMB connector can be used to supply a different MCLK value.
Two options for the general oscillator include the AEL3013 oscillators from AEL Crystals and the SG-310SCN oscillators from Epson Electronics.

LOADING FREQUENCY AND PHASE REGISTERS
The desired output frequency and output phase can be loaded using the inputs shown in Figure 7. Either the FREQ 0 register or the FREQ 1 register can be loaded with frequency data. The frequency data is loaded in megahertz, and the equivalent hex code is shown to the right once data is entered; click Enter to load data. Once data is loaded, the output appears on the IOUT1 and IOUT2 pins. Similarly, either the PHASE 0 register or PHASE 1 register can be selected, and the phase data is loaded in degrees.
The analog output frequency from the AD9837 is defined by
fMCLK/228 × FREQREG
where FREQREG is the value loaded into the selected frequency register in decimals. This signal is phase shifted by
2π/4096 × PHASEREG
where PHASEREG is the value contained in the selected phase register in decimals.

FSK AND PSK FUNCTIONALITY
In software mode, the AD9837 can be set up for FSK or PSK functionality by simply entering the bit rate in milliseconds and selecting the push-button option (see Figure 8).

WAVEFORM OPTIONS
The output waveform can be selected as a sinusoidal waveform or a ramp waveform. The internal comparator in the AD9837 can be disabled or enabled (see Figure 9). The MSB or the MSB/2 of the phase accumulator can be selected as the output on the SIGN BIT OUT pin.

Power-Down Options
The AD9837 has various power-down options selected through the control register. The part can disable the MCLK or disable the DAC if just the MSB output is used on the SIGN BIT OUT pin, or it can power down both sections for a lower power sleep mode (see Figure 10).

RESET AND SWEEP
The reset software command is set using the push-button shown in Figure 11. To setup a DDS sweep, click Sweep.

The sweep function allows users to load a start frequency, stop frequency, increment size, number of loops, and delay between each frequency increment. These commands are then loaded to the part automatically from the EVAL-SDP-CB1Z board.

EXAMPLE OF OPERATION
An example of configuring the AD9837 to output 10 kHz follows:
- Plug the EVAL-SDP-CB1Z board into the EVAL-AD9837SDZ board and connect to the USB port.
- Start up the software located at Start/All Programs/ Analog Devices/AD9837/AD9837 Eval Board. You should see the SDP board communicating with the PC.
- Select connectorA or connectorB; this must match what the AD9837 test chip is connected to.
- Define MCLK; the default is an on-board 16 MHz oscillator.
- Ensure that all links are in the correct locations (see Table 1).
- Select the FREQ 1 register.
- Load a 10 kHz excitation frequency and click Enter
The output should appear on the IOUT and IOUTB outputs on the evaluation board.
For the FREQ 0 register,
- Select the FREQ 0 register.
- Load the FREQ 0 register with 20 kHz and click Enter.
For the FREQ 1 register,
Select the FREQ 1 register to load the 10 kHz associated with this register.

EVALUATION BOARD SCHEMATICS AND LAYOUT



ORDERING INFORMATION
BILL OF MATERIALS
| Reference Designator | Description | Manufacturer | Part Number |
| C1, C2, C4 to C7, C9, C17, C19 | 0.1 µF ceramic capacitor, 50 V, X7R, ±10%, 0603 | Murata | GRM188R71H104KA93D |
| C3 | 0.01 µF capacitor, 0603, 10 V, X5R, 10% | Kemet | C0603C103K5RACTU |
| C8, C10, C11 | 10 µF, 10 V, SMD tantalum capacitor, ±10%, RTAJ_A | AVX | TAJA106K010R |
| C16 | 1 µF capacitor, 10 V, Y5V, 0603, +80%, −20% | Yageo | CC0603ZRY5V6BB105 |
| C18 | 10 µF ceramic capacitor, 10 V, 10%, X5R, 0805 | Murata | GRM21BR61A106KE19L |
| CLK1, VOUT1 | Straight PCB mount SMB jack, 50 Ω | Tyco | 1-1337482-0 |
| FSYNC, MCLK, SCLK, SDATA | Red test point | Vero | 20-313137 |
| G1 | Copper short, ground link, component link | Not applicable | Not applicable |
| J1 | 120-way connector, 0.6 mm pitch, receptacle | HRS (Hirose) | FX8-120S-SV(21) |
| J3, J4 | 2-pin terminal block (5 mm pitch) | Campden | CTB5000/2 |
| LK1 | 2-pin SIL header and shorting link | Harwin | M20-9990246 |
| LK2, LK3, LK4 | 3-pin SIL header and shorting link | Harwin | M20-9990345 and |
| M7567-05 | |||
| R1, R2 | 100 kΩ SMD resistor, 0603, 1% | Multicomp | MC 0.063W 0603 1% 100K |
| R31 | SMD resistor, 0603, 1% | Multicomp | MC 0.063W 0603 0R |
| R4 | 50 Ω SMD resistor, 0603, 1% | Multicomp | MC 0.063W 0603 1% 50r |
| U1 | 32K I2C serial EEPROM, MSOP-8 | Microchip | 24LC32A-I/MS |
| U2 | Precision micropower, low dropout, low voltage references, | Analog Devices | REF196GRUZ |
| 8-lead TSSOP | |||
| U3 | Low power, 8.5 mW, 2.3 V to 5.5 V, programmable | Analog Devices | AD9837BCPZ |
| waveform generator, 10-lead LFCSP | |||
| VOUT | Red test point | Vero | 20-313137 |
| X1, X2 | 3 mm NPTH hole | Not applicable | MTHOLE-3mm |
| Y1 | 16 MHz, 3 mm × 2 mm SMD clock oscillator | Epson | SG-310 Series |
ESD Caution
ESD (electrostatic discharge) sensitive device. Charged devices and circuit boards can discharge without detection. Although this product features patented or proprietary protection circuitry, damage may occur on devices subjected to high energy ESD. Therefore, proper ESD precautions should be taken to avoid performance degradation or loss of functionality
Legal Terms and Conditions
By using the evaluation board discussed herein (together with any tools, components documentation or support materials, the “Evaluation Board”), you are agreeing to be bound by the terms and conditions set forth below (“Agreement”) unless you have purchased the Evaluation Board, in which case the Analog Devices Standard Terms and Conditions of Sale shall govern. Do not use the Evaluation Board until you have read and agreed to the Agreement. Your use of the Evaluation Board shall signify your acceptance of the Agreement. This Agreement is made by and between you (“Customer”) and Analog Devices, Inc. (“ADI”), with its principal place of business at One Technology Way, Norwood, MA 02062, USA. Subject to the terms and conditions of the Agreement, ADI hereby grants to Customer a free, limited, personal, temporary, non-exclusive, non-sublicensable, non-transferable license to use the Evaluation Board FOR EVALUATION PURPOSES ONLY. Customer understands and agrees that the Evaluation Board is provided for the sole and exclusive purpose referenced above, and agrees not to use the Evaluation Board for any other purpose. Furthermore, the license granted is expressly made subject to the following additional limitations: Customer shall not (i) rent, lease, display, sell, transfer, assign, sublicense, or distribute the Evaluation Board; and (ii) permit any Third Party to access the Evaluation Board. As used herein, the term “Third Party” includes any entity other than ADI, Customer, their employees, affiliates and in-house consultants. The Evaluation Board is NOT sold to Customer; all rights not expressly granted herein, including ownership of the Evaluation Board, are reserved by ADI. CONFIDENTIALITY. This Agreement and the Evaluation Board shall all be considered the confidential and proprietary information of ADI. Customer may not disclose or transfer any portion of the Evaluation Board to any other party for any reason. Upon discontinuation of use of the Evaluation Board or termination of this Agreement, Customer agrees to promptly return the Evaluation Board to ADI. ADDITIONAL RESTRICTIONS. Customer may not disassemble, decompile or reverse engineer chips on the Evaluation Board. Customer shall inform ADI of any occurred damages or any modifications or alterations it makes to the Evaluation Board, including but not limited to soldering or any other activity that affects the material content of the Evaluation Board. Modifications to the Evaluation Board must comply with applicable law, including but not limited to the RoHS Directive. TERMINATION. ADI may terminate this Agreement at any time upon giving written notice to Customer. Customer agrees to return to ADI the Evaluation Board at that time. LIMITATION OF LIABILITY. THE EVALUATION BOARD PROVIDED HEREUNDER IS PROVIDED “AS IS” AND ADI MAKES NO WARRANTIES OR REPRESENTATIONS OF ANY KIND WITH RESPECT TO IT. ADI SPECIFICALLY DISCLAIMS ANY REPRESENTATIONS, ENDORSEMENTS, GUARANTEES, OR WARRANTIES, EXPRESS OR IMPLIED, RELATED TO THE EVALUATION BOARD INCLUDING, BUT NOT LIMITED TO, THE IMPLIED WARRANTY OF MERCHANTABILITY, TITLE, FITNESS FOR A PARTICULAR PURPOSE OR NONINFRINGEMENT OF INTELLECTUAL PROPERTY RIGHTS. IN NO EVENT WILL ADI AND ITS LICENSORS BE LIABLE FOR ANY INCIDENTAL, SPECIAL, INDIRECT, OR CONSEQUENTIAL DAMAGES RESULTING FROM CUSTOMER’S POSSESSION OR USE OF THE EVALUATION BOARD, INCLUDING BUT NOT LIMITED TO LOST PROFITS, DELAY COSTS, LABOR COSTS OR LOSS OF GOODWILL. ADI’S TOTAL LIABILITY FROM ANY AND ALL CAUSES SHALL BE LIMITED TO THE AMOUNT OF ONE HUNDRED US DOLLARS ($100.00). EXPORT. Customer agrees that it will not directly or indirectly export the Evaluation Board to another country, and that it will comply with all applicable United States federal laws and regulations relating to exports. GOVERNING LAW. This Agreement shall be governed by and construed in accordance with the substantive laws of the Commonwealth of Massachusetts (excluding conflict of law rules). Any legal action regarding this Agreement will be heard in the state or federal courts having jurisdiction in Suffolk County, Massachusetts, and Customer hereby submits to the personal jurisdiction and venue of such courts. The United Nations Convention on Contracts for the International Sale of Goods shall not apply to this Agreement and is expressly disclaimed.
©2011–2012 Analog Devices, Inc. All rights reserved. Trademarks and
registered trademarks are the property of their respective owners.
UG09806-0-8/12(A)















