VCIMD-14980
types T124 and T134
Instruction Manual
Spence Types T124 and T134 Temperature and Pressure Pilots
WARNING
Failure to follow these instructions or to properly install and maintain this equipment could result in an explosion, fire, and/or chemical contamination causing property damage and personal injury or death.
Emerson temperature pilot must be installed, operated, and maintained in accordance with federal, state, and local codes, rules, and regulations and Emerson Process Management Regulator Technologies, Inc. (Emerson) instructions.
If the temperature pilot vents gas or a leak develops in the system, service to the unit may be required. Failure to correct trouble could result in a hazardous condition.
Installation, operation, and maintenance procedures performed by unqualified personnel may result in improper adjustment and unsafe operation. Either condition may result in equipment damage or personal injury. Only a qualified person shall install or service Types T124 and T134.
Introduction
Scope of the Manual
This manual provides instructions for installation, maintenance and parts information for the Types T124 and T134 temperature pilot.

Product Description
The steam pressure-reducing valve and temperature regulator in a single pilot-operated valve is a combination of a Type T124 or T134 Pilot and a Type E or C Main Valve. Steam pressure is modulated in proportion to temperature and load variations. Pressure control provides fast, accurate adjustment of heat transfer rate to demand requirements. This pilot is primarily intended for use on instantaneous heaters. By combining both temperature and pressure control in one pilot, unusually close regulation of temperature is achieved through the anticipation of fast load changes. An additional benefit of this pilot is that pressure reduction and temperature control can be provided with a single regulator. For pressures not to exceed 20 psi / 1.38 bar, Type T134 should be used. For pressures between 20 and 125 psi / 1.38 and 8.62 bar, Type T124 should be used.
Specifications
The Specifications section gives some general specifications for the Types T124 and T134 temperature pilots. The nameplates give detailed information for a specific pilot as built in the factory.
| Available Configurations Type T124: Operating pressures between 20 to 125 psi / 1.38 to 8.62 bar Type T134: Operating pressures up to 20 psi / 1.38 bar Maximum Inlet Temperature¹ Cast Iron: 450°F / 232°C Cast Steel (Type T134 only): 750°F / 400°C Temperature Control Ranges¹ 20 to 120°F / -7 to 49°C 50 to 150°F / 10 to 66°C 70 to 170°F / 21 to 77°C 120 to 220°F / 49 to 104°C 150 to 300°F / 66 to 149°C 170 to 270°F / 77 to 132°C 250 to 350°F / 121 to 177°C 290 to 390°F / 143 to 199°C 300 to 400°F / 149 to 204°C 330 to 430°F / 166 to 221°C 400 to 500°F / 204 to 260°C | Maximum Inlet Pressure¹ Cast Iron: 250 psi / 17.2 bar Cast Steel (Type T134 only): 600 psi / 41.4 bar Construction Materials Body: Cast Iron, Steel Stem, Disk, Seat and Diaphragm: Stainless steel Gasket: Graphite Spring: Steel Approximate Weights Type T124: 16 lbs / 7.3 kg Type T134: 18 lbs / 8.2 kg Options Bronze or Stainless steel Thermostat Tubing from 5 to 50 ft / 1.52 to 15.2 m Thermostat Well Dial Thermometer Adjustment Indicator Integral Mount Body |
1. The pressure/temperature limits in this Instruction Manual or any applicable standard limitation should not be exceeded.
Principle of Operation
The regulator is operated by its initial steam pressure. The main valve is normally closed, being held so by initial pressure on the disk and by an internal main spring. The pilot is opened by compressing the pressure limit spring.
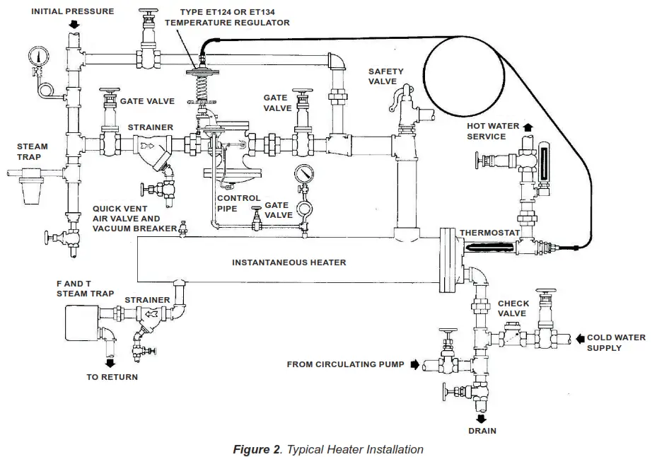
When steam is turned on, it flows to the pilot through the connecting nipple and union (see Figure 2). At No. 8B tee on the pilot outlet, the flow divides. One branch is connected to bleed port No. 4A and the other to restriction elbow No. 5A and the underside of the main valve diaphragm. Bleedport No. 4A restricts the flow, builds pressure under the diaphragm, and opens the main valve. Restriction No. 5A steadies the operation of the regulator.
Steam flowing to the heater creates a rising delivery pressure which is feedback through the control pipe to the underside of the pilot diaphragm. As the pressure on this diaphragm approaches a balance with the thrust of the pressure limit spring, the pilot throttles. This, in turn, allows the main valve to assume a position where just enough steam flows to maintain the set maximum delivery pressure.
As the temperature of the heated medium rises, vapor pressure is generated in the thermostat bulb and transmitted to the pilot temperature diaphragm. When the vapor pressure becomes sufficient to over-balance the combined thrust of the temperature adjusting and pressure limit springs, the regulator throttles to maintain the set temperature.
Installation
WARNING
Personal injury or system damage may result if this pilot is installed, without appropriate overpressure protection, where service conditions could exceed the limits given in the Specifications section and/or pilot nameplate.
Additionally, physical damage to the pilot may result in personal injury or property damage due to escaping of accumulated gas. To avoid such injury and damage, install the pilot in a safe location.
![]() | ![]() |

All pressure equipment should be installed in a non-seismic area; should not be exposed to fire, and should be protected from thunderbolt (lightning) strikes.
Hot water and similar liquid systems require a relief valve to prevent dangerous overpressure due to expansion. Instantaneous heaters, when operated on intermittent demand (as in domestic water heating), require the following conditions for best temperature regulation
- Constantly forced recirculation of fluid through the heater.
- Omission of thermostat well to reduce temperature lag.
Note
Use of a thermostat compatible with the heated medium is preferred over the use of a standard thermostat installed in a well that is compatible with the heated medium. When the use of a well is unavoidable, an appropriate heat transfer medium should be installed between the well and the thermostat.
CAUTION
The piping system must be adequately designed and supported to prevent extraordinary loads to the pressure equipment.
Planning
- Locate the regulator in a horizontal pipe. Provide a trap ahead of the regulator to prevent water hammer and erratic operation.
- Use a strainer to avoid damaging effects of scale and dirt in pipelines to protect the regulator.
- Provide a three-valve bypass to facilitate inspection of the regulator without interrupting service.
- Position the thermostat horizontally. When vertical or slanting, the tip end of the bulb must point downward.
- Locate the thermostat as close to the heater outlet as practical. Expose the entire length of the bulb to the active flow leaving the heater.
- If the pressure rating of the heater or connected equipment is less than the initial steam pressure, provide a safety valve.
Main Valve
- Flush the piping system thoroughly to clear it of welding beads, scale, sand, etc.
- Mount the main valve with the diaphragm chamber down and an arrow on the body pointing in the direction of flow.
- Mount screwed end valves in unions.
Pilot
- Mount the pilot on either side of the main valve by means of 1/4 in. / 6.35 mm nipple and union provided.
- Connect the 1/4 in. / 6.35 mm pipe tap at the inlet side of the main valve as shown in Figure 3.
- Screw No. 4A bleed port fitting into the 1/8 in. / 3.18 mm pipe tap at the outlet side of the main valve body. Note that the bleed orifice in this fitting is vital to the operation of the regulator.
- Screw No. 8B tee into 1/8 in. / 3.18 mm pipe tap in the pilot. Select tap facing downstream.
- Screw No. 5A elbow containing restriction orifice into 1/8 in. / 3.18 mm pipe tap on the underside of the main valve diaphragm chamber. If the initial pressure or pressure drop is less than 15 psi / 1.03 bar, use No. 5B open elbow without orifice.
- Connect tubing bends as illustrated in Figure 3. Valves with condensation chambers are fitted up according to Figure 4.
Control Pipe
- Use 1/4 in. / 6.35 mm pipe for this line which connects the pilot pressure diaphragm chamber (Figure 3) to the desired point of pressure control.
Note On instantaneous heaters with steam in the shell, tap the control pipe into the shell. Otherwise, enter the delivery steam pipe at the point of entry to the heater. - Pitch the control pipe away from the pilot and avoid water pockets.
Insulation (If Required)
Insulation may be applied to the upper portion (globe and flanges) of the main valve. Do not insulate the diaphragm chamber or any part of pilot. See Figure 2.
Start-up and Setting
WARNING
The pilot may be handling hazardous fluids. Only qualified personnel, who are familiar with the installation, should be permitted to install, readjust, inspect or maintain the pilot.
CAUTION
Insulation may be applied to the pilot body only. Do not insulate the bonnet.
Best temperature control will result when the delivery pressure setting is the lowest steam pressure capable of sustaining the desired temperature at maximum load. Perform the following adjustments under full load conditions or as near to such as possible.
- Close bypass, open 1/4 in. / 6.35 mm control pipe valve turns up the temperature adjusting wheel (Figure 2) until 1/2 in. / 12.7 mm of thread is exposed.
- Back off the pressure-adjusting screw to remove all compression from the pressure limit spring.
- Crack open the outlet stop valve.
- Crack open the inlet stop valve, blow down the strainer and then slowly open the inlet valve wide.
- Slowly turn up the pressure adjustment.
- When steam begins to flow, gradually open the outlet stop valve.
- Continue delivery pressure adjustment until heater output temperature is 5°F / -15°C above required. If the temperature adjustment made at the beginning of this procedure limits this operation set the adjusting wheel a little higher. Lower the temperature adjusting wheel until the desired operating temperature is reached.
- If the adjustment is made at partial load, the temperature will sag under heavier loads. When maximum load occurs, increase the pressure setting just enough to restore the temperature to normal.
Maintenance
WARNING
To avoid personal injury, property damage or equipment damage caused by the sudden release of pressure or explosion of accumulated gas, do not attempt any maintenance or disassembly without first isolating the pilot from system pressure and relieving all internal pressure from the pilot.
Pilots that have been disassembled for repair must be tested for proper operation before being returned to service. Only parts manufactured by Emerson should be used for repairing this pilot.
Due to normal wear or damage that may occur from external sources, this pilot should be inspected and maintained periodically. The frequency of inspection and replacement of parts depends upon the severity of service conditions or the requirement of local, state, and federal rules and regulations.
CAUTION
Do not, under any circumstances, loosen the bolts on the diaphragm chamber of the Type T124 or T134 Temperature Pilot or attempt to dismantle the thermostat element. The system is filled with volatile fluid which, if lost, will render the pilot inoperative.
Dismantling
- Remove diaphragm nuts (key 4) and lift off top works and diaphragms.
- Remove the blind flange bolts (key 7) and take off the blind flange (key 26). Remove the screen (key 46) and gasket (key 45 ).
- Hold the pusher plate (key 41) with a socket wrench and remove stem nuts (key 25). The disk (key 24) will drop off.
- Lift out the stem (key 22) and valve spring (key 43).

Assembly
- Reassemble the pilot in the reverse of the Dismantling procedure.
- Ensure that the diaphragm screw (key 37) and cowl bracket (key 19) are centered on the diaphragm flange of the pilot body (key 44). Misalignment can cause erratic performance.
- When replacing diaphragms, apply sealing compound (High pressure, high-temperature sealant) sparingly to the shoulder of the diaphragm screw (key 37). For steel pilot only, apply sealing compound to the diaphragm flange of the pilot body.
Seat, Disk, and Stem Replacement
- Examine the seat and disk sealing surfaces for nicks or other signs of damage by pipeline debris. Replace the sealing surfaces if damaged.
- When the seat or disk is replaced, ensure that the sealing surfaces are lapped. After the sealing surfaces are lapped in, disassemble and clean all parts.
Note Lap sparingly using 500 grit lapping compound and light pressure. Heavy grinding may cause galling, wide sealing surfaces, and a grooved disk, all of which tend to produce leakage. - Remove the seat ring (key 15) from the body with a socket wrench.
- Clean the body threads of the old sealing compound using a wire brush.
- Apply the new sealing compound (high-pressure, high-temperature sealant) sparingly to the threads and shoulder of the new seat ring. Let stand until tacky before assembling into the pilot body.
- Lap in the joint between the new stem (key 22) and disk (key 24).
- Apply the lapping compound to the disk, place it on the stem and secure it with a stem nut (key 25). Slip the stem into it’s normal position and lap the disk to the seat joint.
- Screw on the pusher plate (key 41), omitting the valve spring. Hold the disk on the seat and adjust the pusher plate until dimension (C=11/64 in. / 4.37 mm) is obtained. See Figure 5).
- Remove the stem nut, being careful not to disturb the pusher plate adjustment, and lift the stem out the top of the pilot. Grind off stem projection B flush with the upper surface of the pusher plate.
- Reinsert the stem in the pilot with a disk and a stem nut attached. Check dimension c and, if correct, lock the position by prick-punching the thread at several points. Work carefully to avoid bending the stem.
- Scrap away burrs raised by prick punching. The upper surface must be smooth and flat.
- Check that valve travel is A=3/64 in. / 1.19 mm. This need not be exact. The stem should move smoothly. Binding indicates a bent stem.
- Remove stem nut and disk and withdraw stem. Install stem with valve spring, disk, and both stem nuts in place.
Thermostat Replacement
To replace the thermostat, proceed as follows:
- Cool the thermostat bulbs of the original and replacement elements below the low end of their temperature range (See range tag on flexible tubing). Maintain bulbs at this temperature during the replacement process.
- Back off the temperature-adjusting wheel (key 14) to within a turn or two of the barrel nut (key 1). Back off the pressure-adjusting screw (key 20) to remove all compression from the spring. This will allow the temperature diaphragm plate (key 7) to remain seated in the correct alignment on balls (key 10) after disengagement of the thermostat assembly. Unless the pilot is upright, balls will fall out of position.
- Remove the diaphragm nuts (key 8) and detach the thermostat assembly from the pilot. Similarly, detach the shipping plate from the replacement thermostat. When removing diaphragm nuts, be sure the cowl assembly (key 29) does not turn in the threaded joint at the barrel nut (key 1). If movement is observed, reset the position as per instructions for temperature stem position adjustment.
- Install a replacement thermostat on the pilot and install a shipping plate on the original thermostat. Tighten bolts evenly.
Temperature Adjustment
The temperature stem adjustment is factory set and locked by a barrel nut (key 1). If the setting is accidentally disturbed, readjust as follows:
- Remove thermostat assembly per instructions in the Thermostat Replacement section.
- Clamp a flat bar to the cowl (key 29) so that the pressure plate (key 7) is flush with the cowl’s pinch ring.
- Loosen the cowl bracket set screw (key 30) and turn the cowl assembly (key 29) up about one turn. Remove putty from the barrel nut set screw (key 1), loosen the set screw, and back off the barrel nut about one turn.
- Crack the inlet stop valve or apply shop air to the pilot inlet. Turn up the pressure adjusting screw (key 20) until flow issues from the pilot outlet tee. Rotate the cowl assembly (key 29) down until the flow stops.
- Lock this adjustment with the cowl bracket’s set screw (key 30). Turn down the barrel nut (key 1) to jam against the cowl bracket and lock with its set screw (key 5).
- Reinstall the thermostat assembly.
Troubleshooting
WARNING
To avoid personal injury, property damage, or equipment damage caused by the sudden release of pressure or explosion of accumulated gas, do not attempt any troubleshooting or disassembly without first isolating the pilot from system pressure and relieving all internal pressure from the pilot.
Pilots that have been disassembled for repair must be tested for proper operation before being returned to service. Only parts manufactured by Emerson should be used for repairing this pilot.
Failure to Open or Sagging Delivery Pressure
- Adjusting the spring on the pilot may have been tampered with.
- Initial pressure may be down due to a partially closed supply valve, clogged strainer, or other obstruction.
- Bleedport may have been omitted and an open coupling substituted.
- The orifice in the No. 5A restriction elbow may be plugged.
- A control pipe may be plugged in. The most likely points of obstruction are at the shutoff valve and entrance to the delivery main.
- Make sure the heater is properly trapped and free of condensation.
- The pilot or main valve diaphragm may be broken. Check for leakage around the stem between the lever and diaphragm on the pilot. Check the main valve with air pressure in the diaphragm chamber before dismantling.
- A leak in the thermostat bulb may allow heated fluid pressure if sufficiently high to back up into the thermal system to hold the pilot closed.
Failure To Close – Overheating
- The adjusting spring on the pilot may have been tampered with.
- By-pass may be leaking.
- The thermostat is located too far from the instantaneous heater outlet.
- The thermostat may be kinked or broken or have lost its fill. Alternately warm and cool thermostat 10°F / -12°C above and below its set point. If the thermostat is operative, the pin between the lever and pressure diaphragm will become loose and snug as the temperature stem on the opposite end of the lever moves up and down.
- The orifice in the bleed port may be plugged.
- A lift of condensate to a hot well may require more pressure in the heater than the heated medium. Arrange drainage of the heater by gravity or install a pump to lift condensate.
- The main valve or pilot may be held open by foreign matter. To determine which valve leaks:
a. Close inlet stop valves and 1/4 in. / 6.35 mm control valve.
b. Remove the bleed port bend so the pilot will exhaust into the atmosphere.
c. Remove all compression from the pressure-adjusting spring.
If steam issues from the end of the bleed port bend on the pilot, there is an obstruction between its seat and disk. Steam blowing back from the bleed port on the downstream side of the valve indicates that the main valve disk is held open by foreign matter. Leakage of either valve requires dismantling. See the Dismantling section for instructions.
Erratic Temperature Control
- The thermostat was installed too far from the heater outlet.
- Improper trapping or erratic discharge of trap.
- Lift of condensate to a hot well may require more pressure than that called for by the medium flowing through the heater. Arrange to drain condensate by gravity or lift it with a pump.
- A sticky check valve in the return line.
- Poor circulation through the heater. Constant circulation should be employed.
- The valve is too large for the heater or the heater is too large for the load.
- The valve was installed too far from the heater.
Parts Ordering
When ordering parts, it is essential that the pilot type, service, and serial number be stated.
Select part by item number, but order by part number.
Specify the complete part number when ordering.
Parts List
| Key | Description | Part Number |
| 1 | Barrel Nut, Aluminum | WAL04-02908-00 |
| 2 | Set Screw Pivot Pin, Steel | WAL05-04875-00 |
| 3 | Cotter Pin, Steel | WAL05-03265-00 |
| 4 | Diaphragm Nut, Steel Type T124 Type T134 | WAL05-02890-00 WAL05-02871-00 |
| 5 | Diaphragm Bolt, Steel Type T124 Type T134 | WAL05-04879-00 WAL05-04764-00 |
| 6 | Pipe Plug, Ledley | WAL04-03769-00 |
| 7 | Temperature Plate, Ledley | WAL04-03602-01 |
| 8 | Temperature Diaphragm Nut, Steel | WAL05-02992-00 |
| 9 | Temperature Diaphragm Bolt, Steel | WAL05-05634-00 |
| 10 | Temperature Plate Ball, Steel | WAL05-00553-00 |
| 11 | Temperature Spring Button, Ledley | WAL04-01052-00 |
| 12 | Temperature Spring, Oil Temperature Steel | WAL05-05122-00 |
| 13 | Thrust Bearing, Steel | WAL05-00550-00 |
| 14 | Handwheel, Cast Iron | WAL04-02502-00 |
| 15 | Set Screw Barrel, Steel | WAL05-04874-00 |
| 16 | Spring Button, Upper, Ledley | WAL04-01039-01 |
| 17 | Pressure Spring, Oil Temperature Steel Type T124 Type T134 | WAL05-05076-00 WAL05-04980-00 |
| 18 | Spring Button, Lower, Ledley | WAL04-01079-00 |
| 19 | Cowl Bracket Type T124, Cast Iron Type T134 Cast Iron Ductile Iron | WAL04-01014-00 WAL04-01016-00 WAL04-01017-00 |
| 20 | Adjusting Screw, 416 Stainless steel | WAL04-04756-01 |
| 21 | Stem Bushing, 203 PB | WAL04-01080-00 |
| 22 | Stem, 303 Stainless steel Standard Composition Disk | WAL04-05229-00 WAL04-05381-00 |
| 23 | Seat Ring Standard, 420 FH Stainless steel Composition Disk, 303 Stainless steel | WAL04-04057-90 WAL04-04060-00 |
| 24 | Disk Standard, 440 CH Composition Disk, Brass Hycar | WAL04-01772-90 WAL07-53512-00 |
| 25 | Stem Nut Steel Brass | WAL05-02888-00 WAL05-02886-00 |
| 26 | Blind Flange Cast Iron Cast Steel | WAL04-02151-00 WAL04-11678-00 |
| 27 | Blind Flange Bolt Steel and Iron Steel and Steel | WAL05-04803-00 WAL05-11720-00 |
| 28 | Temperature Plate Center, Ledley | WAL04-03715-00 |
| 29 | Cowl, Steel | WAL04-01525-00 |
| 30 | Cowl Pin, Steel | WAL05-03243-00 |
| 31 | Barrel, Aluminum | WAL04-01247-00 |
| 32 | Temperature Stem, Aluminum | WAL04-05653-00 |
| 33 | Pivot Pin, 416 Stainless steel | WAL04-03273-00 |
| 34 | Set Screw Pressure Stem, Steel | WAL05-04850-00 |
| 35 | Lever, Steel Type T124 Type T134 | WAL04-02758-00 WAL04-02760-00 |
| 36 | Pressure Stem, 416 Stainless steel | WAL04-05426-00 |
| 37 | Diaphragm Screw, Ledley Type T124 Type T134 | WAL04-02926-00 WAL04-04822-00 |
| 38 | Pressure Plate, Ledloy (Type T134 only) | WAL04-03679-00 |
| 39 | Diaphragm, 301 Stainless steel | WAL04-01623-00 |
| 40 | Floating Plate, Iron (Type T134 only) | WAL04-03710-00 |
| 41 | Pusher Plate, Ledley | WAL04-03718-00 |
| 42 | Vacuum Spring, 302 Stainless steel (Type T134 only) | WAL05-05055-00 |
| 43 | Valve Spring, Inconel Type T124 Type T134 | WAL05-09353-00 WAL05-04985-00 |
| 44 | Body, Cast Iron Type T124, Cast Iron Type T134 Cast Iron Cast Steel | WAL04-00950-00 WAL04-00630-00 WAL04-10439-01 |
| 45 | Gasket Graphite Flexitalic | WAL05-02378-01 WAL05-11718-00 |
| 46 | Screen, 301 Stainless steel Steam Service Water Service | WAL04-04700-00 WAL04-04701-00 |
| 47 | Diaphragm Nut, Ledley | WAL04-02925-00 |
| 48 | Adjusting Indicator Plate, Aluminum | WAL05-03512-00 |
| 49 | Adjusting Indicator Pointer, Aluminum | WAL05-03513-00 |
![]() | ![]() |
SpenceValve.com
VCIMD-14980 © 2021 Emerson Electric Co. All rights reserved. 11/21 Spence is a mark owned by one of the companies in the Emerson Automation Solutions business unit of Emerson Electric Co. The Emerson logo is a trademark and service mark of Emerson Electric Co. All other marks are the property of their prospective owners.
The contents of this publication are presented for informational purposes only, and while every effort has been made to ensure their accuracy, they are not to be construed as warranties or guarantees, express or implied, regarding the products or services described herein or their use or applicability. All sales are governed by our terms and conditions, which are available upon request. We reserve the right to modify or improve the designs or specifications of such products at any time without notice.
Emerson Electric Co. does not assume responsibility for the selection, use or maintenance of any product. Responsibility for the proper selection, use, and maintenance of any Emerson Electric Co. product remains solely with the purchaser.
Emerson Automation Solutions

| Americas McKinney, Texas 75070 USA T +1 800 558 5853 +1 972 548 3574 | Asia Pacific Singapore 128461, Singapore T +65 6777 8211 |
| Europe Bologna 40013, Italy T +39 051 419 0611 | The Middle East and Africa Dubai, United Arab Emirates T +971 4 811 8100 |
SD4512B






















