1872 Wall Mounted Salamander Grill
Instruction Manual
![]()
Welcome to Parry
Parry is one of the UK’s foremost manufacturers of high-quality Stainless Steel Fabricated Products with a 40-year heritage rooted in British craftsmanship.
At Parry, quality and service are second nature. Striving to exceed our customers expectations is not just our motto; it’s the very heartbeat of our business. Our commitment to our customers is reflected in the Parry 4E Standard Inspection Body stating that all our products are: ![]()
Our ranges of Stainless Steel Products have been specifically designed with the consumer in mind and are tailored and compliant to your specific industry sector. All our products are 4E Compliant and meet EU & UK regulations, where applicable. The Parry brand stands for quality, reliability and value.
Our British designed products have been created by our expert in-house development team and manufactured to exacting standards using Industry specified grade of European stainless steel and holding relevant EU & UK certification for all product.
ISO9001 certification and continual investment in the training and development of our highly skilled, artisan workforce means that our clients have genuine peace of mind that they are buying hand crafted, quality products supported by five-star customer service. All Parry products meet EU regulations for their respective sector.
We are LEAN manufacturers, minimising waste, maximising productivity. We are proud to run an operation that is committed to minimising our impact on the environment.
Our equipment and furniture are manufactured in our 45,000 sq ft manufacturing facility in Draycott, Derbyshire in England’s industrial heartland. Products are made to order if not available in our stocked items which means you can choose from 600 products, offering over 3,500 variants, with short lead times to suit your specific needs. That means you get exactly what you need when you need it.
Our product information can be found here, in our brochure or on our website www.parry.co.uk.
You have my personal commitment that Parry will exceed your expectations. Should you have any questions please contact your distributor. Alternatively, our customer services team will be happy to help you on 01332 875544.
Mark Banton MBA
Managing Director
Product Overview
Ideal for grilling a wide variety of food including meat, fish and vegetables, the Parry salamander grill can be wall mounted or used as a tabletop unit. Made with high grade stainless steel, the unit is supplied with both a grill pan and toasting rack. The solid heating elements deliver high quality with consistent cooking results.
It leads the industry in:
| Design and aesthetic appeal | Functionality |
| Performance | After sales support |
| Power |
| Unpacked weight (kg) | 23 |
| Packed weight (kg) | 26 |
| Dimensions (w x d x h) mm (including handle of grill pan) | 605 x 490 x 340 |
| Element Type | Solid heating element |
| Plug | Yes |
| Power rating | 2.SkW |
| Warranty | 2 years |
Safety Instructions
To avoid scratching the highly polished exterior surface of this equipment whilst in transit, the protective film on the exterior surfaces has NOT been removed.
It is IMPORTANT that this protective film is peeled off before the equipment is used.
WARNING
- All electrical appliances/parts must be earthed.
- No user-serviceable parts.
- Isolate power supply before carrying out any installation work.
Installation Instructions
Choose a suitable site for your machine taking into consideration its, use, and any heat that may be generated whilst in service.
- Remove all protective film and packaging material then inspect for any damage which may affect the machine’s electrical safety.
- All appliances with an electrical loading above 3 kilowatts must be connected to a suitable supply by qualified electrician, who should ensure that
1. Precaution is taken during installation regarding leakage current,
2. The means of isolation has a contact separation of at least 3mm on all poles
3. The unit is installed in accordance with Health and Safety at Work Act, BS Codes of Practice, IEE Wiring Regulations and Building and Local Authority Standards.
IMPORTANT
Where these appliances are to be placed in close proximity to a wall, partitions, kitchen furniture, decorative finishes etc., it is recommended that they be made of non- combustible heat insulating material, and that close attention is paid to fire prevention regulations.
Operating Instructions
Switch on power supply, the red lamp will indicate the power is ON
Turn the temperature dial to the required setting (1-2% can be used for simmering and 3 for maximum continuous heat). The green lamp will show, indicating power to the element, and will extinguish when the desired temperature is reached.
This procedure will be repeated automatically as the thermostat maintains a constant temperature.
Note: Cast alloy Branding Plates (1876) and stainless steel wall mounting brackets (1875) can be supplied as optional extras for this machine.
Cleaning Instructions
The appliance should be cleaned after every use.
- Allow unit to cool down before cleaning
- Turn off unit at the mains power.
- Wipe down the machine with a soft cloth, do not use abrasive materials.
- Stainless steel cleaners maybe used and cleaning instructions on the product must be adhered to.
- Never clean the unit with water jets.
Maintenance Instructions
Ensure the appliance is isolated from the power supply before installing, cleaning or maintaining the appliance.
Maintenance and service must only be undertaken by a qualified electrician.
Parry Catering provides a complete after-sales service by offering the sales of spare parts directly to customers. Buying spares straight from the manufacturer allows customer to experience exceptional value and speedy delivery on all spare parts.
For more information on buying spares visit: www.parry.co.uk/parry-commercial-catering-spares
Fault Finding
| Fault | Check | Solution |
| Mains lamp does notilluminate | 1. The socket is switched on. 2. Try a different appliance in the socket. 3. The fuse in the plug. 4. Try the appliance in a different socket. | If the problem continues please contact your distributor. |
Service Information
This appliance should be routinely serviced to prolong its lifetime. Parry recommends that the appliance is serviced every 12 months by a Parry authorised engineer. Failure to service your product within the initial 12 month warranty period will cause the 24 month warranty to become void.
If the supply cord becomes damaged, it must be replaced by the manufacturer, it’s service agent, or a similarly qualified person.
Enhanced 2 Years Warranty
Parry Catering (Midlands) Ltd offer an enhanced warranty of two years (including parts and labour) on all of the Parry manufactured products. To take advantage of this you should register you warranty by logging onto the company website and filling out our simple form. www.parry.co.uk/the-parry-warranty
If you have any issues with your product and wish to request a warranty call you can contact our friendly team who will organize a Parry approved service engineer to attend and fix your problem.
All warranty requests can be sent to warrantyparry.co.uk alternatively call our warranty department for technical assistance on 01332 875544
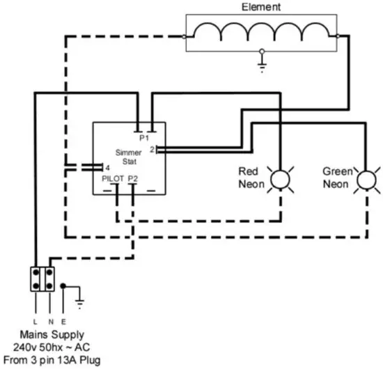
Wiring Diagram

Warranty Information
The manufacturer’s warranty is only valid in the UK mainland. Northern Ireland, Western Isles, Inner Hebrides and Islands are parts only warranty. Please be aware that the warranty starts from the date of purchase from Parry and not the sale or installation date of the equipment.
To be eligible for a 2 year warranty, products must be serviced at least once within the first 12 months of purchase.
All service calls will be carried out between 8am and 5pm, Monday to Friday.
Your warranty is invalid if your equipment has not been installed in accordance with the manufacturer’s instructions. The misuse, alteration or unauthorised repairs of the equipment will also invalidate the warranty.
During the warranty period it is at Parry’s discretion whether to repair or replace the equipment. The warranty only applies if the equipment has been used in a professional manner following the manufacturer’s instructions and maintenance guidelines.
The warranty covers defects in the material and component failure only. We are not liable for trading loss, loss of perishable items, water damage or loss due to injury or fire damage.
Please ensure you have referred to the manufacturer’s instruction before placing a warranty call.
Contact our warranty department on 01332 875544 for technical assistance.
Please have your model number ready before calling.
All warranty requests must be submitted to [email protected].
Failure to pay any warranty charges will result in your warranty being put on hold until the bill has been settled. Any issues regarding the raised charges should be put in writing to our warranty department for further investigation.
Register your product by visiting our website www.parry.co.uk
Not covered under warranty
- Fault due to incorrect installation, poor maintenance or equipment abuse.
- Resetting of equipment or circuit breakers.
- Faulty electrics – e.g. customer’s plug socket, plug, wiring, junction box fault, wrong fuse.
- Products must be serviced within the first 12 months to be eligible for the 2 year warranty
- Product not covered by warranty if combustible materials have been used, e.g. plastic trays.
- Foil used on racks, blockages and lime scale issues.
- Failure to grant access for pre-arranged service call.
- Equipment that has been set up or used incorrectly e.g. dishwasher detergents, levelling and setting up of doors on a six burner cooker.
- Excessive carbon build-up on griddle plates or overuse of lava rock on chargrills. (Recommended use by Parry no more than 2kg.)
- All of the above points are not covered by warranty and any costs incurred, because of the above, will be forwarded to the parties responsible for placing the call.
Disposal & Recycling
This appliance is marked according to the European Directive 2002/96/EC on Waste
Electrical and Electronic Equipment (WEEE).
By ensuring this product is disposed of correctly, you will help prevent potential negative consequences for the environment and human health which could otherwise be caused by inappropriate waste handling of this product.
A symbol on the product, or on the documents accompanying the product, indicates that this appliance may not be treated as household waste. Instead it should be handed over to the applicable collection point for the recycling of electrical and electronic equipment.
Disposal must be carried out in accordance with local environmental regulations for waste disposal.
For more detailed information about treatment, recovery and recycling of this product, please contact your local city office, your household waste disposal service or the shop where you purchased the product.
Parry Catering recognises our obligations to the EU DIRECTIVE covering the waste disposal of electrical and electronic equipment (WEEE). Parry Catering are committed to this policy in order to help conserve the environment.
At the end of this unit’s life you MUST dispose of it in an approved manner. You MUST not discard the unit or place it in the refuse bin.
You have several options:
- Take the unit to an approved WEEE scheme company, there will be one in your area.
- Take the unit to an approved waste disposal site; many sites are managed by your local authority.
- Contact the units manufacturer, importer or their agent; the contact details will be on the unit.
There will probably be a charge for this service which will depend on the physical size and location of the unit. You will be given a collection price for a curb side collection based on commercial rates prevailing at the time.
It should be noted that the unit to be collected should be suitably packed and sealed to prevent dangerous gases and fluids from escaping. The condition of the unit must also be clean to comply with health and safety regulations.
Parry-British Built for Purpose
Parry Catering Equipment (Midlands) Ltd, Town End Road, Draycott, Derby, DE72 3PT.
Sales Tel: 01332 875544 Fax: 01332 874455


















