
Original instructions
Word leader in Air Cooling
Owner’s Manual & Warranty Card
IMPORTANT
READ AND SAVE THESE INSTRUCTIONS.
Please keep this important manual in a safe place. It is the owner’s responsibility to ensure that regular maintenance is carried out on this evaporative cooling product.
www.bonaire.com.au
Customer Care 1300 665 087
Thank you for purchasing a quality Bonaire Evaporative Portable Cooler. We care about your safety and would ask you to spend a few minutes reading these simple instructions before operating this product.
WITH MULTI-STAGE AIR PURIFICATION
ALLERGY FILTER: This TiO2 coated filter attracts and reacts with various allergy-inducing agents — allergens, and deactivates them.
BACTERIA FILTER: Bacteria filter is made of carbon fabric treated by special anti-microbial chemicals that arrests and destroys harmful bacteria and various microorganisms that cause deadly diseases.
SMELL FILTER: A smell filter effectively adsorb odors, smoke, chemicals, fumes and various volatile organic compounds from the indoor air.
PM2.5 WASH FILTER: The air is washed and cleansed while passing through this special cellulose-based filter with flowing water curtain. Here, the air is stripped of the impurities and what remains is pure and crisp air.
DUST FILTER: Dust filter eliminates micro-particles such as pollen, dead skins, dust mites, pet dander, mould spores, etc. It arrests the larger particles and pollutants which contribute the most to air pollution.
Safety!
Read carefully prior to attempting to assemble, install, operate or maintain the unit.
- Read and save these instructions. Do not throw these instructions away
- Complete the unit assembly before attempting to operate.
- Interference with and operation of this cooler in any manner not prescribed by these instructions could cause a safety issue and WILL void any warranty.
Warnings
WARNING Operation:
- This appliance is not intended for use by persons (including children) with reduced physical, sensory or mental capabilities, or lack of experience and knowledge, unless they have been given supervision or instruction concerning use of the appliance by a person responsible for their safety.
- Do not use cooler on uneven or unstable surfaces.
- Lock all the lockable wheels before operating cooler.
- Do not overfill. Use water only.
- Do not operate cooler with Rear Filter Panel removed.
- Do not insert any foreign objects or body parts into the air inlet or outlet, otherwise bodily injury or property damage may occur.
- Do not use immediately adjacent to heat sources such as stoves or radiators.
- Do not use immediately adjacent to sources of water, such as swimming pools, hot tubs, bathtubs, showers, sinks or other liquids. Do not operate this product near an open flame or the product may ignite and cause fire, resulting in bodily injury or property damage.
- Do not operate in areas where gasoline, paint or other flammable liquids or vapours are used or stored.
- Do not allow children to operate or service this cooler.
WARNING Electrical:
- All electrical connections must comply with local construction and safety regulations and be performed by qualified personnel.
- Make sure that the power switches are in the off position before connecting and operating your cooler.
- Do not use this product with any solid-state speed control device.
- Keep the cord away from heated surfaces.
- Do not operate a cooler with a damaged cord, plug or other components.
- Do not step on or roll over the power cord with heavy or sharp objects.
- Do not run the power cord under carpet or other floor covering. Arrange cord away from traffic area and where it will not be tripped over.
- Do not use the power cord with an adaptor plug that converts the 3-pin plug into a 2-prong connector.
- If the power cord is damaged, it should be replaced by a service agent or qualified personnel to avoid risk of bodily injury or property damage.
- Remove the plug from the electrical receptacle by pulling on the plug and not the cord.
- Use only qualified electricians for replacement or servicing of switches, or electrical motors and components in this cooler.
- If damaged, discard cooler or return to an authorized service facility for examination and/or repair.
- Always unplug the power cord from the wall outlet receptacle when the air cooler is not in use, before adding water, before cleaning, before maintenance or before moving to another location.
- Do not plug the cord into electric outlet with wet hands or an electric shock may result. The same applies for unplugging.
WARNING Maintenance:
- Never wash the unit cabinet with a high-pressure hose. water may harm the motor and electrical system.
- Never attempt to disassemble or alter the product in any way not instructed by this manual. Shock, fire, or bodily injury may occur.
Stagnant water may cause bacterial growth and serious health problems. Do not allow stagnant water to remain in the tank.
- Drain and clean the water tank before storage, after seasonal use and whenever the unit is not used for a long period of time.
How to install and operate Bonaire cooler

Take the cooler out from the carton, Remove all protective covers. Place the cooler in front of an open window for effective cooling. Do not use cooler in a closed room. Ensure power supply is as specified for the cooler. There should not be any spikes in supply voltage.

Disconnect the power cord while filling the water. As per the provision in your model, pour water into the unit by opening the flap on the front or rear. You may also add ice cubes for faster cooling. Water can be poured up to the highest point (or F) of the water level indicator. You may keep a small container below the over-flow hole, to avoid spillage of water on your floor/carpet. For the long life of the pump, always operate it with sufficient water in the tank.

Float valve facility is available in the winter i model. This feature makes provision for automatic water filling of the cooler.” Ensure proper connection of water inlet pipe into the float valve to avoid leakage.
NOTE: Maximum water inlet pressure 200kPa
Plug into the power source and switch it on.

For optimum cooling performance, keep the doors & windows open during cooler operation.

Sit back and enjoy.
How to operate Remote Control models –

Remote Control*+
Control panel*
Remote Control b Control Panel may vary from model to model
- POWER (ON/OFF) [
]: Press the o button to switch the cooler on/off. Icon will glow with blue colour at ON position and RED colour at OFF position. - COOL [
]: Press the button to switch the pump ON/OFF. Cool Icon will glow when switched On. The Pump will start only when sufficient water is in the tank, indicated by water icon glowing in WHITE. Low water level will be indicated by a buzzer for 5 seconds and water icon will start blinking in red colour. - FAN [
]When started, the fan icon will glow. Press the button for High, Medium and Low speeds. The selected speed will be indicated by a glowing LED. - SWING: Press button to switch the swing function on/off. Swing icon will glow when switched ON
- TIMER [
]: Press the button to set OFF timer to 1- 7 hours in intervals of 1 hr. Timer icon will glow when timer is switched ON and the glowing LEDs will indicate the total time set.
* Shape and size can vary as per respective models.
+Remote Control (Batteries not included). – Open the battery compartment at the back of the remote control and insert two new AAA dry cell batteries. Care must be taken to insert the batteries into the correct polarity (+/-) markings shown inside the battery compartment
Maintenance Tips
- Disconnect the power cord before servicing or maintenance.
- Do not interfere with any of the electricals, and keep away from moving parts.
- To clean the tank, remove the drain plug. Drain out all the residual water, and push drain plug back in firmly. Draining out of stagnant water regularly from tank is necessary to keep your environment hygienic.
- To clean the cooling pad, unplug the cooler; using a garden hose outside, apply low-pressure water over the cooling pad. Depending on the surrounding environment, clean the pad at least once or twice in a year,
Drain Plug
Cleaning of cooler by draining the water
To drain the leftover water from the tank pull to remove the drain plug given at the bottom side of the tank. After draining, push to fix the drain plug properly.
It is advisable to drain water on a regular basis for better performance & longer life of pads - Under no circumstances, should the customer open the cooler.
- Always use clean tap water.
Trouble Shooting
| Trouble | Cause | Remedy |
| Less Cooling | The pump is switched OFF | Switch ON the pump |
| No air circulation | Ensure cross ventilation | |
| Water Leakage | The drain plug is displaced | Ensure that the drain plug is positioned properly |
| Grill lock is disengaged | Relock the grill | |
| The cooling pad has sagged | Change the cooling pads | |
| Fan not Working | Airflow switch Is turned OFF | Switch the fan ON by selecting the required speed |
| Loose contact at power socket/ Power socket not operating | Rectify faulty wiring I Socket in the house | |
| Switch or Motor Malfunction | Call customer care help One no. 1300 66S 087 |
Electrical Specification
Rated Supply: 220-240V-50Hz, Single Phase
| Model Tech Specs | Winter i AU | Diet 35i AU | Diet 22i AU | Diet 12i AU | Durango 125i |
| Rated Power (watts) | 190 | 95 | 95 | 95 | 245 |
| Rated Current (A) | 0.85 | 0.45 | 0.45 | 0.45 | 1.05 |
| Insulation Class | 0 | 0 | 0 | 0 | 0 |
• Refer to Instruction Manual
CLIMATE TECHNOLOGIES
A8N 13 001 418 042,26 Nylex Avenue. Salisbury, South Australia 5108
AUSTRALIA
MADE IN INDIA
Product part description

Diet 12i AU 22i AU

Diet 35i AU

Winter i AU
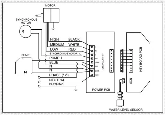
Wiring Diagrams

CLASS II MODELS: DIET 35I AU,

CLASS II MODELS: Winter i AU DIET 22i AU, DIET 121 AU.
This marking indicates that this product should not be disposed of with other household wastes throughout the EU and other applicable countries. To prevent possible harm to the environment or human health from uncontrolled waste disposal, recycle it responsibly. If you wish to discard this product please contact your local authorities or dealer from where it was purchased and ask for the correct method of disposal.
Cooling performances depend on the temperature of water used relative humidity and ambient temperature
WARRANTY INFORMATION
Product Sr. No.
The warranties contained in this document (‘the warranty’) are provided voluntarily by Climate Technologies (a manufacturer) to you (as the consumer) in relation to your purchase of a product from Climate Technologies (‘the PrOduCE) and are in addition to any rights you may have under the Australian Consumer Law or other applicable legislation. Please read this warranty in full and complete the Dealer / Product information above. KEEP this with yOurOnginal purchase receipt for any Gain you freyann lornake under this warranty.
Australian Consumer Law
Tra Produclavnes with consumer guarantees that cannot be excluded under the theAustrairanConsumer Law.
If we breach these CanSurner guarantees. you are entitled (at your choice) to a replacement or refund in respect of a ‘more real failure’ las that term is defined in section 260 of the Australian Consumer Law) of the Product. You are also entitled to have the Product repaired or replaced (al cur choice) if the Product fails to be of acceptable quality and the failure does not amount Los ‘mot failure-
The manufacturer’s warranty contained in this booklet is In addition to any rights and remedies that you may nave and may wish to rely on under the Australian Consumer Law or any ether law in relation to the Product. No other person. company. entity or corporation is authorized to tootle( or give on Our behalf. any other warranty.
Warranty Procedures
Firstly. refer to this owner’s manual to ensure that you have; plowed the correct operating procedures of your ProdUCt, and refer to the troubleshooting guide to assist in solving any vet/emsyoumay have.
- Read this warranty statement carefully before you request warranty service as items related to installation are not co•ered by this appliance warranty.
- Proof of product purchase must oe provided by you teammate Technologies when exercising any nghis under this or any statutory or other warranty. as evidence that the appliance is within the relevant manufacturer’s warranty periods.
- This warranty is OnlY (or Curate Technologies products and associated original controls for Climate Technologies manufactured products.
- Only an authorised Climate Technologies Service provider May carry out a warranty service.
- To the extent permitted by law any statutory warranty that applies to goods sold by Citrate Technologies is valid for 12 months from the date of purchase and any additional warranties provided to you are at the sole discretion of Climate Technologies.
Carrot° Technologies provides the (Drown° Manufacturer’s warranty on new products from the date of original purchase in sedition to all implied warranties and other statutory rights which you may have under the Australian Consumer Law and/mix State II Temtory Laws. sub)ea tothefollowing terms and conditions
Tams and Conditions
INS warranty +a subject to. and conditional upon. tee following teems and conditions:
- Subject to the exclusions noted. Owns* Technologies warrant the product for the period as prescribed in the table below to be free from inherent defects in materials and workmanship for functional and structural components.
- This warranty is only valid if the product is operated and maintained in accordance with the manufacturer’s obstructions
- The appliance must not be modified or changed in any way
- Your proof of purchase MUST be produced before free service will be provided together with a valid serial number
- The product must be registered withal 30 days of purchase by following the instructions listed in the folding Page
- Traveling time and mileage are included in the service within 30km of either your authorized Climate Technologies dealer or service provider’s premises. Customers in areas other than the above are responsible for any traveling time and mileage required to carry out warranty repairs.
Warranty Period
| Product Model | Parts & Labour | Product Model | Parts & Labour |
| Diet 22i AU | 24 Months | Diet 35i AU | 24 Months |
| Winter i AU | 24 Months | Diet 12i AU | 12 Months |
Remote Location Warranty
If the product is located outside of the Climate Technologies service network, a supply part-only warranty will apply. Only parts will be supplied free of charge where the product the subject of the warranty claim was located further than 30km from the nearest Climate Technologies authorised dealer or service provider’s premises, and then only on the return of the faulty part. In the event that a warranty claim is made to which this provision applies, you will be responsible for all labour charges incurred for the part to be fitted by a qualified person, such a person to be appointed by Climate Technologies or one of their authorized dealers. The labor warranty prescribed in the table above of this warranty are void where the product in question has been installed in an area outside the Climate Technologies network (as prescribed above).
Effect of this Warranty
If you, as the purchaser of a product sold by Climate Technologies, comply with your obligations under this warrant document and a defect exists in a product you have purchased from Climate Technologies, Climat. Technologies will, at its sole discretion, repair or replace the defective product (or part of it). Any remedial work undertaken by Climate Technologies or one of its approved representatives or agents will b. conducted at Climate Technologies sole expense, subject to the terms and conditions and exclusions contained ii this warranty. Climate Technologies will not reimburse you for any expense you have incurred in applying for a remedy under this warranty, including, but not limited to, any telephone calls or postage expenses incurred.
Exclusions to Warranty
The following are not covered under this warranty, and Climate Technologies takes no responsibility for th. replacement or repair of:
- Consumable items which are subject to wear and tear such as filter pads, drive belts, batteries, and bearings;
- Any third-party components used as part of the installation such as grilles, filters, fittings, pipework, etc. Thes. items are warranted from your place of the purchase;
- Damage caused by elements such as wind, rain, lightning, floods etc along with power spiking and brownout which are not considered by Climate Technologies in their sole discretion (acting reasonably) to be defective material or workmanship;
- Damage caused by outside elements such as pests, animals, pets and vermin or similar that may caus. damage to the product;
- Harsh environmental situations such as salt air may cause cabinet damage and/or rusting.
- Products used for commercial rental purposes or hire
Please be aware that to the extent permitted by law, the manufacturer does not accept liability or any claims fc damage to building contents, carpet, walls, ceilings, foundations or any other consequential loss incurred by you c any other person as a result of the purchase or installation of a product from Climate Technologies or by any other means, whether such loss was incurred directly or indirectly. For the avoidance of doubt, damage resulting fror power spikes, incorrect operation, incorrect installation, and incorrect maintenance is also not covered under thi warranty and such damage is not the responsibility of Climate Technologies.
All warranties contained in this warranty are given for the exclusive benefit of you as the purchaser of a Climat. Technologies products and are not transferable and cannot be sold, assigned, gifted or transferred in any other way.
Events where warranty may be void
In the event that any of the following occur, this warranty may be void, and Climate Technologies reserves the rigl-to refuse to repair or replace a defective product in accordance with a term of this warranty, where:
- The product operates defectively due to failure of electricity or water supply,
- The defect is caused by neglect, incorrect application, abuse or by accidental damage to the product;
- An unauthorized person has attempted to repair the appliance;
- A situation arises which is referenced in the trouble-shooting guide (because you as the purchaser are required to remedy such a situation yourself).
Please note that a charge will be made for work done or a service call made where the Climate Technologies authorized representative or agent determines at his/her sole discretion (acting reasonably) that there is nothing wrong with the product in question.
How to exercise your rights under this warranty
Only qualified service personnel should conduct any service work carried out on the Climate Technologies product. If you acquire a product or service from Climate Technologies which is defective, please contact Climate Technologies on the phone numbers or emails listed below. Please note you will be required to show proof and provide us with the product serial number and comply with the terms and conditions and all other applicable provisions of this warranty for Climate Technologies to proceed with the remedial action prescribed under this warranty.
Service-Hotline: 1300 665 087
e-mail us: [email protected]
Book a request online at: www.bonaire.com.au/support
Warranty on Replacement Parts
Parts replaced under warranty are warranted for the balance of the original warranty period.
WARRANTY REGISTRATION
Products must be registered within 21 days from the date of purchase. A copy of your proof of purchase must be submitted together with your registration Please choose one of the three options below to register your product for warranty as follows:
Option 1
Scan the QR code below using your mobile device and fill out the online warranty registration form
Option 2
Visit our website at: www.bonaire.com.aufservice and complete our online warranty registration form
Option 3
Fill out the details below and post this page together with a copy of your proof of purchase to:
Climate Technologies
Warranty Registration Service
26 Nylex Avenue
Salisbury South
SA 5106
Date of Purchase:………………………………………
Model:……………………………………………………….
Serial No:……………………………………………………
Full Name:………………………………………………….
Address 1:……………………………………………………
Address 1:…………………………………………………..
Suburb:……………………………………………………….
State:……………………………Post Code:…………….
e-mail:………………………………………………………….
Telephone No:……………………………………………..
Mobile No:……………………………………………………
CLIMATE TECHNOLOGIES
ABN 13 001418042
26 Nylex Avenue, Salisbury South Australia
5108
AUSTRALIA
Customer Care: 1300 665 087




















