
POWER AMPLIFIER OWNER’S MANUAL
N05302
OVERVIEW
INTRODUCING THE MARK LEVINSON NO5302 POWER AMPLIFIER
Congratulations on your purchase of a Mark Levinson® power amplifier. You now possess one of the finest audio reproduction devices in the world, a product that will provide an exceptional music listening experience for years to come.
The N05302 harnesses decades of superlative audio engineering and the latest advancements to deliver unmatched performance and value. With a bold industrial design and fully discrete PurePath circuitry, the N05302 delivers luxurious fidelity. The N05302 is proudly designed, engineered, and precision-crafted in the USA.
Industrial
Design Robust materials, lavish finishes, and striking geometry are hallmark attributes of Mark Levinson’s designs. The one-inch-thick, bead-blasted, black-anodized, solid aluminum front panels are machined and contoured to flow seamlessly into the sleek glass, which itself is recessed into a clear-anodized aluminum bezel. Solid aluminum handles add function and style.
Highlights
- Class AB design rated at 135 WPC into 8 ohms and270 WPC into 4 ohms, stable into 2-ohm load
- Bridgeable to mono 1 x 550W into 4 ohms
- Separate rectifiers and filter capacitors for each channel
- System controls: Ethernet, RS-232, IR input, 12V trigger input and output, USB (for software updates)
INSTALLATION
UNPACKING
When unpacking your N05302:
- Save all packing materials in case you need to ship your amplifier in the future.
- Inspect your amplifier for signs of damage during shipment. If you discover damage, contact your authorized Mark Levinson® dealer for assistance in making appropriate claims.
- Locate and remove the accessories from the shipping carton. Make sure that all of the items listed below are included. If any are missing, contact your authorized Mark Levinson dealer.
1 x IEC power cord (terminated according to the region to which the unit is shipped)
1 x Owner’s manual
1 x Safety information sheet
Please register your N05302 within 15 days of your purchase. Register online at www.MarkLevinson.com. Retain your original, dated sales receipt as proof of warranty coverage.
PLACEMENT AND VENTILATION
- Install the power amplifier on a shelf with nothing above it, such as the top shelf in an open rack, to ensure proper ventilation. DO NOT install the power amplifier inside of an enclosed cabinet or rack.
- Ensure that you install the power amplifier on a solid, flat, and level surface.
- Install the power amplifier as close as possible to associated audio components to keep interconnecting cables as short as possible.
- Select a dry, well-ventilated location that is out of direct sunlight.
- DO NOT expose the N05302 to high temperatures, humidity, steam, smoke, dampness, or excessive dust.
POWER REQUIREMENTS
The N05302 is configured at the factory for 100, 115, or 230 VAC power operation at 50Hz or 60Hz. Before operating the amplifier, ensure that the power label on the rear panel near the AC input connector indicates the correct operating voltage. A detachable IEC power cable intended for use in the region where the N05302 is sold is included. Connection to an AC voltage other than that for which the N05302 is intended can create a safety and fire hazard and may damage the unit. If you have any questions about the
voltage requirements for your N05302 or about the line voltage in your area, contact your authorized Mark Levinson dealer before plugging the N05302 into an AC power outlet.
WARNING! MAKE SURE all components in the audio system are properly grounded. Do NOT defeat the safety purpose of polarized or grounding-type plugs with “ground- after” or “cheater” adapters. Doing so may cause a dangerous voltage to build up between components, which may result in personal injuries and/or product damage. Unplug the N05302 from the AC wall outlet during lightning storms and extended periods of non-use.
CAUTION: Before moving the unit, make sure it is powered off by removing the power cord from the AC power outlet and the unit’s rear panel.
Off: The AC mains power is disconnected by removing the power cord from the rear panel.
Standby: The Standby mode has three settings that can be selected via the Setup menu: Green, Power Save, and Normal. (See page 14 for more information on changing Standby mode settings.)
Green: This mode removes power from almost all of the amplifier’s circuits, allowing the unit to be activated only via a wired IR control signal, a 5V – 12V trigger or a double press of the Standby button. This mode provides maximum power conservation and is the factory-default Standby mode.
Power Save: This mode removes power from the audio circuits but keeps the control circuitry powered and ready to receive commands from the front panel controls, or the web-browser Browser Setup Page (BSP). This mode provides moderate power conservation.
Normal: This mode mutes the amplifier’s audio outputs but keeps all of its control and audio circuits powered. This mode provides the least amount of power conservation but allows the N05302’s audio circuits to remain warmed up to deliver optimal performance at all times.
ON: All circuits are fully powered.
Auto-Off: The N05302 has an Auto-Off feature that automatically places it into the Standby mode after 20 minutes of no user control input or audio signal passing through the unit. The factory default setting for the Auto-Off feature is On (auto-off engaged) as required for certain regions. You can disable the Auto-Off feature in the Setup menu (see page 14).
CONNECTIONS
REAR-PANEL OVERVIEW NO5302

EXTERNAL COMPONENT CONNECTIONS
CAUTION: Before making connections, make sure the N05302 and all associated components are powered off and disconnected from electrical outlets.
One balanced and one single-ended (unbalanced) connector are available for each audio channel input.
Ground switch: A small toggle switch selects the grounding appropriate for either the balanced (XLR) or single-ended (RCA) input connector(s). Make sure the toggle switch is set all the way to the position closest to the connector you are using. The switch does not select the connectors; it only changes the grounding to suit the selected connector.

Balanced inputs: The N05302 has two balanced XLR input connectors which accept left-channel and right-channel balanced input signals from source components with balanced XLR type output connectors. When using the N05302 in bridged mode, use the left channel input only and set the Stereo/Bridged mode switch to Bridged.

Balanced connector pin assignments:
- Pin 1: Signal ground
- Pin 2: Signal + (non-inverting) “hot”
- Pin 3: Signal – (inverting) “cold”
Single-ended inputs: The N05302 has two analog RCA input connectors per channel which accept left-channel and right-channel single-ended input signals from source components with unbalanced RCA type output connectors. When using the N05302 in bridged mode, use the left channel input only and set the Stereo/Bridged mode switch to Bridged.
Speaker output binding posts: The amplifier features gold-plated, high-current loudspeaker binding posts. The positive binding posts, labeled + (positive), are red; the negative binding posts re black and are labeled – (negative). The binding posts accept bare wire, spade lugs, and banana plugs as illustrated.
For bare wire and spade lugs, first, loosen the binding post thumb nut, insert the wire or spade, and finger tighten the nut.
For banana plugs, simply insert the plug into the binding post. The banana plug connections are covered in European models due to safety regulations.

Be careful to not short the positive and negative outputs together. Do not short the positive or negative outputs to chassis or any other safety ground. The amplifier must be powered off during installation and whenever input and/or output cables are being connected.
CAUTION: DO NOT OVERTIGHTEN the binding posts. DO NOT USE A TOOL to tighten; over-tightening may strip the thumb nut threads. High-contact, ight pressure connections are achieved when finger-tightened.
DO NOT FORCE the binding posts over a bent or oversized connector. Doing so may damage the binding post.
When using the N05302 in bridged mode connect the speaker positive (+) cable to the left channel red (positive, or +) binding post, and the speaker negative (-) cable to the ight channel red (negative, or – bridged) binding post. Use only the two red binding posts for bridged operation. Set the Stereo/Bridged mode switch to Bridged.

NOTE: When connecting the loudspeaker make sure that at least one positive and one negative binding post is used.
NOTE: The audio outputs of these power amplifiers are considered Class 2 (CL2) circuits in North America. This means the wire connected between this amplifier and the speaker(s) shall be rated at minimum Class 2 (CL2) and shall be installed according to the U.S. National Electrical Code (NEC) Article 725 or Canadian Electrical Code (CEC) Section 16.
USB port: This USB Type-A connector allows you to perform firmware upgrades that may be offered in the future, and to import and export setup configurations via a standard USB drive or memory stick (FAT32 formatted). Firmware updates may also be accomplished via download when the unit is connected to a local area network (LAN) ia an Ethernet cable. (See page 13 for more detailed firmware update instructions.)
IR input connector: This connector accepts IR (infrared) control signals from other equipment. See www.MarkLevinson.com for IR code data.
RS-232 port: This DB9F onnector provides serial control through a standard RS-232 protocol. ee www.MarkLevinson.com for RS232 code data.
Trigger output connector: This 3.5mm tip/sleeve connector can be used to activate other components in the audio system and listening room, such as amplifiers, lights, and window shades. A 12V 100mA DC signal is output whenever the N05302 is on. (See illustration below.)

Trigger input connector: This 3.5mm tip/sleeve connector can be connected to the trigger output of another system component or control system that supplies a trigger voltage. Whenever the unit detects a voltage between 5V and 12V DC at this connection it will turn ON. When the trigger signal at this connection ceases the N05302 will enter the Standby mode. (See illustration above.)
Ethernet port: This RJ45 jack supports connection to a home network via Cat5e or Cat6 Ethernet cable and allows you to access the Setup menu and other controls via a browser based setup panel.
AC mains connector: This connector provides AC power to the N05302 when the supplied power cord is connected from it to an AC electrical outlet. This should be the LAST connection you make in the hookup process. We recommend that you unplug the unit from the AC wall outlet during lightening storms and extended periods of non-use.
Stereo/Bridged selector switch: Use this switch to select Stereo or Bridged mode. The mode can only be changed when the unit is in Standby. Please make sure the speakers are wired correctly for the selected mode. The switch will illuminate when the unit is on and set to bridged mode.
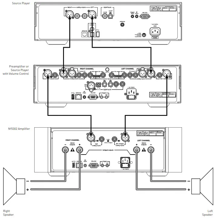
EXTERNAL COMPONENTS CONNECTIONS NO5302
STEREO MODE

EXTERNAL COMPONENTS CONNECTIONS NO5302
BRIDGED MODE

CONTROL
The N05302 is highly flexible and allows a variety of means of setup and control including IP, IR (input), RS232, trigger and 3rd party control systems. For most applications simply switching between Standby and On would be the extent of the control needed. Additionally, an internal webpage allows technicians and advanced users access to power operation parameters, diagnostic information, and firmware updates using a PC or tablet and a standard web browser.
FRONT-PANEL OVERVIEW

Standby button: Press this button to put the N05302 into and out of the Standby mode.
LED: Illuminates red when the unit is On, flashes slowly when the unit is in Standby mode, and illuminates blue when loading software. During fault conditions the LED
will illuminate white.
BROWSER SETUP PAGE (BSP)

The BSP is a highly convenient means of selecting the Standby mode, keeping the firmware of your amplifier up to date, and monitoring operational faults and parameters. It is accessed via an up-to-date web browser on a PC or tablet.
In order to access the BSP, you must first connect the unit to your Local Area Network (LAN). Connect the Ethernet port on the rear panel of the N05302 to an Ethernet port on your home network’s router, switch or hub with a Category 5e or Category 6 Ethernet cable.
Connect a USB flash drive to the N05302’s USB port for 15 seconds and remove it. The amplifier’s software will write two files on the drive: a .txt file with the unit’s IP address, and an index.html file.
Insert the flash drive into the PC connected to the N05302, open the text file and write the IP address here for future reference:
IP Address:__________________________________
Open a web browser and copy the IP address into the address field. The BSP will open in your browser. Bookmark the IP address for easy future access. Alternatively, simply click the index.html file to open the BSP in your browser.
SETUP
Connect your Mark Levinson amplifier to a PC or tablet via your home network as described above and open a browser. Network speed and quality of the connection will affect the response time of the BSP.
SETUP MENU
Click the Setup menu button on the left side of the BSP screen to reveal a series of collapsible sub-menus.
FIRMWARE
Click Firmware to reveal the firmware version and date loaded on your unit. To check if your unit’s firmware is up to date, go to the N05302 product page on www.MarkLevinson. com, select the Downloads tab and look for the latest firmware update file. If there is a later version, you may use any of the options described below to update your unit. If your unit’s firmware version is the same as the one displayed on the website, no further action is required.
Browser method:
Make sure your unit is connected to a network with Internet access. Click the SW Update button to open the Mark Levinson FTP site. You will be prompted for confirmation. Push OK and the unit will begin the update sequence. Please be patient and DO NOT INTERRUPT the update process. Updating can take up to 15 minutes. The unit will return to standby mode when complete.

Flash drive method:
- Download the firmware file from the product page at www.MarkLevinson.com and save it to a USB drive.
- While the amplifier is out of the Standby mode (On) insert the thumb drive in the USB port on the rear panel. The N05302 will read the USB drive.
- The front panel LED will flash blue while the update is in process.
- When the firmware update is complete, the N05302 will enter standby mode.
The installation process takes at least 15 minutes and should not be interrupted. The unit will cycle through several stages of downloading and installing new operating files and go in and out of Standby mode. BE PATIENT. The unit will then enter Standby mode. Wait for the Standby LED to start blinking before attempting to turn on the unit. BE PATIENT.
Reload
Click to open a webpage that displays the N05302’s configuration information.
Save
Click to save the webpage setup configuration settings.
Restore
Click to restore the amplifier to the factory settings. The unit will enter the “green” Standby mode when the restoration is complete. The amplifier will lose network connection after this step. Use the front panel Standby switch to exit standby mode and restore your network connection as outlined on page 12.
POWER
Browser (BSP) method
Click Power to expand the menu and reveal the available power management choices.

Standby: This setting lets you set the Standby mode to one of the following options:
Green: This mode removes power from almost all of the N05302’s circuits, allowing the unit to be activated only via a wired IR control signal, a 5V – 12V rigger voltage or a press of the Standby button. This mode provides maximum power conservation and is the factory-default Standby mode.
Power Save: This mode removes power from the N05302’s audio circuits but keeps the control circuitry powered and ready to receive commands from any f the control inputs. This mode provides moderate power conservation.
Normal: This mode mutes the amplifier’s audio outputs but keeps all of its control and audio circuits powered. This mode provides the least amount of power conservation but allows the audio circuits to remain warmed up to deliver optimal performance at all times.
Auto-Off: This setting lets you engage or disengage the Auto-Off function, which puts the N05302 into the Standby mode after 20 minutes of inactivity (no audio signal, and no user-control input).
Standby button method
Disconnect the amplifier’s power cable from the AC mains. Reattach the power cable while pressing and holding the front-panel Standby button. Continue hold the Standby button until the Status LED flashes rapidly. The amplifier is now in Standby Select mode. Each subsequent press of the Standby button selects the next Standby mode:
- Rapid red flash: Green mode
- Rapid blue flash: Power Save mode
- Rapid white flash: Normal mode
To exit Standby Select mode, wait approximately ten seconds until the Standby LED stops rapidly flashing. The amplifier will enter Standby and save your selection. The Standby LED will flash red, slowly.
NETWORK
Click Network to expand the menu. This menu offers access to the following network-related parameters. They are useful only if you want to connect your unit to a network to access controls and set up functions via PC or tablet.

Name: Displays your N05302’s network name in this format N5302XXXX (the X’s represent the last four characters of the unit’s unique MAC address). se your mouse and keyboard to change the network name.
Current Gateway: Displays the Gateway IP address. This setting is informational only and does not provide any user adjustments.
DHCP: This Lets you toggle DHCP mode (network auto-configuration) “On” or “Off”. The factory default behavior is”On”. When the mode is set to “Off”, you can specify static IP and Subnet addresses for your N05302.
Current IP: Shows the IP address currently assigned at the factory (or by DHCP or manually) to your N05302. Enter this number in the address (URL) line f a browser connected to the Internet. (This setting is informational only and does not provide any user adjustments.)
Current Subnet: Shows the subnet address currently assigned (by DHCP or manually) to your N05302. (This setting is informational only and does not provide any user adjustments.)
TRIGGER

Trigger: This setting configures the 12V trigger. NOTE: Using a trigger input overrides the Standby button.
Mode: These choices determine how the 12V trigger signals are sent and received.
Normal: The default setting, appropriate for most other components.
Pulsed: Some products (such as some older Mark Levinson components) require a pulsed trigger signal.
Off: Disables the Trigger In/Out connections.
Delay: This setting determines the amount of time after fully exiting the Standby mode that the unit waits to pass a trigger signal to the trigger output jack. The choices are 0 – 10 seconds, with 0 being the default. NOTE: as it can take a few seconds for the N05302 to enter and exit Standby mode, the net trigger delay time will be longer than the value you select.
FAULTS
This page displays the fault threshold values for important operational parameters. These values are informational for use by technicians and are not user-adjustable.

CONFIG
This sub-menu group allows you to import or export Setup configuration settings.

Config Export: Once you have your unit’s configuration precisely as you would like it, we strongly recommend you save a Config Export file to a local river thumb drive in case an untoward event erases your configuration settings. Click to open a browser window that shows the setup configuration information. Save the webpage to your PC or a thumb drive.
Config Import: Press Enter to import the setup configuration file that was saved in the export process.
Restore: Restores all N05302 parameters to their factory-default conditions.
UTILITY MENU
When clicked, this menu item opens a page where you will see various status indicators, including operating temperature (shown in degrees Celsius). In the unlikely event of a failure, note the indicators and open the “Fault History” file. This data may help you or a technician diagnose any amplifier malfunctions or adverse conditions.

ADVANCED UPDATE MENU
This page’s functions are used for uploading individual software files from the FTP server, a USB drive, or your PC’s hard drive. It is highly unlikely an end-user will need to use this page. This page should be accessed by trained installers or service professionals.

To check if your unit’s firmware is up to date, go to the N05302 product page on www.MarkLevinson.com, select the Downloads tab and look for the latest firmware update file. If there is a later version, you may use either of the options described on page 13 to update your unit. If your unit’s firmware version is the same as the one displayed on the website, no further action is required.
TROUBLESHOOTING
Incorrect operation is sometimes mistaken for malfunction. If problems occur, see this section for troubleshooting information. If problems persist, contact your authorized Mark Levinson dealer.
NO POWER
Examine the power cord to ensure that it is connected to both the AC mains connector and a working, unswitched electrical outlet.
Examine the electrical circuit breaker to ensure that power is being supplied to the electrical outlet to which the amplifier is connected. Make sure the amplifier is not in Standby. The front-panel standby LED illuminates fully and continually when the amplifier is On. The LED flashes red slowly when the amplifier is in Standby mode. When the amplifier is configured for Green or Power Save mode, it will automatically
put itself in Standby after 20 minutes without any input signal.
NO SIGNAL AT THE OUTPUTS
Examine all audio cables to ensure a solid connection between the amplifier and all associated components. Examine the speaker cables to
ensure a solid connection between the amplifier and the amplifiers. Make sure that the connected speakers are operational.
Make sure the volume is set to an audible level.
Make sure the preamp is not muted. Make sure the preamp’s Offset setting for the selected input is not reducing the volume to an inaudible level. Make sure all associated components are connected to working electrical outlets and powered on. Make sure the source device connected to the
preamplifier’s selected input is producing an output signal.
AUDIO HUM
Disconnect components one at a time to isolate the problem. Once the problem is identified, make sure the problematic component is properly
grounded and connected to the same electrical circuit as the amplifier.
Make sure the Input Ground toggle switches are set correctly and that the switch handles are moved completely to the appropriate side.
See page 6 for more information about ground switches.
NO NETWORK CONNECTIVITY
Verify that the network cables are properly connected between the router, switch or hub, and the amplifier.
Verify the age of the router, switch or hub. If the router, switch or hub is more than ten years old, there may be a communication issue with the amplifier. Power cycle the amplifier and use a newer router, switch or hub between the network and the amplifier.
PROTECTION CIRCUIT FAULTS
Make sure the amplifier is not in a fault condition. Faults are indicated by the front panel LED flashing or steadily glowing white.
IF ALL ELSE FAILS…
Power cycle the amplifier by disconnecting the power cord from the AC mains, waiting at least 10 seconds before re-connecting the power. Repeat the process two more times.
Restore factory-default settings (See Config tab on Setup menu on the Browser Setup Page. See page 16).
Contact your authorized Mark Levinson dealer.
Contact Mark Levinson Customer Service at 888-691-4171 or marklevinson.com.
SPECIFICATIONS
STEREO MODE
| Output Power: | 135W/channel, 8Ω load, 20Hz to 20kHz, at <0.35% THD, both channels are driven 270W/channel, 4Ω load, 20Hz to 20kHz |
| Gain: | 25.8dB |
| Input Sensitivity: | 145mV RMS input for 2.83V RMS output |
| Total Harmonic Distortion: | <0.04% at 1kHz, 135W, 8Ω load <0.35% at 20kHz, 135W, 8Ω load |
| Signal-To-Noise Ratio: | >102dB, 20Hz to 20kHz, wideband, unweighted, referred to 135W/8Ω |
BRIDGED MONAURAL MODE
| Output Power: | 275W, 8Ω load, 20Hz to 20kHz, at <0.3% THD 550W, 4Ω load, 20Hz to 20kHz |
| Gain: | 31.8dB |
| Input Sensitivity: | 73mV RMS input for 2.83V RMS output |
| Total Harmonic Distortion: | <0.04% at 1kHz, 275W, 8Ω load <0.3% at 20kHz, 275W, 8Ω load |
| Signal-To-Noise Ratio: | >105dB, 20Hz to 20kHz, wideband, unweighted, referred to 275W/8Ω |
GENERAL
| Frequency Response | 20Hz to 20kHz, +0/–0.35dB <2Hz to 80kHz, +0/–3dB |
| Input Impedance: | Balanced (XLR): 100kΩ Unbalanced/single-ended (RCA): 50kΩ |
| Input Connectors: | 1 pair balanced line-level inputs (XLR) 1 pair single-ended line-level inputs (RCA) |
| Output Connectors: | 2 pairs high current multi-way binding posts |
Control Connectors:
1 RS-232 port (DB-9)
1 Ethernet port (RJ-45)
1 USB port for firmware updates (USB-A)
1 baseband IR input (⅛”/3.5mm phone jack)
1 programmable 12V DC trigger output, 100mA maximum (⅛”/3.5mm phone jack)1 programmable 12V DC trigger input (⅛”/3.5mm phone jack)
Power Consumption:
Maximum: 1000W
On, idle (stereo mode): 90W
On, idle (bridged mode): 70W
Normal standby: 35W
Power Save standby: 2W
Green standby: <0.4W
Dimensions/Weight (Unit Only):
Height: 5.72″/145mm
Height without feet: 5.25″/133mm
Width: 17.25″/438mm
Depth, enclosure only: 18.00″/457mm
Depth, with handles and speaker terminals: 20.75″/527mm
Weight: 70 lbs/31.7kg
Dimensions/Weight (With Packaging): Height: 13.63″/346mm
Width: 24.25″/616mm
Depth: 29.00″/737mm
Weight: 85 lbs/38.5kg

HARMAN International Industries, Incorporated
8500 Balboa Boulevard
Northridge, CA 91329 USA
© 2020 HARMAN International Industries, Incorporated. All rights reserved. Mark Levinson is a registered trademark of HARMAN International Industries, Incorporated.
Other company and product names may be trademarks of the respective companies with which they
are associated.
This document should not be construed as a commitment on the part of HARMAN International Industries, Incorporated. The information it contains, as well as the features, specifications, and appearance of the product, is subject to change without notice. HARMAN International Industries, Incorporated, assumes no responsibility for errors that may appear within this document
For customer service and product shipment information, refer to our website: www.MarkLevinson.com
Part No. 070-00003 rev A.0
www.MarkLevinson.com


















