JD328BT x5 Bluetooth Shipping Label Printer,
User Manual
JD328BT x5 Bluetooth Shipping Label Printer,
Dear Customers,
Thank you for choosing the JADE NS 3×5 inch label printer.
Take a step ahead with JADE NS to use 3″x5″ shipping labels when most platforms are still using 4″x6″ labels. Reduce carbon emissions, reduce label consumption by 38%, and green-up lifestyle while making your business more convenient.
Our mission is to make your printing convenient and green.
Do a little more, and green up the world from now on!
For Shipping Labels

For Small Size Labels
Please refer to the user guide and operation video in the U-disk of the package and the support site. US
Free Toll is available for any questions and concerns.
Best regards,
JADENS
Thanks for choosing us!
Customer Support
Please kindly contact us if you have any trouble or question when installing and using it.
| [email protected] | |
| 1s33-410-2950 at 10 am to 10 pm EST | |
| support.jadens.com |
How can we help you today?
![]()
Scan the below QR code to talk with us
https://wa.me/qr/RGTOWHCXW777I1
Extended Warranty
Please contact [email protected] to extend the warranty to 3 years with your order No.

Appearance

Packing list

Note:
If any accessories missing, please contact us to get support.
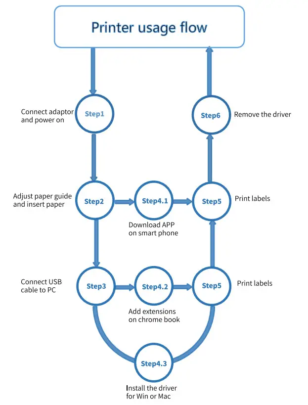
Printer Connection
Note:
- Ensure the printer is OFF.
- Use the original power adapter only in case of harm or injury.
- Unplug if no use for a long time.

The suitable label size
- Jadens printer works with any Direct Thermal Label, and is compatible with a width range from 1.57″ to 3.15″ and a length over 0. 79″. Normal paper is not applicable. Must be a THERMAL LABEL!
How to feed label

Switch on the printer and wait 7 seconds for the printer to initialize.

Adjust the width of the paper guide, and insert paper from the back. The label will be positioned at the tear-off point. Jade is ready to print.

Tips:
Anytime you change your label, run the automatic label identification. Press and hold the feed button until you hear one beep.
installation for Windows
Note:
Recommend to close security software before installation in case of preventing installation, and you can open it again after installation. ![]()
- Installation guide video in U-disk for better reference.
a. Connect power and computer (Please skip this step if you have finished it before.)
b. Install the driver and printer for Windows
Copy the driver in the U-disk (Label Printer Driver.exe) to your PC desktop, open and install it as below:
(You can also download Driver for Windows (JD-328BT) from https://www.jadens.com/support/download/label-printer-drivers/Driver version may be updated, see latest info at support.jadens.com.

c.After setting up the printer, check your computer if the printer has been installed or not.
Click ‘Print Test Page to print a test page and print labels successfully, that means you have set up the printer successfully.
►Note:
If you can’t print successfully, please restart your computer and printer, and install it again.
Installation for Mac
JADENS is only compatible with MAC OS V 10.9 or later.
- Installation guide video in U-disk for better reference.
a. Connect power and computer
b. Copy driver ‘Label Printer Driver.pkg‘ to desktop and install it.(You can also download Driver for Mac (JD-328BT) from
http://www.jadens.com/support/download/label-printer-drivers/
Driver version may be updated, see the latest info at support.jadens.com.
c. Click ‘OK’ and open ‘System Preferences, and click on ‘Security & Privacy. (If you don’t see the warning, you can skip this step)
d. Click on ‘Open Anyway’ button. Click on ‘open’ and continue to install the printer.
e. Follow the installation steps until you see ‘The installation was successful’ window.
f. Open ‘System Preferences’ >click ‘Printer and Scanners’.
g. Click’+’ to add a new printer.
h. Click ‘JADENS JD-328BT’.
i. Click ‘Add’, now the printer has been installed in your MacBook successfully.

► Note:
- Now you can print directly, if you want to adjust the printing density, printing speed, or another parameter, please refer to ‘part 9 Printer preference setting’.
- If you can’t print successfully, please restart your computer and install the driver again.
Installation for Chromebook
Let’s show how to set up the printer connected on Chromebook as below:
a. Search ‘Shipping Printer’ in the chrome web store and add it to chrome.
b. Click the ‘Extensions’ icon and choose ‘Shipping Printer’.
c. Click the ‘Connection’ icon, choose ‘Printer’ and then click ‘Connect’.
d. Open a file with chrome browser, choose ‘Shipping Printer’ and click ‘Print’. The file will be printed by Jaden printer and that means your printer has been set up.
Printer preference setting
9.1. Printer preference setting for windows
Go to the ‘Setting’> click ‘Device’> click ‘Printer & scanners’> find the printer ‘JD-328BT’> Click ‘Manage’> click ‘Printer Preference’. In this part, you can set the print page size and print speed, and density of the label.
- Setting the paper quality
a. Go to ‘Page Setup’. According to the label size, choose the corresponding page size. Generally, the default size is 3″5″ size.
b. In the ‘Parameters’, you can change the printing speed and printing darkness.
Especially for density, if the labels print out light or are not clear, you can change the density.
For the Windows system please set the density at 8-12.
For the Mac system please set the density at 2-5. - Print a sample file.
a. Open a PDF file with Adobe, click ‘print’, and ensure you choose the right printer(JD-328BT).
(If you want to print a word file, please transfer it to a PDF file to get the best quality.)
b. You can go to ‘properties’, in this dashboard, you can set the page size, printing speed, and printing density too.
► Note:
Before printing, please make sure the size of the thermal labels your load, and the size settings on devices are the same.
c. Preview and check the setting you want, such as print size, and print density. Then click ‘print’.
If you don’t have PDF Editor, please search’ Bartender’ at support.jadens.com to get the corresponding solution, or directly contact us.
Customer support is available for all your questions through email or a hotline.
[email protected]
phone:1-833-470-2950
9.2. Printer preference setting for MAC
In this step, we will show you how to set the print preference helping you print out well.
a. Open a sample PDF file, click print.

b. Click ‘page setup’, you can select the page size you want to print.
► Note:
Before printing, please make sure the size of the thermal labels on your load, and the size settings on devices are the same. 

If there is no suitable size to choose ‘Manage custom sizes’, input the width and height, then click ‘ok’.
c. Click ‘printer preference’> Choose ‘printer feature’> set up ‘Darkness’ and ‘Print Speed’. 


Smartphone APP Setup
Go to support.jadens.com, find and download the smartphone App and user manual for Android and iOS by searching’ latest app’. 
important Tips: Print labels of multiple sizes using ‘Take a snap shot’
The function of ‘Take a snap shot’ can solve most print problems. It enables you to print the area you want. Now let us show you how to use it.
- How to print your labels with nonstandard size.
If the printed PDF/file is an unusual size such as A4 which can’t be found in the same size label. In this situation, you have to use the function of ‘take a snapshot’ to print. Here are the steps to operate.
(1). For windows:
a. Open the PDF in Adobe Reader
b. From the top panel, select ‘Edit’> ‘Take a Snapshot’. choose the area you want to print.
c. Click ‘Print’, set up the page size the same as the labels you load, then print.
Note.
Please make sure the page size matches the loaded label size. Otherwise, it is possible that it prints out over the label or is misaligned.

For MAC
a. Find the ‘File’ in the top left corner of your desktop> Click ‘Open’> Click ‘Desktop’> Choose PDF file (or you can open the file with Adobe) 
b. From the top panel, select ‘View’> ‘Rotate View’> ‘Clockwise’ so that the labels are side by side.
(If the labels have laid vertically. please skip this step) 
C. Next, from the top panel, select ‘Edit’> ‘Take a Snapshot’. Then click and drag over one of the labels that you need, so that you can print a specific range of labels.

If you want to print the label that includes the barcode, please make a sure to print out the barcode vertically in case the high temperature lead to the barcode printout blocks and can’t be scanned. 
Frequently asked question
Go to support.jadens.com to see FAQ

Pro tips
- Anytime you change label size, run the automatic label identification by pressing and holding the feed button until you hear one short beep.
- Press the feed button on the printer to skip a blank label.
- To run a self-test, press and hold the feed button until you hear two short beeps.
- Avoid using poor-quality labels as they can damage the printer.
- Regularly clean the printer head as described in 17. MAINTENANCE.
- If the paper is jammed, turn off the printer, and allow the printer head to cool down. Open the cover and ensure that the rubber is clean. If it is dirty, use an alcohol pad to clean it. Allow the area to dry off before turning the printer on.
Driver movement
For Windows:
Open the driver again and follow the below steps to uninstall the driver.

For Mac:
Click ‘System Preferences’> ‘Printer& Scanners’, click ‘JADENS JD-328BT’>’-‘> ‘Delete Pinter’.

Specifications
| Printing Method | Thermal |
| Resolution | 203DPI |
| Max Printing Speed | 150mm/s |
| Label Width | 1.57″-3.15″ (40-80mm) |
| Label Thickness | 0.08-0.2mm |
| Connection | USB + Bluetooth |
| Input Voltage | 100-240V |
| Power Adapter | 24V / 2A |
| Supported Paper | Direct Thermal Labels/ Paper |
| Supported Operating Systems | Windows macOS Andriod iOS Chrome |
| Printing Life | About 700,000 Labels |
| Label Minimum Length | 0.79″(20mm) |
LED indicator
| Light color | Description | Troubleshoot |
| Green | Normal operation | |
| Flashing Green | Printer Head is overheated | The printer will automatically resume once the printer head has cooled down. |
| Flashing Red (every 2 seconds) | 1. Paper shortage 2. Wrong-size paper | Be sure that the labels are loaded correctly. You may need to run automatic label identification (points at pages 3-4), |
| Flashing Red (2 times per second) | The printer cover is not fully closed | Check that the printer the cover is completely closed. |
Safety tips
- The printer head can become very hot after printing labels. Do not touch the printer head until it has cooled.
- Do not bend the power cord excessively or place objects on the cord. This could result in fire.
- Keep the printer out of reach of children.
- Use only approved accessories and do not try to disassemble or repair the unit by yourself.
- Keep the printer away from water and other objects that may destroy or damage the device.
- The printer should remain unplugged when not in use for long periods of time.
Maintenance
CLEANING THE PRINT HEAD
The printer head is a sensitive part of the printer and can be found on the upper part of the printer when opened.
Caution: While the printer is running, the printer head can be very hot.
- Ensure that the power switch is OFF, remove the power cord, and open the cover. Wait several moments to ensure that the printhead cools down.
- Completely clean the printer head using an alcohol swab. Any 70% isopropyl Alcohol pad would work. Please do not use water.
- Wait 2-3 minutes until the alcohol has completely dried, then close the cover.
- Connect the power cord and print a test page to check if it is clean.
Can we help?
For further assistance please contact
| [email protected] | |
| 1s33-410-2950 at 10 am to 10 pm EST | |
| support.jadens.com |
Scan the below QR code to talk with us
Customer Support
Scan or upload this QR code using the WhatsApp camera to add us
d. Click on ‘Open Anyway’ button. Click on ‘open’ and continue to install the printer.
e. Follow the installation steps until you see ‘The installation was successful’ window.
f. Open ‘System Preferences’ >click ‘Printer and Scanners’.
g. Click’+’ to add a new printer.
h. Click ‘JADENS JD-328BT’.
i. Click ‘Add’, now the printer has been installed in your MacBook successfully.

b. In the ‘Parameters’, you can change the printing speed and printing darkness.
b. You can go to ‘properties’, in this dashboard, you can set the page size, printing speed, and printing density too.



















