
Tycoon
User Manual
Content
Dear Customers,
Thank you for choosing our products. For a better user experience, please read the instructions carefully before operating the printer. Our teams will always be ready to provide you with the best services. Please contact us via the phone number or e-mail address provided at the end of the manual when you encounter any problem with the printer. For a better experience when using our product, you can also learn how to use the printer in the following ways:
• View the accompanying instructions and videos in the TF card;
• Visit our official website www.kywoo3d.com to find relevant firmware/hardware information, contact details, and operation and maintenance instructions.
Notes
- After unboxing, please check whether the machine is damaged, deformed, or scratched, and check with the order. If you have any questions, please contact Kywoo 3D official website or after-sales service in time.
- Do not use the printer in any way other than described herein in order to avoid personal injury or property damage.
- Do not place the printer near any heat source or flammable or explosive objects. We suggest placing it in a well-ventilated, low-dust environment.
- Do not expose the printer to violent vibration or any unstable environment, as this may cause poor print quality.
- Please use the recommended filaments to avoid the blockage of the extruder and the damage to the machine.
- Do not use any other power cable except the one supplied. Always use a grounded three-prong power outlet.
- Do not touch the nozzle or printing surface during operation as they may be hot. Keep hands away from machines while in use to avoid burns or personal injury.
- Do not wear gloves or loose clothing when operating the printer. Such clothes may become tangled in the printer’s moving parts leading to burns, possible bodily injury, or printer damage.
- After printing, use the provided tools to clean up the filaments on the nozzle with the help of the residual temperature of the nozzle in time. Do not touch the nozzle directly with your hands.
- Clean the printer frequently. Always turn the power off when cleaning, and wipe with a dry cloth to remove dust, adhered printing plastics or any other material off the frame, guide rails, or wheels. Use glass cleaner or isopropyl alcohol to clean the print surface before every print for consistent results.
- Children under 10 years of age should not use the printer without supervision.
- This machine is equipped with a security protection mechanism. Do not manually move the nozzle and printing platform mechanism manually while booting up, otherwise the device will automatically power off for safety.
- Users shall comply with related nation and region’s laws, regulations, and ethical codes where the equipment or produced prints by it is used, and users of our product shall not use aforesaid products to print any end-use products, objects, parts or components or any other physical prints that violate the national or regional laws, regulations and ethical codes where herein referred product and produced prints by it is located.
Introduction


Parts List

Tool List

Parameters
| Model | Tycoon |
| Printing Size I | 240’240’230mm |
| Molding Tech I | FDM |
| Nozzle Number I | 1 |
| Slice Thickness | 0.lmm-0.4mm |
| Nozzle Diameter | Standard 0.4mm |
| Precision | ±0.1mm |
| Filament | PLA/TPU/PETG/ABS/Wooden PLA/TPU/PETG/ABS |
| File Format | STL/OBJ/AMF/Gitbi I STL/OBJ/AMF/G Code |
| Working Mode | Micro USB/TF card /SD card/Wifi |
| Slice Software I flilk g | Cura/Repetier/Simplify3D |
| Power Supply I | nput I MA: AC 115/230V 50/60Hz Output I DC 24V |
| Total Power I | 350W |
| Bed Temp | (110°C |
| Nozzle Temp | 0260°C |
| Resume Print | Yes |
| Filament Detector | Yes |
| Dual Z-axis | Yes |
| Auto-Leveling | Yes |
| WI-FI Printing I WIFI • | Yes |
| Octoprint I Octoprint | Yes need an additional accessory |
| Recommended Printing Speed | 80-100m m/s |
| Operating System | Windows XP/7/8/10 MAC/Linux |
| Language Selection | Yes, support nine languages |
| Supported Languages | 1. Simplified Chinese; 2. Traditional Chinese; 3. English; 4. Russian; 5. Spanish; 6. French; 7. Italian; 8. German; 9. Japanese |
Assemble the 3D Printer
install the Base
®As shown in picture 1, pick up the base with the foot mat towards the front, and cross the base through the gantry frame from the front of the body., then install four M5x25 screws in the picture2 indicated places to fix the body and base together.
®Connect the cable with the Y-axis motor and connect the end-stop switch cable, as shown in picture 3&4.

DIT
3. Then connect the hotbed heater wire and thermistor wire, like in picture5.
(4)Install two foot leveling pats as shown in picture6, and adjust the height of the foot leveling pats to make the printer stable or to the height that you need.
Foot mats to be installed is behind the body
5. As shown in picture7, fix the filament holder on the top profile, then screw the T-rod nuts of the holder.
install the Tempered Glass Platform and Connect the Power Cord,
- As shown in picture8 and picture9, place the glass on the silver-white platform and clamp it with the binder clips. Be careful not to clamp the hotbed cable.

- Select the proper input voltage to match your local mains (115/230V), 230V by default. Damage may occur if the voltage is set incorrectly.

- Connect the power cord and plug it in power supply. Turn the power switch to Ito turn on the printer. “I” means power on, and “0” means off. Do not disconnect the cord when the machine is powered on.

Screen Interface
![]() | ![]() |
![]() | ![]() |
Use the 3D Printer
(Home and Auto-level the Heated Bed
After the printer is powered on, there are three options on the screen page. Select Tool-Home-ALL, the printer automatically starts homing. After homing is finished, go back to the previous step and select Auto-level. Waiting for the printer to finish auto-leveling, then you can start to print. (Note: The printer needs to be auto-leveled after the nozzle or the printing bed is exchanged.) 
Preheat
Note: The print preheating parameters can beset in the slicing software, or in Tools-Preheat, and select the nozzle or hotbed board that you need to adjust the temperature. For your reference, the preheating standard of PLA filament: the nozzle temperature is 200″C and the hotbed temperature is 50*C. You can directly choose the sliced model to print, or choose the test model that comes with the storage card.
Notes: For details on the slicer instructions, please refer to the slicing software manual in the TF card.
When waiting for the temperature to rise, you can place the filament on the holder. For a smoother printing, you can cut the end of the filament diagonally as shown in the picture.

Load Filament
When the temperature of the hotbed and nozzle reaches the set temperature, pass the filament through the filament detector module, then insert it the extruder and the nozzle. When you seethe melted filament flow out from the nozzle, like the following picture, then the filament is successfully loaded.
Tips: How to Replace the Filament?
- Cut the filament near the extruder and slowly feed the new filament in.
- After the nozzle is preheated, push the filament a little forward and withdraw it quickly, then feed the new filament in.
Adjust Z-axis Offset
Insert the TF card —> Print —> Choose the “Auto-leveling Test” file. When printing the first layer, please observe the attachment of the model on the hotbed, and adjust the Z-offset appropriately (when the filament cannot be attached to the printing platform well, click Z- to lower the nozzle; when the nozzle is too close from the hotbed and the filament cannot be extruded properly, click Z+ to higher the nozzle), until the model can be firmly attached on the hotbed. as shown in the following picture.
The nozzle is too far from the hotbed, click Z-.
Perfect printing effect
The nozzle is too close to the hotbed, click Z+.
Start Printing
After adjusting the Z-axis offset, you can start printing the model needed. Click “Printing; choose the file to be printed, and click “Confirm; (Note: If the nozzle distance to the hotbed is found to be improper during printing, you can adjust the Z-axis offset again.)

Filament Detecting Function
The printer comes with a filament detecting function, that is, when the filament is accidentally disconnected during printing, the printer will make a loud buzz to remind the user and pause printing. The filament detection module is above the nozzle. The user needs to use the filament unload function to withdraw the original filament, reinsert the new filament into the extruder, and then click “Resume” on the screen to continue printing.
Resume Printing: After the power is interrupted during printing when the power supply is resumed, the printer will prompt whether to continue printing.
WiFi Printing: Please refer to the WiFi instruction in the TF card.
Circuit Wiring

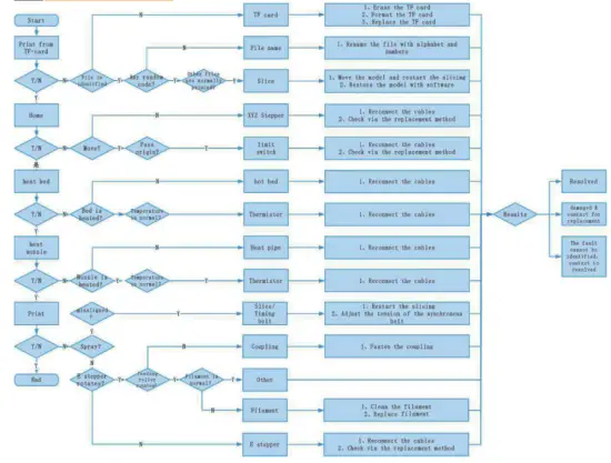
Trouble- Shooting
This device complies with part 15 of the FCC Rules. Operation is subject to the following two conditions: (1) This device may not cause harmful interference, and (2) this device must accept any interference received, including interference that may cause undesired operation.
Any Changes or modifications not expressly approved by the party responsible for compliance could void the user’s authority to operate the equipment.
Note: This equipment has been tested and found to comply with the limits for a Class B digital device, pursuant to part 15 of the FCC Rules. These limits are designed to
provide reasonable protection against harmful interference in a residential installation. This equipment generates uses and can radiate radio frequency energy and, if not installed and used in accordance with the instructions, may cause harmful interference to radio communications. However, there is no guarantee that interference will not occur in a particular installation. If this equipment does cause harmful interference to radio or television reception, which can be determined by turning the equipment off and on, the user is encouraged to try to correct the interference by one or more of the following measures:
-Reorient or relocate the receiving antenna.
-Increase the separation between the equipment and receiver.
-Connect the equipment into an outlet on a circuit different from that to which the receiver is connected.
-Consult the dealer or an experienced radio/TV technician for help.
This equipment complies with FCC radiation exposure limits set forth for an uncontrolled environment.
![]()
SHENZHEN KYWOO 3D TECHNOLOGY CO., LTD.
Address: Room 601, No.28, Hualian Industrial Park, Xinshi Community, Dalang, Longhua District, Shenzhen, China,
518109 Official Website:www.kywoo3d.com Official
Facebook Account: KywooOfficial
Tel: +86 755-23766709
E-mail: [email protected]
Due to the differences between different machine models, the physical objects and the final images can differ.
The final explanation rights shall be reserved by Shenzhen Kywoo 30 Technology co., Ltd.




























