
ATSAMR30M18A User manual
RF Trace Layout Design Instructions for host ATSAMR30M Sensor Board
The ATSAMR30M18A module transmitter is certified with
- On-board PCB antenna and microstrip layout
This section describes the PCB stack-up and mechanical details of the PCB trace leading up to PCB antenna. The host PCB can follow these trace designs to maintain compliance under the modular grant (FCC) and Canada certificate (IC). Schematics, BoM, Layout source files and Gerber files are available for customer use.
Below is a snapshot of the schematic diagram for the host ATSAMR30 Sensor Board showing the PCB Antenna section.

2.1 Trace layout dimensions:
Trace width – 0.533 mm
Trace gap – 0.381 mm
Finished copper thickness – 47um
2.2 Layout of Trace design:
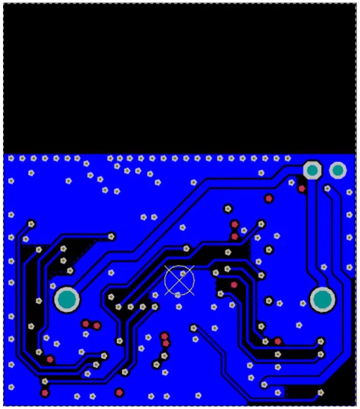
The below figure shows the Top layer routing of the complete reference board.

The figure below shows the Top layer layout of the reference host Sensor board focussed on RF traces and PCB antenna. The snapshot also indicates the critical dimensions that are required to be replicated in the design to maintain compliance.

The below board shows the bottom layer layout of the reference board directly beneath the RF traces 
2.3 PCB Stack up for the reference board:

PCB Antenna Specification:
The table below lists the technical specification of the PCB antenna used in the ATSAMR30M Sensor Board is the second reference design for the ATSAMR30M18A module.
| Parameter | Value |
| Peak gain | 0.44 dBi |
| Operating Frequency | 868- 928 MHz |
2.5 Test Procedure for ensuring compliance
The below test is to be performed both at design verification stage and in production for ensuring compliance.
- Initiate Continuous Transmission in the appropriate modulation mode from the device i.e., 868.3 MHz; BPSK-20 for European band and 914 MHz; BPSK-ALT-40 for North American band.
- Remove the 0 Ohm resistor mounted at L2 to isolated PCB antenna and Verify RF power through conducted measurement at pad1 of L2.
Regulatory Approval
3.1 United States (FCC)
The ATSAMR30M18A module has received Federal Communications Commission (FCC) CFR47 Telecommunications, Part 15 Subpart C “Intentional Radiators” modular approval in accordance with Part 15.212 Modular Transmitter approval. Modular approval allows the end-user to integrate the theATSAMR30M18A module into a finished product without obtaining subsequent and separate FCC approvals for intentional radiation, provided no changes or modifications are made to the module circuitry. Changes or modifications could void the user’s authority to operate the equipment.
The user must comply with all the instructions provided by the Grantee, which indicate the installation and/or operating conditions necessary for compliance.
The finished product is required to comply with all applicable FCC equipment authorization regulations, requirements, and equipment functions that are not associated with the transmitter module portion. For example, compliance must be demonstrated: to regulations for other transmitter components within a host product; to requirements for unintentional radiators (Part 15 Subpart B), such as digital devices, computer peripherals, radio receivers, etc.; and to additional authorization requirements for the nontransmitter functions on the transmitter module (i.e., SDoC or certification) as appropriate (e.g., Bluetooth and Wi-Fi® transmitter modules may also contain digital logic functions)
ATSAMR30M18A has been tested with BPSK-ALT-40, OQPSK-SIN-250, and OQPSK-SIN-1000-SCR-ON PHY modulation modes for FCC modular approval. The user must restrict the PHY modulation mode to the above-specified modes for usage in the United States.
3.1.1 Labelling and User Information Requirements
Due to the limited module size of ATSAMR30M18A (12.7 mm x 11 mm), the FCC identifier is displayed only in the datasheet and packaging box label. FCC identifier cannot be displayed on the module label. When the module is installed inside another device, then the outside of the finished product into which the module is installed must display a label referring to the enclosed module. This exterior label should use the following wording:
For the ATSAMR30M18A:
Contains Transmitter Module FCC ID: 2ADHKR30M or
Contains FCC ID: 2ADHKR30M
This device complies with Part 15 of the FCC Rules. Operation is subject to the following two conditions:
(1) this device may not cause harmful interference, and (2) this device must accept any interference received, including interference that may cause undesired operation
A user’s manual for the finished product should include the following statement:
This equipment has been tested and found to comply with the limits for a Class B digital device, pursuant to part 15 of the FCC Rules. These limits are designed to provide reasonable protection against harmful interference in a residential installation. This equipment generates, uses and can radiate radio frequency energy, and if not installed and used in accordance with the instructions, may cause harmful interference to radio communications. However, there is no guarantee that interference will not occur in a particular installation. If this equipment does cause harmful interference to radio or television reception, which can be determined by turning the equipment off and on, the user is encouraged to try to correct the interference by one or more of the following measures:
- Reorient or relocate the receiving antenna
- Increase the separation between the equipment and receiver
- Connect the equipment into an outlet on a circuit different from that to which the receiver is connected
- Consult the dealer or an experienced radio/TV technician for help
Additional information on labeling and user information requirements for Part 15 devices can be found in KDB Publication 784748, which is available at the FCC Office of Engineering and Technology (OET) Laboratory Division Knowledge Database (KDB) https://apps.fcc.gov/oetcf/kdb/index.cfm
3.1.2 RF Exposure
All transmitters regulated by FCC must comply with RF exposure requirements. KDB 447498 General RF Exposure Guidance provides guidance in determining whether proposed or existing transmitting facilities, operations or devices comply with limits for human exposure to Radio Frequency (RF) fields adopted by the Federal Communications Commission (FCC).
From the FCC Grant: Output power listed is conducted. This grant is valid only when the module is sold to OEM integrators and must be installed by the OEM or OEM integrators. This transmitter is restricted for use with the specific antenna(s) tested in this application for Certification and must not be co-located or operating in conjunction with any other antenna or transmitters within a host device, except in accordance with FCC multi-transmitter product procedures.
These modules are approved for installation into mobile or/and portable host platforms.
This module can only be used with a host antenna circuit trace layout design in strict compliance with the OEM instructions provided.
3.1.3 Approved Antenna Types
To maintain modular approval in the United States, only the antenna types that have been tested shall be used. It is permissible to use a different antenna, provided the same antenna type and antenna gain (equal to or less than) is used. An antenna type comprises antennas having similar in-band and out-of-band radiation patterns.
The antenna approved for the ATSAMR30M18A module with the antenna type is listed in the section Approved Antenna.
3.2 Canada
The ATSAMR30M18A module has been certified for use in Canada under Innovation, Science, and Economic Development (ISED, formerly Industry Canada) Radio Standards Procedure (RSP) RSP-100, Radio Standards Specification (RSS) RSS-Gen, and RSS-247. Modular approval permits the installation of a module in a host device without the need to recertify the device.
ATSAMR30M18A has been tested with BPSK-ALT-40, OQPSK-SIN-250 and OQPSK-SIN-1000-SCR-ON PHY modulation modes for ISED modular approval. The user must restrict the PHY modulation mode to the above-specified modes for usage in Canada.
3.2.1 Labelling and User Information Requirements
Labeling Requirements (from RSP-100 – Issue 10, Section 3): The host device shall be properly labeled to identify the module within the host device.
Due to the limited module size of ATSAMR30M18A (12.7 mm x 11 mm), the Innovation, Science, and Economic Development Canada certification number identifier is displayed only in the datasheet and
packaging box label, and it cannot be displayed on the module. Therefore, the host product must be labeled to display the Innovation, Science and Economic Development Canada certification number of the module, preceded by the word “Contains” or similar wording expressing the same meaning, as follows:
For ATSAMR30M18A:
Contains IC: 20266-R30M
User Manual Notice for License-Exempt Radio Apparatus (from Section 8.4 RSS-Gen, Issue 5, April 2018): User manuals for license-exempt radio apparatus shall contain the following or equivalent notice in a conspicuous location in the user manual or alternatively on the device or both:
This device contains license-exempt transmitter(s)/receiver(s) that comply with Innovation, Science, and Economic Development Canada’s license-exempt RSS(s). Operation is subject to the following two conditions:
(1) This device may not cause interference;
(2) This device must accept any interference, including interference that may cause undesired operation of the device.
Transmitter Antenna (From Section 6.8 RSS-GEN, Issue 5, April 2018): User manuals, for transmitters, shall display the following notice in a conspicuous location:
This radio transmitter [IC: 20266-R30M] has been approved by Innovation, Science, and Economic Development Canada to operate with the antenna types listed below, with the maximum permissible gain indicated. Antenna type(s) not included in this list that has a gain greater than the maximum gain indicated for any type listed are strictly prohibited for use with this device.
Immediately following the above notice, the manufacturer shall provide a list of all antenna type(s) that can be used with the transmitter, indicating the maximum permissible antenna gain (in dBi) and the required impedance for each antenna type.
3.2.2 RF Exposure
All transmitters regulated by Innovation, Science, and Economic Development Canada (ISED) must comply with RF exposure requirements listed in RSS-102 – Radio Frequency (RF) Exposure Compliance of Radiocommunication Apparatus (All Frequency Bands).
This transmitter is restricted for use with a specific antenna tested in this application for certification, and must not be co-located or operating in conjunction with any other antenna or transmitters within a host device, except in accordance with Canada multi-transmitter product procedures. The device operates at an output power level that is within ISED SAR test exemption limits at any user distance.
3.2.3 Approved Antenna
The device is tested and approved for use with the antenna type in the following table. The device may be integrated with other custom design antennas which OEM installer must authorize with respective regulatory agencies. The PCB antenna is to be connected to the ATSAMR30M18A module via PCB trace in the host board as in ATSAMR30M Sensor Board
| Manufacturer | Part Number | Antenna Type | Gain |
| – | – | PCB antenna | 0.44 dBi |
According to KDB 178919 (Policy), it is allowed to substitute approved antennas through equivalent antennas of the same type with equal or less antenna gain:
‘Equivalent antennas must be of the same type (e.g., yagi, dish, etc.), must be of equal or less gain than an antenna previously authorized under the same FCC ID, and must have similar in-band and out-of-band characteristics (consult specification sheet for cutoff frequencies).’
ATSAMR30M18A Usage Instructions under Modular Approval
For USA/Canada, the module has been certified for the modulation modes listed below. The user must ensure that the module will only work on the 902-928 MHz frequency band and with one of the modulation modes listed below when used in USA and Canada.
– BPSK-ALT-40
– OQPSK-SIN-250
– OQPSK-SIN-500
– OQPSK-SIN-1000-SCR-ON
The availability of some specific channels and/or operating frequency bands are country dependent and should be programmed at the Host product factory to match the intended destination. Regulatory bodies prohibit exposing the settings to the end-user. This requirement needs to be taken care of via Host implementation.
The host product manufacturer must ensure that the RF behavior adheres to the certification (e.g. FCC, ISED) requirements when the module is installed in the final host product.



















