ONEPLUS Y Series 50 Y1S Pro 4K Smart LED Android TV
Introduction
Thank you for purchasing of OnePlus TV. Please read this manual before the first use of the OnePlus TV.
Note
Images and illustrations used in the E-Manual and this manual are for reference only and may differ from the actual product.
Installation
Please contact with OnePlus Customer Support. Location of the identification label labels for the TV Model No. and Power Supply rating are located on the rear of the TV or under the terminal cover plate.
Owner’s record
The model and serial numbers are located at the side or rear of the TV. Stick the label in the spaces provided on Warranty Card. Refer to them whenever you call upon your
- OnePlus dealer regarding this TV.
- OnePlus India Customer Support
- OnePlus Helpline: 1800 102 8411 (Toll-Free)
- Monday to Sunday: 09:00 AM to 09:00 PM
- For more information, visit “www.oneplus.in/support or scan
Accessories
We reserve the right to change the accessories at any time without prior notification.
Installation
Installing the TV with wall mounting kit
- This TVs instruction provides the steps to prepare the TV for wal-mount installation before it is installed on the wal
- Your TV can be mounted on a wall using the wall mounting kit out of the box as packaged (may not be supplied). If the table-top stand is attached to the TV, the TV may require detaching the table-top stand
- Prepare the TV for the wall mounting kit before making cable connections.
- For product protection and safety reasons, OnePlus strongly recommends that installation of your TV on the wall should be performed by qualified professionals. Do not attempt to install by yourself.
- Sufficient expertise is required in installing the TV, especially to determine the strength of the wall for withstanding the TV’s weight.
- The length of the screws differs depending on the wall mountingor TV hanging bracket’s thickness. Please use screws paired with wall mounting kit.
Installing the TV with a table-top stand
Two or more persons are required for safe handling of TV for a damage-free installation. Avoid touching the screen so as not to cause damage to the screen.
- Take out the TV and carefully put it (screen downward) on a stable and flat table with a soft cloth or cushion on it.
- Fix the Table tops stands to the TV by using the matching screvws provided in the box. Please make sure that there is the same mark (A/B) on both tho current atand and TV back

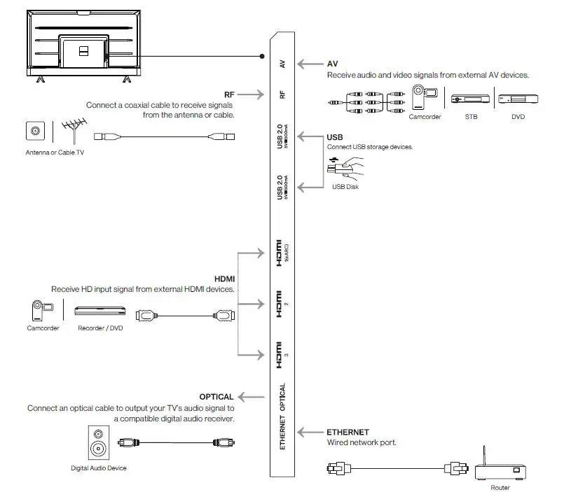
Connection
The name and position of each TV terminal may vary depending on the model
TV Specifications
Remote Control
Using the remote
- Play: In working status, short press to open OxygenPlay or return to OxygenPlay home screen.
- Power: In standby mode, short press to turn on the IV. In working status, long press to restarty/sle ep/power off the IV.
- MENU (E: Short press to access the menu of quick settings. Long press to open Settings OR: Press to confimm current selection during navigation.
- Navigation Buttons (UP/DOWN/LEFT/RIGHT):
- Navigate up/down/ or left/right through content. During playback use the left/right buttons to fast backward/torward
- BACK (E; Go back to the previous screen.
- HOME s ooe to contro your I V usng your voice
- press to access the application center.
- Volume Up/Down (+/-): Adjust the sound volume. Double tap Volume Down button quickly to mute or unmute.
- Hotstar Short press to open Hotstar.
- Prime ideo: short press to open Pime Videa.
- NETFLIX: Short press to open Netflix
Pairing the remote
For remote supporting Bluetooth and Voice control, please finish pairing ith your OnePlus TV before using. The pairing could be done atFTI {first time installation) process or Settings> Remotes&ACcessonies > Renmote Control. Follow the steps when TV show pairing page:
- Press and hold OK and HOME buttons simuitaneously until paring starts and keep the remote close to TV
- Release buttons wnen pairing starts.
- Keep the remote close to TV (<50 cm from TV) when pairing.
Finish pairing
Must be in undamaged condition and with original packaging9
This warranty is only redeemable within the original region of purchase.
- OnePlus products purchased on oneplus.in, via authorized partners, or official pop-up stores comes with twelve (12) months limited warranty. in compliance with Indian consumer laws, starting from the date of delivery.
- Unless otherwise specified, this warranty covers the hardware components of the product as originally supplied and does not cover, or partially covers software, consumable items, or accessories even if packed or sold together with the product. This warranty is only redeemable within your original country or region of purchase.
- The limited warranty only covers product defects caused by workmanship or build materials. To make a claim, present your original Proof of Purchase (invoice), model and serial number of the product, and photo evidence of the product’s defects to OnePlus Customer Service at https://wwwoneplus. in/support
- Any repair service covered by warranty, along with shipping and handling, will be free within the twelve (12) months period.
- OnePluS may use rebuilt, reconditioned or new parts and components when repairing any product. Alternatively, we may replace the defective product entirely with a rebuilt, reconditioned or new OnePlus Product.
- Please note that we offer after sales assistance only in the areas where we make shipments (this includes repairs and/or replacements). OnePlus accepts no liability for order placed outside of official sales regions.
- The limited warranty does not cover
- Defects or damage resulting from accidents, neglect, misuse or abnormal use; defects or damage caused by abnormal conditions or improper storage; exposure toliquid, moisture, dampness, sand or dirt; unusual physical, electrical or mechanical stress.
- This warranty does not cover damage caused to the product due to improper installation by Customer and/or connection of the product to equipment not approved by OnePlus. Only service engineer can unpack and verify the product before installation.
- Scratches, dents and cosmetic damage, unless caused by OnePlus.
- Defects or damage resulting from excessive force or use of metallic objects on the screen.
- Ordinary wear and tear.
- Defects or damage resulting from the use of the product in conjunction with accessories, products, or ancillary/ peripheral equipment not furnished or approved by OnePlus.
- Any physical feature defects or damage resulting from improper testing, operation, maintenance.installation, service or adjustment not furnished or
approved by OnePlus.
mnron - Detects or damage resulting from external causes Such as collision with an object, damage during transport, fire, flooding, dirt, windstorm, lighting, earthquake, exposure to weather conditions, theft, blown fuse, viruses and other software problems introduced into the product, abnormal voltage, or improper use of any electrical source. Products not purchased from oneplus.in or authorized resellers (we recommend that you contact the point of sale for support).
- Products purchasd outside of officially supported OnePlus countries or regions.
- Repair(s) conducted by unofficial repair centers. Please contact oneplus.in/support for enquiries regarding Limited Warranty.
- Contact us
OnePlus Helpline: 1800 102 8411 (Toll Free) 9:00 am – 9:00 pm, Mon. to Sun. Or chat with us /submita ticket via oneplus.in/support.
Important Precautions
Installation
The TV should be installed near an AC power outlet so that the power cord can be easily plugged and unplugged Place the TV on a smooth, flat surface to avoid the TV falling and causing injury, or damaging the TV. If you intend to install a wall-mount bracket, we recommend that you use the wall-mount bracket supplied with the TV or authorized by OnePlus. The diameter and length of screws ill vary depending on the model of wall-mount bracket. Failure to use the correct screws may cause the TV to fall or lead to internal damage.
Moving
Disconnect all cables before moving the TV.Large TV needs 2 or more people to move safely. Avoid applying pressure to the LED panel when moving the TV. Avoid shaking the TV or exposing itto excessive vibrations.When moving the TV to a new location or to carry out repairs, package it with the original box and packaging materials.
Ventilation
Do not cover the ventilation holes or insert any objects into the case. Keep clear space around the TV for ventilation.
Wall mounting
- In order to ensure proper ventilation and prevent the buildup of dust and dirt:
- Do not mount the TV flat, upside-down, or backwards, or side mount the TV.
- Do not place the TV on a shelf, carpet, bed or closet
- Do nat cavar tha TVuith fabrio Ar athar matarials (such as nawsnanarel
Children
- Do not let children climb the TV.
- Place small objects out of the reach of children in order to avoid swallowing.
Optional items
- Keep optional accessories or any devices that emit electromagnetic radiation away from the TV in order to avoid image distortion or noise.
- In case of the following problems..
- The AC power cord is damaged or burnt.
- The AC power outlet is not suitable.
- The TV is damaged due to a drop or impact.
- Any liquid or solid objects fall into the case through an outlet.
- There is any spark or smoke or burnt smell or shorting noise from the TV.
- Turn off the TV and immediately unplug the AC power cord. Contact OnePlus Customer Support and request for a Service Technician
Usage Restrictions
Do not instaly use the IV in the folowing places, environments or conditions, otherWIse the IV may malfunction and cause a fire, electriC shocK, damage oOr personal injury.
Places
Outdoors (in direct sunlight), by the sea, in a ship or other vessel, inside a car, in a medical institution, at an unstable location, next to water, or in a place exposed to rain, moisture, or mildew. If the TV is placed in the dressing room of a public bath or spa, it may be damaged by the suifide in the air.
Environment
Hot, dampor dusty places: places where insects may enter, places that may be exposed to mechanical shock, next to flammable objects (such as candles). I ne ivshouid not be exposed to dnpping or splashing water, and do not place any items containing liquid such as tiower vases on top of the TV. Do not place the IV in a damp or dusty place, or in a room with steam or fumes (near a stove or humidifier) to avoid fire, electric shock or deformation. Keep IVaway from steam and grease aerosols in kitchen or AC water drains or windows where the dewor rain water or morning dew may tall on TV.
Conditions
Do not use the TV when your hands are wet, when the case is open, or with the accessories that are not authorized by the manufacturer. In the case of a lightning storm, disconnect the IV from the AC power cord and outlet. Do not install the IV in an open-air location. Failure to follow these conditions may result in personal injury or damage, or cause objects to strike the TV.
Damage to OnePlus TV screen
Do not throw any objects toward the TV, otherwise the screen may be broken due to the impact and cause serious injury. In case of damage to the surtace of the TV, do not touch the IV betfore the AC power cord has been unplugged, otherwise electric shock may occur. For cleaning do not directly Spray cleaning liquids on TVor Do not use abrasive cleaning liquids. Use soft and clean dust-free microfiber wipe cloth to avoid scratches, and do not apply pressure of hands or fingers on IV screen.
Operating conditions
- Operating temperature: 5 °C- 40 C.
- Storage temperature: -15 C-40C
- Humidity: 20%- 80%.
- Relative humidity: <80%.
Precautions
Watch TV in appropriate lighting conditions. Watching TV in insufficient light or for long periods can damage your eyesight. The screen and TV frame may get slightly hot with prolonged usage of TV.
Using and cleaning the screen/case of the OnePlus TV
Before cleaning the TV, ensure that the AC power cord is disconnected from the A power outlet. In order to avoid deterioration of the casing materials or damaging the screen, please read the following precautions: wipe with a soft cloth to remove any dust on the surtace of the screen/case. it there is still dust, wipe witn a sot cloth that has been wet with a mild detergent.
- Do not spray the gadget cleaning liquid or mild detergent directly on the TV screen which might penetrate into the TV internal parts from the edges
- Do not use scrub pads, alkaline/acid cleaners, scouring powder, or volatile liquids, such as alcohol, volatile oils, thinners or insecticides. The use of the above materials or prolonged oontact with rubber or vinyl products may cause damage to the screen surtace and casing materials. it is recommended that you regularly clean the vents to ensure proper ventilation.
- When adjusting the angle of the IV, slowly move the IV to prevent it moving or slipping from the base
Advertising
This TV might display advertising when it is switched on and off. The advertising that is displayed when TV is switched on and off can not be removed or altered, and we have no control over it.
How to dispose of this product
Do not dispose of the TV or its accessories with regular household waste. E-wastes are hazardous in nature and need to be strictly disposed of or recycled following the specific guidelines or directives of the country. This product contains electronic waste (e-waste) and needs to be recycled. To recycle this product, kindly: a. 1og on www.exigorecycling.com OR b. call up Exigo’s Toll-free number 1800-102-5018 OR C. write to [email protected] For more information to recycle this product, please visit Exigo’s Website.
Do’s
Always look for information on the catalogue with your product for end-of-life equipment handling b. Ensure that only Authorized Service Providers repair and handle your electronic product. Always call Authorized E-Waste Recyclers to dispose products that have reached end of life. . Always drop your used electronic products, batteries or any accessories when they reached the end of their Ilife at your nearest Authorized E-Waste Collection Center / Collection Point. e. Wherever possible instructed separate the packaging materials according to responsible waste disposal options and sorting for recycling.
Don’ts
Do not dismantle your electronic products on your own. b. Do not throw electronic waste in bins having “Do not Dispose” sign. Do not give e-waste to informal and unorganized sectors like Local Scrap Dealer / Rag Pickers. Warning: Stability Hazard A television set may fal, causing serious personal injury or death. Many injuries, particularly to children, can be avoided by taking simple precautions such as: ALWAYS use cabinets or stands or mounting methods recommended by the manufacturer of the television set. ALWAYS use furniture that can safely support the television set. ALWAYS ensure the television set is not overhanging the edge of the supporting furniture. ALWAYS educate children about the dangers of climbing on furniture to reach the television set or its controls.
- ALWAYS route cords and cables connected to your television so they cannot be tripped over, pulled or grabbed.
- NEVER place a television set in an unstable location.
- NEVER place the television set on tall furniture (for example, cupboards or bookcases) without anchoring both the furniture and the television set to a suitable support.
- NEVER place the television set on cloth or other materials that may be located between the television set and supporting furniture.
- NEVER place items that might tempt children to climb, such as toys and remote controls, on the top of the television or furniture on which the television is placed. the existing television set is being retained and relocated, the same considerations as above should be applied.
- The Adopted Trademarks HDMI, HDMI High-Definition Multimedia Interface, and the
- HDMI Logo are trademarks or registered trademarks of HDMI Licensing Administrator, Inc. in the United States and other countries.
- Manufactured under license from Dolby Laboratories. Dolby, Dolby Audio,and the double-D symbol are trademarks of Dolby Laboratories Licensing Corporation.
- The Wi-Fi OCERTIFIED® is a registered trademark of Wi-Fi liance

























