LIGHT SKY L7 Series LED Fresnel

Please read these instruction manual carefully before use
UNPACKING: Thank you for purchasing our company products. Every product has been thoroughly tested and has been shipped in perfect operating condition. Carefully check the shipping carton for damage that may have occurred during shipping. If the carton appears to be damaged, carefully inspect your fixture for damage and be sure all accessories necessary to operate the fixture have arrived intact. In the event damage has been found or parts are missing, please contact our customer support team for further instructions. Inside the box you should find: the fixture, a DMX XLR cable, a power cable, and this user manual.
SAFETY INSTRUCTIONS
Notice: To guarantee proper and consistent operation, it is important to follow the guidelines in this manual. Our company will not accept responsibility for damages resulting from the misuse of this fixture due to the disregard of the information printed in this manual.
- In order to ensure the light could operate normally, the ambient temperature couldn’t be higher than 38 and no lower than- 2.
- Under normal condition, the highest sectional surface temperature may be up to 60 .
- These projectors are designed depends on the electric shock protection, the projector should be connected with the power supply system which connected ground enough. The projector’s ground cable should be connected with the ground cable of the power supply system as well. The ground mark of the light metal cover should be connecting with the installation bricked steadily.
- Don’t use the power cable when the insulation is damaged. It must be the manufacturer or distributor or the professional person to change the damaged power cable in order to avoid any dangerous.
- Please check the voltage, frequency data of power supply system is suitable for the mentioned on the projector. Please do avoid the different voltage between them and burn the projector.
- Do not attempt to operate this fixture if the power cord has become damaged or frayed.
- Never open this fixture while in use.
- Never look directly into the light source. You risk injur y to your retina, which may induce blindness.
- Please be aware that damages caused by modifications to the device are not subject to warranty.
SKILL SPECIFICATIONS AND PERFORMANCE TRAIT
- Voltage AC100~240V 50/60Hz
- Power 210W
- LED brand OSRAM
- LED chip 6W*42PCS
- LED power 200W
- LED life 50000H
- LED colour temperature 3000K (Standard); Selective 6000K
- Total luminous flux: 9800LM
- Luminance Efficiency: 48
- CRI index : 91
- TLCI index 90
- Strobe: 1-30 times/ second
- Dimmer 65536 class dimmer
- LENS : Glass frenel lens
- Beam angle 10-60°
- Control Mode: DMX512
- Channel: 4CH
- Light size:5 35×310×470MM
- Single carton size340×290×745MM
- N.W.7.6KG G.W.9.6KG
- Four carton size 710×610×775MM
- N.W.30.5KG G.W.41.2KG
PHOTOMETRIC DATA

CONTROL PANEL

INSTALL FIXTURE

General use position

Low clearance position
DIMENSIONAL DRAWINGS

COMPONENT NAME

MOUNTING AND INSTALLATION
Cautions:
For added protection mount the fixtures in areas outside walking paths, seating areas, and away from areas were unauthorized personnel might reach the fixture. Before mounting the fixture to any surface, make sure that the installation area can hold a minimum point load of 10 times the device’s weight. Fixture installation must always be secured with a secondary safety attachment, such as an appropriate safety cable. To avoid injur y, never stand directly below the device when mounting, removing, or servicing the fixture. Mounting points:Overhead mounting requires extensive experience, including amongst others calculating working load limits, a fine knowledge of the installation material being used, and periodic safety inspection of all installation material and the fixture. If you lack these qualifications, do not attempt the installation yourself. Improper installation can result in bodily injur y. Be sure to complete all rigging and installation procedures before connecting the main power cord to the appropriate wall outlet.
cautton! Be sure a qualified electrician performs all electrical connections.
Mounting:
Our company is fully operational in any mounting position, hanging upside-down, side mounted, or set on a flat level surface, etc. Be sure this fixture is kept at least 0.5m (about 1.6feet) away from any flammable materials (decoration etc.). When clamp mounting; always use and install the supplied safety cable as an added safety measure to prevent accidental damage in the event of a clamp failure. See the image below.
POWER SUPPLY AND SIGNAL CONNECTION
- Power supply
Use the professional plug to connect the projector and main power supply. Please pay attention to the voltage, frequency the same as the mentioned on the projector. Suggest each light has separately switched of the power supply so that could turn on or turn off each projector desultorily.
- Signal connection
Please use the round 3/5-pin XLR plugs &sockets offered by menu facture to connect the first projector’s output to the second projector’ input and connect the second projector’s output to the third device’s input. And in the same way for the rest, eventually connect the last device’s output, all the devices are together as the following figure.
The devices’ control signal output or input by using the 3/5-pin XLR pug and socket. If need to long then the communication cable, please make sure the both side of 3/5-pin plug is one to one. (one to one, two to two, three to three). Otherwise, the communication cable will be interrupted.
Connecting to the control signal line (DMX)
- Please use the round 3 or 5-pin XLR plugs &sockets offered by menu facture to connect the first projector’s output to the second projector’ input and connect the second projector’s output to the third projector’s input. And in the same way for the rest,eventually connect the last projector’s output,all the projectors are together.
- The projectors’s control signal output or input by using the 3 or 5-pin XLR pug and socket.If need to lengthen the communication cable,please make sure the both side of 3 or 5-pin plug is one to one . (one to one,two to two,three to three).Otherwise,the communication cable will be interrupted.The communicate cable is 2-cord screened cable 75 resistance with each core is at least a 0.5mm diameter.(Caution:All the inside leading wire of 3 or 5-pin XLR plug couldn’t touch each other or plinth).
- Recommend to use the DMX signal terminator for the installation to avoid the electronic noise dama
-ge the digital control signal.Simply speaking,DMX terminator is an XLR connector with a 120 1/2W resistor connected across pin 2 and 3.Which is then plugged into the output socket on the last projec
-tor in the chain.Refer to the connection.
- After the power is switched on, the display screen displays LOGO
- Button operation
• MENU: back Button
• UP:Page up or increase
• DOWN:Page down or reduce
• ENTER:OK button
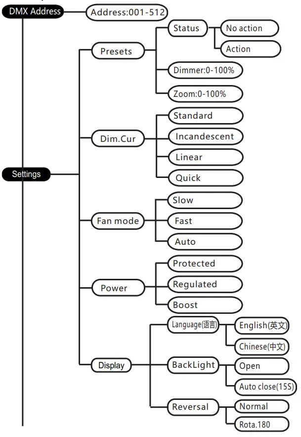
- Menu operation


CHANNEL FUNCTION
| CHANNEL | DMX VALUE | % | FUNCTION |
| 1 | 0-255 | 0-100 | Dimmer |
| 2 | 0-255 | 0-100 | Dimmer fine |
| 3 | Strobe | ||
| 0-9 | 0-3.53 | NO function | |
| 10-49 | 3.92-19.22 | Slow closing,fast opening,slow → fast | |
| 50-89 | 19.61-34.9 | Fast closing,slow opening,slow → fast | |
| 90-119 | 35.29-46.67 | Slow closing,slow open,slow → fast | |
| 120-179 | 47.06-70.2 | Random strobe,slow→fast | |
| 180-249 | 70.59 97.65 | Synchronous strobe,slow→fast | |
| 250-255 | 98.04-100 | NO function | |
| 4 | 0-255 | 0-100 | Zoom |
CIRCUIT CONNECTING DIAGRAM

TROUBLE DISPOSE
It is recommended some solution for some normal trouble shooting. Any inextricability problems should always be handling by the professional person. Disconnect the power supply before maintenance the light.
- LCD off
- Please check if install the suitable voltage
- Please check whether the led will reach the end of their life can explode; please replace a same description led.
- Please check if the power supply is enough.
- Please check whether the DMX 512 controller pass the “turn on” order.
- Though the light is lighting, but it couldn’t accept the control order:
- Please check the start code address and the function option are correct.
- Please check whether the communicate control cable is on good connection or the cable is too long or interrupt.
- Please check the control system is not valid, check the signal amplifier of chain connected is valid.
- Please check whether the communicate cable is too long or the other equipment is mutually conjugate.
- Please arrange the wire well, shorter the signal cable, put the high voltage cable and low voltage cable separately.
- Add the signal amplify isolator.
- Signal cable is used the excellent screening doublet (Resistance 75 OHM
- The end of the light end and the end resistance.
- The light can’t move:
- Please check if the power supply is suitable for the light voltage data.
- Please check the light if they are deformation, inside parts is broken, become wet etc will lead the loose contact.
CLEANING AND MAINTENANCE
- In order to ensure the projector could work normally. It should be kept clean always .The lens should also be regularly cleaned to maintain an optimum light output. Do not use any type of solvent on lens. It will damage the projector.
- Suggestion: The continue usage of the light don’t exceed 4 hours. Or it will shorter the usage of the lamp. Please use the alternative operation to solve this problem.The fixture power ON time is best not over 48 hours, or it would generate lamp protection procedure.
- Please disconnect the power supply when begin to maintenance take down the light. Please let the parts cool down 10 minute at least then begin to install.
- Please inspect the lens or other moving parts timing and keep them clear and static. If find anything damaged or looseness must change a lamp or fix the lamp in order to avoid the accident.
CAUTION!
Disconnect from mains before starting maintenance operation.
DUTY EXONERATIVE AND COPYRIGHT PROTECTION
◎Any products broken that didn’t according to the instruction is not guarantee to keep it in good repair.
◎The commentar y for all the instruction belongs to the supplier in final.
◎No authorize can’t copy.
Tel:0086-20-61828288
Fax:0086-20-61828188 Pc: 510800
Web: www.lightsky.com.cn
E-mail: [email protected]
[email protected]
[email protected]
[email protected]
[email protected]
[email protected]
[email protected]
Address: No. 43, Yunfeng Road, Xiuquan Street,
Huadu District, Guangzhou, China


























