ONEPLUS Y1S Edge 32 and 43 Inch TV Y Series

Let’s get started
Introduction
Thank you for purchase of OnePlus TV.
Please read this manual before the first use of OnePlus TV.
Note
Images and illustrations used in the E-Manual and this manual aire for reference only and may differ from the actual product.
Installation
Please contact with OnePlus Customer Support.
Location of the identification label
Labels for the TV Model No. and Power Supply rating are located on the rear of the TV or under the terminal cover plate.
Owner’s record
The model and serial numbers are located at the side or rear of the TV. Stick the label in the spaces provided on Warranty Card.
Refer to them whenever you call upon your OnePlus dealer regarding this TV.
OnePlus India Customer Support
OnePlus Helpline: 1800 102 8411 (Toll Free)
Monday to Sunday: 09:00 AM to 09:00 PM
For more information, Visit “www.oneplus.in/support” or scan:
Attention
This product is qualified for the BEE Star rating in the “Standard ” Mode. The Objectives of Star Labeling Program is designed to promote energy efficient products and practices. When the television is initially set up, it is designed to meet the BEE Star Labeling requirements while maintaining optimum picture quality.
- Changes to certain functionalities of this television (TV Guide, Picture/sound, etc.) may change the power consumption.
- Depending upon such changed setting (eg., Shop mode), the power consumption may vary which possibly could exceed the stated energy consumption.
To reset the television to Star rating qualified settings, select “Standard” mode in “Picture Mode” of “Menu” after pressing MENU button. This device was set to “Sandard” mode by default for energy saving, if you need to experience higher brightness, you are recommended to adjust to “Vivid” mode in “Picture Mode”.
Accessories
|
|
|
|
| ![]() Stand Screw |
|
* We reserve the right to change the accessories at any time without prior notification.
Installation
- This TV’s instruction provides the steps to prepare the TV for wall-mount installation before it is installed on the wall.
- Your TV can be mounted on a wall using the wall mounting kit out of the box as packaged (may not be supplied). If the table-top stand is attached to the TV, the TV may require detaching the table-top stand.
- Prepare the TV for the wall mounting kit before making cable connections.
- For product protection and safety reasons, OnePlus strongly recommends that installation of your TV on the wall should be performed by qualified professionals. Do not attempt to install by yourself.
- Sufficient expertise is required in installing the TV, especially to determine the strength of the wall for withstanding the TV’s weight.
- The length of the screws differs depending on the wall mounting or TV hanging bracket’s thickness. Please use screws paired with wall mounting kit.
Installing the TV with table-top stand
- Two or more persons are required for safe handling of TV for a damage-free installation.
- Avoid touching the screen so as not to cause damage to the screen.
①. Take out the TV and carefully put it (screen downward) on a stable and flat table with a soft cloth or cushion on it.
②. Fix the Table tops stands to the TV by using the matching screws provided in the box. Please make sure that there is the same mark (A/B) on both the correct stand and TV back.
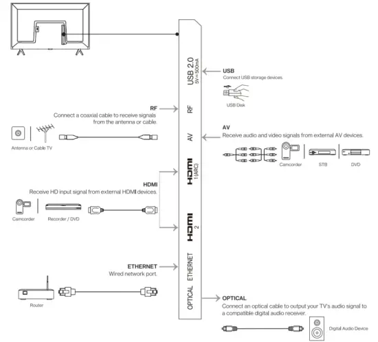
Connection

* The name and position of each TV terminal may vary depending on the model.
Tv Specifications
Basic Specs | ||
| Model | 32HD2A01/ 3 2HD2A0 3 / 3 2HD2A0 5 | 43FD2A0 1/43FD2A03/43FD2A05 |
| ScreenSize | 32 inches | 43 inches |
| Screen Resolution | 1366 x 768 | 1920 x 1080 |
| Diagonal | 80cm | 1.08m |
| Voltage | 100 -240 V~ 50/ 60Hz | 10 0 -240 V~ 50/ 60Hz |
| Rating Power | 60W | 74W |
Wireless Connection | ||
| Wi-Fi | 2.4GHz/5GHz,802.11a/b/g/n (2T2R) | |
| Bluetooth | V2.1/4.2{BLE)/ 5.0 | |
Hardware Specs | ||
| CPU | A55*4 | |
| GPU | Mali G31MP2 | |
| Internal Memory | 1GB DDR | |
| Flash Memory | 8GB eMMC5.1 | |
Audio and Video Decoding | ||
| Audio | PCM/MPEG(1/2/2.5)Layer3/ MPEG(1/2)Layer2/AC3/EAC3/AC4/AAC/HE-AAC/FLAC | |
| Video | HEVC/H.264/H263/ MPEG2/MPEG4/AV1/VC1/VP8/VP9 | |
| Container | MP4/MKV/AVVWebm/ TS/FLV /MMV | |
Input/Output Terminals | ||
| ETHERNET | LAN/Ethernet* 1,10/100 BASE-T (connection speed may varydepending on the network environment) | |
| RF | ANTENNA* 1, 75 ohm external terminal for RF input | |
| USB | USB 2.0 * 2 | |
| HDMI | HDMI 2.0 * 2, support1920 *1080, HOCP1.4/2.2, ARC (HDMI 1only) | |
| AV | Mini AV IN * 1 | |
| OPTICAL | Dig ital Op tical Jack * 1 | |
Remote Control
Using the remote
- MIC (
): Speak to the microphone when using voice assistant. - ONEPLUS (
):
• OxygenPlay: In working status. short press to open OxygenPlay or return to OxygenPlay home screen.
• Power: In standby mode, short press to turn on the TV. In working status, long press to restart/sleep/power off the TV. - MENU (
): Short press to access the menu of quick settings. Long press to open Settings. - OK: Press to confirm current selection during navigation.
- Navigation Buttons (UP/DOWN/LEFT/RIGHT):
Navigate up/down/ or left/right through content. During playback use the left/right buttons to fast backward/forward. - BACK (
): Go back to the previous screen. - Google Assistant (
): Press to talk to Google to control your TV using your voice. - HOME (
): Short press to quickly return to the Android TV home screen. Long press to access the application center. - Volume Up/Down (+/-): Adjust the sound volume. Double tap Volume Down button quickly to mute or unmute.
- Hotstar: Short press to open Hotstar.
- Prime Video: Short press to open Prime Video.
- NETFLIX: Short press to open Netflix.
Pairing the remote
For remote supporting Bluetooth and Voice control, please finish pairing with your OnePlus TV before using. The pairing could be done at FTI (first timE installation) process or Setting > Remotes & Accessories > Remote Control.
Follow the steps when TV show pairing page:
- Press and hold OK and HOME buttons simultaneously until paring starts and keep the remote close to TV.
- Release buttons when pairing starts.
- Keep the remote close to TV (<50 cm from TV) when pairing.
- Finish pairing.
Warranty Card
Warranty Policy
Item | Panel | OnePlus TV | TV Remote and cable |
| Duration | 24 Months | 12 Months | 12 Mon ths |
| Please stick the SN label here. The SN label should be found on the carton label |
- Must be in undamaged condition and with original packaging.
- This warranty is only redeemable within the original region of purchase.
a. OnePlus products purchased on oneplus.in, via authorized partners, or official pop-up stores comes with twelve (12) months limited warranty. in compliance with Indian consumer laws, starting from the date of delivery.
b. Unless otherwise specified, this warranty covers the hardware components of the product as originally supplied and does not cover, or partially covers software, consumable items, or accessories even if packed or sold together with the product. This warranty is only redeemable within your original country or region of purchase.
c. The limited warranty only covers product defects caused by workmanship or build materials. To make a claim, present your original Proof of Purchase (invoice), model and serial number of the product, and photo evidence of the product’s defects to OnePlus Customer Service at https://www.oneplus. in/support.
d. Any repair service covered by warranty, along with shipping and handling, will be free within the twelve (12) months period.
e. One Plus may use rebuilt, reconditioned or new parts and components when repairing any product. Alternatively, we may replace the defective product entirely with a rebuilt, reconditioned or new OnePlus Product.
f. Please note that we offer after sales assistance only in the areas where we make shipments (this includes repairs and/or replacements).
OnePlus accepts no liability for order placed outside of official sales regions.
The limited warranty does not cover
a. Defects or damage resulting from accidents, neglect, misuse or abnormal use; defects or damage caused by abnormal conditions or improper storage; exposure to liquid, moisture, dampness, sand or dirt; unusual physical, electrical or mechanical stress.
b. This warranty does not cover damage caused to the product due to improper installation by customer and/or connection of the product to equipment not approved by OnePlus. Only service engineer can unpack and verify the product before installation.
c. Scratches, dents and cosmetic damage, unless caused by OnePlus.
d. Defects or damage resulting from excessive force or use of metallic objects on the screen.
e. Ordinary wear and tear.
f. Defects or damage resulting from the use of the product in conjunction w ith accessories, products, or ancillary/ peripheral equipment not furnished or approved by OnePlus.
g. Any physical feature defects or damage resulting from improper testing, operation, maintenance.installation, service or adjustment not furnished or approved by OnePlus.
h. Defects or damage resulting from external causes such as collision with an object, damage during transport, fire, flooding, dirt, windstorm, lighting, earthquake, exposure to weather conditions, theft, blown fuse, viruses and other software problems introduced into the product, abnormal voltage, or improper use of any electrical source.
i. Products not purchased from oneplus.in or authorized resellers (we recommend that you contact the point of sale for support).
j. Products purchasd outside of officially supported OnePlus countries or regions.
k. Repair(s) conducted by unofficial repair centers. Please contact oneplus.in/support for enquiries regarding Limited Warranty.
Contact us
OnePlus Helpline: 1800 102 8411 (Toll Free) 9:00 am – 9:00 pm, Mon. to Sun.
Or chat with us/ submit a ticket via oneplus.in/support.
Important Precautions
Installation
- The TV should be installed near an AC power outlet so that the power cord can be easily plugged and unplugged.
Place the TV on a smooth, flat surface to avoid the TV falling and causing injury, or damaging the TV. - If you intend to install a wall-mount bracket, we recommend that you use the wall-mount bracket supplied with the TV or authorized by OnePlus.
- The diameter and length of screws will vary depending on the model of wallmount bracket. Failure to use the correct screws may cause the TV to fall or lead to internal damage.
Moving
- Disconnect all cables before moving the TV.
- Large TV needs 2 or more people to move safely. Avoid applying pressure to the LED panel when moving the TV. Avoid shaking the TV or exposing it to excessive vibrations.
- When moving the TV to a new location or to carry out repairs, package it with the original box and packaging materials.
Ventilation
- Do not cover the ventilation holes or insert any objects into the case.
- Keep clear space around the TV for ventilation.
Wall mounting
In order to ensure proper ventilation and prevent the buildup of dust and dirt:
- Do not mount the TV flat, upside-down, or backwards, or side mount the TV.
- Do not place the TV on a shelf, carpet, bed or closet.
- Do not cover the TV with fabric or other materials (such as newspapers).
AC power cord
Use AC power cord and socket according to the instructions below to avoid fire, electric shock, damage or personal injury.
- Insert the power plug completely into the AC outlet.
- Use the TV with a 100-240V 50/60Hz AC power source.
- When connecting cables, the AC power cord should be unplugged for safety reasons. Be careful not to rip over cables.
- Before moving the TV, disconnect the AC power cord from the AC power outlet.
- Keep the AC power cord away from heat.
- Unplug the AC power plug and clean it regularly. If the plug is covered with dust and water vapor, its insulation quality may deteriorate, producing a fire risk.
- Avoid excessive pinching, bending, modifying or twisting of the AC power cord, otherwise the wires may become exposed or broken.
- Do not place any heavy objects on the AC power cord.
- Do not pull the AC power cord when disconnecting the power.
- Do not connect too many devices on the same AC power outlet.
- Do not use unsuitable AC power outlets.
Children
- Do not let children climb the TV.
- Place small objects out of the reach of children in order to avoid swallowing.
Optional items
- Keep optional accessories or any devices that emit electromagnetic radiation away from the TV in order to avoid image distortion or noise.
In case of the following problems …
- The AC power cord is damaged or burnt.
- The AC power outlet is not suitable.
- The TV is damaged due to a drop or impact.
- Any liquid or solid objects fall into the case through an outlet.
- There is any spark or smoke or burnt smell or shorting noise from the TV.
Turn off the TV and immediately unplug the AC power cord. Contact OnePlus Customer Support and request for a Service Technician Visit.
Usage restrictions
- Do not install/use the TV in the following places, environments or conditions, otherwise the TV may malfunction and cause a fire, electric shock, damage or personal injury.
Places
- Outdoors (in direct sunlight), by the sea, in a ship or other vessel, inside a car, in a medical institution, at an unstable location, next to water, or in a place exposed to rain, moisture, or mildew. If the TV is placed in the dressing room of a public bath or spa, it may be damaged by the sulfide in the air.
Environment
- Hot, damp or dusty places: places where insects may enter, places that may be exposed to mechanical shock, next to flammable objects (such as candles). The TV should not be exposed to dripping or splashing water, and do not place any items containing liquid such as flower vases on top of the TV. Do not place the TV in a damp or dusty place, or in a room with steam or fumes (near a stove or humidifier) to avoid fire, electric shock or deformation.
- Keep TV away from steam and grease aerosols in kitchen or AC water drains or windows where the dew or rain water or morning dew may fall on TV.
Conditions
- Do not use the TV when your hands are wet, when the case is open, or with the accessories that are not authorized by the manufacturer. In the case of a lightning storm, disconnect the TV from the AC power cord and outlet.
- Do not install the TV in an open-air location. Failure to follow these conditions may result in personal injury or damage, or cause objects to strike the TV.
Damage to OnePlus TV screen
- Do not throw any objects toward the TV, otherwise the screen may be broken due to the impact and cause serious injury. In case of damage to the surface of the TV. do not touch the TV before the AC power cord has been unplugged. otherwise electric shock may occur. For cleaning do not directly Spray cleaning liquids on TV or Do not use abrasive cleaning liquids.
- Use soft and clean dust-free microfiber wipe cloth to avoid scratches. and do not apply pressure of hands or fingers on TV screen.
Operating conditions
- Operating temperature: 5 °C – 40 °C.
- Humidity: 20% – 80%.
- Storage temperature: -15 °C – 40 °C.
- Relative humidity: < 80%.
Precautions
- Watch TV in appropriate lighting conditions. Watching TV in insufficient light or for long periods can damage your eyesight. The screen and TV frame may get slightly hot with prolonged usage of TV.
Using and cleaning the screen/case of the OnePlus TV
Before cleaning the TV, ensure that the AC power cord is disconnected from the AC power outlet. In order to avoid deterioration of the casing materials or damaging the screen. please read the following precautions:
- Wipe with a soft cloth to remove any dust on the surface of the screen/case. If there is still dust, wipe with a soft cloth that has been wet with a mild detergent.
- Do not spray the gadget cleaning liquid or mild detergent directly on the TV screen which might penetrate into the TV internal parts from the edges and cause TV malfunction.
- Do not use scrub pads. alkaline/acid cleaners, scouring powder. or volatile liquids. such as alcohol. volatile oils, thinners or insecticides. The use of the above materials or prolonged contact with rubber or vinyl products may cause damage to the screen surface and casing materials. It is recommended that you regularly clean the vents to ensure proper ventilation.
- When adjusting the angle of the TV. slowly move the TV to prevent it moving or slipping from the base.
Advertising
- This TV might display advertising when it is switched on and off. The advertising that is displayed when TV is switched on and off can not be removed or altered, and we have no control over the content of third party advertising.
E-Waste
One Plus products are in conformity with the requirements of the reduction of hazardous substances of the E-Waste Rules 2016 and its amendments. The content of hazardous substance with the exemption of the applications listed in SCHEDULE II of the E-Waste Rules:
- Lead (Pb) – not over 0.1 % by weight;
- Cadmium (Cd) – not over 0.01 % by weight;
- Mercury (Hg) – not over 0.1 % by weight;
- Hexavalent chromium (CR6+) – not over 0.1 % by weight;
- Polybrominated biphenyl (PBBs) – not over 0.1 % by weight;
- Polybrominated diphenyl (PBDEs) – not over 0.1 % by weight.
WEEE – Waste Electrical and Electronic Equipment Directive: The symbol says don’t dispose of your e-waste into the municipal waste collections. That’s because these wastes are hazardous in nature and need to be recycled in a special way.
How to dispose of this product?
Do not dispose of the TV or its accessories with regular household waste. E-wastes are hazardous in nature and need to be strictly disposed of or recycled following the specific guidelines or directives of the country. This product contains electronic waste (e-waste) and needs to be recycled.
To recycle this product, kindly:
a. log on www.exigorecycling.com OR
b. call up Exigo’s Toll-free number 1800-102-5018 OR
c. write to [email protected].
For more information to recycle this product, please visit Exigo’s Website.
Do’s
a. Always look for information on the catalogue with your product for end-of life equipment handling.
b. Ensure that only Authorized Service Providers repair and handle your electronic product.
c. Always call Authorized E-Waste Recyclers to dispose products that have reached end of life.
d. Always drop your used electronic products, batteries or any accessories when they reached the end of their life at your nearest Authorized E-Waste Collection Center/ Collection Point.
e. Wherever possible instructed separate the packaging materials according to responsible waste disposal options and sorting for recycling.
Don’ts
a. Do not dismantle your electronic products on your own.
b. Do not throw electronic waste in bins having “Do not Dispose” sign.
c. Do not give e-waste to informal and unorganized sectors like Local Scrap Dealer/ Rag Pickers.
Warning: Stability Hazard
A television set may fall, causing serious personal injury or death. Many injuries, particularly to children, can be avoided by taking simple precautions such as:
- ALWAYS use cabinets or stands or mounting methods recommended by the manufacturer of the television set.
- ALWAYS use furniture that can safely support the television set.
- ALWAYS ensure the television set is not overhanging the edge of the supporting furniture.
- ALWAYS educate children about the dangers of climbing on furniture to reach the television set or its controls.
- ALWAYS route cords and cables connected to your television so they cannot be tripped over, pulled or grabbed.
- NEVER place a television set in an unstable location.
- NEVER place the television set on tall furniture (for example, cupboards or bookcases) without anchoring both the furniture and the television set to a suitable support.
- NEVER place the television set on cloth or other materials that may be located between the television set and supporting furniture.
- NEVER place items that might tempt children to climb, such as toys and remote controls, on the top of the television or furniture on which the television is placed.
If the existing television set is being retained and relocated, the same considerations as above should be applied.
Licensing Information
![]() | The Bluetooth® word mark and logos are registered trademarks owned by Bluetooth SIG, Inc. and any use of such marks by OnePlus Electronics (Shenzhen) Co., Ltd. is under license. Other trademarks and trade names are those of their respective owners. |
![]() | The Adopted Trademarks HDMI, HDMI High-Definition Multimedia Interface, and the HDMI Logo are trademarks or registered trademarks of HDMI Licensing Administrator, Inc. in the United States and other countries. |
![]() | Manufactured under license from Dolby Laboratories. Dolby, Dolby Audio. And the double-D symbol are trademarks of Dolby Laboratories Licensing Corporation. |
![]() | The Wi-Fi CERTIFIED® is a registered trademark of Wi-Fi Alliance® |
![]() | With the excellent performance in reducing display blue light radiation, this product has been certified as low-blue light by TOV Rheinland. To enable this feature, you can choose Eye Comfort in Picture Mode. It is recommended that you take a 5-minute break by overlooking after every 45-minute use. |
- Google and Android TV are trademarks of Google LLC.
- All other trademarks are the property of their respective owners.
Recycling Information
Plastic Recycling | ||||||
NO. | Name(English) | Plastic Property | Material Mark | Material Supplier Name | Reg | Buy Back Price |
1 | Gift box sealing tape | ![]() BOPP | OTHER | Shenzhen Xinhongli Packaging Material Factory | 91440300692514730X | 5 Rs/Ton |
| Chennai PolybackPrivate Limited | 33AABCC5295M1ZE | |||||
2 | Poly foam | ![]() PS | PS | Shenzhen Chuangwei-RGB Electronic s Co.,Ltd. | 91440300618810099P | |
| 3 | Stand screw bag | ![]() LOPE | LOPE | Dongguan De Han Indus tria l Co., Ltd. | 91441900MZ4UNLUJ02 | |
4 | Decoration protective film | ![]() LOPE | LOPE | Shenzhen Yongqiangsheng New Material Co., Ltd | 914403005554414914 | |
| 5 | Screen protective tape | ![]() PET | PET | Dongguan Hao Shun Precision Technology Co., Ltd. | 91441900712212685W | |
6 | RC protective film | ![]() LOPE | LOPE | Maoming Branch of China Petrochemical Co.,Ltd. | 440900000010417 | |
| The Plastic should be disposed of in accordance with applicable laws.Such plastic should preferably be recycled. | ||||||

Remote Control* 1 & Battery*2
User Manual*1
AV Converting Cable*1
32″ Stand*2
Power Cord*1
43″ Stand*2


























