vinci play 0209 Child Playground Equipment User Manual
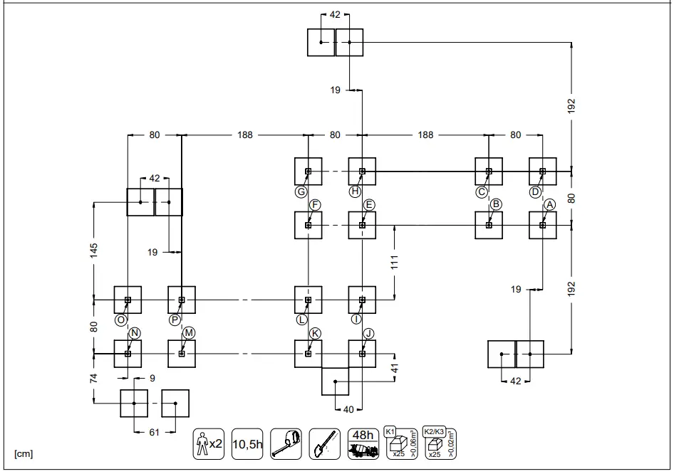
Dimensions






| ST/INOX | PLYWOOD / HDPE | HPL | |||||
| 3x | E34 (K1, K3) | 3x | E8 (S1) | 3x | E9 (S1) | ||
| 2x | E35 (K2) | 3x | E152 (S6) | 3x | E153 (S6) | ||
| 1x | E88 (K2, K3) | 2x | PS31 | 2x | PH31 | ||
| 1x | E38 (K2, K3) | 4x | CE2 | 4x | CL2 | ||
| E37 (K2, K3) | 7x | CE1 | 7x | CL1 | |||
| 2x | E28 | 5x | CE4 | 5x | CL4 | ||
| 10x | E1 | 1x | PS22 | 1x | PH22 | ||
| 1x | E51 | 1x | CE6 | 1x | CL6 | ||
| 4x | E3 | 3x | PS1 | 3x | PH1 | ||
| 1x | E42 | 1x | PS3 | 1x | PH3 | ||
| 1x | E78 | 3x | CE31 | 3x | CL31 | ||
| 1x | E39 | 1x | PS21 | 1x | PH21 | ||
| 1x | V001 | 4x | CE111 | 4x | CL111 | ||
| 1x | CE5 | 1x | CL5 | ||||
| 1x | PS93 | 1x | PH93 | ||||
| 1x | CE40 | 1x | CL40 | ||||
| 1x | PS26 | 1x | PH26 | ||||
| 2x | E130 | ||||||









































