
ST74A1053
Defrost Controller
This is a legacy product document supported by Resideo.}|
It is no longer manufactured
INSTALLATION INSTRUCTIONS
When Installing this Product…
- Read these instructions carefully. Failure to follow them could damage the product or cause a hazardous condition.
- Check the ratings given in the instructions and on the product to make sure the product is suitable for your application.
- The installer must be a trained, experienced service technician.
- After installation is complete, check out the product operation as provided in these instructions.
CAUTION
Disconnect power supply before beginning installation to prevent electrical shock or equipment damage.
Mounting
Mount the ST74A in the wiring compartment of the outside section of the heat pump. Use the ST74A as a template to mark the position of the four mounting eyelets. Use No. 6 or No. 8 sheet metal screws in the four mounting eyelets. The control can be mounted in any position, + 45 degrees to vertical.
Wiring
Disconnect power supply to prevent electrical shock or equipment damage. All wiring must comply with local codes and ordinances. Refer to Fig. 1 for wiring hookup. The Off-cycle time is determined by a selectable jumper that allows a choice of 50, 70, or 90 minutes when connected to T1, T2, or T3, respectively. Select the timing that is closest to the timing of your original control. If the timing does not exactly match, choose a longer timing rather than a shorter one.
See Table 3 for a description of the terminal functions.
APPLICATION
The ST74A is a low voltage time/temperature electronic defrost controller for heat pumps. This device provides timed low voltage relay switching to control an external heat pump defrost relay.
A complete list of the specific Honeywell and other controllers that the ST74A Defrost Controller is designed to replace is provided in Tables 1 and 2.
Table 1. OEM Replacement Part Numbers.
| Manufacturer | Service Part Number |
| Amana | C64301-1 C6431001 |
| Artesian | 10321-00 |
| Arcoaire | 32312-00 |
| Carrier | 621 |
| Coleman | 3030A374 |
| Goodman | B12260-06 |
| Heil Quaker | HQ1052757 |
| ICP | 1052757 |
| Intertherm | 6208800 |
| Lennox | 33G9501 |
| Rheem | 47-21776-01 |
| SnyderGeneral | 1395-329 |
Table 2. Controller Manufacturer
Replacement Part Numbers.
| Manufacturer | Part Number |
| Honeywell | ST74A 1004 ST74A 1020 ST74A 1038 |
| White-Rodgers/Steveco | 90-621 |
| ICM | 300C |
| Therm-o-Disc | 2.60E-09 |
| Robertshaw | TD-10 |
ST74A1053 DEFROST CONTROLLER

Table 3. Terminal Functions.
| Terminals | Function |
| COM, 24V | Provides power to the ST74A defrost system. |
| OUT | Provides power to the defrost relay when the control relay contacts are closed and the heat pump outdoor thermostat contacts are closed. |
| HLD | Operates the timer. When energized by the indoor thermostat, the timer accumulates defrost Off-cycle time when the compressor is running. When the compressor is off, the timing is held at a point in the duty cycle until the compressor comes on again. |
| RST | Returns the timing circuit to the start of the Off-cycle when the defrost cycle is interrupted by the outdoor thermostat or by the On cycle timer. |
OPERATION
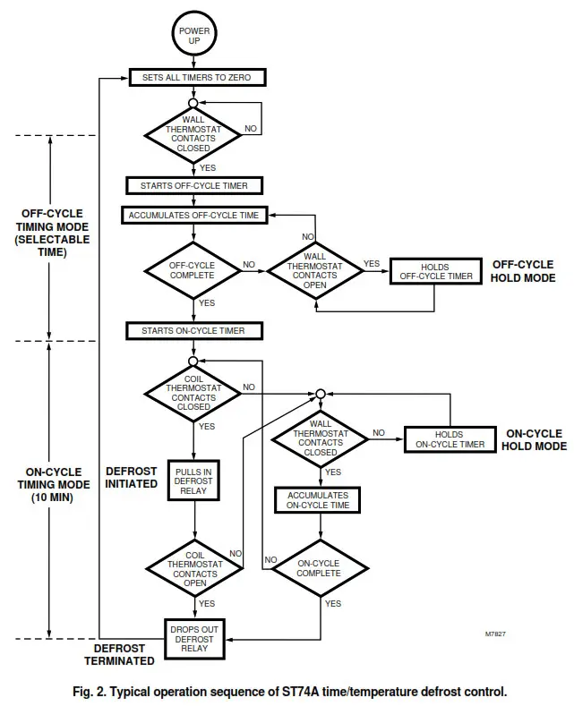
The ST74A energizes the defrost relay in a heat pump system by relating time and temperature. Defrost takes place when the compressor reaches a predetermined run time and the heat pump outdoor coil temperature is below the predetermined setpoint. The control time-cycles the heat pump defrost relay On and Off starting with an Off-cycle on power-up. See Table 4 for a description of the time cycles, coil thermostat, and defrost functions.
See Fig. 2 for the typical operation sequence of the ST74A time/temperature defrost control.
CHECKOUT
Power up the ST74A Defrost Controller and set the wall thermostat to call for heat. Observe the controller through one complete cycle to make sure it operates as intended.
Table 4. ST74A Operation.
Process | Function |
| Power Up | |
| ·Wall thermostat contacts closed | With 24 Vac applied, the Off-cycle timing starts. |
| Time Cycle | |
| Off-Cycle | |
| · Wall thermostat contacts closed | The defrost control time cycles when the wall thermostat contacts are closed. The Off-cycle time is selected by moving the jumper to the desired Off-cycle time. |
| · Wall thermostat contacts open | When the wall thermostat is satisfied, the compressor stops running and the Off-cycle timing is held at this point in the duty cycle until the compressor comes on again. Timing is then resumed to complete the total Off-cycle time setting. |
| On Cycle | |
| · Wall thermostat contacts closed ·Coil thermostat contacts closed | Upon completion of the Off-cycle time, the defrost relay is pulled in for ten minutes unless terminated by the opening of the coil thermostat contacts. |
| ·Wall thermostat contacts open ·Coil thermostat contacts closed | If the thermostat contacts open during the defrost cycle, the defrost relay remains in. |
| On-time is held at this point in the duty cycle until the wall thermostat contacts close again to resume the defrost cycle or the coil thermostat contacts open and terminate the defrost cycle. | |
| ·Wall thermostat contacts closed ·Coil thermostat contacts open | If the coil thermostat contacts open during the defrost cycle, defrost is terminated and the timer is immediately reset to zero. If the RST (reset) terminal is not used, the On cycle timer times out. The defrost relay remains de-energized unless the coil thermostat remakes during the remainder of the On cycle. |
| Coil Thermostat | |
| ·Contacts open | The system does not go into defrost when the coil thermostat contacts are open. |
| ·Contacts closed | The coil thermostat contacts close when the heat pump outdoor coil temperature falls below the Original Equipment Manufacturer (OEM) selected temperature. |
| Defrost Test | |
| ·Coil thermostat contacts closed ·Test pins shorted | Shorting the TEST pin terminals speeds up the control by a factor of 256; for example, an Off time setting of 90 minutes is reduced to a time of 21 seconds, making it easy to check out device operation. |

| Home and Building Control Honeywell Inc. 1985 Douglas Drive North Golden Valley, MN 55422 | Home and Building Control Honeywell Limited 155 Gordon Baker Road North York, Ontario M2H 2C9 |

®U.S. Registered Trademark
Copyright © 1996 Honeywell Inc. • All Rights Reserved

69-0990—1 4
69-0990—1 J.S. Rev. 5-96 Printed in Mexico


















