
AQ-MP-5BT-H – WATERPROOF MEDIA PLAYER
for Bluetooth & MP3 devices
USER / INSTALLATION MANUAL

Replaces Factory Radio on Harley-Davidson® Motorcycles (Models 1998-2013)
![]()
PLEASE READ THIS INSTRUCTION MANUAL BEFORE INSTALLATION AND OPERATION ![]()
Getting Started
Contents
- AQ-MP-5BT-H Digital Media Player
- Four-pin Speaker Wiring Harness
- Owner’s Manual
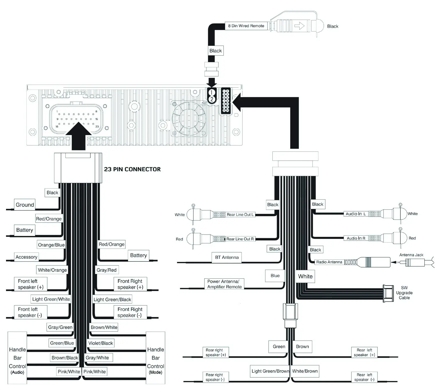
Connections (see also `1.3 Wiring Diagram’)
- 23-pin Harley-Davidson® Standard Harness Connection
The 23-pin harness supplies power and ground connections to the Media Player and two speaker channel output connections from the Media Player. - FM/AM Radio Antenna Jack
Allows connection of FM/AM radio antenna. For best FM/AM performance make sure the antenna is extended to the highest achievable position. - Auxiliary Outputs
Allows external amplifiers to be connected to power additional speakers. - Auxiliary Inputs
Allows an additional RCA input, from a standalone unit or another stereo source. - 8-pin DIN Cable
Allows connection of the wired Remote Control (AQ-WR-5F sold separately) RF receiver. - Bluetooth Antenna
Allows a Bluetooth device to wirelessly connect to the unit. - USB Charging Input
Allows USB devices to be charged when connected.
Wiring Diagram

![]()
No lower than a 2 Ohm load should be used or damage may occur to the Media Player.
Make sure the polarity of speakers are connected correctly.
Mounting Precautions
Please observe the following precautions:
- Install the unit where it does not interfere with driving.
- Check clearances on both sides of a planned installation before drilling any holes or installing any screws.
- When routing RCA cables, keep them away from power cables and speaker wires.
A common source of noise in the audio system is the motorcycle ignition system. This is usually due to the radio being located close to the ignition system (engine). This type of noise is detectable by a varying pitch with the speed of the engine. Ignition noise can be removed using a high voltage radio suppression type ignition wire and a suppressor resistor. Your motorcycle may already use this wire and resistor but it may be necessary to check them to ensure they are operating correctly. Alternatively, a noise suppressor could be installed.
Installing the Media Player if no stereo is already installed
Use the existing Harley-Davidson® factory side mounting brackets and hardware to mount the Media Player.
- Position the Media Player in front of the fairing opening so the wiring can be passed through the opening.
- Follow the wiring diagram and ensure all connections are secure and insulated with crimp connectors to ensure proper operation.
- Turn the Media Player on to confirm operation (motorcycle ignition switch must be on) and once correct operation is achieved turn the motorcycle ignition switch off before proceeding with the final mounting of the chassis.
- Ensure that the unit is supported and secured on the sides using the existing 4 factory screws; failure to do so may allow the unit to move during while riding, causing damage to the mounting area.

Installing the Media Player if an existing factory stereo is already installed
If replacing an existing Harley-Davidson® factory stereo use the existing Harley-Davidson® factory side mounting brackets and hardware to mount the Media Player.
- Unplug the 23-pin harness and FM/AM radio antenna from the factory stereo.
- Remove the factory stereo and replace with the AQ-MP-5BT-H Media Player using the existing factory mounting hardware.
- Plug the 23-pin harness and FM/AM radio antenna into the AQ-MP-5BT-H factory stereo.
- Turn the Media Player on to confirm operation (motorcycle ignition switch must be on) and once correct operation is achieved turn the motorcycle ignition switch off before proceeding with the final mounting of the chassis.
- Ensure that the unit is supported and secured on the sides using the existing 4 factory screws; failure to do so may allow the unit to move during while riding, causing damage to the mounting area.

Connecting Rear Speakers
Rear speakers are usually installed on the following Harley-Davidson® Motorcycle models: Electra Glide Ultra Classic, Road Glide Ultra, Ultra Limited. To continue using these speakers with your Aquatic AV Media Player follow the instructions below.
- Locate the Aquatic AV 4-pin pigtail connector (4-pin molex connector with four speaker wires). The pigtail itself is labelled with Color Code, Function, and Description.
- Locate the stock 35-pin wiring harness that was connected to your OEM radio. This connector will not be connected to your Aquatic AV head unit. Cut the four matching colored wires from the back of the 35 pin harness 3″ down from the connector.
- Strip the 4-pin pigtail wires 1/4″ exposing bare wires. Strip the 4 wires that you cut from the 35-pin harness 1/4″ exposing bare wires.
- Connect and crimp using crimp caps or solder the connection, cover the soldered wires with non conductive heat shrink tube.
After following the installation instructions above test your rear speakers for sound. If you do not have output from your rear speakers make sure to check your rear speaker setting in the settings menu and select rear speakers `ON’.
Handle Bar Controls
Audio switch (left hand side)

Mode switch (right hand side)

The AQ-MP-5BT-H is a plug and play solution for 1998-2013 Harley-Davidson® Motorcycles. Plug the standard Harley-Davidson® 23-pin connector in to the back of the AQ-MP-5BT-H and your speakers and hand controls will work the same as the standard factory install (some HarleyDavidson® models may require additional steps).
Some stock Harley-Davidson® features e.g. CB radio will not be supported through the AQ-MP5BT-H.
Below is a matrix of what can be controlled on the AQ-MP-5BT-H via the stock Harley-Davidson® hand controls.
| Hand Control Up | Hand Control Down | Mode Select | |
| AM/FM | Tunes to next station | Tunes to previous station | Switches Mode |
| Bluetooth | Next Track | Previous Track | Switches Mode |
| AUX | Switches Mode | ||
| ( + ) | ( – ) | Audio | |
| AM/FM | Turns volume up | Turns volume down | Accesses Audio menu adjustments |
| Bluetooth | Turns volume up | Turns volume down | Accesses Audio menu adjustments |
| AUX | Turns volume up | Turns volume down | Accesses Audio menu adjustments |
Power On
The AQ-MP-5BT-H requires +12V DC to both the red and yellow wires. When both of these wires have power the AQ-MP-5BT-H is powered on. Ground is connected to the black wire.
Once all connections are made press the rotary knob and the stereo will turn ON.
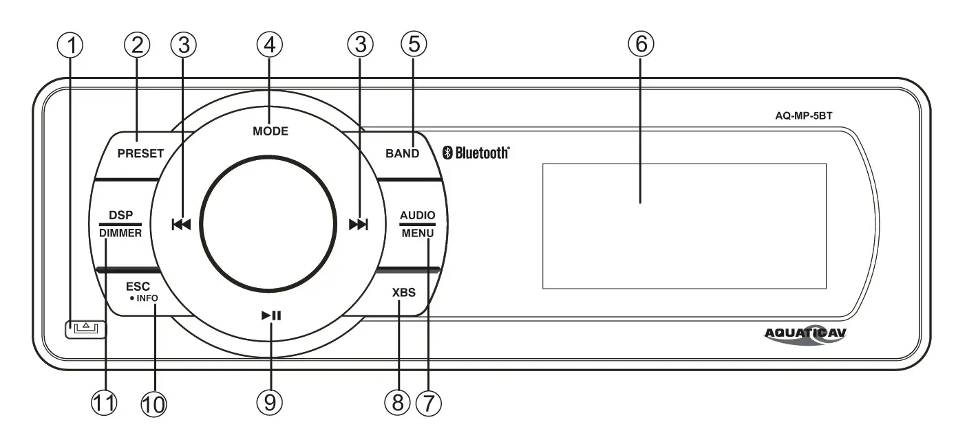
Location of Controls
Media Player Controls

| 1. Front face release 2. Preset station 3. Fast Rewind/Forward | 4. Mode button 5. Band button 6. LCD screen | 7. Audio/System menu 8. XBS function 9. Play/Pause | 10. ESC/Info 11. DSP/Dimmer 12. Rotary Select Knob |
| Button | FM Mode | Aux In | Bluetooth |
| Button | FM Mode Aux In BI uetooth | ||
| Rotary Select Knob | Short Press: Mute | ||
| Long Press: Power Off | |||
| In menu: Select | |||
| Mode | Short Press: Switches through different modes | ||
| Long Press: No Function | |||
| Rotary Knob Clockwise | When turned clockwise the volume increases | ||
| Rotary Knob Counter Clockwise | When turned counter clockwise the volume decreases | ||
| Fast Forward | Short Press. Scans to the next station | No Function | Changes to next song |
| Long Press: Switches into manual seek mode | No Function | No Function | |
| Fast Rewind | Short Press: Scans to the previous station | No Function | Changes to Previous Song |
| Long Press: Switches into manual seek mode | No Function | No Function | |
| Play/Pause | Short Press: Toggles between Play and Pause | ||
| Long Press: No Function | |||
| Band | Short Press: Switches between AM/FM Bands | No Function | No Function |
| Long Press: No Function | No Function | No Function | |
| XBS | Short Press: Toggles on/off crossover bass | ||
| Long Press: No Function | |||
| DSP/Dimmer | Short Press: Turns on EQ Preset | ||
| Long Press: Enables the two stage dimmer | |||
| ESC/Info | Short Press: Returns you to the Default Screen | ||
| Long Press: Displays info if any available | No Function | No Function | |
| Preset | Short Press: Advances through presets | No Function | No Function |
| Long Press: Set up new presets | No Function | No Function | |
| Audio/Menu | Short Press. Takes you into the audio menu | ||
| Long Press: Takes you into the system menu | |||
If your music player is connected via the Auxiliary input you will not be able to control track or receive track information.
Turn off DSP to access control of Bass and Treble
Listening to Devices
Listening via Bluetooth
Pair with Bluetooth Device
- Switch on your Bluetooth device.
- Select `AQUATIC AV’ from the list of available devices to pair (no password is needed).
- A Bluetooth logo will illumiate on the Media Player LCD to verify Bluetooth is activated.
Only one Bluetooth device can be paired with the Media Player at any time.
Listening via Bluetooth Device
- Bluetooth mode will be activated once a Bluetooth device is linked.
- Play the song from device and the sound will play through the Media Player.
- Press PLAY/PAUSE to play/pause the song.
- Press FAST REWIND/FORWARD buttons to play previous/next song file.
- Previous/next track and volume up/down can be controlled directly from your Bluetooth device or directly from the Media Player controls.
Listening via Auxiliary Input (3.5mm Jack)
- Remove the faceplate from the stereo.
- Connect your MP3 device to the 3.5mm connector.
- Re-attach the faceplate.
- Press the rotary knob to power the Media Player ON (if the faceplate was removed with the stereo still powered on, it will power on by itself).
- Press (MODE) on the Media Player or remote control to select `AUX IN-1′ mode.
Always ensure to connect and disconnect your Media Player with dry hands!
Adjust Volume Level
- Turn the rotary knob clockwise increase the volume.
- Turn the rotary knob counter clockwise to reduce the volume.
Device Charging
- Remove the faceplate from the stereo.
- Place your device on the internal shelf and connect your USB device to the USB connector.
- Re-attach the faceplate and ensure the stereo is switched on. The device battery will then charge.
The USB connector will provide charging only. Audio content stored on your device will not be recognized or playable by the stereo.
Listening to FM/AM Radio
Enter FM/AM Radio Mode
- Press MODE on the unit keypad to switch to FM/AM radio mode.
- Press FAST REWIND/FAST FORWARD to seek another station.
- Press and hold either FAST REWIND/FAST FORWARD for manual tuning back or forward.
Saving Radio Channel to Memory
- Tune to the station you would like to be saved as a preset.
- Press and hold the `Preset’ Button.
- The stereo will enter the add preset button menu.
- Using the rotary knob you can choose which preset slot you would like to save the current station to.
- Upon successfully saving a preset, the preset number that was chosen will be shown in the right corner.
Presets are only for the current band you are on. Each band FM1, FM2, FM3, AM1 and AM2 has six presets for a total of 30 (18x FM & 12x AM).
Listening to Saved Radio Memory
- Once the presets have been set either manually or using AS/PS press the `Preset’ button to scroll through your presets.
Switching between US and European FM Modes
- When in `RADIO’ mode.
- Press and hold the `AUDIO/MENU’ button to enter the System Menu.
- Press the `AUDIO/MENU’ button to scroll through the options.
- Scroll to `AREA’ then; turn the rotary knob to select your desired tuning area.
- Once the desired tuning area has been selected you can press esc to return to FM Mode.
US mode will increase and decrease the FM frequency in steps of 0.1 MHz, e.g. 88.5, 88.6,88.7 MHz. EUR mode will increase and decrease the FM frequency in steps of 0.05 MHz, e.g. 88.25, 88.30, 88.35 MHz.
Settings Operation
From the `Audio Menu’ you are able to change the bass, treble, balance, and fader.
- To enter the `Audio Menu’ press the `AUDIO/MENU’ button.
- In the `Audio Menu’ press the `AUDIO/MENU’ button to scroll through all options.
- To change the parameters use the rotary knob to adjust settings.
Any changes made in the `Audio Menu’ are system wide so it will affect all modes.
AS/PS (Auto Scan/Preset Scan)
Scans through the current frequency band, and assigns presets to the radio stations that have the strongest signal strength.
Only does this for one AM/FM band at a time.
Clock Settings
From the clock settings menu you are able to adjust the time and switch the clock on or off.
- To change the time press MENU then use the rotary knob to navigate to SYSTEM settings then CLOCK SETTINGS. Use the rotary knob to adjust and set the time.
- To switch the clock on or off press MENU then use the rotary knob to navigate to SYSTEM settings then CLOCK PRIORITY. Use the rotary knob to select either ON or OFF.
Local/Distant Tuning
When `Local’ is turned on the Media Player seeks to only the radio channels with strong signal strength. When `Local’ is turned off the Media Player will seek to all radio channels it receives signal from.
When local is turned on the word `Local’ will appear in the upper right hand corner of the Media Player LCD.
Stereo/Mono
Change the output mode between stereo and mono. Some applications only accept a mono input.
FM Tuning Area
The FM tuning can be set to different areas, using the rotary knob to scroll through to select the desired tuning area. There are seven different tuning areas: USA, EUR, LAT, ASIA, MIDDLE EAST, AUSTRALIA, RUSSIA.
Beep Tone
Beep tone plays when any button is pressed, it can be toggled on and off from this selection.
System Reset
Restores all factory settings.
Specifications & Dimensions
Specifications
Media Supported media………………………………Bluetooth/MP3/FM/AM
Supported media max. dimensions………..107 x 184mm (WxH)
Device charging………………………………..via USB
Inputs
Auxiliary………………………………………… 1x 3.5mm stereo Jack socket, 1x stereo pair RCA
Outputs
Pre-Out…………………………………………..1x stereo pair RCA (2V)
Power
Output voltage @ 2 Ohm…………………….4x 72W
Output voltage @ 4 Ohm…………………….4x 45W
Operation voltage………………………………9.6V – 14.4V DC
Max current draw………………………………7A
Standby current draw…………………………6mA
Multi-Environment Certifications
Waterproof / Dustproof………………………. Yes – IP55
Conformal PCB coating……………………… Yes
UV protection…………………………………..500 hours stable, ASTM D4329 compliant
Salt/Fog protection…………………………… 500 hours stable, ASTM B117 compliant
Stainless Steel mountings…………………..Yes
Dimensions

Warranty Information
Aquatic AV offers a limited warranty of our products on the following terms:
Length of warranty
2 years on audio systems, electronics, speakers, and accessories (receipt required).
Coverage
This warranty covers only the original purchaser of an Aquatic AV product purchased from an authorized Aquatic AV dealer. In order to receive service, the purchaser must provide Aquatic AV with a copy of the receipt stating the customer name, dealer name, product purchased and date of purchase.
Defective products
Products found to be defective during the warranty period will be repaired or replaced (with a product deemed to be equivalent) at Aquatic AV’s discretion.
What is not covered
Damage caused by accident, abuse, improper operations or theft. Any cost or expense related to the removal or reinstallation of product. Service performed by anyone other than an authorized Aquatic AV service center. Any product with the serial number or tamper labels defaced, altered, or removed. Subsequent damage to other components. Any product not purchased from an authorized Aquatic AV dealer.
Limit on implied warranties
Any implied warranties including warranties of fitness for use and merchantability are limited in duration to the period of the express warranty set forth above. Some states do not allow limitations on the length of an implied warranty, so this limitation may not apply. No person is authorized to assume for Aquatic AV any other liability in connection with the sale of the product.
How to obtain service
You must obtain a return material authorization number (RMA) to return any product to Aquatic AV. You are responsible for shipping charges of returned products to Aquatic AV.
Please record the model and serial number[s] of your equipment in the space provided below as your permanent record and will assist us with your factory warranty coverage. These numbers can be found on the rear of the unit.
| Model number[s]: | Serial number[s]: |
FCC Statement
FCC ID:
MADE IN CHINA
This device complies with Part 15 of the FCC Rules. Operation is subject to the following two conditions: (1) this device may not cause harmful interference, and (2) this device must accept any interference received, including interference that may cause undesired operation.
NOTE: The equipment has been tested and found to comply with the limits for a Class B digital device, pursuant to Part 15 of the FCC Rules. These limits are designed to provide reasonable protection against harmful interference in a residential installation. This equipment generates, uses and can radiate radio frequency energy and, if not installed and used in accordance with the instructions, may cause harmful interference to radio communications. However, there is no guarantee that interference will not occur in a particular installation.
If this equipment does cause harmful interference to radio or television reception, which can be determined by turning the equipment off and on, the user is encouraged to try to correct the interference by one or more of the following measures:
- Reorient or relocate the receiving antenna.
- Increase the separation between the equipment and receiver.
- Consult the dealer or an experienced radio/TV technician for help.
The manufacturer is not responsible for any radio or TV interference caused by unauthorized modifications to this equipment. Such modifications could void the user authority to operate the equipment.
Patent: 8,578,081
Product design and specification subject to change without notice. E&OE.
Doc V5.1![]()
www.aquaticav.com/harley
Aquatic AV
282 Kinney Drive San Jose, CA 95112, USA
E-mail: [email protected]
US & Canada: 1 877 579 2782
International: +1 408 559 1668
Fax: +1 408 559 0125
www.aquaticav.com

AQ-MP-5BT-H WATERPROOF MEDIA PLAYER
FOR HARLEY-DAYVISON® MOTORCYCLES (1998-2013 MODELES)

SPECIFICATIONS
| Supported Media: | Bluetooth/MP3/AM/FM Fits devices up to the size of Samsung Galaxy Note and iPhone 6 Plus. |
| Device Charging: | via USB |
| Display: | Dot Matrix LCD |
| Detachable Faceplate: | Yes |
| Inputs: | Bluetooth, 1x 3.5mm stereo jack, 1x stereo pair RCA |
| Outputs: | 1x pair RCA Pre-out (2V) |
| AM/FM Tuner: | 18x FM, 12x AM pre-set memory. US/Euro frequencies |
| Power (max): | 4x 45W (4 Ohms), 4x 72W (2 Ohms) |
| Amplifier Type: | Class A/B (2 Ohm stable) |
| Output Voltage: | 9.6V – 14.4V DC |
| Current Draw: | 7A (max) / 6mA (standby) |
| Waterproof: | IP55 |
| UV Protection: | 500hrs stable |
| Salt/Fog Protection: | 500hrs stable |
| Certifications: | CE, RoHS, WEE, FCC |
| Fascia Material: | ABS |
| Chassis Material: | ZAM Coated |
| Accessories: | AQ-WR-5F Remote Control (sold separately) |
| Additional Features: | Removable Faceplate Bass/Treble, Balance/Fader, Loudness Stainless Steel mounting hardware |
DIMENSIONS

Aquatic AV
282 Kinney Drive
San Jose, CA 95112, USA
E-mail: [email protected]
US & Canada: 1 877 579 2782
International: +1 408 559 1668
Fax: +1 408 559 0125
www.aquaticav.com
Design and specification subject to change without notice E&OE
Aquatic AV © 2017





















