CTEK Chargestorm Connected 2

CHARGESTORM® CONNECTED
Product description
CHARGESTORM® CONNECTED is a multi usage station for electrical vehicles.

The charging station comes in several variants, such as for different output power levels, number of outlets and type of outlets (1 – Type 2 socket, 2 – hardwired Type 2 plug, 3 – Type 2 socket with shutter). For a complete list of article numbers, download datasheet at www.ctek.com.
NOTE: Refer to the top of the charging station for model information.
CHARGESTORM® CONNECTED 2 is an improved and updated version of our advanced EV charger with a range of functions and built in safety features. It has a powerful charge controller, which can handle dual type 2 outlets/charging cables and offers load balancing support through NANOGRID™.
Overheating protection
At high temperatures the charging station’s algorithm will determine the optional current. This reduces the risk of overheating and damaging the charging station without preventing the use of the device.
Intended use
This charging station is intended for wall-mounted or pole-mounted use. The charging station is intended for both restricted and non-restricted locations.
In the box

- The charging station CHARGESTORM® CONNECTED 2.
- Two keys.
- User and installation instructions.
- Cover for cable inlet and cable glands (M25 and M12).
- Holder for charging connector (for variants with fixed cable).
- Insulation tube.
- Five ST6.3 mounting screws.
- Four rubber gaskets.
- Five washers.
- Two jumpers (2-way & 3-way for variants with one phase).
- Wall bracket.
- Station bracket
- Two push-clips
- Two ST4 screws for push-clips
- Two wall-mounting spacers
- Drilling template
Overview

- Front panel.
- Display with charging status symbols.
- Back cover.
- Technical box.
- Electrical Vehicle outlet.
- Electrical Vehicle outlet (fixed cable).
Status symbols

| SYMBOL | COLOR | MODE | EXPLANATION |
![]() | Open | RFID symbol not active. | |
![]() | Solid green | RFID | Waiting for RFID tag. |
![]() | Flashing Yellow | RFID | Authentication in progress. Please wait! |
![]() | Flashing Green | RFID | RFID tag approved. Charging will now start. |
![]() | Flashing red once | RFID | RFID tag access denied (user not authorized for charging). |
![]() | Solid green | RFID/Open | Available and ready for charging. |
![]() | Flashing green | RFID | Waiting for cable connection or authentication. |
![]() | Solid Blue | RFID/Open | Vehicle connected but not charging (for example, the vehicle is fully charged or the charging session is paused). |
![]()
| Flashing Blue | RFID/ Open | Charging in progress. |
![]() | Solid Red | RFID/ Open | Alarm active. Attempt resetting RCD my connecting a vehicle using a charging cable, which will trigger the charging station to carry out self-diagnostics. If the fault persists, check whether the MCB (fuse) has tripped. Open the technical box and reset the MCB. Outlet has a temporary fault. The fault could be one of the following:
|
![]() | Solid Blue | – | The charging station has connected to cloud backend. Only displayed during boot up. The flashing will take place for 5 seconds. |
![]() | Solid Red | RFID/Open | The charging station has failed to connect to the cloud backend during start up. Only displayed during boot up. |
NOTE: If the charging station has no active symbols, the charging station is inactive. This could be due to the charging station being configured to be inactive, or the station restarting, or it could be undergoing planned maintanence.
To charge the vehicle
Open access & RFID access

The charging station can operate in two different authentication modes, open access (A) and RFID access (B). Open access means that the charging starts immediately when the vehicle is connected to the charging station. RFID access means that the charging does not start until a RFID tag has been used for authentication. Some operators also offer additional authentication, such as a mobile app.
NOTE: There are many different RFID formats. Contact CTEK if your RFID tags are not original CTEK RFID tags to make sure that your RFID tags are compatible with the charging station. The supported RFID standard is ISO1443A/Mifare.
To connect CHARGESTORM® CONNECTED to the vehicle


To start charging with open access



To start charging with RFID access







NOTE: CTEK recommend keeping EV charger firmware up to date.
Installation
Introduction
This part of the instructions shows how to install the charging station CHARGESTORM® CONNECTED.
Safety
- Only an accredited electrician is allowed to perform the installation described in this document.
- Read and follow the instructions in this document before installation and operation of the product.
- Installation must fulfill local safety regulations.
- Do not use adaptors or conversion adapters with this product, according to IEC61851 standard requirements.
- This charging station does not have ventilated charging.
- Make sure the cables in the charging station are not loose due to vibrations during transportation. If any cables are loose, reconnect the cables and tighten the screws.
- The installation is recommended to be carried out by two persons.
- Use safety shoes during installation.
Tools

- Mifare Classic/IEC 14443 Type A and compatible RFID tag (in case RFID shall be used).
- Computer/Laptop (OS: Linux or OSX is recommended, Windows 10/11 requires USB driver installation).
Optional equipment

- Pole mount kit for a pole diameter of 60 mm. Article number 920-00010 (only if added).
- Pole mount kit for two boxes, to enable maximum four EV connectors from one pole. Article number 922-00018.
To check before installation
Carry out the following checks prior to cable installations:
- Avoid installation of the EV charger in direct sunlight. If the product is installed in direct sunlight, symbol visibility is decreased and the temperature of the product increases. This will trigger the overheating protection and limit the charging current.
- Decide if the unit should be installed outdoors or indoors.
a . For outdoor installation, the power cable and network cable are recommended to be installed from below to prevent water from entering the technical box from the top.
b. b. For indoor installation, the power cable and network cables can be installed either from the top or from the bottom of the technical box.
NOTE: For installations with a power cable diameter greater that 17 mm, the power cable must be installed from below.
To prepare the location for installation
- Determine the mounting position of the charging station.
a. Make sure that there is enough space available for normal operation.
b. When installing on a wall, make sure that the wall material is suitable for mounting of the box. The wall must withstand the weight of the charging station. Do not install the EV charger in any enclosures.
c. For installation on a pole, refer to the manual for the pole mount kit.
To install the charging station on a wall using the mounting bracket
1. Drill five holes in the wall that align with the locations shown in the drilling template.
- Drill five holes in the wall that align with the locations shown in the drilling template.

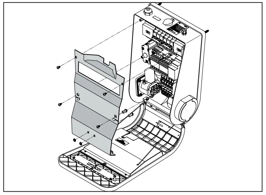
- Unlock and open the technical box with the key.

- Carefully remove the protection cover.


- Attach the wall bracket to the desired wall using the included three ST6.3 screws.
- Locate two screw holes in the middle of the charging station, attach the station bracket to it using the included push-clips and tighten them using provided ST4 screws.
- Position the charging station on the wall by sliding the station bracket into the wall bracket.
- Locate two screw holes at the top of the charging station, insert the included spacers from the outside, and fix the station to the wall using the two included ST6.3 screws. Make sure the rubber gaskets and washers are used during the installation.
CAUTION: Do not install the charging station without the rubber gaskets. Otherwise it can leak in water and cause damage to the EV charger.
- Make sure that the charging station is firmly installed on the wall.
- Make sure to cover all open holes with silicon or rubber gaskets to protect the charging station against water.
To install the charging station on a wall without the mounting bracket
- Drill four holes in the wall that align with the locations shown in the drilling template.
- Unlock and open the technical box with the key.
- Carefully remove the protection cover.

- . Install the charging station in the selected location with the rubber gaskets first and then the washer and the four ST6.3 screws.
CAUTION: Do not install the charging station without the rubber gaskets. Otherwise it can leak in water and cause damage to the EV charger. - Make sure that the charging station is firmly installed on the wall.
- Make sure to cover all open holes with silicon or rubber gaskets to protect the charging station against water.
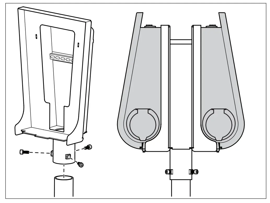
To install the charging station on a pole

- For installation on a pole, refer to the manual for the pole mount kit.
To do the cable installation

- Make sure that the power is off.

- Make sure that the cable installation is dimensioned (A) for the charging station.
CAUTION: The cable glands must be replaced if the cables are outside this specified range.
- If the power cable and network cable should be installed from below or from the back, drill a hole using a step drill. Alternatively ,make a hole using the provided knockouts in the backplate of the station, if available. It is recommended to use additional sealant to prevent water instrusion.
CAUTION: Make sure not to damage the components inside the unit when drilling or making holes using knockouts.
- Install the cable glands in the holes to protect the unit from dust and water penetration.
NOTE: The cable gland for the power cable that is delivered with the product supports cable dimensions between 11-17 mm and the gland for the network cable supports cable dimensions 3-6 mm.
- If the power cable and network cable are installed from the top, there are two holes on the top of the unit. Install the power cable to the larger hole (M25) and the network cable to the smaller hole (M12).
To install the power cable
- Pull the power cable through the cable gland.

- Make sure that the protected ground wire is longer than the other wires so that it will be the last wire to detach if it is pulled.
- Strip the wires approximately 18-20 mm at the end of the power cable. The cross-sectional area of the power cable must not exceed 16 mm2. Follow the instructions on the previous page.
- Connect the supply wires to the terminal blocks.
NOTE: The terminal blocks are of push-in type. Make sure that the cables are properly connected.
NOTE: For regional differences of the grounding system, such as IT-Nett, refer to the supply input schematic in Appendix B.
NOTE: For single phase supplies, 3-way jumper should be used across L1, L2 and L3. For two-phase supplies, 2-way jumper should be used across L1 and L2 terminals. For further details refer to Appendix A.
To install the network cable and the 4G-modem (optional)

| A | Controller board |
| B | RJ45 |
| C | USB |
| D | Mini-USB |
| E | 4G-modem |
| F | U.FL Antenna contact |
| G | SIM-card slot |
If the charging station shall be connected to NanoGrid™ – Load balancing, or to the Charge Portal – The cloud based charging portal online, the following must be done.
- Enclose the network cable with the attached insulation cable. The network cable in the power box needs extra insulation for electrical safety reasons.
- If the charging station is behind a firewall and will be connected to a backend system, open DNS (port 53) and https/wss (port 443) in the firewall. Open ftp to allow remote firmware upgrades.


- If Ethernet shall be connected, use a network cable of type Cat5 or better. Connect the network cable to the RJ45 connector on the control board. The control board is located on the front panel. When the network cable is connected the activity LED in the RJ45 connector activates.

- If 4G shall be connected, install an activated SIM card in the charging station. The PIN must be disabled and the subscription with recommendation of a minimum of 2 GB/ month depending on the OCPP protocol communication from the operator. Make sure that the antenna cable is attached in both ends.
To finish the installation

- Carefully install the protection cover.

- Close and lock the technical box with the key.

- Put the cover on the key lock.
- Turn on the power from the distribution panel.
NOTE: It may take one to two minutes for the charger to start.
- Make sure that the green connector symbol on the front panel activates.
To change the configuration settings
NOTE: For most installations no change of the configuration is needed.
NOTE: CTEK recommend that the installation technician documents the result of the configuration tests in the dedicated protocol
- If the computer runs on Microsoft Windows, Download the CCU Drivers from the website. Follow the instructions given on the website.
NOTE: For Linux and Mac OSX, the USB driver is part of the operating system.
- Connect the USB cable between the computer and the mini USB port on the controller board.


- Open the web browser and log in to the local web interface at
http://192.168.7.2
The user name and password are both “ccu”.
NOTE: CTEK recommend web browser Google Chrome for this action.
To configure the network interface (Ethernet)

- Navigate to Configuration>Interface>General and select WAN = Wire.
- Navigate to Configuration>Interface.
- Select Wire.
- Select DHCP or Static. If Static is selected, also enter IP address, netmask and gateway.
- Press Save at the bottom of the page.
To configure WWAN (4G)

NOTE: WWAN is a specific 4G mode and is usually more robust than PPP
- Navigate to Configuration.
- Select Interface.
- General and select WAN = modem (WWAN)
- Navigate to Configuration>Interface>WWAN and enter APN applicable for the selected 4G operator. Leave remaining fields empty.
- Press Save at the bottom of the page.
To configure PPP (4G)

- Navigate to Configuration.
- Select Interface.
- General and select WAN = modem (PPP).
- Navigate to Configuration>Interface>PPP modem and enter APN applicable for the selected 4G operator. Leave remaining fields empty.
- Press Save at the bottom of the page.
To configure current limit

NOTE: Change the settings of the current limit if the current limit must be lower that the charging status fuse level.
- Navigate to Configuration.
- Select Outlet.
- Change the settings for the current limit.
To configure URL and charging station identity (ChargeboxID) to the portal
- Do a check of the status page to make sure that the internet access operates correctly.
- Make sure that the OCPP ChargeboxID and server address is known. This information should be provided by the portal operator. If CTEK’s portal “Charge Portal” is used, the URL to the portal has the format that follows: wss://.oamportal.com/Ocpp/websocket.
NOTE: The ChargeboxID must be unique and not contain more than 22 characters. The selected portal must support OCPP v1.5 or v1.6. - Navigate to Configuration>Backend and enter the ChargeboxID.
- Set the communication protocol to OCPP v1.5 or v1.6.
- Enter the backend address. Usually the other parameters may remain unchanged.
- Press Save at the bottom of the page.
- Navigate to the status page and verify that the portal communication is established.
To configure RFID

NOTE: For chargers without portal connection you can only add and remove RFID tags from the web interface in the charger. For connected chargers you can only change in the portal.
- Navigate to Configuration>Outlet>Authentication and select RFID for all outlets to activate RFID authentication with RFID tag before charging.
- Add and delete approved RFID tags under Tag admin.
To do a installation tests
- Make sure that the charging station is firmly mounted on the wall/pole.
- Check the connection of the power cable and network cable. Tighten the cable gland if it is necessary.
- If the installation is a Nanogrid Home setup, check the Communication between the external EM and the Charger
- Charge a vehicle. Check the current and make sure that charging symbols on the display operate correctly.
– Function control RFID
– Internet connection (4G/Router/Ethernet) - Make sure that the weather protection of the lock is sealed correctly.
- Make sure that the display is lit.
- When the vehicle is charging, make sure that the LEDs on the protection cover are green.
- Press the RCD test button on the protection cover to test the earthfaulttesting functionality. Charging should stop. To reset unplug and plug the charging cable.
- Ensure the latest version of firmware is intalled before handover.
To do maintenance tests
Maintenance on the product must be done once a year.
- Ensure that the charging outlet/charging cable is in good condition.
- Replace the charging outlet/charging cable if it is necessary.
- Check the rubber gaskets. Remove any possible dirt from the rubber gasket.
- If necessary, update the software.
- Check the cable gland. Tighten if it is necessary.
- Any damaged components must be replaced using CTEK approved or original parts.
To recycle the product
The product must be recycled as electronic equipment. Follow the local requirements for recycling of electronic equipment.
POWER | |
| Power input | TN-S: 230/400 V AC 50Hz IT: 230 V AC 50Hz Max 64 A (depends on model) |
| Power output | AC |
| Connected to AC supply network | Yes |
| Permanently connected to the mains | Yes |
| Charging current | Up to 32 A (depends on model) |
| Supply Connection | TN-S: L1,L2,L3,N,PE IT: L1,L2,PE |
| Fuses | C-Characteristics. Breaking capacity 6kA Mode 3: 32A Shutter: 20/40A |
| Standby-usage consumption | 18-20 W |
| Rated frequency, fn | 50 Hz |
| Rated diversity factor, RDF | 1 |
| Rated insulation voltage, Ui | 250/400 V |
| Rated impulse withstand voltage, Uimp | 4 kV |
| Rated peak withstand current, Ipk | 6 kA |
| Rated short-time withstand current, Icw | 6 kA |
| Max prospective short- circuit current, Icp | 6 kA |
| Overvoltage category | III |
| Technical data for RCD | |
| Rated making and breaking capacity, Im | 200 A |
MECHANICS | |
| Weight | Up to 24 kg (depends on model) |
| Dimension H x W x D | 449 x 282 x 160 mm |
| Material | Front and back cover in ABS plastic. Colored zinc oxide metal box for electronics. |
| Ingress Protection | IP54 |
| Ambient operation temperature | -30°C to +50°C |
| Altitude | < 2000 m |
| Relative humidity | Up to 100 % at +25°C |
| Storage temperature | -30°C to +50°C |
| External mechanical impact | IK10 |
INTERFACES | |
| EV connector | One or two Type 2 outlets or Type 2 fixed cable |
| Display | LED symbols |
| Enclosure lock | Mechanical lock with key. |
| Energy meter | Internal or MID-approved depending on option. |
| RFID tag standard | Milfare 1k, Milfare 1k+, Milfare Classic. 13,5 MHz. |
| Connectivity | 4G: Frequency band: LTE Cat-1, B3 B8 B20 power class: 23 dBm. Fallback GSM/GPRS/EDGE 900 MHz (Max: 2W) 1800 MHz (Max: 1W). |
| RF Exposure | Users recommended to remain 20cm away from the device during operation. |
COMPATIBILITY | |
| Compliance | IEC 61851-1, IEC 62196-2, IEC 61439-7, CE |
| Approval | Download the Declaration of Conformity from www.ctek.com |
| Charging method | Mode 3 |
| Electric shock protection | Class I equipment |
| Communication protocol | OCPP 1.5 and 1.6 |
| Pollution degree | 3 |
| Intended for use in EMC Environment | B |
SAFETY | |
| Ground fault detection | Built-in RCD Type A (IEC 60947-2), AC 30 mA, DC 6 mA |
| OVERCURRENT AND SHORT-CIRCUIT PROTECTION | |
| Rated current, In | See Part specific data |
| Characteristic | C |
| Rated short-circuit capacity, Icn | 6 kA |
| Rated service short-circuit breaking capacity, Ics | 7.5 kA |
| Let-through energy, I2t | 36000 A2s |
CONFORMITY |
| Hereby, CTEK AB declares that the radio equipment type, CHARGESTORM CONNECTED 2, is in compliance with Directive 2014/53/EU. The full text of the EU declaration of conformity is available at the following Internet address: https://www.ctek.com/uk/quality/doc |
| ART.NO | RATED VOLTAGE, Un | RATED CURRENT, In | LEFT OUTLET | RIGHT OUTLET |
| 910-17049 | 230 V | 16 A | – | Outlet, 1 ph, 230 V, 16 A |
| 910-17062 | 230 V | 32 A | – | Outlet, 1 ph, 230 V, 32 A |
| 910-17050 | 230/400 V | 16 A | – | Outlet, 3 ph, 230/400 V, 16 A |
| 910-17028 | 230/400 V | 32 A | – | Outlet, 3 ph, 230/400 V, 32 A |
| 40-540 | 230 V | 16 A | – | Shutter, 1 ph, 230 V, 16 A |
| 40-538 | 230 V | 32 A | – | Shutter, 1 ph, 230 V, 32 A |
| 40-536 | 230/400 V | 16 A | – | Shutter, 3 ph, 230/400 V, 16 A |
| 40-534 | 230/400 V | 32 A | – | Shutter, 3 ph, 230/400 V, 32 A |
| 910-17045 | 230 V | 16 A | – | Cable, 1 ph, 230 V, 16 A |
| 910-17046 | 230 V | 32 A | – | Cable, 1 ph, 230 V, 32 A |
| 910-17047 | 230/400 V | 16 A | – | Cable, 3 ph, 230/400 V, 16 A |
| 910-17048 | 230/400 V | 32 A | – | Cable, 3 ph, 230/400 V, 32 A |
| 910-17042 | 230/400 V | 32/16 A** | Cable, 1 ph, 230 V, 16 A | Outlet, 1 ph, 230 V, 16 A |
| 910-17051 | 230/400 V | 32/16 A** | Outlet, 1 ph, 230 V, 16 A | Outlet, 1 ph, 230 V, 16 A |
| 910-17063* | 230/400 V | 64/32 A** | Outlet, 1 ph, 230 V, 32 A | Outlet, 1 ph, 230 V, 32 A |
| 910-17059 | 230/400 V | 32 A | Outlet, 3 ph, 230/400 V, 16 A | Outlet, 3 ph, 230/400 V, 16 A |
| 910-17060* | 230/400 V | 64 A | Outlet, 3 ph, 230/400 V, 32 A | Outlet, 3 ph, 230/400 V, 32 A |
| 40-539 | 230 V | 32/16 A** | Shutter, 1 ph, 230 V, 16 A | Shutter, 1 ph, 230 V, 16 A |
| 40-537* | 230 V | 64/32 A** | Shutter, 1 ph, 230 V, 32 A | Shutter, 1 ph, 230 V, 32 A |
| 40-535 | 230/400 V | 32 A | Shutter, 3 ph, 230/400 V, 16 A | Shutter, 3 ph, 230/400 V, 16 A |
| 40-533* | 230/400 V | 64 A | Shutter, 3 ph, 230/400 V, 32 A | Shutter, 3 ph, 230/400 V, 32 A |
| 40-477 | 230/400V | 32/16 A** | Coiled Cable, 1ph, 230 V, 16 A | Coiled Cable, 1ph, 230 V, 16 A |
| 910-17040 | 230/400 V | 32/16 A** | Cable, 1 ph, 230 V, 16 A | Cable, 1 ph, 230 V, 16 A |
| 910-17091 | 230/400 V | 64/32 A** | Cable, 1 ph, 230 V, 32 A | Cable, 1 ph, 230 V, 32 A |
| 910-17086 | 230/400 V | 32 A | Cable, 3 ph, 230/400 V, 16 A | Cable, 3 ph, 230/400 V, 16 A |
| 910-17092* | 230/400 V | 64 A | Cable, 3 ph, 230/400 V, 32 A | Cable, 3 ph, 230/400 V, 32 A |
| * The charger may temporarily reduce the charging current when used in ambient temperature exceeding +40°C ** If installed with a single phase supply, the higher current rating applies. If separate phases are supplying left and right outlets, the lower current rating applies. | ||||
CTEK warranty statement
Limited warranty
CTEK issues a limited warranty to the original purchaser of the product. Depending on the product, the limited warranty period will vary. The limited warranty is not transferable. The warranty applies to manufacturing faults and material defects. The warranty is void if the product has been handled carelessly or repaired by anyone other than CTEK or its authorized representatives. CTEK makes no warranty other than this limited warranty and is not liable for any other costs other than those mentioned above, i.e. no consequential damages. Moreover, CTEK is not obligated to any other warranty other than this warrant
Circumstances that will void the limited warranty
If the seal of the product is broken, purposely damaged, or in any way modified or altered; including cables, electronics, mechanics or other parts of the product; products that have been repaired by anyone other than CTEK or its authorized representatives; products that have been subject to the use of supplies and accessories other than those approved in writing or supplied by CTEK; improper use or non-compliance with installation, commissioning, operation or maintenance instructions (i.e. not according to the operation and installation manual); unauthorized modifications, changes or attempted repairs; vandalism, destruction through external influence and/or persons/animals; failure to observe applicable safety standards and regulations; faults caused by fire, water, snow, moisture, or other liquids except as specified for normal use; products where the serial number is defaced, altered or removed; any utilization of a product that is inconsistent with either the design of the product or the way CTEK intended the product to be used; any installation and/or modifications that prevent normal service of the product; normal wear and tear and cosmetic damage such as, but not limited to, corrosion, scratches, dents, rust, stains, non-functional parts such as, but not limited to, plastics and finishes; damage, fault, failure and/or imperfection caused by abuse, tampering, illegal use, negligence, prolonged use or operation; or faults in any other way caused by the customer/retailer/user.
Additional information
CTEK makes no other warranty than as set out herein and CTEK shall in no event be liable for any indirect or consequential damages. The faulty product shall be returned with the receipt to the retailer/place of purchase together with a fault description. Goods returned to CTEK will be at CTEK’s discretion and only valid with an approved Return Material Authorisation (RMA) Reference Number issued by CTEK to the purchaser. Products sent directly to CTEK without an RMA will be returned to the sender at the sender’s cost. The warranty period for a product is stated in the applicable product user manual supplied with the product. The warranty is only valid if the warranty period has not expired. If the warranty claim of a faulty product is not approved by CTEK, the product will be returned only if the sender explicitly so requests. The customer/ retailer/place of purchase will pay the freight. Faulty products will be repaired, or replaced with an exchangeable product, and returned at CTEK’s cost. If the warranty period has expired, the product will be returned without further investigation at the cost of the customer/retailer/place of purchase. Faulty products will be scrapped by CTEK if deemed not repairable. CTEK reserves the right to vary, modify or change the terms and conditions herein due to change(s) in availability of services, products and/ or spare parts, or for the purpose of complying with applicable policies, rules, regulations and law, without notice.
National usage restrictions
Some countries, states or provinces have other electrical codes and standards than stated in this manual. The installation and usage of the product shall follow local regulations. The product is intended for use by general public. The product is intended for locations with both restricted access and non restricted access.
Copyright
These instructions are delivered “as is” and contain content that can change without prior notice. CTEK AB does not guarantee that everything is correct in the instructions. CTEK AB is not responsible for faults or incidents or damage that is caused by not following the instructions in this manual.
© Copyright CTEK AB 2023. All rights reserved. Copying, adaption or translation of these instructions are strictly forbidden without written approval by CTEK AB, except what is regulated by copyright laws.
Revisions
The descriptions, information and specifications contained in this manual were in effect at printing. To make sure that the maintenance instructions are complete and up to date, always read the manual published on our website.
Abbreviations
- PN Access Point Name.
- CP Control Pilot.
- CCU Charge Controller Unit
- DHCP Dynamic Host Configuration Protocol.
- OCL Outlet Controller Light.
- OCPP Open Charge Point Protocol.
- PP Proximity Pilot.
- PPP Point to Point Protocol.
- RFID Radio Frequency Identification.
- WWAN Wireless Wide Area Network.
Electrical schematic appendices
01 A………………………………………………….. A
01 B………………………………………………….. B
01 C………………………………………………….. C
01 D…………………………………………………..D
CCU……………………………………………………E
4G/RADIO MODEM…………………………E
CAB10……………………………………………….E
3PH OUTLET (FIRST OUTLET)………F
1PH OUTLET (FIRST OUTLET)……….F
3PH CABLE (FIRST OUTLET)………..F
1PH CABLE (FIRST OUTLET) ………..G
3PH OUTLET (SECOND OUTLET)..G
1PH OUTLET (SECOND OUTLET)…G
3PH CABLE (SECOND OUTLET)…..H
1PH CABLE (SECOND OUTLET)……H
OCL…………………………………………………..H



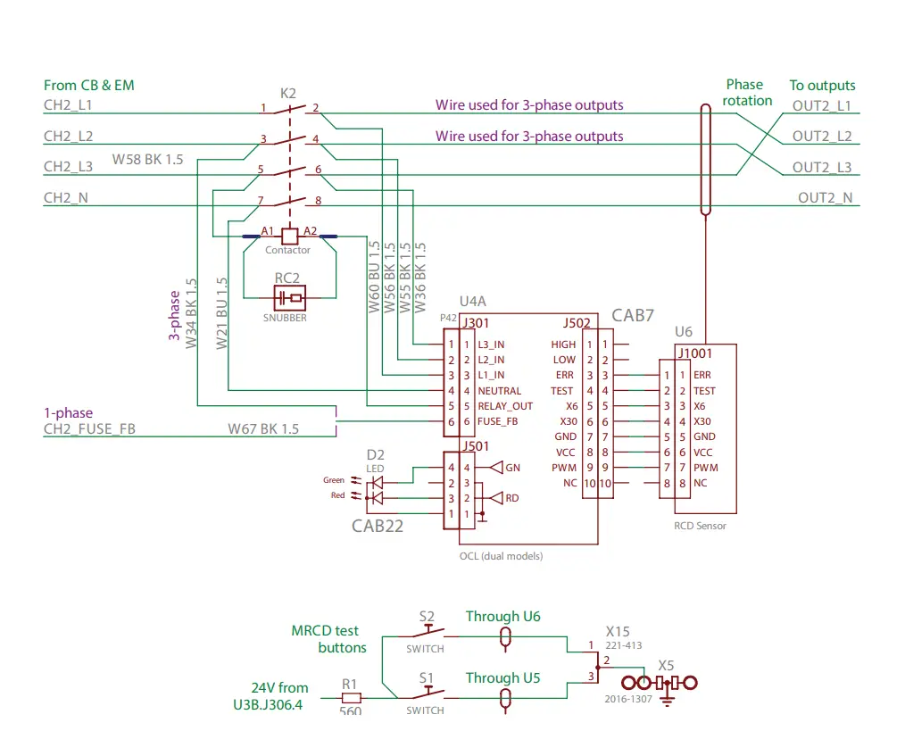
The Modular RCD (MRCD) as defined in IEC 60947-2, are built from the following parts;
contactor K1, controller U3, sensor U5, button S1 and LED indicator D1 for the channel which is always present and contactor K2, controller U4, sensor U6, button S2 and LED indicator D2 for the channel which is added to make dual outputs.
This MRCD trips below 30mAAC and 6mA DC. The threshold values are determined by the sensors.
The control units U3 and U4 contain failure latches.





3PH OUTLET (FIRST OUTPUT)

1PH OUTLET (FIRST OUTPUT)

1PH CABLE (FIRST OUTPUT)

3PH OUTLET (SECOND OUTPUT)

1PH OUTLET (SECOND OUTPUT)

3PH CABLE (SECOND OUTPUT)

1PH CABLE (SECOND OUTPUT)

OCL


















































