HMA120
AMPLIFIER
Self-powered Media Mixer
USER MANUAL 
IMPORTANT REMARK

The lightning flash with arrowhead symbol, within an equilateral triangle, is intended to alert the user to the presence of uninsulated “dangerous voltage” within the product’s enclosure that may be of sufficient magnitude to constitute a risk of electric shock to persons.
The exclamation point within an equilateral triangle is intended to alert the user to the presence of important operating and maintenance (servicing) instructions in the literature accompanying the appliance.
WARNING (If applicable): The terminals marked with symbol of “
” may be of sufficient magnitude to constitute a risk of electric shock. The external wiring connected to the terminals requires installation by an instructed person or the use of ready-made leads or cords.
WARNING: To prevent fire or shock hazard, do not expose this equipment to rain or moisture.
WARNING: An apparatus with Class I construction shall be connected to a mains socket-outlet with a protective earthing connection.
IMPORTANT SAFETY INSTRUCTIONS
- Read these instructions.
- Keep these instructions.
- Heed all warnings.
- Follow all instructions.
- Do not use this apparatus near water.
- Clean only with dry cloth.
- Do not block any ventilation openings. Install in accordance with the manufacturer’s instructions.
- Do not install near any heat sources such as radiators, heat registers, stoves, or other apparatus (including amplifiers) that produce heat.
- Do not defeat the safety purpose of the polarized or grounding type plug. A polarized plug has two blades with one wider than the other. A grounding type plug has two blades and a third grounding prong. The wide blade or the third prong are provided for your safety. If the provided plug does not fit into your outlet, consult an electrician for replacement of the obsolete outlet.
- Protect the power cord from being walked on or pinched particularly at the plugs, convenience receptacles, and at the point where they exit from the apparatus.
- Only use attachments/accessories specified by the manufacturer.
- Unplug the apparatus during lightening sorts or when unused for long periods of time.
- Refer all servicing to qualified personnel. Servicing is required when the apparatus has been damaged in any way, such as power supply cord or plug is damaged, liquid has been spilled or objects have fallen into the apparatus, the apparatus has been exposed to rain or moisture, does not operate normally, or has been dropped.
- Disconnecting from mains: When switching off the POWER switch, all the functions and light indicators of the unit will be stopped, but fully disconnecting the device from mains is done by unplugging the power cable from the mains input socket. For this reason, it always shall remain easily accessible.
- Equipment is connected to a socket-outlet with earthing connection by means of a power cord.
- The marking information is located at the bottom of the unit.
- The apparatus shall not be exposed to dripping or splashing and that no objects filled with liquids, such as vases, shall be placed on apparatus.
NOTE: This equipment has been tested and found to comply with the limits for a Class A digital device, pursuant to part 15 of the FCC Rules. These limits are designed to
provide reasonable protection against harmful interference when the equipment is operated in a commercial environment. This equipment generates, uses, and can radiate
radio frequency energy and, if not installed and used in accordance with the instruction manual, may cause harmful interference to radio communications. Operation of this
equipment in a residential area is likely to cause harmful interference in which case the user will be required to correct the interference at his own expense.
WARNING: This product must not be discarded, under any circumstance, as unsorted urban waste. Take to the nearest electrical and electronic waste treatment centre.
NEEC AUDIO BARCELONA, S.L. accepts no liability for any damage that may be caused to people, animal or objects due to failure to comply with the warnings above.
IMPORTANT NOTE
Thank you for choosing our Ecler HMA120 Self-powered Media Mixer!
It is VERY IMPORTANT to carefully read this manual and to fully understand its contents before any connection in order to maximize your use and get the best performance from this equipment.
To ensure optimal operation of this device, we strongly recommend that its maintenance be carried out by our authorised Technical Services.
Ecler HMA120 comes with a 3-year warranty.
INTRODUCTION
The HMA120 is a half-rack 2U professional powered mixer with integrated audio player + 5 audio input channels and additional functions to select sound sources and adjust volume from external wall control panels.
The HMA120 is a compact professional solution for sound systems when the end user is not necessarily an audio equipment expert since it offers a simple set-up and use.
4.1. Main features:
- 1 balanced microphone input mixable with the selected music program (MIC1)
- 1 balanced microphone/line input mixable with the selected music program(MIC2/LINE)
- 3 line inputs for music sources
- Integrated audio player (supporting mp3 format) with ports for USB storage media and SD CARD
- Music program selector on the front panel: LINE1, LINE2, LINE3, MEDIA (integratedplayer)
- Noise gate and two-level priority (Talkover 1 and Talkover 2) switchable functions for the MIC1 and MIC2/LINE inputs
- Independent level controls on the front panel for the MIC1 and MIC2/LINE signals
- Independent level control on the front panel for the music program (MUSIC)
- 2-band EQ (BASS/TREBLE) for the MIC1 and MIC2/LINE signals
- 2-band EQ (BASS/TREBLE) for the music program signal
- REMOTE port for connecting WPa series wall panels, 0 – 10VDC (source selectionand volume control)
- MUTE port to remotely mute the unit from an external device, via dry contact closure
- Auxiliary Output
- Auto Stand-by function (auto-switching to low power mode in the absence of inputsignals)
- Amplified mono output with low impedance, 120 WRMS (4Ω), and high impedance(70V/100V)
WARNING: Non-compliance with the instructions or neglecting warnings may cause malfunction or even damage the unit:
- Avoid turning on the device without the speakers connected to its outputs and without having previously set the volume/gain controls to minimum level.
- Always use shielded cables to make connections between devices.
- In an amplifier, avoid placing the speaker output cables close to other signal cables (micro, line…). This may cause the system to oscillate, damaging the amplifier and speakers.
The HMA120 can be installed on a tabletop, in a standard width rack (19″) or in a halfwidth rack (9.5″). Both rack installation options are possible using the available rack installation accessories (kit of 2 brackets (2UHRMKIT), not supplied).
Two considerations must be taken into account when you look for the right location where to put your HMA120: first, maximum user comfort and second, easy access to the back panel in order to plug several different devices to and from the unit.
Also, you should place the HMA120 away from noise sources (dimmers, motors, etc…), as well as from the power cables.
In order to protect the unit from eventual overloads, the HMA120 is protected by a timered power fuse (28) of 4A. If it gets blown up, you must replace it with an identical one. NEVER REPLACE THE FUSE WITH ANOTHER ONE WITH A HIGHER VALUE.
CAUTION: Fuse substitutions have to be performed by a qualified technician.
AUDIO INPUTS
The HMA120 input channels support two types of audio signals:
- Microphones (MIC1, MIC2): they have balanced Euroblock connectors for a level between -20dBV and -50dBV, with a back panel control (ADJ) to adjust its sensitivity
- Line level signals: they have a stereo unbalanced connection on double RCA connector (or minijack, only LINE 3, duplicated on front panel). They accept signals with a nominal level of 0dBV (LINE1, LINE2) or, for LINE3 input, lower-intensity signals with an input sensitivity of -6dB. They can receive signals from CD players, radio tuners, mixing consoles, media players, audio outputs of computers and tablets, etc.
Notes:
- Microphone inputs supply phantom power for condenser microphones, enabled by internal jumper (see section 11. CONFIGURATION DIAGRAM)
- The MIC2/LINE input sensitivity is switchable between microphone and line level, with internal jumpers (see section 11. CONFIGURATION DIAGRAM)
- Turntables CAN’T BE DIRECTLY CONNECTED to this unit because none of the inputs has a RIAA preamplifier.
6.1. MIC1, MIC2/LINE Inputs
These 2 inputs can work simultaneously, so they can be mixed using their MIC1 and MIC2/LINE level controls on the front panel, and this mix can be equalised with the BASS and TREBLE controls, also located on the front panel. The selected music program (LINE1, LINE2, LINE3 or MEDIA) is also mixed with these inputs signal.
In addition, they have the following features.
- Noise Gate: allows you to minimize the effect of ambient noise picked up by microphones connected to these inputs. It is enabled by DIP switch on the side of the unit, and common to both inputs.
- Talkover or priority: if the Talkover function is activated for a MIC input, its microphone signal will cause an attenuation of the music program (and also an attenuation of the other microphone, provided that its Talkover function is not enabled or not of higher priority) when the microphone exceeds the detection threshold. The Talkover function of the MIC1 input has a higher priority than the MIC2/LINE input. Both functions are independently enabled using DIP switches on the left side of the unit.
6.2. LINE1, LINE2, LINE3 Inputs
These 3 inputs for music sources cannot work simultaneously. You need to select one of them (or the integrated audio player, considered as a fourth music source) using the selection keys on the front panel. These keys are provided with backlight to indicate the active source at any time.
The selected music source (LINE1, LINE2, LINE3 or MEDIA, integrated audio player) has a level control (MUSIC) that allows you to adjust the output volume and, therefore, the mixing with the other signals that are active at that time (MIC1 and/or MIC2/LINE).
The BASS – TREBLE tone controls of the MUSIC section also act on the selected music input (LINE1, LINE2, LINE3 or MEDIA, integrated audio player).
6.3. Integrated Audio Player (MEDIA PLAYER)
A USB memory device or a SD/SDHC memory card can be used as mp3(*) file storage media for playback. When you connect one of these storage media, the unit automatically analyses it and, if compatible for playback, enables it as player source (its LED indicator is permanently lit (15, 17)). While a device is enabled, any other device inserted into the unit will be recognized (flashing LED, if it contains readable data), but not enabled: to enable a SD card when the USB reader is already enabled, you must first disconnect the USB device to insert the SD card and enable this last one (or vice versa).
Controls and connectors for the integrated audio player or MEDIA PLAYER are on the right section of the front panel:
- Connector for USB memory devices (16)
- Connector for SD/SDHC memory cards (14)
- Forward and rewind keys (11 and 8):
o A short press, while in playback mode, skips playback to the next/previous track
o Pressing and holding the key FAST FORWARD or REWIND the playback of the current track - Playback key, PLAY/PAUSE (10):
o The first press activates the playback mode of the tracks on the active
device (continuously lit LED)
o The second press activates the playback pause mode of the tracks on the active device (flashing LED) - Stop key, STOP (9)
- Repeat tracks/folders key, REPEAT (12):
o By default (LED off), the device plays back all the tracks in infinite loop mode
o The first press activates the repetition of the current track (continuously lit LED)
o The second press activates the repetition of the current folder (flashing LED)
o A third press returns to the default mode (LED off)
o Random play key, RANDOM (13)
o The first press activates the random playback mode of the tracks on the active device (continuously lit LED)
o The second press deactivates the RANDOM mode (LED off)
FAT16 and FAT32 are the compatible formats of the storage media for the player. The player can manage up to 65354 file folders and 65354 subfolders, with a maximum of 8 levels of sub-folders (folders within other folders)
The playback order of the tracks is alphabetical in normal mode (not in RANDOM mode) for the first 100 tracks of each folder and for the first 100 folders. Beyond these limits, files are still playing in the order that has the file allocation table (FAT) of the storage media.
(*) Note: Refer to chapter 13. TECHNICAL CHARACTERISTICS for the technical detail of the mp3 formats supported by this unit.
AUTOPLAY function: when it is enabled, the unit will start automatically in the PLAY mode whenever a valid media storage device has been inserted into the front panel USB or SD slots, before or after the unit’s Power ON sequence. The function is enabled/disabled by means of the AUTOPLAY jumper (see chapter 11.
CONFIGURATION DIAGRAM for further information).
OUTPUTS
The HMA120 has a dual amplified output:
- Low impedance (4Ω), for the connection of a speaker or set of speakers with an overall impedance of 4Ω. In this case, use the 4Ω terminals (+ and -) on the back panel OUTPUT section
- High impedance, 70V or 100V, for the connection of a (large) set of speakers with 70V or 100V line transformers, and whose total required power is not greater than the rated power supplied by the HMA120. In this case, use the 0V and 70V or 0V and 100V terminals of the OUTPUT section on the back panel
The AUX OUT (38) provides a -6dBV signal level, which is an unamplified copy of the signal delivered to the OUTPUT terminals. In this way, it is possible to use such output for the connection of the HMA120 to one or more additional amplifiers in order to manage areas requiring higher power.
REMOTE CONTROL PORTS
The HMA120 has two control inputs on its rear panel for its integration with other equipment in a setup:
- REMOTE: allows the connection of a WPa-SR series or WPTOUCH wall control panel for the remote selection of music sources and setting of the device output volume, using a 0 – 10 VDC voltage:
o The selection of sources with the 5-way switch of the wall control panel allows you to select the music program input among the following options: OFF, LINE1, LINE2, LINE3, MEDIA
o The volume adjusted with the wall control panel potentiometer affects the global volume of the HMA120 output (mixing all the active inputs) - MUTE: total mute of the device using an potential free, external contact
POWERING AND OPERATING
9.1. Switching on the unit
This is done directly by using the ON/OFF switch (26) on the back panel, lighting up the front ON LED indicator (1). In a complete audio installation, it is important to start up the equipment in the following sequence: sound sources, mixer, equalizers, active filters and finally power amplifiers. To turn them off the sequence should follow an inverse pattern.
9.2. Gain adjustments, levels and indicators
Adjust the input gain level for each signal using its ADJ control on the rear panel (34, 36: MIC1 and MIC2/LINE inputs).
Then, adjust the relative mix volume of the input channels using their respective level controls on the front panel (18, 21, 24). The SIGNAL indicator (2) begins to light up when signals are sufficiently present to be audible, lighting up with greater intensity when the level increases. The CLIP indicator (3) will begin to light up when the mix level is so high that it comes close to the clipping threshold of the unit.
It is normal that when operating at high output power, the CLIP indicators light up in rhythm with the low frequencies, which carry the most energy. Make sure that these indicators do not remain permanently lit.
Additionally, you can activate the Noise Gate and/or Talkover functions for the MIC1 and MIC2/LINE inputs, via the switches on the left side of the unit. Refer to section 6.1 MIC1, MIC2/LINE Inputs for more details.
9.3. Equalisation
The tone controls for the different inputs (19, 20, 22, 23) provide a gain/attenuation of ±10dB for each of the following bands:
- BASS: 100Hz ± 10dB
- TREBLE: 6kHz ± 10dB
Given the philosophy of use of the product, it has a tone control system that requires a screwdriver adjustment, thus preventing operating mistakes during its daily use.
9.4. Auto Stand-by Function
You can enable the automatic switching to low power mode using the dedicated switch located on the left side of the unit. When activated, the HMA120 enters the low power
mode after detecting the absence of audio signals at the inputs for a period of 2 minutes or more, returning back to normal operating mode upon detecting a valid input signal.
9.5. Ground loops, background noise
You must always avoid interconnected grounds between signal sources. It means grounds must never arrive by two or more different ways, since this could produce “hum” (“ground loop”) that would even interfere with the sound reproduction quality.
Cable shielding, when connected to the chassis, must never be interconnected, so as to avoid ground loops.
9.6. Cleaning
The front panel should not be cleaned with dissolvent or abrasive substances because silk-printing could be damaged. To clean it, use a soft cloth slightly wet with water and neutral liquid soap; dry it with a clean cloth. Be careful that water never gets into the unit through the holes of the front panel.
DIAGRAMS and FUNCTION LIST
10.1. Device Front Panel

| 1 Operating LED indicator, ON 2 Input signal presence indicator light, SP 3 Signal clipping LED indicator, CLIP 4 Line input selector, LINE1 5 Line input selector, LINE2 6 Line input selector, LINE3 7 Integrated audio player input selector, MEDIA 8 Rewind key, REWIND 9 Stop key, STOP 10 Playback key, PLAY/PAUSE 11 Forward key, FAST FORWARD 12 Repeat tracks/folders key, REPEAT | 13 Random play key, RANDOM 14 Connector for SD/SDHC memory cards 15 SD/SDHC memory card LED indicator 16 Connector for USB memory devices 17 USB memory device LED indicator 18 MIC1 level control 19 Bass control, BASS 20 Treble control, TREBLE 21 MIC2 / LINE level control 22 Bass control, BASS 23 Treble control, TREBLE 24 MUSIC level control 25 Line input, LINE3 |
10.2. Device Rear Panel

| 26 Power switch, ON/OFF 27 Mains socket 28 Fuse holder 29 Amplified high impedance output 70V/100V 30 Amplified low impedance output 4Ω 31 Line input, LINE1 32 Line input, LINE2 33 Line input, LINE3 | 34 Input sensitivity adjustment, ADJ 35 Micro input, MIC1 36 Input sensitivity adjustment, ADJ 37 Micro/Line input, MIC2 / (LINE) 38 Auxiliary output, AUX 39 RJ-45 connector, REMOTE 40 Remote volume silencing control, MUTE 41 Setup DIP switches |
CONFIGURATION DIAGRAM
JUMPERS FACTORY ADJUST
| Phantom: | Off |
| Mic/Line Selector | Mic |
| Autoplay | Off |

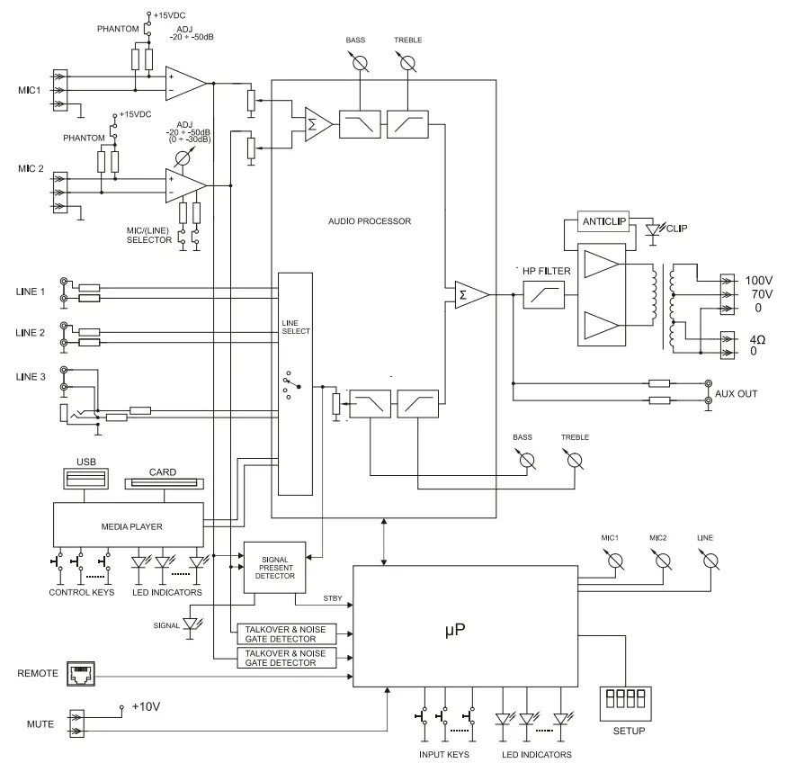
BLOCK DIAGRAM

TECHNICAL CHARACTERISTICS
| Power output (4Ω, 8Ω, 70V & 100V steps) | |
| @1% THD R29 PEAK Frequency response High pass filter 3 rd order Butterworth THD + Noise @ 1 kHz Full power Channel crosstalk @ 1kHz | 110 WRMS @ 4Ω 84 WRMS @ 8Ω 110 WRMS @ 70V @ 41Ω 110 WRMS @ 100V @ 85Ω 140 WRMS @ 4Ω 105 WRMS @ 8Ω 140 WRMS @ 70V @ 41Ω 140 WRMS @ 100V @ 85Ω 70Hz – 17kHz (-3dB/4Ω) 70Hz <0.2% >70dB (Inputs shorted) |
| AUX Output (L+R) | |
| Output Level / Minimum Load Frequency response | 6dBV / 10kΩ 15Hz – 40kHz (-1dB) |
| LINE Inputs | |
| Sensitivity / Nominal impedance LINE 1-2 LINE 3 Signal Noise Ratio | 0dBV/>70kΩ 6dBV/>70kΩ >87dB |
| LINE Inputs | |
| Sensitivity / Nominal impedance LINE 1-2 LINE 3 Signal Noise Ratio | 0dBV/>70kΩ -6dBV/>70kΩ >87dB |
| MIC Inputs | |
| Sensitivity / Nominal impedance MIC 1-2 (BAL) LINE* (BAL) CMRR @ MIC 1-2 (BAL) Signal Noise Ratio | -20 to -50dBV / >4.5KΩ 4.5kΩ >70dB @ 1kHz >60dB |
| Talkover (MIC1 & MIC2) | |
| ATTACK TIME RELEASE TIME DEPTH THRESHOLD | 50 ms 2 s 30dB -30dB below max |
| Noise Gate (MIC1 & MIC2) | |
| ATTACK TIMEHOLD TIMERELEASE TIMEDEPTHTHRESHOLD | 15 ms 2 s 60 s 30dB -30dB below max |
| Tone control (LINE & MIC) | |
| BASS TREBLE | 100Hz ±10dB 6kHz ±10dB |
| Remote | |
| Type Volume (Analog control) Input Selection (Analog control) | WPaVOL-SR 0-10V (0V max volume) OFF-1-2-3-4 |
| Mute | |
| Configuration | Normally open |
| Indicators | |
| Signal Present (Trigger level)ClipPowers OnAuto Standby (Trigger time) | -35 dB after 2 minutes without input signal |
| Supply | |
| Mains voltage | 115V/230V. Voltage changed internally (NOT BY SWITCH) |
| Power consumption | |
| pink noise, 1/8 power @ 4ohm pink noise, 1/3 power @ 4ohm Maximum power @ 4ohm Standby | 43 VA / 29W 90 VA / 65W 213 VA / 168W 5W |
| Dimensions | |
| Panel WxDxH Weight (Net) Weight (Gross) | 210x230x88mm 5950g 7160g |
| Media Player | |
| Inputs Sensitivity Audio DAC S/N Ratio Dynamic range THD | -5dBV 16 bit 96 dB 90 dB 0.02% |
| USB and SD card interfaces | |
| USB host interface SD Card interface Folder hierarchy Playable extensions Sorting in alplabetical order (UNICODE) | USB 2.0 Full Speed (12Mbps) Supports mass storage class devices Supports FAT16, FAT32 and VFAT Multi-partion up to 1 65354 playable folders 65354 playable folders within each folder 65354 playable files within each folder up to 8 containing the root directory .mp3, ,mp2, .mp1 up to 100 folders up to 100 files by folder (folders/files over 100 sorted in the FAT order) |
| MP3 decoder | |
| Supported MPEG Supported layerd Sample rates Bit rate | 1, 2 and 2.5 1, 2 and 3 8k, 16k and 32k 11.025k, 220.05k and 44.1k 12k, 24k and 48k 8 to 320 kpps and Variable bit rate (VBR) c |
All product characteristics are subject to variation due to production tolerances.
NEEC AUDIO BARCELONA S.L. reserves the right to make changes or improvements in the design or manufacturing that may affect these product specifications.
For technical queries contact your supplier, distributor or complete the contact form on our website, in Support / Technical requests.
Motors, 166‐168 08038
Barcelona ‐ Spain ‐ (+34) 932238403
[email protected]
www.ecler.com



















