Yealink UVC86 Video Conferencing Camera User Guide
Package Contents

The USB cable in the UVC86 single-product package is 7m, and 2.5m in the UVC86 bundle package.- We recommend that you use the accessories provided or approved by Yealink. The use of unapproved third-party accessories may result in poor performance.
UVC86 Installation
- Put on a Flat Surface
You can put the UVC86 on the conference table, and make sure that the angle of inclination of the UVC86 is not more than 5 degrees to ensure proper operation. - Mount on top of a display
Choose the following installation method when the thickness of the TV is between 0mm and 50mm.
Choose the following installation method when the thickness of the TV is between 50mm and 150mm.
- Mount on the Wall
The recommended height is 1.55m-1.85m above the ground.
- Mount on the Ceiling

- Mount onto a TV Mount2
You need to purchase a TV Mount2 separately.
Lens Calibration
You can manually adjust the gear at the bottom of the UVC86 device according to the actual scenarios below. After you adjust the lens to a proper angle, use the Yealink Room Connect software for lens calibration.
- Open the Yealink Room Connect software, click Device Settings -> Lens Calibration.
- Click OK (the camera cannot be adjusted during the lens calibration).
- Mount on the Ceiling (High deployment)
When you mount the UVC86 on the ceiling, you need to adjust the lens to the downward direction, as shown in the figure.
- Mount on the Wall (High deployment)
When you mount the UVC86 on the or the wall, you need to adjust the lens to the downward direction, as shown in the figure.
- Put on the Desk (Low deployment)
When you put the UVC86 on the desk, you need to adjust the lens to the upward direction, as shown in the figure.
Hardware Interface Instructions

No. | Item | Description |
| 1 | VCH Port | In MVC system, connect to audio device (for example: VCM34). In video conference system, connect to the endpoint (for example: MeetingEye 800). |
| 2 | DC48V | Connect to the power adapter. |
| 3 | PC Port | Connect to a PC as video output. |
| 4 | HDMI out | In video conference system, connect for sharing content or camera image. |
| 5 | Line in | Connect to an audio input device using an audio cable (3.5mm). |
| 6 | Reset | Reset the UVC86 to factory defaults. |
| 7 | Security slot | Connect a universal security cable to the UVC86 so that you can lock the UVC86 down. |
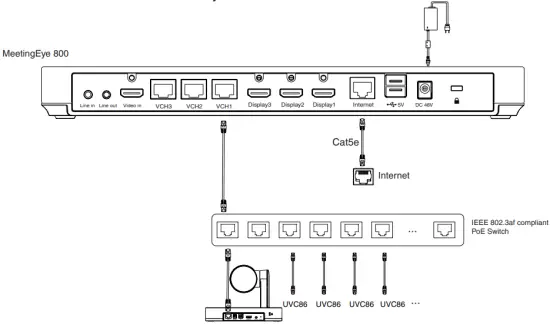
UVC86 Connection
- Connect to PC:

- Connect to the video conference system:

LED Indicator Instructions
LED indicators on the UVC86:
LED Status | Description |
| Off | The UVC86 is powered off. |
| Solid green | The UVC86 is active. |
| Solid red | The UVC86 is in sleep mode. |
| Flashing orange | The UVC86 is upgrading firmware. |
| Flashing red | The UVC86 is in recovery mode. |
VCR20 Remote Control Instructions

No. | Item | Description |
| 1 | Tracking Mode Key | Long press the Tracking Mode key to switch among the auto framing, the speaker tracking, or off. |
| 2 | Mute Key | Mute or unmute the microphone. |
| 3 | Navigation Key | Pan and tilt the camera to adjust the viewing angle. |
| 4 | Scroll Wheel |
|
| 5 | Preset Key |
|
| 6 | Volume Key | Adjust the volume. |
Upgrade the Firmware
- Use Yealink Room Connect/USB Connect software to upgarde the firmware after connecting to the PC.
- In MVC system: The UVC86 can be automatically upgraded via windows update by default. Otherwise, you should enable automatically windows update or upgrade the devices manually.
- In video conference system: Upgrade it through the web user interface of endpoint after UVC86 is connected to the endpoint.
For more information about how to upgrade the firmware, please refer to the upgrading document.
Regulatory Notices
Operating Ambient Temperatures
- Operating temperature: +14 to 122°F (-10 to 50°C)
- Relative humidity: 5% to 90%, noncondensing
- Storage temperature: -22 to +160°F (-30 to +70°C)
Warranty
Our product warranty is limited only to the unit itself, when used normally in accordance with the operating instructions and the system environment. We are not liable for damage or loss resulting from the use of this product, or for any claim from a third party. We are not liable for problems with Yealink device arising from the use of this product; we are not liable for financial damages, lost profits, claims from third parties, etc., arising from the use of this product.
DC symbol
is the DC voltage symbol.
Restriction of Hazardous Substances Directive (RoHS)
This device complies with the requirements of the EU RoHS Directive. Statements of compliance can be obtained by contacting [email protected].
Safety Instructions
Save these instructions. Read these safety instructions before use!
The following basic safety precautions should always be followed to reduce risk of fire, electrical shock, and other personal injury.
General Requirements
- Before you install and use the device, read the safety instructions carefully and observe the situation during operation.
- During the process of storage, transportation, and operation, please always keep the device dry and clean.
- During the process of storage, transportation, and operation, please avoid collision and crash of the device.
- Please attempt not to dismantle the device by yourself. In case of any discrepancy, please contact the appointed maintenance center for repair.
- Without prior written consent, no organization or individual is permitted to make any change to the structure or the safety design of the device. Yealink is under no circumstance liable to consequences or legal issues caused by such changes.
- Please refer to the relevant laws and statutes while using the device. Legal rights of others should be respected as well.
Environmental Requirements
- Place the device at a well-ventilated place. Do not expose the device under direct sunlight.
- Keep the device dry and free of dusts.
- Place the device on a stable and level platform.
- Please place no heavy objects on the device in case of damageand deformation caused by the heavy load.
- Keep at least 10 cm between the device and the closest object for heat dissipation.
- Do not place the device on or near any inflammable or fire-vulnerable object, such as rubber-made materials.
- Keep the device away from any heat source or bare fire, such as a candle or an electric heater.
- Keep the device away from any household appliance with strong magnetic field or electromagnetic field, such as a microwave oven or a refrigerator.
Operating Requirements
- Do not let a child operate the device without guidance.
- Do not let a child play with the device or any accessory in case of accidental swallowing.
- Please use the accessories provided or authorized by the manufacturer only.
- The power supply of the device shall meet the requirements of the input voltage of the device. Pleaseusethe provided surge protection power socket only.
- Before plugging or unplugging any cable, make sure that your hands are completely dry.
- Do not spill liquid of any kind on the product or use the equipment near water, for example, near a bathtub, washbowl, kitchen sink, wet basement or near a swimming pool.
- Do not tread on, pull, or over-bend any cable in case of malfunction of the device.
- During a thunderstorm, stop using the device and disconnect it from the power supply. Unplug the power plug and the Asymmetric Digital Subscriber Line (ADSL) twisted pair (the radio frequency cable) to avoid lightning strike.
- If the device is left unused for a rather long time, disconnect it from the power supply and unplug the power plug.
- When there is smoke emitted from the device, or some abnormal noise or smell, disconnect the device from the power supply, and unplug the power plug immediately. Contact the specified maintenance center for repair.
- Do not insert any object into equipment slots that is not part of the product or auxiliary product.
- Before connecting a cable, connect the grounding cable of the device first. Do not disconnect the grounding cable until you disconnect all other cables.
Cleaning Requirements
- Before cleaning the device, stop using it and disconnect it from the power supply.
- Use a piece of soft, dry and anti-static cloth to clean the device.
- Keep the power plug clean and dry. Using a dirty or wet power plug may lead to electric shock or other perils.
ENVIRONMENTAL RECYCLING
Never dispose of the device with domestic waste
Ask your Town Council about how to dispose of it in an environmentally friendly way. The cardboarc box, plastic packaging and player components may be recycled in accordance with prevailing recycling regulations in your country.
Always adhere to prevailing regulations
Those who fail to do so may be fined or prosecuted in accordance with the law. The crossed out garbage can that appears on the device means that when it has reached the end of its useful life, it should be taken to a special waste disposal centre and treated separately to general urban waste.
Troubleshooting
The unit cannot supply power to Yealink device.
There is a bad connection with the plug.
- Clean the plug with a dry cloth.
- Connect it to another wall outlet.
The usage environment is out of operating temperature range.
- Use in the operating temperature range.
The cable between the unit and the Yealink device is connected incorrectly.
- Connect the cable correctly.
You cannot connect the cable properly.
- You may have connected a wrong Yealink device.
- Use the correct power supply.
Some dust, etc., may be in the port.
- Clean the port.
Contact your dealer or authorized service facility for any further questions.
Contact Information
YEALINK NETWORK TECHNOLOGY CO., LTD.
309, 3rd Floor, No.16, Yun Ding North Road, Huli District, Xiamen City, Fujian, P.R.C
YEALINK (EUROPE) NETWORK TECHNOLOGY B.V.
Strawinskylaan 3127, Atrium Building, 8th floor, 1077ZX Amsterdam, The Netherlands
YEALINK (USA) NETWORK TECHNOLOGY CO., LTD.
999 Peachtree Street Suite 2300, Fulton, Atlanta, GA, 30309, USA
Made in China
About Yealink
Yealink (Stock Code: 300628) is a global brand that specializes in video conferencing, voice communications and collaboration solutions with best-in class quality, innovative technology and user-friendly experience. As one of the best providers in more than 140 countries and regions, Yealink ranks No.1 in the global market share of SIP phone shipments (Global IP Desktop Phone Growth Excellence Leadership Award Report, Frost & Sullivan, 2019).
Technical Support
Visit Yealink WIKI (http://support.yealink.com/) for firmware downloads, product documents, FAQ, and more. For better service, we sincerely recommend you to use Yealink
Ticketing system (https://ticket.yealink.com) to submit all your technical issues.
YEALINK(XIAMEN) NETWORK TECHNOLOGY CO., LTD.
Web: www.yealink.com
Copyright©2021 YEALINK(XIAMEN) NETWORK
TECHNOLOGY CO., LTD.All rights reserved.

























