
PUBLIC ADDRESS SYSTEM
PA40-60/PA40-120/PA40-240
CLASS D MIXER AMPLIFIER WITH AUDIO SOURCES
(MP3/TUNER/BLUETOOTH)
OPERATION MANUAL

Please follow the instructions in this manual to obtain the optimum results from this unit. We also recommend that you keep this manual handy for future reference.
SAFETY PRECAUTIONS
- Be sure to read the instructions in this section carefully before use.
- Make sure to observe the instructions in this manual as the conventions of safety symbols and messages regarded as very important precautions are included.
- We also recommend you keep this instruction manual handy for future reference.
Safety Symbol and Message Conventions
Safety symbols and messages described below are used in this manual to prevent bodily injury and property damage that could result from mishandling. Before operating your product, read this manual first and understand the safety symbols and messages so you are thoroughly aware of the potential safety
WARNING Indicates a potentially hazardous situation that, if mishandled, could result in death or serious personal injury.
CAUTION Indicates a potentially hazardous situation which, if mishandled, could result in moderate or minor personal injury, and/or property damage.
WARNING
When Installing the Unit
- Do not expose the unit to rain or an environment where it may be splashed by water or other liquids, as doing so may result in fire or electric shock.
- Use the unit only with the voltage specified on the unit. Using a voltage higher than that which is specified may result in fire or electric shock.
- Do not cut, kink, otherwise damage nor modify the power supply cord. In addition, avoid using the power cord in close proximity to heaters, and never place heavy objects — including the unit itself — on the power cord, as doing so may result in fire or electric shock.
- Be sure to replace the unit’s terminal cover after connection completion. Because high voltage is applied to the speaker terminals, never touch these terminals to avoid electric shock.
- Be sure to ground to the safety ground (earth) terminal to avoid electric shock. Never ground to a gas pipe as a catastrophic disaster may result.
- Avoid installing or mounting the unit in unstable locations, such as on a rickety table or a slanted surface. Doing so may result in the unit falling down, causing personal injury and/or property damage.
When the Unit is in Use
- Should the following irregularity be found during use, immediately switch off the power, disconnect the power supply plug from the AC outlet and contact your nearest dealer? Make no link further attempt to operate the unit in this condition as this may cause fire or electric shock.
If you detect smoke or a strange smell coming from the unit.
If water or any metallic object gets into the unit
If the unit falls, or the unit case breaks
If the power supply cord is damaged (exposure of the core, disconnection, etc.)
If it is malfunctioning (no tone sounds.) - To prevent a fire or electric shock, never open nor remove the unit case as there are high voltage components inside the unit. Refer all servicing to your nearest dealer.
- Do not place cups, bowls, or other containers of liquid or metallic objects on top of the unit. If they accidentally spill into the unit, this may cause a fire or electric shock.
- Do not insert nor drop metallic objects or flammable materials in the ventilation slots of the unit’s cover, as this may result in fire or electric shock.
SAFETY PRECAUTIONS
CAUTION
When Installing the Unit
- Never plug in nor remove the power supply plug with wet hands, as doing so may cause electric shock.
- When unplugging the power supply cord, be sure to grasp the power supply plug; never pull on the cord itself. Operating the unit with a damaged power supply cord may cause a fire or electric shock.
- When moving the unit, be sure to remove its power supply cord from the wall outlet. Moving the unit with the power cord connected to the outlet may cause damage to the power cord, resulting in fire or electric shock. When removing the power cord, be sure to hold its plug to pull.
- Do not block the ventilation slots in the unit’s cover.
- Doing so may cause heat to build up inside the unit and result in fire.
- Avoid installing the unit in humid or dusty locations, in locations exposed to direct sunlight, near the heaters, or in locations generating sooty smoke or steam as doing otherwise may result in fire or electric shock.
When the Unit is in Use
- Do not place heavy objects on the unit as this may cause it to fall or break which may result in personal injury and/or property damage. In addition, the object itself may fall off and cause injury and/or damage.
- Make sure that the volume control is set to minimum position before power is switched on.
- Loud noise produced at a high volume when power is switched on can impair hearing.
- Do not operate the unit for an extended period of time with the sound distorting. This is an indication of a malfunction, which in turn can cause heat to generate and result in a fire.
- Contact your dealer as to the cleaning. If prolink dust is allowed to accumulate in the unit over a long period of time, fire or damage to the unit may result.
- If dust accumulates on the power supply plug or in the wall AC outlet, a fire may result. Clean it periodically. In addition, insert the plug in the wall outlet securely.
- Switch off the power, and unplug the power supply plug from the AC outlet for safety purposes when cleaning or leaving the unit unused for 10 days or more. Doing otherwise may cause a fire or electric shock.
An all-pole mains switch with a contact separation of at least 3 mm in each pole shall be incorporated in the electrical installation of the building.
Due to product upgrades, while some of the features and specification in the user manual does not match the actual functions, sorry for any inconvenience, and thanks for your kind understanding!
GENERAL DESCRIPTION
It’s a mixer amplifier with built-in Bluetooth and tuner, it adopts a high-performance switching power supply and class D technology, with a 1U chassis design, high efficiency, lightweight, beautiful appearance.
FEATURES
- Adopt high-performance switching power supply and class D technology, with 1U chassis design, high efficiency, lightweight, beautiful appearance.
- MP3 decoding module supports automatic playback switching of USB/SD/Bluetooth/FM. With MP3 remote control; support power-off memory function, MIC recording function.
- Support 1 channel EMC input, 2 channels AUX input, 4 channels MIC input.
- Each input has independent volume adjustment, with treble, bass adjustment, and volume control.
- With a level indication, overload, and protection indicator; support short circuit, overload, and overheat protection function.
- With mute function; microphone input priority is higher than line input; MIC1 input priority is higher than other audio input; EMC input has the highest priority.
- Channel priority function: EMC>MIC1>MIC2/MIC3/MIC4/AUX1/AUX2/MP3.
- Adopt an advanced and high-efficiency power amplifier circuit, the speaker output is 100V or 4 ohms; rated output power is 60W 120W, 240W.
- The power supply is AC power, power consumption is 120W, 180W, 300W.
- Forced air-cooling from front to back, turning it on at a constant speed, and speeding up as the temperature rises; it can meet long-term work.
- 100V/4-16Ω output port/100V/4-16Ω speaker output switch.
NOMENCLATURE AND FUNCTIONS
FRONT PANEL

| 1. SD / MMC card slot 2. PREV / VOL reduce 3. Playback / Pause 4. Next / volume plus 5. MP3 mode selection 6. MIC1 unbalanced input jack 7. MIC1 volume control knob 8. MIC2 volume control knob 9. MIC3 volume control knob 10. MIC4 / AUX1 volume control knob | 11. AUX2 volume control knob 12. BASS adjustment potentiometer 13. TREBLE adjustment potentiometer 14. Master volume control 15. PROT/100V/4-16 /CLIP/SIG status indicators 16. The power switch 17. The power indicator 18. LED display 19. USB interface |
Remote control
| 1. Power switch 2. Mode 3. Previous/next 4. Volume increase/decrease 5. 0~9 number button | 1. Power switch 2. Mode 3. Previous/next 4. Volume increase/decrease 5. 0~9 number button |
Normal usage distance of remote control:
Remote control distance: 8 meters, angle: level ±35, vertical 15.±
Remote control usage attention:
- When installing the battery, please mind the electrode.
- Please let the remote control aim right with a window of the host machine.
- When found remote distance gets short and insensitive, please change a battery.
- Please take out the battery when don’t use it for a long time.
- Take it easy in case of falling.
NOMENCLATURE AND FUNCTIONS
REAR PANEL

| 20. AC power input socket 21. 100V/4-16Ωoutput interface 22. 100V / 4-16Ω speaker output switch 23. Cooling fan 24. EMC input interface 25. Line output interface, used to connect the line input interface | 26. 2 channel AUX input interface, used to connect AUX output interface 27. MIC4 input interface 28. MIC3 input interface 29. MIC2 input interface 30. MUTE mute control 31. FM radio antenna interface |
OPERATION ILLUSTRATION
Connect the speakers:
①When the 100V and 4-16Ω selector switch to 100V position, as shown below: 
Constant pressure speaker: According to the rated power of the power amplifier, connect the constant power speaker
When the 100V and to 4-16Ω selector switch 4-16Ω position, as shown below:
Fixed resistance speaker: 4-16Ω
Note:
- Before connecting the speakers, please make sure that the equipment is powered off. In the case of power on, may have the risk of electric shock.
- Please make sure there is no applied load to the speaker cables.
- During the installation of speakers, please make sure that the sum of the rated input power of the speakers to be connected is less than the rated power of equipment.
Connect external devices
- Please ensure that the equipment and all equipment will be connected are powered off.
- Using the corresponding cable to connect this equipment and other external equipment.
Connect the power line and turn it on:
- Please make sure that the power switch of equipment and its connected equipment is turned off (in the OFF position).
- Turn the volume knob to the left
- Connect the supplied power line to the AC IN interface
- Plug the power line into the applicable socket
- Turn on the connected equipment (CD player, etc.), and then turn on the equipment.
Note:
- Before powering on, please check and make sure there is no problem with the cable and connection.
- When you turn off the system, turn off the equipment, and then turn off the connected equipment.
OPERATION ILLUSTRATION
Microphone using:
- Turning the volume knob to the left, Connect the microphone and microphone input interface.
- Turn the volume knob in the right position.
- Facing the microphone and Speaking loudly, turn the volume knob to the right, until the output signal is no longer distorted. If the input is high but the output is low voice, and then increase the volume by using the volume knob. If the speaker volume is very high, then reduce the volume by using the volume knob.
Shutdown the system:
- Turn the volume knob to the left until the minimum position.
- Turning off the panel power switch of the professional power amplifier, at 0ff.In turn shutoff processor equipment and audio source equipment.
Note:
- Turn off the power switch, Please wait about 5 seconds before turning it on again. Continuous rapid turning on and off the power switch will lead to equipment failure.
- Even the switch is in the off status, there will be a little current in equipment. If it won’t use the equipment in a long time, please unplug the power cord from the wall AC socket.
Built-in MP3 player operation method:
- USB and SD card interface with functions of priority to automatically play audio
- MODE button: press the MODE: choose radio, Bluetooth, or audio playback
- ”
“ button: If press quickly, it is the last song; the Long press is the volume decrease. - “
” button: When playing music, press one time quickly is a pause, press again is play. - “
” button: If press quickly, it is the next song; the Long press is the volume increase.
Note:
- When using the built-in MP3 player buttons, please pay attention to the strength when controlling, avoid excessive force to cause damage to the MP3 player button.
- When inserting an SD card or USB interface, Please insert it in the right way, avoid the wrong way, or be too hard to cause damage to the SD card or USB interface.
OPERATION ILLUSTRATION
Mobile phone Bluetooth operation method:
- Press the MODE button on the MP3 player and set it to Bluetooth MODE.
- Enter the mobile phone Settings, find the Bluetooth-related Settings.
- Click on the Bluetooth switch, turn on the Bluetooth if already turned on, then ignore. Because the mobile phone system is different, the setting interface may be a little different.
- Pay attention, after turning on Bluetooth, you must be set to let all the devices be detected when searching the Bluetooth paired phone, or may not be able to complete the search match.
- When searching the target device, click it,it will connect automatically, once connect successfully, it can normally play mobile phone music.
TROUBLESHOOTING
| Failure phenomena | Failure cause |
| 1. Power switch is not opened | 1 Power line is cut off 2. The protection function of the equipment is not activated |
| 2. All lines are connected, but there is no sound. | 1. The power switch is not opened or the power plug is badly contacted. 2. The fuse is burnt3. The volume knob is not opened or turned down to an extra low level 4. There is no audio signal input 5. There is short-circuit in the speaker line. |
| 3. The sound suddenly disappears in normal status. | 1. The equipment is in a very high temperature to make it into protection status. 2. The connection wire is a bad contact. |
| 4. Low sound | The equipment is set to be a low impedance connection, but the speakers connected is with high impedance. |
| 5. Sound is distorted | The input level of Mic or external equipment is too high |
APPLICATIONS
REAR PANEL CONNECTIONS
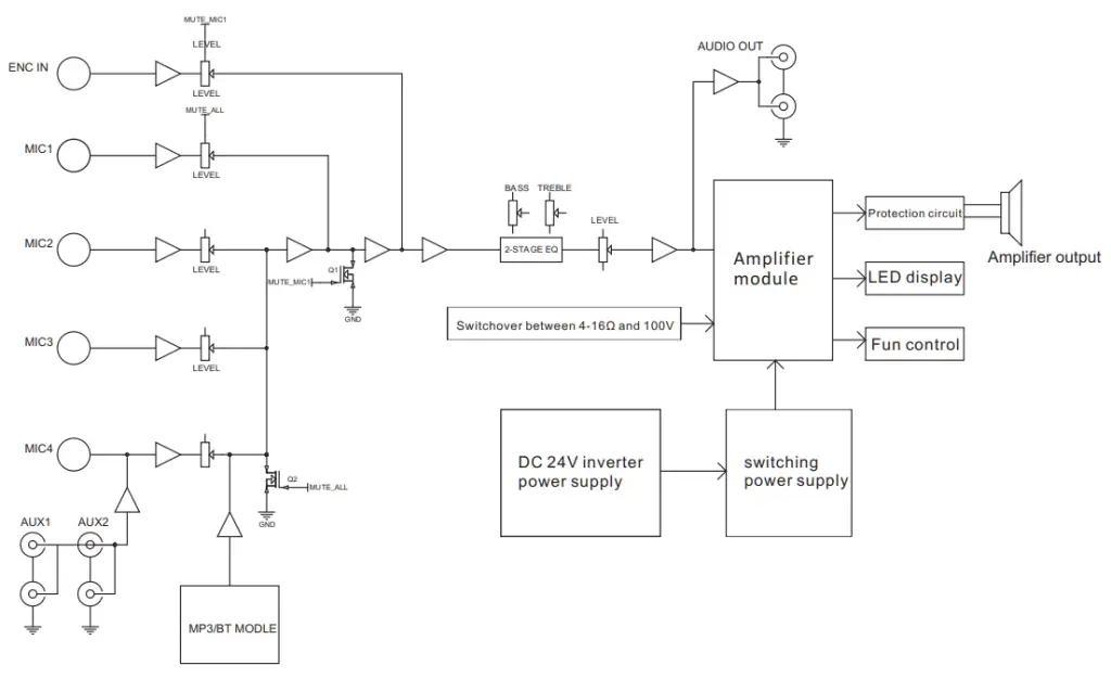
BLOCK DIAGRAM
SPECIFICATIONS
| Model | PA40-60 | PA40-120 | PA40-240 |
| Rated Power | 60W | 120W | 240W |
| Output Level | 4-160/100V | ||
| Input Sensitivity& | MIC1, 2, 3, 4 Input: 5mV/6000 unbalanced 6. 3 PHONE JACK connection terminal; AUX1, 2 Input: 350mV/10K0 unbalanced RCA connection terminal; EMC input:775mV/10K0 unbalanced 6. 3 PHONE JACK connection terminals | ||
| Output Sensitivity& Impedance | MIX OUT: 1000mV/4700 unbalanced RCA connection terminal | ||
| Tones | Bass:±10dB at 100Hz Treble:±10dB at 10KHz | ||
| Frequency Response | 80Hz-16KHz (+1dB, -3dB) | ||
| Cross talk attenuation | ≥50dB | ||
| SNR S/N Ratio | MIC1. 2. 3:66dB; AUX1, 2: 85dB | ||
| THD | ≤0.05°/o(at 1KHz, 1/3 rated power) | ||
| Indicator | Power indicator | ||
| Cooling Mode | Air cooling | ||
| Protection Mode | Short circuit, overload and overheating protection | ||
| Operation Temperature | +5`C∼+40″ C | ||
| Storage Temperature | -20t-+70°C | ||
| Relative Humidity | <95%(No condensation) | ||
| Voltage | ∼240V 50Hz | ||
| Power Consumption | 120W | 180W | 300W |
| Weight | 4.3Kg | 4.5Kg | 5.1Kg |
| Dimension | 484 x 295 x 44mm | ||
DIMENSIONAL DIAGRAM
UNIT:mm
Keep the units on all sides over 10 cm away from objects that may obstruct airflow to prevent the unit’s internal temperature rise.
PUBLIC ADDRESS SYSTEM
VersionV0.1



















