tait T03-00362-AAAA TP3000 Test Board

Servicing a TP3000 Radio
To service a TP3000 radio, the following test equipment is required:
Equipment Supplied by Tait:
- T03-00362-AAAA test board
- T03-00118-0201 calibration adaptor cable
- BNC-BNC cable x2
- USB Type A to Type B cable
- Twin Jacks to USB Type A cable
Equipment Supplied by User:
- one of the following:
- an RF communications test set with an audio bandwidth of at least 10kHz
- an RF signal generator, an audio signal generator, audio analyzer, an RF power meter, and a modulation meter
- a test computer with the correct programming applications
- a TP3000 radio
Connecting the TP3000 Radio to the TP3000 Test Board
- Connect the radio to the test board using the T03-00118-0201 calibration adaptor cable.
- Connect the transmit audio connector to the ‘Audio Out’ port on the RF test set using a BNC-BNC cable.
- Connect the receive audio connectors to the ‘Audio In’ ports on the RF test set using BNC-BNC cables.
- Connect the TP3000 test board (‘USB’ slot) to the test computer using a USB Type A to Type B cable.
- For Bluetooth® programming, connect the TP3000 test board ‘Serial’ port to the test computer using the USB Type A to twin jacks cable.

Switch Modes
This section describes the TP3000 test board switches:
Serial Port/Accessory:
- Switch to ‘Accessory’ for all test operations
- Switch to ‘Serial Port’ for programming of Bluetooth firmware via the serial port twin jacks
Accessory Detect:
Switch to ‘ON’ to simulate the attachment of an accessory. This causes the radio to utilise the ‘Rx Spkr’ and ‘Tx Mic’ connectors of the T03-00362-AAAA.
F6:
Switch to ‘ON’ to simulate pressing the function button on an accessory. This will trigger the functions that have been programmed into the radio for the ‘F6’ function key.
Notice The F6 switch may not be fitted as standard on your T03-00362-AAAA test board. Contact your local Tait dealer for further information.
PTT:
Switch to ‘ON’ to set the radio to Transmit mode.
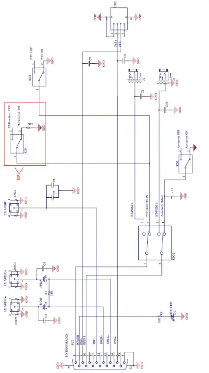
Schematic for T03-00362-AAAA TP3000 Test Board

T03-00362-AAAA TP3000 Test Board Instructions © Tait International Limited July 2021



















