be quiet 210827 Pure Power 11 FM High Wattage

INTRODUCTION
We are delighted that you have chosen to use a be quiet! Pure Power 11 PSU in your PC. Please read and follow all the information contained in these instructions carefully prior to installation. Should you have any further questions, please contact our customer service. See the contact information in the item Manufacturer’s details.
SAFETY INSTRUCTIONS
The power supply is only guaranteed to function properly if the instructions are followed.
Caution: Only use the supplied cable set. Using cables that were not included (e.g. cables of older power supply unit series) may lead to defects!
Never open the power supply case. The electronic components inside the case generate a high voltage that is dangerous to humans. Even after disconnecting the power supply from the network, some parts still have high voltages. For this reason, a power supply adapter should only be opened by an authorized technician.
Opening the device voids your warranty
- Never handle the power supply with wet or damp hands when in operation.
- Never insert objects into the power supply’s apertures/fans.
- Note that the power supply is designed for use indoors in conditions without high levels of moisture in the ambient air. Using the power supply outdoors will lead to serious damage.
- Never work on the power supply while it is connected to the mains. In this case, always set the power switch to “O” and/or disconnect the power plug.
- In the event of a short circuit in the device, unplug the mains cable and do not use the device.
Make sure that your PC is not located directly next to a heating system or any other source of heat. Make sure that your computer case is sufficiently ventilated by means of additional fans; with today’s complex and powerful systems, a power supply is incapable of dissipating the heat produced in the PC case without additional support. If you want to clean your power supply, disconnect it completely from the mains and never use a damp cloth or cleaning agent. Clean the power supply from the outside using a dry cloth. Before using the power supply, allow it to warm up to room temperature for one hour to prevent condensation from accumulating in the power supply.
COMPATIBILITY
Be quiet! Pure Power 11 series power supplies are compatible with all recent popular power supply and motherboard specifications such as:
- ATX12V Version 2.52
- E-ATX Server Motherboards via 8-Pin connector
- EPS12V version 2.92
- Intel C6/C7 Status for the new processor generation
- Energy Star 8.0 guidelines
- ErP guidelines
INSTALLING YOUR NEW POWER SUPPLY
Please read, Safety instructions” before you begin the installation.
Note: You will need a screwdriver to fit the power supply in your PC. Only use the screws provided with the power supply because they have the correct thread.
Caution: Only use the supplied cable set. Using cables that were not included (e.g. cables of older power supply unit series) may lead to defects!
First, remove your old power supply. To do so, proceed as follows
- Carefully disconnect your PC from any power sources and unplug all cables connected to the PC.
- Open the PC case, taking care to follow the manufacturer’s instructions.
- Disconnect all plugs from the motherboard and all other components, such as FDDs, HDDs, or optical drives. Make sure that there are no plugs from the old power supply connected to any of the components.
- Now remove the screws at the rear of the power supply and carefully pull the power supply out of the PC case. Take special care that no cables get caught in the components and damage them.
Fitting you’re new be quiet! Pure Power 11 power supply
- Place the new power supply in the space provided in the PC case and connect to the rear panel using the four screws provided. Do not use excessive force.
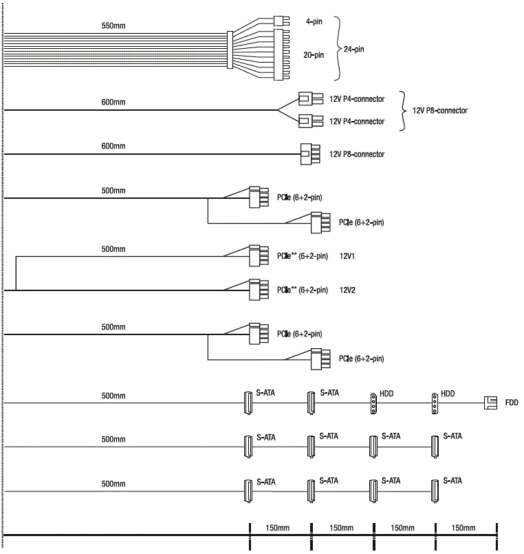
- Plug the 20/24-pin connector into the socket provided on the motherboard. If you have a 24-pin connection, place the remaining 4 pins in the correct position before you plug the connector into the socket. If you have a motherboard with a 20-pin connector, fold the additional 4 pins to one side.
- Now plug the 12V-P4 or P8 connector for the CPU into the socket provided on the motherboard.
SAFETY FUNCTIONS
All be quiet! power supplies have numerous safety functions. They are designed to protect the power supply and the components connected to it against damage. If one of these safeguards is triggered, the system will reboot or power off in most cases. If this happens, you should immediately check the PC for errors. For more info on troubleshooting see the “Troubleshooting” chapter. Be quiet! Pure Power 11 series has the following safety functions:
OCP (Over current protection)
If the load on the individual circuits exceeds the specified limit, the power supply is automatically switched off.
UVP (Undervoltage protection)
This safeguard is triggered if the voltage on the circuits drops below a certain limit. The power supply is automatically switched off in this case.
OVP (Overvoltage protection)
The overvoltage safeguard is triggered if the voltage in the circuits is too high; the power supply is deactivated.
SCP (Short circuit safeguard)
The fuse protecting the power supply’s secondary circuits prevents physical defects of the power supply and the components connected to it.
OTP (Temperature safeguard)
In the case of excessive heat build-up in the power supply, the power supply immediately and automatically switches off. You cannot switch it back on until it has cooled down. Please ensure that the PC has sufficient cooling.
OPP (overload protection)
This safeguard is triggered if the total output of the power supply exceeds the specified maximum load. This can happen if the output of the power supply is insufficient for the system (incorrectly dimensioned).
TROUBLESHOOTING
Please note: If you have an ATX system, the power supply is enabled by the motherboard in order to boot the PC. For this reason, please refer to the motherboard or case manual to check whether the on/off switch is connected correctly.
Caution: There is a risk of fatal injury when working on power sources. If you notice traces of smoke, damaged cables and exposure to liquids, immediately disconnect the power from the mains and do not use it again.
Never open the power supply case. High-voltage components in the interior of the power supply may still be live after a longer period of disuse. Please have any and all necessary repairs conducted by an authorized expert!
Opening the device will void your warranty.
If the system in which you installed the power supply does not work properly, check for these possible sources of error first:
- Check that the mains cable to the power supply is correctly and firmly plugged into the power supply and the socket. Ideally, you should use a separate power socket for the computer power supply.
- Check whether all connectors are correctly plugged in, and make any necessary adjustments, such as in case of incorrect polarity.
- Check the connection between the on/off switch on the case to the motherboard. Refer to the motherboard manual if needed! Switch the power supply on by setting the switch to position “I” and then pressing the on/off switch on the case. If the power supply still does not switch on, continue with the next item.
- Check your system for possible short circuits or faulty hardware, making sure that you switch off the computer and disconnect all devices not required for the computer to start. Switch the computer back on. Repeat this process and connect one device after each reboot, until you discover the fault. If the power supply does not react due to a short circuit, wait for at least 5 minutes before switching back on as the device is equipped with overload protection.
FREQUENT PROBLEMS
Problem: The selected voltages (via B10S/UEFI) are to low/high If you check the power supply voltages via the BIOS/UEFI on the motherboard or the operating system, note that they may be displayed incorrectly. This typically results from imprecise measurements by the motherboard and does not necessarily imply a genuine problem.
Problem: After installing a new graphics card, the PC will not power on, or it crashes frequently.
You have installed a new higher-performance graphics card in your system and now your PC fails to boot, or it crashes immediately with minimal workload. The power supply is inadequately dimensioned for your graphics card. Before making a purchase, please refer to our PSU calculator tool at www.bequiet.com. The tool will help you to find the right be quiet! power supply from our range of products.
Important note
If the problems persist, please contact our customer service department immediately.
ACCESSORIES
The power supply package includes the following accessories: Cable management cable set, mains lead, operating manual, cable ties, and screws for installing the power supply.
NOTES ON DISPOSAL
Due to European directives• you are no longer allowed to dispose of used electrical and electronic devices as unsorted domestic waste. The lt devices must be collected separately. The trash can on wheels pictogram – indicates the need to dispose of the device separately. Please help to protect the environment and make sure, once you have decided to stop using the device, that you dispose of it responsibly via the correct collection system. In Germany, you are legally** required to dispose of used devices separately, instead of as domestic waste. Your local waste disposal authority has set up one or more collection points at which used devices from private households in your area can be handed in free of charge. In some cases, waste disposal authorities will pick up used devices, even from private households. Please refer to your local household waste collection brochure, or visit your town hall or community administration office, for more information on handing in or collecting used devices in your area.
- Complies with the Directive of the European Parliament and of the European Council on waste electrical and electronic equipment (WEEE).
- Corresponds to the law on the sale, return, and sustainable disposal of electrical and electronic equipment (Electrical and Electronic Equipment Act – ElektroG).
WARRANTY
- 5 years manufacturer’s warranty for consumers (original purchase from authorized be quiet! dealers only).
- Your original purchase receipt will be required before warranty performance is rendered. Please keep it in a safe place.
- Opening the device, manipulations and/or technical modifications of any kind, and damage due to external mechanical force will void your warranty.
- To read the warranty terms and conditions in full, see Service/Warranty Conditions on the homepage at bequiet.com.
- Our General Terms and Conditions of Business apply; for details, please refer to bequiet.com on the internet.
MANUFACTURER’S DETAILS
- Listan GmbH I Wilhelm-Bergner-StraBe 11c I 21509 Glinde Germany
- For support in Germany, you can call our free service hotline,
- Tel. 0049 40 736 7686 – 44 Fax 0049 40-7367686-69
- Email: [email protected].
- Internet page and PSU Calculator: www.bequiet.com.
COPYRIGHT
- You are not allowed to reproduce, disclose, publish or store the contents of this documentation, or excerpts of it, without the prior written consent of Listen.
- be quiet! is a registered trademark of Listan GmbH. Other products and company names mentioned in this documentation may be brands or trademarks of their respective owners.
- In accordance with company policy, all Listen products are subject to ongoing development. Listen reserves the right to make changes and improvements to any product described in this document without prior announcement.
- Under no circumstances shall Listan be held liable for loss of data and income, or for any specific, incidental, direct, or indirect damage, however, it arises.
- The content of this document represents the current state of art. Listan does not assume, whether expressed or implicit, any liability for the correctness or completeness of the content of this documentation, including, but not limited to the implicit guarantee of market suitability and aptitude for a special purpose, unless applicable laws or jurisdiction stringently stipulate such a liability.
Listen retains the right to make changes to this document or to withdraw the documentation at any time without prior announcement.
TECHNICAL DATA
LABEL
| AC Input | 100 – 240Vac 50 – 60Hz 12 -6A | |||||
| DC Output – | 3.3V | 5V | 12V1 | 12V2 | -12V | 5VSB |
| Max. Current | 22A | 22A | 46A | 42A | 0.3A | 3A |
| Max. Combined Power | 120W | 999.6W | 3.6W | 15W | ||
| 1000W | ||||||
| AC Input | 100 – 240Vac 50 – 60Hz 12 -6A | |||||
| DC Output – | 3.3V | 5V | 12V1 | 12V2 | -12V | 5VSB |
| Max. Current | 22A | 22A | 40A | 36A | 0.3A | 3A |
| Max. Combined Power | 120W | 849.6W | 3.6W | 15W | ||
| 850W | ||||||
VOLTAGE REGULATION
| DC Output | 3.3V | 5V | 12V1 | 12V2 | -12V | 5VSB |
| Tolerance | +/-4% | +/-4% | +/-4% | +/-4% | +/-10% | +/-4% |
| Ripple/Noise (max.) | 40mV | 40mV | B0mV | BOmV | B0mV | 40mV |
OPERATING CONDITIONS
| Environment | Temperature | Rel. Humidity |
| Operation | o – 40°c | up to 90% (non-condensing) |
| Storage | -20 – 70°c | up to 95% (non-condensing) |
MINIMAL LOAD
| 3.3V | 5V | 12V1 | 12V2 | -12V | 5VSB | |
| 1000W-850W | 0A | 0A | 0A | 0A | 0A | 0A |
DIMENSIONS
- L x W x H (mm): 160 x 150 x 86
DISTRIBUTION AND PIN ASSIGNMENT
Only for Pure Power 11 FM 1 000W.
GPU CONFIGURATION
850W

1000W

CONNECTIVITY AND CABLE LENGTHS
1000W

850W


Only for Pure Power 11 FM 1 000W.


















