Future Designs ELI101-CPW
Important Legal Information
Information in this document is provided solely to enable the use of Future Designs, Inc. (FDI) products. FDI assumes no liability whatsoever, including infringement of any patent or copyright. FDI reserves the right to make changes to these specifications at any time, without notice. No part of this document may be reproduced or transmitted in any form or by any means, electronic or mechanical, for any purpose, without
the express written permission of Future Designs, Inc. 996 A Cleaner Way, Huntsville, AL 35805. Microsoft, Windows, Windows 10 are registered trademarks of Microsoft Corporation. Other brand names are trademarks or registered trademarks of their respective owners. Printed in the United States of America.
For more information on FDI or our products please visit www.TeamFDI.com 2021 Future Designs, Inc. All rights reserved.
FDI Document PN: MA00075
Revision: 1.7, 6/10/2021
Introduction
About ELI (the Easy LCD Interface)
ELI® is Future Designs, Inc.’s family of long-life, plug-and-play embedded displays. ELI products are true modular embedded display solutions that require no engineering or lead-time. All ELI products are compatible with a wide range of single board computers including Raspberry Pi, BeagleBone Black and Windows-based units. FDI designed ELI as an embedded display option that requires minimal development time to help customers reach production quickly. Once a product is in production, FDI’s 10-15 year ELI product availability guarantee helps ensure production schedules without the risk of expensive or time consuming redesigns. Learn more about ELI at TeamFDI.com/ELI
ELI Compatibility
ELI products are compatible with most Single Board Computers, PCs and operating systems.See https://www.teamfdi.com/product details/eli101-cpw#compatibility for the results of FDI’s compatibility tests with popular operating systems and platforms. Our results, as
indicated in the table, demonstrate ELI versatility but the table is not exhaustive. ELI products are designed to work with any single board computer that has an HDMI or DVI output. To submit a question about ELI compatibility with a platform or operating system that is not
included in the table, contact a member of the FDI support team at [email protected].
Your ELI Experience
Share your experience connecting ELI devices to various (single board) computers at: http://www.teamfdi.com/edid/#edidform.
Recommended Accessories (Purchased Separately)
- 12V DC (+/- 5%) 2A Power Supply with a center-positive barrel plug
- 2.1mm I.D. x 5.5mm O.D. x 9.5mm
- All ELI units operate from +12V DC so this is the recommended power supply input voltage for the entire Family.
- See Section 8, Power Details, for more info
- USB Type-A to Mini Type B Cable (For touch)
- HDMI Cable (Type A Male)
- Lengths for the USB and HDMI cables will be determined by the ELI mounting location and position in each user application.
Touchscreen Precaution
When the ELI101-CPW is powering up and initializing, please refrain from touching the front of the display or lying it face down on a surface. This can interfere with proper touchscreen initialization and calibration and may cause temporary issues with the touch screen operation. If
this condition occurs, please reset or power up the unit correctly and normal touchscreen operation will resume.
ESD Warning
Our ELI units are shipped in a protective anti-static package. Do not subject the module to high electrostatic potentials. Exposure to high electrostatic potentials may cause damage to the boards that will not be covered under warranty. General practice for working with static sensitive
devices should be followed when working with this device.
Determining the Revision of your ELI
All ELI devices have a label placed on the board to identify the part number and revision of the unit. This label will help you quickly and correctly identify your ELI unit’s part number and revision number. An example of an ELI label is shown below.
Technical Specifications
| Screen Size (inches): | 10.1 |
| Display Technology: | IPS a-Si TFT LCD |
| Resolution: | 1280 x 800 (WXGA) |
| Brightness (nits typical): | 240 |
| Contrast Ratio (typical): | 800:1 |
| Aspect Ratio: | 16:10 |
| Interface Input Mode: | HDMI/DVI |
| Colors: | 16.7M (24 bit) |
| Horizontal Viewing Angle: | 85/85° |
| Vertical Viewing Angle: | 85/85° |
| Surface: | Anti-Glare |
| Touch Screen: | Projected Capacitive |
| Touch Screen Interface (mA typical/max): | USB Device |
| Touch Panel Hardness: | ≥ 7H |
| Active Area (in mm W x H): | 216.96 x 135.60 |
| Response Time (ms): | 10 Tr/15 Tf |
| Backlight: | 30 LEDs |
| Backlight Life (K hours typical): | 30K (at 25° C) |
| Backlight Power Consumption (W Typical): | 4.5 |
| Operating Temperature: | 0° to 50° C |
| Storage Temperature: | -20° to 60° C |
| Input Voltage: | +5 to 17 VDC +5% |
| Power Consumption: | 450mA (typ) / 550mA (max) @ 12VDC |
| Backlight Power Consumption: | Up to 58% of Power Consumption |
| USB Power Consumption: | 50mA (typ) / 100mA (max) @ 5.0VDC |
| RoHS Compliant: | Yes |
| Dimensions (in mm W x H x D) | 257.10 x 159.66 x 19.0 |
| Mounting: | 3M 300LSE tape or other 3M tape |
| Weight (grams) | 368 |
Mechanical and Mounting Details
- A 2D Mechanical Drawing of the unit is available on our website under the Documentation tab https://www.teamfdi.com/product-details/eli101-cpw
- 3D Mechanical Models (in both STEP and EASM format) are available from our website after completing a simple fillable NDA or Non-Disclosure Agreement. https://www.teamfdi.com/mechanicalmodelrequest
The PCAP touch screen is bonded to the display in an industry standard and highly reliable manner.However, it is not designed to carry the weight of the entire unit (plus stress from cable pull) when the ELI101-CPW is mounted in a flat or downward mounting configuration. It is critical that the end-user provide some type of backside mounting support to carry the weight of the assembly and improve mounting stability and reliability. Two examples of backside mounting are shown below for reference: green (backside post) and pink (backside edge). Each user application will be unique.
Connectors
Power Details
- A 12VDC +/- 5% power supply with a 2.0A output will power any board from the ELI Family. This allows a common, off-the-shelf power supply such as the T1071-P5P-ND to be used for quick demos or prototyping across the entire ELI Family. In general, any 12VDC power supply with a 2.1mm center-positive plug will be accepted if it can provide enough current to power the particular ELI unit being used. On the ELI101-CPW plug power into the (P2) connector.
- LED1 is the “LCD Power” indicator. When DC input power is applied to the unit (via P2 or J6) and an HDMI input signal is present at J1, LED1 will turn ON and remain solid red. This LCD Power indicator only confirms that a DC input voltage and an HDMI signal are “present” at the ELI101CPW inputs, but it does not mean that the input signals are necessarily valid or correct.

- ELI101-CPW units can use power supplies ranging from +5.0 to +17.0 V DC + 5% (2.0A).
- For volume production applications, the input power can be optimized for your ELI unit and lower capacity power supplies can be used.
- In cases where the P2 barrel connector is not desired, you can use the alternate power input connector(J6) which supports directly plugging in 20-26 AWG wire with a maximum 5A current per contact. The datasheet for this J6 connector (PCB terminal block – PTSM 0,5/ 2-2,5-H SMD WH R24 – 1814634) can be found at http://tinyurl.com/1814634.
- To verify that the ELI101-CPW unit is correctly powered you may check the input voltage with a Fluke multi-meter or scope by probing the +12V and GND contacts shown below. Please verify that the input voltage is present, and within the +/- 5% tolerance and is free from excessive noise or AC ripple.
Note: If using an input that is within the acceptable range of an ELI101-CPW, 5.0 to 17.0 VDC (+/- 5%), please keep in mind that the 12V Test points should be at the voltage of your chosen power supply (5-17VDC).

ELI101-CPW Power Test Points
Touch Activity LED
ELI101-CPW units, starting with Rev 7.0, have a touchscreen activity LED (LED3) located near the USB touch connector (P1):

This Green LED will turn ON whenever any touchscreen input is detected, allowing for verification of the touch response even without a connected display.
Extended Display Information Data (EDID)
ELI uses Extended Display Identification Data (EDID) for automatic configuration with many operating systems. You can find out more on our website at http://www.teamfdi.com/edid/.
PWM Control of Backlight 
PWM Backlight Control
J5 mating connector housing information:
- Manufacturer: Hirose
- Part Number: DF12-3S-1.25C
- Digi-Key Link: https://www.digikey.com/products/en?keywords=H2180-ND
- Pre-terminated wires https://www.digikey.com/products/en?PPV=1811-9-566967
ELI provides an input, so an external processor or SBC can control the backlight to vary the display brightness or to reduce power consumption (the display backlight is typically one of the larger sources of power consumption in the unit). PWM dimming is an input with a 0 to 3.3 VDC range and the user should drive this with a push-pull type output or a suitable open collector output.
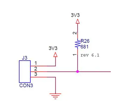
To control the display, backlight the user should connect an externally generated Pulse Width Modulated (PWM) signal to J5 pin 2 along with a common ground to J5 pin 3. The frequency range for this signal is from 5KHz to 100KHz. Each ELI unit’s display backlight properties will vary, so the user should test their version for an acceptable range of brightness control. For example, your 0 to 100% brightness range may be 40% to 90% of the PWM range. In certain installations, a series resistor on J5 pin 2may be required to ensure a clean PWM signal is provided to the ELI. The suggested value for the resistor is 100ohms. See Figure 9 below, for example of connectivity. Actual testing in your installation may require this resistor to be changed, or possibly not required at all.
On the ELI unit, the PWM dimming signal is pulled up to LCD_VDD providing 100% backlight power when no PWM signal is applied at pin 2 of J5. If nothing is connected to J5 the ELI will drive the display at 100% brightness (default).
The LCD_VDD output at pin 1 of J5 is a 3.3VDC ± 5%. If the external system is capable of directly driving the PWM dimming signal at 3.3VDC, there is no need to connect pin 1 to the cable. ELI provides the 3.3 VDC signal, called LCD_VDD, for the external system in case this voltage is needed to generate the correct levels on the PWM dimming input.
ELI101-CPW Backlight Curve in Nits 
Raspberry Pi Signal and Ground
The ELI backlight can be easily controlled from a Raspberry Pi. See Figure 9 for a wiring diagram. Our software is available on the website at https://www.teamfdi.com/product-details/eli101-cpw#software or you may copy the code from here:
/* Changes brightness of ELI backlight given a command line argument between 0 and the set range. Uses bcm2835 header file provided by Broadcom at http://www.airspayce.com/mikem/bcm2835/bcm2835-1.52.tar.gz This source code must be compiled using “g++ brightness.cpp -o brightness -l bcm2835″in order to properly link the header file. Must be run using sudo, accessing GPIO pins requires root permissions. After compiling, you may add executable to “/usr/bin” which allows you to type “sudo brightness <value>” to change brightness anywhere in terminal (“sudo brightness 20” is full brightness). The “/boot/config.txt” file must also be changed by adding a “#” before the line “dtparam=audio=on”. This disables audio output from the Raspberry Pi. If this is not disabled then anytime sound is output the screen will return to 100% brightness.
*/
#include<iostream>
#include<bcm2835.h>
#include<string>
using namespace std;
#define LED RPI_GPIO_P1_12 // PWM pin number for backlight control
#define RANGE 20 // Range for PWM steps
#define CLOCK 192 // Clock rate
int main(int argc, char *argv[]){
int data = 0; // Brightness level
if(argc != 2){ // Give user correct usage if ran incorrectly
cout << “Error: correct usage, brightness <value>” << endl; return 1;}
data = stoi(argv[1]);
if(data > RANGE || data < 0){ cout << “Error: brightness value must be between 0 and ” << RANGE << endl; return 1; }
if(!bcm2835_init()) return 1;
bcm2835_gpio_set_pad(BCM2835_PAD_GROUP_GPIO_0_27, BCM2835_PAD_DRIVE_2mA); //Sets the drive current to 2mA bcm2835_gpio_fsel(LED, BCM2835_GPIO_FSEL_ALT5); // Sets up pin 18 for alt5 pwm mode
bcm2835_pwm_set_clock(CLOCK); // Sets pwm clock to 19.2 MHz / CLOCK
bcm2835_pwm_set_mode(0,1,1); // Sets mode to markspace
bcm2835_pwm_set_range(0,RANGE); // Sets range
bcm2835_pwm_set_data(0,data); // Sets data rate to argument value
bcm2835_close(); return 0;
. Renesas Synergy S7G2 Signal and Ground

The ELI backlight can also be controlled from a Renesas Synergy S7G2 wired as shown in Figure 11. The software for Synergy can be found on our website at https://www.teamfdi.com/productdetails/eli101-cpw#software.
Support
Where to Get Help:
- Online technical support is available at http://www.teamfdi.com/support/
Useful Links:
- Future Designs, Inc. Forums: http://www.teamfdi.com/forum
- ELI101-CPW Product Page: http://www.teamfdi.com/product-details/eli101-cpw
- ELI Software User’s Manual: http://www.teamfdi.com/wp-content/uploads/ELI-Software-Users-Manual.pdf
- Tell us about your ELI experience: http://www.teamfdi.com/edid/#edidform
- EDID Information Page: http://www.teamfdi.com/edid/
References
TeamFDI.com/ELI
ItemDetails
airspayce.com/mikem/bcm2835/bcm2835-1.52.tar.gz
TeamFDI.com
teamfdi.com/edid/
teamfdi.com/edid/#edidform
teamfdi.com/forum
teamfdi.com/product-details/eli101-cpw
teamfdi.com/support/
teamfdi.com/wp-content/uploads/ELI-Software-
DF13-3S-1.25C Hirose Electric Co Ltd | Connectors, Interconnects | DigiKey
Electronic Components and Parts Search | DigiKey Electronics
teamfdi.com/mechanicalmodelrequest
teamfdi.com/product-
teamfdi.com/product-details/eli101-cpw
teamfdi.com/product-details/eli101-cpw#compatibility
teamfdi.com/product-details/eli101-cpw#software
























