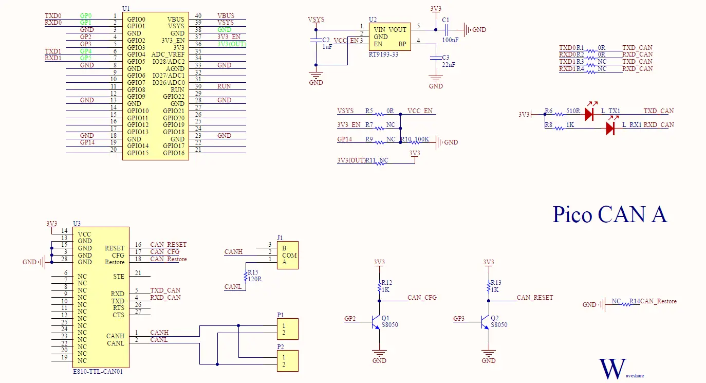
Raspberry Pi Pico-CAN-A CAN Bus Module

Raspberry Pi Pico Header Compatibility:
Onboard Female Pin Header for Direct Attaching to Raspberry Pi Pico
Raspberry Pi Pico is NOT included.
What’s on Board:
- E810-TTL-CAN01 module
- Module operating indicator
- Module status indicator: operating mode: blinking at 1Hz frequency
command configuration mode: blinking at 5Hz frequency - TX/RX indicators
- Resistor config: ON: connected to 120R matching resistor
OFF: disconnected from 120R matching resistor (default) - CAN bus terminal
- Power supply selection
- UART selection

Pinout Definition:






















