polk PA4A Bluetooth Stereo with App Control

Copyrights and Trademarks
Sirius, XM and all related marks and logos are trademarks of Sirius XM Radio Inc. and its subsidiaries. Visit www.siriusxm.com/xmlineup for updates. All programming/channel lineup/ XM service subject to change or preemption. All other marks and logos are the property of their respective owners. All rights reserved.
WARNINGS AND COMPLIANCE
Important Safety Instructions
- Read these instructions.
- Keep these instructions.
- Heed all warnings.
- Follow all instructions.
- Do not use this apparatus near water.
- Clean only with a dry cloth.
- Do not block any ventilation openings. Install in accordance with the manufacturer’s instructions.
- Do not install near any heat sources such as radiators, heat registers, stoves, or other apparatus (including amplifiers) that produce heat.
- Do not defeat the safety purpose of the polarized or grounding-type plug. A polarized plug has two blades with one wider than the other. A grounding type plug has two blades and a third grounding prong. The wide blade or the third prong is provided for your safety. When the provided plug does not fit into your outlet, consult an electrician for replacement of the obsolete outlet.
- Protect the power cord from being walked on or pinched particularly at plugs, convenience receptacles, and the point where they exit from the apparatus.
- Only use attachments/accessories specified by the manufacturer.
- Use only with a cart, stand, tripod, bracket, or table specified by the manufacturer, or sold with the apparatus. When a cart is used, use caution when moving the cart/apparatus combination to avoid injury from tip-over.
- Unplug this apparatus during lightning storms or when unused for long periods of time.
- Refer all servicing to qualified service personnel. Servicing is required when the apparatus has been damaged in any way, such as power -supply cord or plug is damaged, liquid has been spilled or objects have fallen into the apparatus, the apparatus has been exposed to rain or moisture, does not operate normally, or has been dropped.
WARNING! To reduce the risk of fire of electric shock, do not expose this apparatus to rain or moisture.
WARNING! The apparatus shall not be exposed to dripping or splashing and that no objects filled with liquids, such as vases, shall be placed on apparatus.
FCC Notes
WARNING! Changes or modifications to this unit not expressly approved by the party responsible for compliance could void the user’s authority to operate the equipment.
NOTE: This equipment has been tested and found to comply with the limits for a Class B digital device, pursuant to Part 15 of the FCC rules. These limits are designed to provide reasonable protection against harmful interference in a residential installation. This equipment generates, uses, and can radiate radio frequency energy and, if not installed and used in accordance with the instructions, may cause harmful interference to radio communications. However, there is no guarantee that interference will not occur in a particular installation. If this equipment does cause harmful interference to radio or television reception, which can be determined by turning the equipment off and on, the user is encouraged to try to correct the interference by one or more of the following measures:
- Reorient or relocate the receiving antenna.
- Increase the separation between the equipment and receiver.
- Connect the equipment into an outlet on a circuit different from that to which the receiver is connected.
- Consult the dealer or an experienced radio/TV technician for help.
INTRODUCTION
System Features
Features of the Polk PA4A marine audio system include:
- Full Dot Matrix LCD
- AM/FM US/EURO Tuner with 30 Presents (12 AM, 18 FM)
- SiriusXM-Ready™
- USB Playback of MP3 and WMA files
- Bluetooth (Supports A2DP & AVRCP)
- APP Ready
- Weatherband Tuner with Alerts
- Mute
- Pre-set Equalizer – 5 settings (User, Flat, Pop, Classical, Rock)
- Electronic Bass, Treble, Balance and Fader Controls
- Output Power 50W x 4
- Protective Commander Cover
- Wired Remote Control Ready (optional PRC100BC, PRC200BC)
- 4-Channel Pre-amp Line Level Outputs (Front & Rear RCA)
- Auxiliary Audio Input (RCA)
Content List
- Polk PA4A Tuner/Amp Module
- Polk PA4A Wired Commander
- 10’ Extension Cable
- Commander Cover
- Wire Harness
- Quick Reference Guide
- Cutout Mounting Template
- Hardware Kit
- Rear Mounting Bracket
- (4x) #8 Mounting Screws
- (2x) Mounting Bolt
- (2x) Lock Washer
- (2x) Lock Nut
- 15A Blade Fuse

SAFETY INFORMATION
When Boating
Keep the volume level low enough to be aware of your surroundings.
Protect from Water
Do not submerge the product in water, as this can cause electric shorts, fire or other damage.
Protect from the Elements
Use the included cover to protect the wired commander from sunlight, dust, and water while not in use.
Protect from High Temperatures
Do not mount radio within close proximity of engine compartment.
Use the Proper Power Supply
This product is designed to operate with a 12 volt DC negative ground battery system.
CAUTION: DO NOT OPEN COVERS AND DO NOT REPAIR BY YOURSELF. PLEASE REFER SERVICING TO A QUALIFIED TECHNICIAN.
WARNING: TO REDUCE THE RISK OF FIRE OR ELECTRIC SHOCK AND INTERFERENCE, USE ONLY THE RECOMMENDED ACCESSORIES.
INSTALLATION
Before You Begin
Always disconnect the negative battery terminal
Important Notes
- Before final installation, test the wiring connections to make sure the unit is connected properly and the system works.
- Consult with your nearest dealer if installation requires the drilling of holes or other modifications to your vessel.
- Install the unit where it does not interfere with operating the vessel and cannot injure passengers.
- Use the included template to cut the installation opening.
Commander Cover
- During storage, use the included cover to prolong the life of your device by protecting the wired commander from direct sunlight, moisture, dust, and other elements.
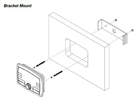
Wired Commander Mounting
- Choose a mounting area for the wired commander that is clean and flat, allowing the rear gasket to fully seal to the mounting surface.
- Secure the wired commander using either of the recommended mounting methods detailed below.
Bracket Mount
- Insert wired commander through cut-out and secure with bracket using included hardware as detailed in the diagram.
Screw Mount
- Secure the wired commander to the mounting surface using #6 stainless steel pan head screws (not included) as detailed in the diagram.


Removing the Unit
To remove the commander, remove bracket mount or remove trim ring and mounting screws, then slide wired commander out of the mounting hole.
Removing the Trim Ring (Screw Mount Only)
Before removing the mounting screws, remove the trim ring first. Using a small non-metallic panel removal tool, apply the flat edge of the tool to the trim ring top latch area (as shown). Pull forward and twist to disengage the latches. Note: Use a protective surface under the removal tool so as not to damage the mounting surface.
Tuner / Amplifier Module Mounting
- Choose a mounting area for the tuner/amplifier module that will provide plenty of ventilation to prevent the amplifier from overheating. The tuner/amplifier module can be mounted in the horizontal or vertical position. Please note that when mounting in vertical position, do not mount with the harness exit points facing straight up, as water can collect around the chassis in these areas.

- Using the shortest length of the recommended size screws possible, mount the tuner/ amplifier as detailed in the diagram on the below.
- Route the tuner/amplifier harness and cable throughout the vessel as required. Keep some slack in the harness/cables so it won’t be too tight, as this can cause damage to the wires.
- Follow the wiring diagram carefully and make certain all connections are secure with insulated crimp connectors to ensure proper operation.
- After completing the wiring connections, reconnect the negative terminal on the battery and turn the unit on to confirm operation (vessel accessory switch must be on). If the unit does not operate, disconnect battery, recheck all wiring and refer to the trouble-shooting guide located in the back of the manual.

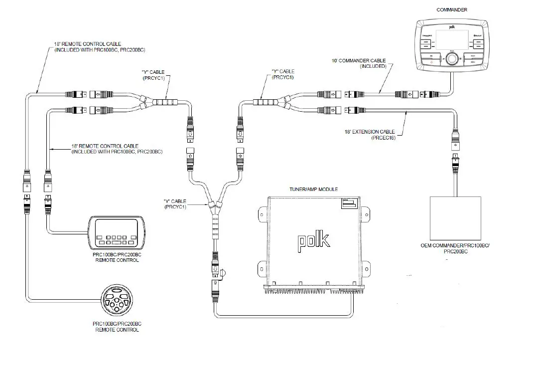
WIRING

REMOTE CONTROL OPTIONS
The JDAB interface supports up to
- 1 PA4A Commander
- 3 Remote Controls (PRC100BC, PRC200BC, OEM)*
- 4 Extension Cables (PRCEC18)*
Use of additional or unapproved devices may result in unexpected operation. Optional equipment, sold separately.
BASIC OPERATION

Power On/Off
Press the POWER button (4) to turn the unit on/off.
Volume
To increase the volume, rotate the Encoder Knob (5) clockwise. To decrease the volume, rotate the Encoder Knob counter-clockwise.
Mute
Press the Play/Pause button (3) on the control panel to mute the audio output. Press Play/Pause button again to restore the audio output to the previous level.
Mode
Press the MODE button (7) on the control panel to enter mode selection display. Continue to press the MODE button to page through the available playback modes. Press the associated soft button for the desired playback mode as displayed.
Audio Menu
Press the MENU button (6) on the control panel to access the audio menu. You can navigate through the audio menu items by rotation the Encoder Knob and pressing the Encoder Knob to make selection. Rotate the Encoder Knob clockwise to increase and counter-clockwise to decrease. The unit will automatically exit the audio menu after 10 seconds of inactivity. The following menu items can be adjusted.
Bass Level
Use the Encoder Knob to adjust the Bass level range from “-6” to “+6”.
Treble Level
Use the Encoder Knob to adjust the Treble level range from “-6” to “+6”.
Balance
Use the Encoder Knob to adjust the Balance between the left and right speakers from “L12” (full left) to “R12” (full right).
Fader
Use the Encoder Knob to adjust the Fader between the rear and front speakers from “R12” (full rear) to “F12” (full front).
Equalizer
Press the EQ soft button to turn on the equalization function and select between five pre-defined bass and treble curves: USER > FLAT > ROCK > CLASSICAL >
POP.
Loudness
Press the LOUD soft button to toggle loudness on/off. When listening to music at low volumes, this feature will boost the bass and treble ranges.
System Menu
- Press and hold the MENU button for more than 3 seconds to enter the system menu. “SYSTEM MENU” will appear on the display, followed by the first menu item, “Key Beep.”
- Rotate the Encoder Knob to navigate the system menu and highlight the desired item.
- Press the Encoder Knob to select the item and rotate the Encoder Knob to adjust the selected menu item.
- Press the Encoder Knob again to enter your selection and return to the menu list.
- Press the swoop arrow soft button to return to the previous operation.
- The following items can be adjusted:
- Key Beep (On/ Off)
- LCD Backlight (1 – 10)
- LCD Contrast (1 – 10)
- Button Backlight (1 – 10)
- Power Button Backlight (1 – 10)
- Tuning Region (USA/ Europe)
- SXM Satellite Radio (Sub Menu, only accessible in SiriusXM mode)
- Set Lock Code
- Locked Channels
- SXi Software Version
- Bluetooth Setup (Sub Menu, only accessible in Bluetooth mode)
- BT ON/OFF: Choose “BT ON” or “BT OFF”.
- BT PAIR (ON/OFF): Choose “YES” to automatically pair a previously paired device
- BT DEVICE (Lock/Unlock, Disconnect/Connect, Delete): View, lock and delete from a list of previously paired mobile devices.
- Battery Alarm (On/Off)
- Battery Auto Off (On/Off)
- Reset to Defaults: Press Encoder Knob once to confirm. (Resets unit to factory default settings)
NOTE: BT Pair and BT Device menu options are only available while in the BT mode.
Battery Alarm Operation
If Battery Alarm is set to “ON”, an alarm will sound (3 beeps every 30 sec) when the voltage drops to 10.8V (+/- 0.3V). A visual warning (Battery Low) will appear flashing on the LCD display.
NOTE: “OFF” is the default setting for Battery Alarm. If the audio is muted or the volume is set to 0, the audible beep will not be heard.
Auxiliary Input
To access an auxiliary device:
- Connect the portable audio player to the AUX IN cables routed from the rear of the radio.
- Press the MODE button twice to view the AUX option.
- Press the AUX soft button to select auxiliary audio input mode.
Liquid Crystal Display (LCD)
The current frequency and activated functions are shown on the LCD panel (10).
NOTE: LCD panels may take longer to respond when subjected to cold temperatures for an extended period of time. In addition, the visibility of the numbers on the LCD may decrease slightly. The LCD display will return to normal when the temperature increases to a normal range.
Back Key (swoop arrow)
In various modes and conditions, the swoop arrow option will be available in the lower right soft button. Press button to exit the current operation without waiting for the system default time out and returning to the previous menu display.
TUNER OPERATION

Tuner mode options available are TUNE, BAND, PSET and PTY.
BAND
Select a Band
Press the BAND soft button to change between FM or AM bands.
TUNE
Manual Tuning
Press the Tune soft button. Press the |<< or >>| soft buttons to decrement/ increment stations down/up step by step.
Seek Tuning
Press and hold |<< or >>| soft buttons to automatically seek the next or previous strongest broadcast station.
PSET
PSET mode options available are AS, PS and LIST
AS
Press the AS soft button to automatically select strongest stations and store them in the preset list for the selected Band. The new stations replace any stations already stored in that band.
PS
Press the PS soft button to scan stations stored in the current band list. The unit will pause for ten seconds at each preset station. Press PS again to stop scanning when the desired station is reached.
LIST
Press the LIST soft button to display the preset list. There are 18 FM and 12 AM preset locations to store your favorite broadcast stations.
Store a Station
While tuned to the desired broadcast station, rotate the Encoder Knob to navigate the preset list and highlight the desired preset memory location. Press and hold the Encoder Knob for 3 seconds or press the SAVE soft button to store the station. The station frequency will appear in the display adjacent to the preset memory location number.
Recall a Station
Rotate the Encoder Knob to navigate the preset list and highlight the desired preset memory location. Press the Encoder Knob to select and tune to the corresponding stored station.
PTY
Press the PTY soft button access search for stations in your area broadcasting RBDS information.
NOTE: Radio stations broadcasting RBDS may not be available in your listening area.
In FM radio mode, press the PTY soft button to list the following Program Type (PTY) options: ANY / News / Information / Sports / Talk / Rock / Classic Rock / Adult Hits / Soft Rock / Top 40 / Country / Oldies / Soft / Nostalgia / Jazz / Classical / R&B / Soft R&B / Foreign Language / Relig Music / Relig Talk / Personality / Public / College / Weather / Emergency Test / Emergency!!
To search for stations in a PTY category:
- Rotate the Encoder Knob control to navigate through the list of available categories and elect the program type you wish to search.
- Highlight selecting the desired PTY, press the Encoder Knob control to start search the band or broadcasts of this type. PTY Search…” will be displayed during the search. If a matching broadcast station is found, it will automatically tune to that station. If none is found, the unit will return to the previously tuned broadcast station.
NOTE: Performing a PTY search on “ANY” will Seek Tune and stop on any station broadcasting RBDS, regardless of the program type.
Stereo (ST)
The unit will automatically pick up an FM stereo signal, when available. When in stereo mode, the “ST” icon appears in the display. When no stereo signal is available, the unit will automatically revert to mono operation, and no icon will be displayed.
WEATHER BAND OPERATION
What is the NOAA Weather Radio/Weatheradio Canada?
NOAA (National Oceanic and Atmospheric Administration) is a nationwide system that broadcasts local weather emergency information 24 hours a day via the National Weather Service (NWS) network. The U.S. network has more than 530 stations covering the 50 states as well as the adjacent coastal waters, Puerto Rico, the U.S. Virgin Islands and the U.S. Pacific Territories. Each local area has its own transmitting station and there are a total of seven broadcasting frequencies used. A similar system is available in Canada under the Weatheradio Canada service administered by Environment Canada.
Tuning to Weatherband
Press the WB soft button to access the weather band (NOAA seven frequency broadcast). The indication “WB” will appear on the display panel, along with the current number and channel indication: “WB-1″, “WB-2”, “WB-3”, “WB-4”, “WB-5”, “WB-6” or “WB-7”. Under normal conditions the unit will automatically tune to the strongest station in the area within 10 seconds.
Manual Tuning
Press the Tune soft button and use the |<< or >>| soft buttons to adjust station tuning step-by-step.
LIST
Press the LIST soft button to display the preset list.
Recall a Station
Rotate the Encoder Knob to navigate the preset list and highlight the desired preset memory location. Press the Encoder Knob to select and tune to the corresponding stored station. Note that the presets are assigned and cannot be changed by the user
Weatherband Frequencies
Frequency (MHz) Preset
162. 400 2
162.425 4
162.450 5
162.475 3
162.500 6
162.525 7
162.550 1
SIRIUS XM OPERATION
About SiriusXM
Sirius, XM and all related marks and logos are trademarks of Sirius XM Radio Inc. and its subsidiaries. Visit www.siriusxm.com/xmlineup for updates. All programming/channel lineup/ XM service subject to change or preemption. All other marks and logos are the property of their respective owners. All rights reserved.
NOTE: The SiriusXM Satellite Radio controls on this unit are available only when an optional SiriusXM Connect Vehicle Tuner is connected.
Switching to SiriusXM Mode
Press the MODE button (7) to enter mode selection display. Press the SXM soft button (9) to change to SiriusXM mode.
Accessing your SiriusXM Radio ID
To subscribe to the SiriusXM Satellite Radio service, it is necessary to locate and identify the Radio ID of your SiriusXM Tuner. With the radio turned on, tune to the SiriusXM preview channel on Channel 1. You should be able to hear the SiriusXM preview channel even if your service is not activated.
- In SiriusXM mode, press and hold the Encoder Knob button (5) to select Direct Channel Entry mode.
- Rotate the Encoder Knob to select each digit.
- Press the Encoder Knob button for each digit to enter “000”.
- Upon entering the last digit, the unit will tune to the SiriusXM ID number for your tuner.
- Write down the 8 digit ID number for reference.
NOTE: The SiriusXM Radio ID does not include the letters I, O, S or F.
Activating Your Service
- With the radio still turned on, tune to the SiriusXM preview channel on Channel 1. You should be able to hear the SiriusXM preview channel even if your service is not activated. If you cannot hear the preview channel, please check the installation instructions to make sure your tuner is properly installed.
- For subscriptions in the United States, please visit www.siriusxm.com/activatenow or call SiriusXM Listener Care at 1-866-635-2349.
For subscriptions in Canada, please visit www.siriusxm.ca/activatexm or call XM Listener Care at 1-877-438-9677.
NOTE: As part of the activation process, the SiriusXM satellites will send an activation message to your tuner (see “Advisory Messages Reported by the SiriusXM Vehicle Tuner”). When your radio detects that the tuner has received the activation message, your radio will display: “Subscription Updated”. Once subscribed, you can tune to channels in your subscription plan. Note, the activation process usually takes 10 to 15 minutes, but may take up to an hour. Your radio will need to be powered on and receiving the SiriusXM signal to receive the activation message.
TUNE
TUNE mode options available are |<<, >>| and INFO
Manual Tuning
Press the Tune soft button. Press the |<< (2) or >>| (1) soft buttons to decrement/ increment channels down/ up step by step.
Rapid Tuning
Press and hold |<< or >>| soft buttons to quickly tune next or previous channels in sequence.
PSET
Preset mode options available are PS and LIST
PS
Press the PS soft button to scan stations stored in the preset list. The unit will pause for ten seconds at each preset channel. Press the Encoder Knob button or the PS soft button again to stop scanning when the desired channel is reached.
LIST
Press the LIST soft button to display the preset list. There are 18 preset locations to store and allow convenient access to your favorite channels.
Store a Station
While tuned to the desired broadcast channel, rotate the Encoder Knob to navigate the preset list and highlight the desired preset memory location. Press and hold the Encoder Knob for 3 seconds or press the SAVE soft button to store the channel. The channel information will appear in the display adjacent to the preset memory location number.
Recall a Station
Rotate the Encoder Knob button to navigate the preset list and highlight the desired preset memory location. Press the Encoder Knob button to select and tune to the corresponding stored channel.
CAT
Category mode options are CAT+, CAT- and INFO
Category Tuning
- Press the CAT – /+ soft buttons to change the category. Each category title will be displayed along with the channel list within the selected category.
- Rotate the Encoder Knob to navigate the channel list within the selected category.
- Press the SEEK/TUNE/TRK buttons to select a channel within the chosen category.
- Press Encoder Knob button to confirm the channel selection.
Channel Direct Access Tuning
- Press and hold the Encoder Knob button to access Direct Tune mode. “Enter Channel Number: 0 _ _” will appear on the display.
- Rotate the Encoder Knob to select a digit (0 – 9) for each number position.
- Press the Encoder Knob button to confirm each digit and move to the next digit.
- Upon entering the last digit, the unit will tune to the desired channel number.
SiriusXM Channel Lock Feature
The Parental Control feature allows you to limit access to any SiriusXM channels, including those with mature content. When enabled, the Parental Control feature requires you to enter a passcode to tune to the locked channels. Information on setting up the user passcode, locking channels, and the method to access the locked channels is described on the next page.
Setting the User Passcode
- Press and hold the MENU button for more than 3 seconds to enter the system menu.
- Rotate the Encoder Knob to navigate the menu list to the “SXM SETUP MENU” option.
- Press the Encoder Knob button to view “Set Lock Code”.
- Press the Encoder Knob button to select Set Lock Code. “Enter Lock Code: 0 _ _ _” prompt message will appear.
- Rotate the Encoder Knob to select a digit (0 – 9) for each number position. The default code is “0000”. Press the Encoder Knob button to confirm each digit and move to the next digit.
- Upon entering the last digit, the unit will prompt for confirmation of the code.
- Repeat the same steps to enter the code again.
Locking a Channel
- Press and hold the MENU button for more than 3 seconds to enter the system menu.
- Rotate the Encoder Knob to navigate the menu list to the “SXM SETUP MENU” option.
- Rotate the Encoder Knob to “Locked Channels…”.
- Press the Encoder Knob button to select. “Enter Lock Code: 0 _ _ _” prompt message will appear.
- Enter the Lock Code, a list of channels with open lock icons will appear.
- Rotate the Encoder Knob to select a channel you wish to lock
- Press the Encoder Knob button to lock the channel. The locked icon will indicate the channel has been successfully locked.
Accessing a Locked Channel
- Tune to the desired channel using the |<< or >>| soft buttons or use the direct access tuning method.
- An “Enter Lock Code: 0 _ _ _” prompt message will appear.
- Enter the Lock Code within 10 seconds to unlock and tune the channel.
- The device will remain in “unrestricted” (unlocked) mode until the next power cycle.
Reset SiriusXM Channel Lock Code
If you forget your Parental Control lock code, use the following directions to reset the code to the default “0000”. Resetting the lock code will not affect the locked channels list.
- In SiriusXM mode, tune to Channel 0.
- Rotate the Encoder Knob to change the volume setting to 0.
- Press the Power Button to turn off the unit.
- With the unit turned off, press and hold the Power Button until the system version information is displayed on the screen.
- Press the Encoder Knob button to turn the LCD display off.
- Press the Power Button to turn on the unit.
- The lock code has now been reset to “0000”.
INFO
Alternate Display Information
INFO option is available in TUNE, CAT and PSET LIST modes. Press INFO soft button to change the display information in the following order:
NAME (Artist) > SONG (Title) > INFO (Content, if available) > CAT (Category) >
NAME (Artist).
Satellite Signal Strength
The display will indicate satellite reception strength as shown below.
Advisory Messages Reported by the SiriusXM Vehicle Tuner
| On-Screen Display | Advisory Message | Cause | Explanation/Solution |
| Check Antenna | Check Antenna | The radio has detected a fault with the SiriusXM antenna. The antenna cable is either disconnected or damaged. | • Verify that the antenna cable is connected to the SiriusXM Tuner. • Inspect the antenna cable for damage and kinks. Replace the antenna if the cable is damaged. |
| Check Tuner | Check Tuner | • The radio is having difficulty communicating with the SiriusXM Tuner. • The tuner may be disconnected or damaged. | • Verify that the SiriusXM Tuner cable is securely connected to the radio SiriusXM mating connector/cable. • If the problem persists, disconnect and reconnect the tuner and then contact your dealer. |
| No Signal | No Signal | The SiriusXM Connect Vehicle Tuner is having difficulty receiving the SiriusXM satellite signal | • Verify that your antenna is outdoors with a clear view of the southern sky. • Verify that the SiriusXM antenna is mounted in an unobstructed area on the outside of the vessel. • Move the SiriusXM antenna away from any obstructions. • Inspect that antenna cable for damage and kinks. Replace the antenna if the cable is damaged. • If the problem persists, disconnect and reconnect the tuner and then contact your dealer. |
| Subscription update Press Any Key to Continue | Subscription Updated | The radio has detected a change in your SiriusXM subscription status. | • Press any key to clear the message. • No further action is required. • Questions about your subscription in the United States please visit www.siriusxm.com/activatenow or call SiriusXM Listener Care at 1-866-635-2349. • Questions about your subscription in Canada, please visit www.siriusxm.ca/activatexm or call XM Listener Care at 1-877-438-9677 |
| Chan Unavailable | Channel Not Available | The channel that you have requested is not a valid SiriusXM channel or the channel that you were listening to is no longer available. You may also see this message briefly when first connecting a new SiriusXM Connect Vehicle tuner. | Visit www.siriusxm.com/channellineup for more information about the SiriusXM channel lineup. |
| Ch UnSubscribed | Channel Not Subscribed | The channel that you have requested is not included in your SiriusXM subscription package or the channel that you were listening to is no longer included in your SiriusXM channel lineup. | • Questions about your subscription in the United States please visit www.siriusxm.com/activatenow or call SiriusXM Listener Care at 1-866-635-2349. • Questions about your subscription in Canada, please visit www.siriusxm.ca/activatexm or call XM Listener Care at 1-877-438-9677 |
| On-Screen Display | Advisory Message | Cause | Explanation/Solution |
| Chan Locked | Channel Locked | The channel that you have requested is Locked by the radio Parental Control feature. | See the section on Parental Control, page 15 for more information on the Parental Control feature and how to access locked channels. |
| Enter Code:_ _ _ _ | Enter Lock Code | User prompted to enter the lock/unlock code. | Enter the four digit code to unlock the channel. |
| Wrong Code | Invalid Lock Code | The unlock code entered by the user is incorrect. | • Input the correct four digit code to unlock the channel. • Reset lock code to default following instructions on page 16. |
USB MP3 OPERATION

MP3 Specifications
- A directory that does not include an MP3 file is skipped.
- Maximum number of folders: 512 (including skipped directories)
- Maximum number of folder levels: 12
- Maximum number of MP3 files: 999
- Maximum number of characters for MP3 file name and folder name: 32
- Sampling frequency: 16KHz, 22.05KHz, 24KHz, 32KHz, 44.1KHz, 48KHz.
- Bit rates: maximum 384 Kbps.
- Maximum number of Characters of ID3 Tag:
- ID3 Tag version 1.0: 32
- ID3 Tag version 2.x: 32
NOTE: USB flash drives with a capacity of up to 64 GB are supported.
Inserting and Removing a USB Device
Inserting a USB Device
Insert the USB device into the USB jack and display will show the “Loading…” message. The unit will read the files on the USB device automatically.
Removing a USB Device
Press the MODE button (7) to select another mode and then remove the USB device from the USB connector.
NOTE: After loading a USB device, files and folders are accessed in the order in which they were written to the device. Therefore, the playing order may not be the same as the order in which they are expected to be played.
Accessing USB Mode
Switching to USB Mode
Press the MODE button (7) to enter mode selection display. Press the USB soft button (2) to change to USB mode. USB mode options available are |<<, >>|, LIST and RRI.
Selecting Tracks
Press the |<< (2), >>| (1) soft buttons to increment or decrement to the next song file. The selected file name will appear on the display. Press and hold the |<<, >>| soft buttons to fast forward or fast reverse through the current file. Playback begins when the button is released.
LIST
Browse Files/Folders
Rotate the Encoder Knob (5) to navigate and view the list of all files/folders. Press the Encoder Knob button to select the highlighted file/folder. Press the BACK soft button to reverse navigate the folders and return to the root level directory.
Play/Pause
Press the button to suspend playback. Press the button (3) again to resume playback.
RRI (Repeat, Random, Intro)
Previewing Tracks
Press the INT soft button (9) to play the first 10 seconds of each file in the current folder sequentially. Press the INT soft button again to stop Intro Scan and resume normal playback of the current file.
Repeat Play
Press the RPT soft button (9) during song play to repeat the current file. Press the RPT soft button again to stop repeat play.
Random Play
PRESS THE RND SOFT BUTTON (9) TO PLAY ALL FILES IN THE CURRENT FOLDER IN RANDOM, SHUFFLED ORDER. PRESS THE RND SOFT BUTTON AGAIN TO STOP RANDOM PLAY.
BLUETOOTH OPERATION
The PA4A includes built-in Bluetooth technology that allows you to wirelessly connect Bluetooth devices to this head unit for streaming audio playback.
About Bluetooth Technology
Bluetooth is a short-range wireless radio protocol. Operating in the 2.4 GHz range, it transmits voice and data at speeds up to 2.1 Mbit/s over a range of up to 10 meters.
Bluetooth Menu Options
NOTE: Please note that some BT menu options are only available while the unit is in BT Audio mode Press and hold the MENU button (6) to enter menu adjustment mode. Rotate the Encoder Knob (5) to navigate the menu list to “Bluetooth Setup” and press the Encoder Knob to access the following Bluetooth Menu options:
- BT ON/OFF: Rotate the Encoder Knob to choose “BT ON” or “BT OFF”, and then press the Encoder Knob button to enter the selection.
- BT DEVICE: Press the Encoder Knob button to view devices from the list Rotate the Encoder Knob to view a list of previously paired mobile devices. Press the Encoder Knob button to select the device. Rotate the Encoder Knob to choose Lock/Unlock, Disconnect or Delete for this device. You cannot delete a device that is actively connected.
- BT PAIR: Rotate the Encoder Knob to choose “Pair?”, then press the Encoder Knob button to start pairing mode.
- LOCK/UNLOCK: The PA4A can store up to 5 devices for BT connection. The devices are stored in FIFO (First in First Out) order. To prevent a device from being bumped from the list when more than 5 devices are used, you must lock the device. To Lock/Unlock a device, press the Encoder Knob button to display/change the Locked or Unlocked icon.
- DISCONNECT: To disconnect a paired device, press the Encoder Knob button to temporarily remove the BT link. The link can be re-established through your phone menu by selecting the PA4A for connection.]
- DELETE: To delete a device from the list, press the Encoder Knob button.
Pairing a Bluetooth Device
Before you begin, consult the owner’s manual for the Bluetooth device you want to pair with the PA4A.
- Make sure the device is on and ready to receive a signal from the PA4A. There are two methods to pair a device; through the user menu or press and hold the Encoder Knob while unit is in BT mode. With thePA4A in BT Audio mode, choose BT PAIR from the PA4A menu and press the Encoder Knob button to select ON. The unit is waiting to connect to a mobile device. With the BT function of the mobile device turned on, search for a Bluetooth device.
- When the Bluetooth device has completed its search, the mobile device will display the Bluetooth device name (PA4A).
- Select PA4A. The Bluetooth Audio icon will show on the LCD display.
- Enter the pairing password (0000), if requested. After connecting successfully, you are able to listen to music stored on your Bluetooth enabled device through the radio.
Receiving a Call While Listening to Music
When answering a call using a connected phone, BT AUDIO will pause. After hanging up from the call, BT AUDIO will continue on some phones. It may be necessary to press the play button to resume BT AUDIO.
BT Audio (A2DP)
When connected, a Bluetooth enabled device is able to stream audio to the PA4A. To access Bluetooth mode and play songs stored on your phone, press the MODE button (7). While in BT mode, the BT AUDIO icon illuminates on the LCD.
Selecting Tracks
During playback, press the |<< (2) / >>| (1) soft buttons to play the previous or next track.
Pausing Playback
During playback, press the button (3) to pause the BT AUDIO player. will appear on the LCD. Press again to resume playback. If you change to another mode, the mobile phone audio will pause. Press the MODE button (7) to return to BT mode and resume mobile phone audio playback.
INFO
Press INFO button (8) to view the name of the connected device.
NOTE: If a Bluetooth device is disconnected due to the power being turned off or if the device is disconnected inadvertently, the unit will automatically search for the matching Bluetooth device when the power is restored.
APP OPERATION
ASA Audio App
ASA Audio is an all-in-one remote control for select heavy duty and marine stereos from ASA Electronics. Store away your old remotes and enjoy the convenience of all the primary functions of your stereo right from your phone or tablet by transforming your mobile device into a functional stereo remote control.
Features
The ASA Audio app lets you control primary functions of the stereo including:
- Power on/off
- Source selection
- Volume, mute, and playback functions
- Audio menu controls – bass, treble, balance, fader, equalizer, and zone control (when applicable) settings
Connecting and using App from App Store
To download, please search for ASA Audio on the iOS store for Apple devices or the Google Play Store on Android devices. After downloading and installing the app on your device, pair your device to the PA4A as stated above for Bluetooth paring. Once your device is paired you can open the app and use with your PA4A radio. When the app is installed on Android operating system, you may need to close the app before Bluetooth pairing, otherwise there may be errors on Bluetooth connection.
SPECIFICATIONS
FM Radio
- Frequency Coverage (USA) . . . . . . . . . . . . . . . . . . . . . . . . . . . . . 87.5 to 107.9 MHz
- Frequency Coverage (Europe) . . . . . . . . . . . . . . . . . . . . . . . . . . . . .87.5 to 108 MHz
- Sensitivity (S/N = 30dB) . . . . . . . . . . . . . . . . . . . . . . . . . . . . . . . . . . . . . . . . . . . . 4uV
- Image Rejection . . . . . . . . . . . . . . . . . . . . . . . . . . . . . . . . . . . . . . . . . . . . . . . .>45 dB
- Stereo Separation . . . . . . . . . . . . . . . . . . . . . . . . . . . . . . . . . . . . . . . . . . . . . >25 dB
AM/MW
- Frequency Coverage (USA) . . . . . . . . . . . . . . . . . . . . . . . . . . . . . . . . .530-1710 kHz
- Frequency Coverage (Europe) . . . . . . . . . . . . . . . . . . . . . . . . . . . . . . .522-1620 kHz
- Sensitivity (S/N = 20dB) . . . . . . . . . . . . . . . . . . . . . . . . . . . . . . . . . . . . . . . . . . . .36dB
General
- Frequency band(s) (for Bluetooth). . . . . . . . . . . . . . . . . . . . . . . . . . 2.4~2.4835GHz
- Maximum radio-frequency power transmitted (for Bluetooth). . . . . . . . . . . . . 4 dBm
- Operating Voltage . . . . . . . . . . . . . . . . . . . . . . . . . . . . . . . . . . . . . . . . . . .DC 12 Volts
- Grounding System . . . . . . . . . . . . . . . . . . . . . . . . . . . . . . . . . . . Negative Ground
- Speaker Impedance . . . . . . . . . . . . . . . . . . . . . . . . . . . . . . . . 4-8 ohms per channel
Tone Controls:
- Bass (at 100 Hz) . . . . . . . . . . . . . . . . . . . . . . . . . . . . . . . . . . . . . . . . . . . . ..±10dB
- Treble (at 10 kHz) . . . . . . . . . . . . . . . . . . . . . . . . . . . . . . . . . . . . . . . . . . . . .±10dB
- Power Output . . . . . . . . . . . . . . . . . . . . . . . . . . . . . . . . . . . . . . . . . . . . . . . . 50W x 4
- Current Drain . . . . . . . . . . . . . . . . . . . . . . . . . . . . . . . . . . . . . . . . . 15 Ampere (max.)
- Chassis Dimensions . . . . . . . . . . . . . . . . . . . . . . . . . . . . . 182(L) x 52.2(W) x 173(H)
- Front Panel Dimensions . . . . . . . . . . . . . . . . . . . . . . . . . . . . .188(L) x 58(W) x 21(H)
TROUBLESHOOTING
| Symptom | Cause | Solution |
| No Power | The vessel’s accessory switch is not on | If the power supply is properly connected to the vessel’s accessory terminal, switch the ignition key to “ACC” |
| Fuse is blown | Replace the fuse | |
| No Sound | Volume is too low | Adjust volume to audible level |
| Wiring is not properly connected | Check wiring connections | |
| The Operation keys do not work | Wired commander is not properly installed | Check wired commander installation and connection |
| Built-in microcontroller is not operating properly | Press the RESET button located on the back of the Tuner/Amp Module |
www.asaelectronics.com
v.220721
























