EDAN ALXC28 Wi-Fi Module

Introduction
The purpose of this document is to provide the usage of the applications for transmitting and receive tests to evaluate the RF performance of the ALXC28 using a test driver in Linux environment.The evaluation board provides the necessary connectors so that you can measure transmit and receive performance of the PHY, using Spectrum Analyzer and Signal Generator in either 2.4GHz or 5GHz (For ALXC28 module).
In general, transmit performance of a radio can be analyzed in three steps.
Maximum power: The user can observe the RF output power for a given maximum gain supported by the RF. EVM: The user can observe the EVM for a given rated RF power as supported by the RF transceiver.
Spectral Mask: The user can verify whether the ALXC28 module meets the spectral mask requirements defined by IEEE standards for a given maximum RF output power, in a particular mode of operation like 11a, 11b, 11g etc. The receive performance of the PHY can be analyzed using the Packet Error Ratio (PER) test. The Rx performance is analyzed by the sensitivities at different data rates. In general, the sensitivity is observed as 10% Packet Error Ratio (PER) point in 11a and 11g, and 8% PER point in 11b. The document contains two major sections. Section 3.1 describes the usage of the ‘transmit’ utility, which provides the options for setting various parameters to carry out transmit tests on the ALXC28 device. Section 3.2 describes the usage of the ‘receive’ utility, whic h enables the user to perform receive tests on the ALXC28 device.
Test Setup Details
The diagram shown below, illustrates the test setup for evaluating receive and transmit performance of the ALXC28 WLAN module. As shown in the test setup, the ALXC28 evaluation board (EVB) is plugged into Linux based laptop via RJ45. The board is connected to a WLAN signal analyzer through a microwave coaxial cable to test the Tx or Rx performance.
Figure 1: Linux-Based RF Evaluation Setup With RJ45 Interface
The following diagram illustrates various software components involved in performing Tx and Rx tests using a spectrum analyzer and signal generator respectively. The ‘transmit ’ utility is a command line application to perform Tx tests. Before running the Tx tests, the user is expected to connect ALXC28 moudle to a signal analyzer using the RF cable. The ‘receive’ utility is also a separate command-line application that can be used for displaying statistics on the received packets while carrying out the receive sensitivity tests.
Application Usage
In general, before performing any tests configure the PHY to operate in the appropriate band. The transmit tests can be performed through a utility called ‘bcmdhd_active.sh’ which is found under ‘wifi’ directory . Configure the following parameters through this application before running the tests.
Transmit power
- Transmit data rate
- Transmit mode
- Channel number
Tx Application Usage
The application can be started in the following steps: plug RJ45 cable into the device and labtop, set the labtop’s ip and the ip of device in the same network segment, and then Login to the device, send the command via labtop cmd window. # cd /etc/wifi # sh ./bcmdhd_active.sh Then we can start RF test, test different mode TX performance send command as blow
11b mode start transmit command:
- /system/etc/firmware/wl down
- /system/etc/firmware/wl country ALL
- /system/etc/firmware/wl band b
- /system/etc/firmware/wl chanspec -c 1 -b 2 -w 20 -s 0(see note 1)
- /system/etc/firmware/wl mpc 0
- /system/etc/firmware/wl ampdu 1
- /system/etc/firmware/wl bi 65000
- /system/etc/firmware/wl frameburst 1
- /system/etc/firmware/wl rateset 11b
- /system/etc/firmware/wl up
- /system/etc/firmware/wl txant 0
- /system/etc/firmware/wl antdiv 0
- /system/etc/firmware/wl nrate -r 1(see note 2)
- /system/etc/firmware/wl phy_watchdog 0
- /system/etc/firmware/wl disassoc
- /system/etc/firmware/wl txpwr1 -o -d 18(see note 3)
- /system/etc/firmware/wl pkteng_start 00:90:4c:aa:bb:cc tx 40 1000 0
- Note 1: chanspec -c 1 -b 2 -w 20 -s 0, 1 means channel 1,we can change it to 1-13
Note 2: nrate -r 1, 1 means CCK 1M,we can change it to 1,2,5.5,11 - Note 3: txpwr1 -o -d 18, 18 means target power is 18dBm, we can change it to 0-20
- 11g mode start transmit command:
- /system/etc/firmware/wl down
- /system/etc/firmware/wl country ALL
- /system/etc/firmware/wl band b
- /system/etc/firmware/wl chanspec -c 1 -b 2 -w 20 -s 0(see note 1)
- /system/etc/firmware/wl mpc 0
- /system/etc/firmware/wl ampdu 7
- /system/etc/firmware/wl bi 65000
- /system/etc/firmware/wl frameburst 1
- /system/etc/firmware/wl rateset 18b
- /system/etc/firmware/wl up
- /system/etc/firmware/wl txant 0
- /system/etc/firmware/wl antdiv 0
- /system/etc/firmware/wl nrate -r 54(see note 2)
- /system/etc/firmware/wl phy_watchdog 0
- /system/etc/firmware/wl disassoc
- /system/etc/firmware/wl txpwr1 -o -d 15(see note 3)
- /system/etc/firmware/wl pkteng_start 00:90:4c:aa:bb:cc tx 40 1000 0
- Note 1: chanspec -c 1 -b 2 -w 20 -s 0, 1 means channel 1,we can change it to 1-13
- Note 2: nrate -r 54, 54 means OFDM 54M,we can change it to 6,9,12,18,24,36,48,54
- Note 3: txpwr1 -o -d 15, 15 means target power is 15dBm, we can change it to 0-18
2.4g 11n(20M) mode start transmitcommand:
- /system/etc/firmware/wl down
- /system/etc/firmware/wl country ALL
- /system/etc/firmware/wl band b
- /system/etc/firmware/wl chanspec -c 1 -b 2 -w 20 -s 0(see note 1)
- /system/etc/firmware/wl mpc 0
- /system/etc/firmware/wl ampdu 1
- /system/etc/firmware/wl bi 65000
- /system/etc/firmware/wl frameburst 1
- /system/etc/firmware/wl rateset 18b
- /system/etc/firmware/wl up
- /system/etc/firmware/wl txant 0
- /system/etc/firmware/wl antdiv 0
- /system/etc/firmware/wl nrate -m 7 -s 0(see note 2)
- /system/etc/firmware/wl phy_watchdog 0
- /system/etc/firmware/wl disassoc
- /system/etc/firmware/wl phy_forcecal 1
- /system/etc/firmware/wl phy_activecal
- /system/etc/firmware/wl txpwr1 -o -d 14(see note 3)
- /system/etc/firmware/wl pkteng_start 00:90:4c:aa:bb:cc tx 40 1000 0
- Note 1: chanspec -c 1 -b 2 -w 20 -s 0, 1 means channel 1, we can change it to 1-13
- Note 2: nrate -m 7 -s 0, 7 means MCS7, we can change it to 0-7
- Note 3: txpwr1 -o -d 14, 14 means target power is 14dBm, we can change it to 0-18
- 11a mode start transmit command
- /system/etc/firmware/wl mpc 0
- /system/etc/firmware/wl up
- /system/etc/firmware/wl pkteng_stop rx
- /system/etc/firmware/wl pkteng_stop tx
- /system/etc/firmware/wl country ALL
- /system/etc/firmware/wl band a
- /system/etc/firmware/wl rate 54(see note 1)
- /system/etc/firmware/wl channel 149(see note 2)
- /system/etc/firmware/wl phy_forcecal 1
- /system/etc/firmware/wl scansuppress 1
- /system/etc/firmware/wl phy_txpwrctrl 1
- /system/etc/firmware/wl txpwr1 -o -d 15(see note 3)
- /system/etc/firmware/wl down
- /system/etc/firmware/wl up
- /system/etc/firmware/wl phy_forcecal 1
- /system/etc/firmware/wl pkteng_start 00:90:4c:aa:bb:cc tx 100 1024 0
- Note 1: nrate -r 54, 54means OFDM 54M,we can change it to 6,9,12,18,24,36,48,54
- Note 2: channel 149, we can change 149 to 36, 40, 44, 48, 52, 56, 60, 64, 100, 104, 108, 112, 116, 120, 124, 128, 132, 136, 140, 149, 153, 157, 161, 165.
- Note 3: txpwr1 -o -d 15, 15 means target power is 15dBm, we can change it to 0-18
5g 11n(20M) mode start transmit command
- /system/etc/firmware/wl mpc 0
- /system/etc/firmware/wl up
- /system/etc/firmware/wl pkteng_stop rx
- /system/etc/firmware/wl pkteng_stop tx
- /system/etc/firmware/wl country ALL
- /system/etc/firmware/wl band a
- /system/etc/firmware/wl nrate -m 0 -s 0(see note 1)
- /system/etc/firmware/wl channel 36(see note 2)
- /system/etc/firmware/wl phy_forcecal 1
- /system/etc/firmware/wl scansuppress 1
- /system/etc/firmware/wl phy_txpwrctrl 1
- /system/etc/firmware/wl txpwr1 -o -d 15(see note 3)
- /system/etc/firmware/wl down
- /system/etc/firmware/wl up
- /system/etc/firmware/wl phy_forcecal 1
- /system/etc/firmware/wl pkteng_start 00:90:4c:aa:bb:cc tx 100 1024 0
- Note 1: nrate -m 0 -s 0, 0 means MCS0 , we can change it to 0-7
- Note 2: channel 149, we can change 149 to 36, 40, 44, 48, 52, 56, 60, 64, 100, 104, 108, 112, 116, 120, 124, 128, 132, 136, 140, 149, 153, 157, 161, 165.
- Note 3: txpwr1 -o -d 15, 15 means target power is 15dBm, we can change it to 0-18
Stop transmit command:
- /system/etc/firmware/wl pkteng_stop tx
- 2.4g single ton start transmit command
- /system/etc/firmware/wl down
- /system/etc/firmware/wl country ALL
- /system/etc/firmware/wl band b
- /system/etc/firmware/wl mpc 0
- /system/etc/firmware/wl up
- /system/etc/firmware/wl out
- /system/etc/firmware/wl fqacurcy 1(see note 1)
- Note 1: faculty 1, 1 means channel 1,we can change it to 1-13
5g single ton start transmit command
- /system/etc/firmware/wl down
- /system/etc/firmware/wl country ALL
- /system/etc/firmware/wl band a
- /system/etc/firmware/wl mpc 0
- /system/etc/firmware/wl up
- /system/etc/firmware/wl out
- /system/etc/firmware/wl fqacurcy 36(see note 1)
- Note 1: fqacurcy 36, 36 means channel 36, we can change it to 36, 40, 44, 48, 52, 56, 60, 64, 100, 104, 108, 112, 116, 120, 124, 128, 132, 136, 140, 149, 153, 157, 161, 165
single ton stop transmit command
- /system/etc/firmware/wl fqacurcy 0
- /system/etc/firmware/wl down
- /system/etc/firmware/wl up
RX Application Usage
The Rx performance is analyzed by the sensitivities at different data rates. In general, the sensitivity is observed as 10% Packet Error Ratio (PER) point in 11a and 11g, and 8% PER point in 11b. PER: Packet Error Ratio (PER) is calculated by measuring the number of packets received correctly and comparing with the number of packets expected. %Packet error rate = 100*(1- ((Received packets/expected packets)) For carrying out the receive test, connect the EVB to a Vector Signal Generator (VSG). Then set the RF amplitude, signal waveform and the channel in the signal generator before starting the receive tests. You need to configure the channel (as mentioned below) in the EVB with the same channel which is set in Signal Generator.
This application can be started in the following steps:
plugged RJ45 cable into the device and labtop, set the labtop’s ip and the ip of device in the same network segment,and then Login to the device, send the command via cmd window.
- # cd /etc/wifi
- # sh ./bcmdhd_active.sh
Then we can start Rx test, test command as below :
- 2.4g Rx command
- /system/etc/firmware/wl down
- /system/etc/firmware/wl mpc 0
- /system/etc/firmware/wl phy_watchdog 0
- /system/etc/firmware/wl country ALL
- /system/etc/firmware/wl band b
- /system/etc/firmware/wl channel 1(see note 1)
- /system/etc/firmware/wl up
- /system/etc/firmware/wl phy_forcecal 1
- /system/etc/firmware/wl scansuppress 1
- /system/etc/firmware/wl pkteng_start 01:00:00:C0:FF:EE rxwithack
Note: channel 1,1 we can change it to 1-13
5g Rx command
- /system/etc/firmware/wl down
- /system/etc/firmware/wl mpc 0
- /system/etc/firmware/wl phy_watchdog 0
- /system/etc/firmware/wl country ALL
- /system/etc/firmware/wl band a
- /system/etc/firmware/wl channel 36(see note 1)
- /system/etc/firmware/wl up
- /system/etc/firmware/wl phy_forcecal 1
- /system/etc/firmware/wl scansuppress 1
- /system/etc/firmware/wl pkteng_start 01:00:00:C0:FF:EE rxwithack
Note 1: fqacurcy 36, 36 means channel 36, we can change it to 36, 40, 44, 48, 52, 56, 60, 64, 100, 104, 108, 112, 116, 120, 124, 128, 132, 136, 140, 149, 153, 157, 161, 165
After send Rx command, send blow command, we will get the recive packet, then we can caulate the PER.
- /system/etc/firmware/wl pkteng_stop rx
- /system/etc/firmware/wl
Reset counters command
- /system/etc/firmware/wl reset_cnts
FCC Declaration
This device complies with Part 15 of the FCC Rules. Operation is subject to the following two conditions:
- This device may not cause harmful interference.
- This device must accept any interference received, including interference that may cause undesired operation.
NOTE: This equipment has been tested and found to comply with the limits for a Class B digital device, pursuant to part 15 of the FCC Rules. These limits are designed to provide reasonable protection against harmful interference in a residential installation. This equipment generates uses and can radiate radio frequency energy and, if not installed and used in accordance with the instructions, may cause harmful interference to radio communications. However, there is no guarantee that interference will not occur in a particular installation. If this equipment does cause harmful interference to radio or television reception, which can be determined by turning the equipment off and on, the user is encouraged to try to correct the interference by one or more of the following measures:
- Reorient or relocate the receiving antenna.
- Increase the separation between the equipment and receiver.
- Connect the equipment into an outlet on a circuit different from that to which the receiver is connected.
- Consult the dealer or an experienced radio/TV technician for help
NOTE: The manufacturer is not responsible for any radio or TV interference caused by unauthorized modifications to this equipment. Such modifications could void the user’s authority to operate the equipment.
This equipment complies with FCC radiation exposure limits set forth for an uncontrolled environment. This equipment should be installed and operated with minimum distance of 20 cm between the radiator and your body. This transmitter must not be co-located or operating in conjunction with any other antenna or transmitter.
ORIGINAL EQUIPMENT MANUFACTURER (OEM) NOTES
The OEM must certify the final end product to comply with unintentional radiators before declaring compliance of the final product to Part 15 of the FCC rules and regulations. Integrationinto devices that are directly or indirectly connected to AC lines must add with Class II Permissive Change. The OEM must comply with the FCC labeling requirements. If the module’s label is not visible when installed, then an additional permanent label must be applied on the outside of the finished product which states: “Contains transmitter module FCC ID: SMQALXC28EDAN. Additionally, the following statement should be included on the label and in the final product’s user manual: “This device complies with Part 15 of the FCC Rules.
The requirement for KDB 996369 D03: List of applicable FCC rules
FCC CFR Title 47 Part 15 Subpart C Section 15.247, Part 15 Subpart E Section 15.407
Summarize the specific operational use conditions
This module has been granted Single Modular Approval for mobile applications. OEM integrators for host products may use the module in their final products without additional FCC certifications if they meet the following conditions. Otherwise, additional FCC approvals must be obtained. The host product with the module installed must be evaluated for simultaneous transmission requirements The user’s manual for the host product must clearly indicate the operating requirements and conditions that must be observed to ensure compliance with current FCC RF exposure guidelines.
To comply with FCC regulations limiting both maximum RF output power and human exposure to RF radiation, the maximum antenna gain including cable loss in a mobile-only exposure condition must not exceed the 2dBi. A label must be affixed to the outside of the host product with the following statement: This device contains FCC ID: SMQALXC28EDAN
The final host/Module combinations may also need to be evaluated against the FCC Part 15B criteria for unintentional radiators in order to be properly authorized for operation as a Part 15 digital device.
Information on test modes and additional testing requirements
The date transfer module demo board can control the EUT work in RF test mode at a specified test channel. Additional testing, Part 15 Subpart B disclaimer The module without a unitentional-radiator digital circuit, so the module does not require an evaluation by FCC Part 15 Subpart B. The host be evaluated by the FCC Subpart B.
Single module procedures
The module has meet the requirements to satisfy the conditions.
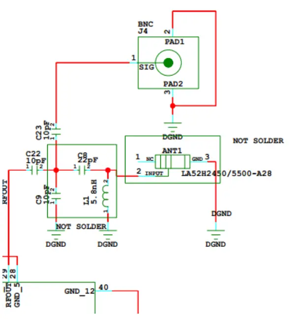
Trace antenna designs
Please refer to Picture 1 for the RF Link’s schematic diagram and refer to Picture 2 for PCB Layout. The designed antenna meets the wifi hardware module’s requirements via the connection between ipex connector and module. 

RF exposure considerations
The host device manufacturer should confirm that a separation distance of 20cm or more should be maintained between the antenna of this host device and persons during the host device operation. The device itself has an antenna, customer can use the PIFA antenna with an antenna gain isn’t greater than 5 dBi.



















