RUPERT NEVE DESIGNS 5035 Shelford Channel Transformer Gain Mic Pre-Amplifier Inductor EQ and Diode Bridge Compressor Instruction Manual


Important Safety Instructions
- Read these instructions.
- Keep these instructions.
- Heed all warnings.
- Follow all instructions.
- Do not use this apparatus near water.
- Clean only with a dry cloth.
- Do not block any ventilation openings. Install in accordance with the manufacturer’s instructions.
- Do not install near any heat sources such as radiators, heat registers, stoves, or other apparatus (including amplifiers) that produce heat.
- Do not defeat the safety purpose of the polarized or grounding-type plug. A polarized plug has two blades with one wider than the other. A grounding-type plug has two blades and a third grounding prong. The wide blade or the third prong are provided for your safety. If the provided plug does not fit into your outlet, consult an electrician for replacement of the obsolete outlet.
- Protect the power cord from being walked on or pinched particularly at plugs, convenience receptacles, and the point where they exit from the apparatus.
- Only use attachments/accessories specified by the manufacturer.
Use only with a cart, stand, tripod, bracket, or table specified by the manufacturer, or sold with the apparatus. When a cart is used, use caution when moving the cart/apparatus combination to avoid injury from tip-over.- Unplug this apparatus during lightning storms or when unused for long periods of time.
- Refer all servicing to qualified service personnel. Servicing is required when the apparatus has been damaged in any way, such as powersupply cord or plug is damaged, liquid has been spilled or objects have fallen into the apparatus, the apparatus has been exposed to rain or moisture, does not operate normally, or has been dropped.
- This apparatus shall not be exposed to dripping or splashing, and no object filled with liquids, such as vases or beer glasses, shall be placed on the apparatus.
- Do not overload wall outlets and extension cords as this can result in a risk of fire or electric shock.
- This apparatus has been designed with Class-I construction and must be connected to a mains socket outlet with a protective earthing connection (the third grounding prong).
- This apparatus has been equipped with a rocker-style AC mains power switch. This switch is located on the rear panel and should remain readily accessible to the user.
- The MAINS plug or an appliance coupler is used as the disconnect device, so the disconnect device shall remain readily operable.
- NOTE: This equipment has been tested and found to comply with the limits fora Class B digital device, pursuant to part 15 of the FCC Rules. These limits are designed to provide reasonable protection against harmful interference in a residential installation. This equipment generates, uses, and can radiate radio frequency energy and, if not installed and used in accordance with the instructions, may cause harmful interference to radio communications. However, there is no guarantee that interference will not occur in a particular installation. If this equipment does cause harmful interference to radio or television reception, which can be determined by turning the equipment o and on, the user is encouraged to try to correct the interference by one or more of the following measures:
- Reorient or relocate the receiving antenna.
- Increase the separation between the equipment and the receiver.
- Connect the equipment into an outlet on a circuit different from that to which the receiver is connected.
- Consult the dealer or an experienced radio/TV technician for help.
CAUTION: Changes or modifications to this device not expressly approved by Rupert Neve Designs LLC, could void the user’s authority to operate the equipment under FCC rules.
- This apparatus does not exceed the Class A/Class B (whichever is applicable) limits for radio noise emissions from digital apparatus as set out in the radio interference regulations of the Canadian Department of Communications.
ATTENTION — Le présent appareil numérique n’émet pas de bruits radioélectriques dépassant las limites applicables aux appareils numériques de class A/de class B (selon le cas) prescrites dans le réglement sur le brouillage radioélectrique édicté par les ministere des communications du Canada. - Exposure to extremely high noise levels may cause permanent hearing loss. Individuals vary considerably in susceptibility to noise-induced hearing loss, but nearly everyone will lose some hearing if exposed to sufficiently intense noise for a period of time. The U.S. Government’s Occupational Safety and Health Administration (OSHA) has specified the permissible noise level exposures shown in the following chart. According to OSHA, any exposure in excess of these permissible limits could result in some hearing loss. To ensure against potentially dangerous exposure to high sound pressure levels, it is recommended that all persons exposed to equipment capable of producing high sound pressure levels use hearing protectors while the equipment is in operation. Ear plugs or protectors in the ear canals or over the ears must be worn when operating the equipment in order to prevent permanent hearing loss if exposure is in excess of the limits set forth here:

The lightning flash with arrowhead symbol within an equilateral triangle is intended to alert the user to the presence of uninsulated “dangerous voltage” within the product’s enclosure, that may be of sufficient magnitude to constitute a risk of electric shock to persons.
The exclamation point within an equilateral triangle is intended to alert the user of the presence of important operating and maintenance (servicing) instructions in the literature accompanying the appliance.

WARNING — To reduce the risk of fire or electric shock, do not expose this apparatus to rain or moisture.
Shelford Channel User Guide
Thank you for your purchase of the Shelford Channel.
Over fifty years in the making, the Shelford Channel is the definitive evolution of the original technologies in Rupert’s classic console modules like the 1073, 1064, 1081 & 2254, thoughtfully advanced and refined for the 21st century studio. The Shelford Channel is built around Rupert Neve’s first new transformer-gain, class-A microphone preamplifier in over 40 years, the “best-of-the-classics” inductor EQ section from the Shelford 5051 and 5052, a tone-packed Diode Bridge Compressor, the analog power of variable Silk saturation, a new dual-tap transformer output stage for maintaining headroom or allowing the full driving of the Channel without clipping standard converters, and twice the operating voltage of vintage designs.
With richly-colored tonal options for when bold statements are required, and precisely-engineered detented controls for recall, the vintage-inspired Shelford Channel maintains the soul of Rupert’s classic designs with new levels of versatility, delivering what can only be described as the combined essence of fifty years of Rupert Neve’s designs.
Everyone at Rupert Neve Designs hopes that you enjoy using this tool as much as we have enjoyed designing and building it.
Please take note of the safety concerns and power requirements before using this product.
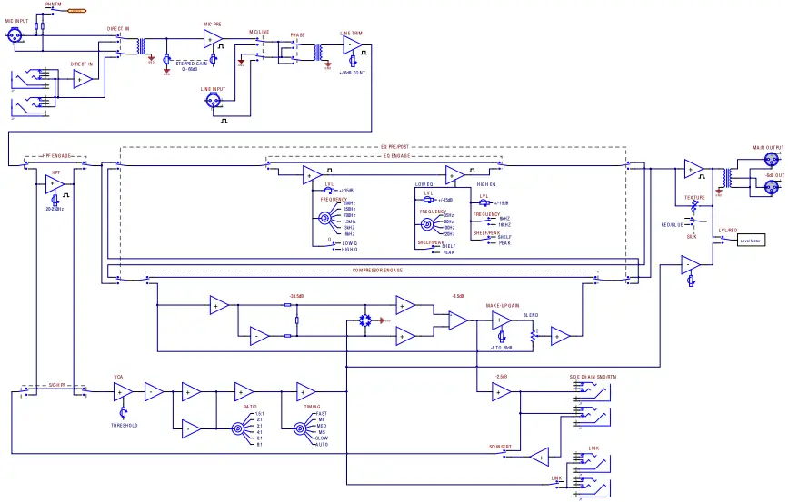
Shelford Channel: Block Diagram

Shelford Channel: Front and Back Panels




Power Requirements
The Shelford Channel unit has a high quality, low noise switching power supply that is further filtered and regulated for an exceptionally quiet and reliable power source for the audio circuits. The power supply is considered “universal” in the sense that it will accept 100V through 240V AC at 50 or 60Hz.
There are no user-accessible fuses in the unit. If your product fails to power on, please contact Rupert Neve Designs technical support.
The Rupert Neve Designs Shelford Channel Overview
The Rupert Neve Designs Shelford Channel is a full 19” rack width, 1.75” (1U) with standard rack mounting “ears.” Its construction incorporates a heavy and robust steel shell that provides total magnetic screening and exceptional mechanical stability. The front panel is machined from a solid .20 inch aluminum plate with a steel sub panel behind it.
The Input Stage and Transformer Gain Mic Pre
Like Rupert’s designs from his time in Little Shelford, the Shelford Channel’s preamplifier uses a directly-coupled transformer input with gain provided by the custom transformer itself — a first in over 40 years for Rupert Neve. This new custom-designed input transformer, along with its careful integration with the surrounding circuitry, is critical to the Shelford Channel’s bold and instantly recognizable character.
With this classic topology, the input transformer design is extraordinarily challenging, and the RN4012 transformer utilized in the Channel went through many generations before Mr. Rupert Neve was satisfied. This transformer provides the first 15 dB of gain, with the rest of the 72dB of gain provided by the discrete, class-A amplifier blocks controlled by a 12 position rotary switch and detented trim pot.
While Rupert’s more modern designs (e.g. the Portico Series) utilize a combination of TLAs (Transformer-Like Amplifiers) followed by an input transformer for pristine low & high frequency detail and galvanic isolation, the Shelford Channel’s design directly couples the input transformer to the microphone line.
When this new transformer is combined with its surrounding class-A input amplifiers, the result is the unmistakably smooth high and low frequencies of the most famous vintage modules in the world, yet with incredibly low noise and superior isolation. The mic pre section also includes a sweepable 20-250Hz high-pass filter, Mic / Line selection, 48V phantom power, and polarity reverse.
The Dual Tap Transformer Output with Variable Silk
Similar to the input stage, the new output stage is designed to provide the texture and power of Rupert’s classics while allowing for significantly more versatility in tone. The dual-tap output for the Channel’s RN2042 square-core output transformer creates both high- and low-headroom outputs without compromising the Shelford channel’s performance.
The high-headroom tap is designed to capture a more pristine sound at high levels, avoiding non-linear coloration of the output stage and taking full advantage of the Shelford’s higher voltage design. The low-headroom tap however, is optimized to allow an engineer to drive the full voltage range of the Channel — adding dynamic tone with these same non-linear “colorations” — without clipping most professional interfaces. On drums, vocals, guitars and other instruments, this output lets you easily hit the transformer’s non-linear harmonic “sweet spot”, which can bring a recorded performance to life in a way that other effects cannot.
Another advantage of this output stage versus vintage modules is the addition of the variable Silk circuitry, which allows complete control over the harmonic content and saturation of the output transformer. With Silk disengaged, the output is modern and pristine, yet still retains Rupert’s signature larger-than-life transformer sound. When engaged, the harmonic content — predominantly 2nd and 3rd order — can be dialed up to several times beyond that found in his vintage units like the 1073. This feature is further controlled with Silk Red and Blue modes, which emphasize harmonic content generated by the source’s high frequencies (Red) or low frequencies (Blue).
The Direct Input
The Hi-Z front panel input uses the same discrete class-A FET and transformer topology as the Rupert Neve Designs RNDI, but it utilizes the new RN4012 input transformer directly coupled into the microphone preamp for gain. This design, made world-famous by the best-selling RNDI, delivers unmatched clarity to high-Z sources, with a substantial low-frequency presence and incredibly smooth high-end response. The DI also includes a passive THRU output to feed a separate amplifier.
The “Best Of The Classics” EQ
The 3-band, custom-tapped inductor EQ on the Shelford Channel was inspired by our favorite portions of Rupert’s vintage EQ designs. The low frequency band is primarily based on the 1064 — renowned for its creamy, resonant bass. Unlike the 1064 however, the LF band on the Channel can be used as either a shelf or a peak filter, adding punch, dimension, and immense control to your low end.
The Shelford Channel’s inductor midrange band is based on the legendary 1073 mid-band, which is ideal for sweetening vocals and instruments while bringing them ever-so-slightly forward in a mix. Additionally, the mid band’s proportional “Q” response makes it well-suited for de-emphasizing frequencies in a source.
The Channel’s high frequency band is a hybrid vintage/modern design, using capacitor-based topologies to achieve richer tone with enhanced control. Just as Rupert originally intended with his most prized classic designs, each EQ section uses low-feedback, class-A electronics to prevent low-level artifacts and harshness from detracting from the tonal shaping. The EQ circuit itself, however, is a decidedly modern design using techniques and components that were simply not available 40 years ago, and should not be considered a “clone.”
The Diode Bridge Compressor
Like the Inductor EQ and Transformer Gain microphone preamp, the Diode Bridge Compressor in the Shelford Channel is based on the same topologies found in Rupert’s vintage designs — such as the 2254 — but it expands on these early designs by incorporating full-wave rectification and a slew of new control features.
While Rupert’s vintage diode bridge compressors have a uniquely punchy and warm response, they were also quite limited by inflexible attack times, high noise floor, & low headroom. With the Channel’s Diode Bridge Compressor, Rupert Neve Designs is able to recapture the vibe-filled, “in your face” sound of those classics with a new level of precision and flexibility, allowing the compressor to be fully utilized on virtually any source. Where the VCA compressor found in the Portico II Channel delivers unrivaled transparency, the Shelford Channel’s Diode Bridge Design is all about making a statement with compression.
The compressor includes controls for TIMING, THRESHOLD, RATIO, BLEND, MAKE UP GAIN, FAST (attack & release modifier), HPF to SC, PRE-EQ, BYPASS, SC INSERT, and STEREO LINK for the new high-performance diode bridge.
TIMING is a six-position switch that affects both attack & release settings for Auto, Fast, Medium Fast, Medium, Medium Slow, and Slow. The FAST button speeds up the attack and release for every setting — highly useful when it becomes vital to clamp down on transients. These settings provide a vast range of attack/release combinations, all with easy auditioning and recall.
The RATIO control has 6 steps between 1.5:1 to 8:1 to achieve a range of compression from subtle to extreme, and the THRESHOLD control has 31 detented steps between -25dBU and +20dBU to handle a wide variety of input levels. MAKE UP GAIN has 31 steps from -6dB to +20dB, and is affected by the blend setting (more on this later). The HPF to SC button moves the Sweepable HPF in the mic pre to the compressor side chain, reducing the impact of low frequencies on the compressor’s response. The SC INSERT allows more elaborate equalization of the side-chain signal, accessible via TS I/O on the rear panel.
The BLEND control is incredibly useful on the Diode bridge compressor, allowing the user to gradually mix colored compressor sound with the dry signal — giving the Shelford compressor a potential for subtlety and precision not found in its predecessors.
Additionally, the Diode bridge compressor is optimized to allow for overdriving the diode bridge itself with higher input levels. With signals above 20dBU, the diode bridge becomes fully saturated, creating dynamic harmonic content. By manipulating input levels and the blend control, the diode bridge circuit can be used as an automatic tone shaping tool even with minimal gain reduction.
INPUT CONTROLS
DI and Thru Jacks
These 2 jacks are used for mic/direct injection (DI) or instrument/line inputs and are simply paralleled and wired together. Inserting a plug into the input jack breaks the normal rear-panel Mic input and allows the user to access the full range of Mic Gain and Trim. These jacks have a 2.2 megohm input impedance that minimizes source loading, thus improving top end response. This factor coupled with the sheer amount of gain that is available makes these inputs extremely versatile. Note that if Line is selected and illuminated (button in) using the Mic/DI/Line switch, this will override the 1/4” Instrument Jacks.
MIC/DI/LINE
Switches between microphone/direct injection input (button out) or line input (button in).
Gnd Lift
This switch separates the direct connection from audio signal ground to chassis earth.
Signal Present LED
This LED is dual function. When green, it indicates “Signal Presence” (a minimum signal level of -20dBu). When red, it indicates 2-3dB below input stage clipping of the Mic/Line stage (+23 dBu while the pre actually clips at +25 dBu).
Mic Gain
This 12-way precision rotary switch controls gain from 0 to 66 dB in 6 dB steps.
Trim
This detented pot provides further continuous gain adjustment over a range of +/– 6 dB.
48V
This push button switch engages phantom power on the microphone input. Please remember to mute or turn down monitors and headphone sends on the channel that the Shelford Channel is plugged into before toggling “+48” (and be especially cautious if you use pre-fader aux sends for headphones).
Most engineers follow the basic rule of keeping +48V off until all mics are plugged in and verify that faders and/or monitor volume controls are down before switching +48V on. Most dynamic mics, ribbon mics and tube condenser mics do not need +48V but some newer ones do or they will not work. Most condenser mics require +48V Phantom power or they will not function.
Phase
This push button switch inverts the polarity of the signal path. It illuminates when engaged. (The symbol “Ø” is often used to denote opposite polarity.)
HPF
The HPF switch engages a 12dB per octave high pass filter. The HPF potentiometer is variable from 20Hz to 250Hz, and can be used to filter out unwanted low frequencies, or in conjunction with the EQ to help shape source material.
Note that engaging the HPF to S/C switch moves the HPF from the primary signal path to the compressor side-chain signal path.
HPF Freq
This control selects the frequency at which the filter begins (-3db) to roll off low frequency signals. It is a 12 dB per octave Bessel filter designed to musically preserve important timing information while cutting low frequency noise like air conditioning rumble. We may suggest that while recording, the lowest practical setting is generally safest because it is difficult to try to recover low end after it has already been removed in the recording process.
EQ CONTROLS
EQ In
This switch engages all EQ frequency bands except the HPF.
LF
Adjusts up to 15 dB of boost or cut at the selected low frequencies. Cut can be used as a variable, and potentially more gentle alternative to using the HPF. Remember to reduce the signal level at the source to minimize the potential for clipping when any of the 3 bands are boosted significantly.
Low Freq
The LOW FREQ rotary switch has 4 positions for selecting one of four corner or center frequencies in the low band EQ section. The frequencies are 35 Hz, 60 Hz, 100 Hz and 220 Hz.
LF Peak
When the button is out, the low frequency band operates in shelf mode, boosting or cutting below the corner frequency. Above the corner frequency the amount of boost or cut gradually diminishes at approximately 6 dB/octave. With the HI PEAK button pressed the low frequency band changes to peak mode with a bell shaped boost or cut curve. Utilizing the LF PEAK button and LF FREQ rotary switch, an engineer has 8 tonal variations of EQ shapes to finesse the bottom end, in addition to the high pass filter that can be introduced for further tightening and manipulation.
Mid Hi Q
The resonance or Q of the mid band at maximum boost is typically 2 when the button is out. When the MID HI Q is pressed at maximum boost, the Q narrows to approximately 3.5. The Q widens nicely with less boost or cut as is typical for passive EQ circuits. The Q tends to be slightly wider when the frequency is set lower, and slightly narrower for higher frequency selections. The Q is asymmetrical by design: meaning that the Q for cutting frequencies is narrower than the Q for boosting a particular frequency
Mid
Adjusts up to 15 dB of boost or cut at the selected mid frequencies. Remember to reduce the signal level at the source to minimize the potential for clipping when any of the 3 bands are boosted significantly.
Mid Freq
The MID FREQ rotary switch has 6 positions to select the center frequency of the mid band EQ stage. This circuit utilizes an inductor and capacitors to shape the EQ curve, the same way as Rupert Neve’s console designs of the 70’s. The chosen frequencies are 200 Hz, 400 Hz, 900 Hz, 1.8 kHz, 3.5 kHz and 7.5 kHz. 200 Hz can be especially useful for cuts on individual tracks within a dense mix.
HF Peak
When this button is disengaged, the high frequency band operates in shelf mode, boosting or cutting above the corner frequency at approximately 6 dB/octave. Below the corner frequency the amount of boost or cut gradually diminishes. With the HI PEAK button pressed, the high frequency band changes to peak mode with a bell shaped boost or cut curve. Peak mode utilizes an inductor and capacitor circuit to create a bell-shaped curve.
8k/16k
With the switch out, the center or corner frequency of the high band is 8 kHz. With the button pressed, the center or corner frequency changes to 16 kHz. By utilizing this switch and the HI PEAK switch, an engineer has 4 different EQ curves to finesse the high frequency content.
HF
Adjusts up to 15 dB of boost or cut at selected high frequencies.
COMPRESSOR-LIMITER CONTROLS
THE SIDE CHAIN INSERT JACKS
These jack pairs are used to fine tune the compressor’s operation. The audio that is normally used to control the compressor gain is available at the “SIDECHAIN OUTPUT” jack, which can then be passed through an external equalizer or other signal processing equipment and returned to the “SIDECHAIN INPUT” jack. As a result, changes to the external EQ in the side-chain will affect the sensitivity of the compressor. For example, if you cut low frequencies with the external EQ, the compressor threshold will tend to be less responsive to bass frequency dynamics. Keep in mind; this is not the same thing as cutting low frequencies on an equalizer by itself because the latter changes the frequency response while the former changes the dynamic response. Similarly, one could boost high end (6 kHz for example) on the external EQ to make the compressor highly sensitive to the part of the spectrum that corresponds to sibilance (“esses”). This allows the compressor to function as a de-esser that will attenuate the boosted frequency in response to sibilant peaks.
A few notes about the SIDE CHAIN INSERT jacks: they are unbalanced and ideally suited for use with unbalanced equipment; however, most balanced EQ’s will work fine as well. A symptom of a balanced to unbalanced mismatch is that the “compression meter” will indicate a significant change in compression even when the EQ is set flat.
Comp In
The “COMP IN” button engages the compressor section.
Threshold
This control sets the level at which the compressor begins to attenuate, variable across a signal level range of -25 dB to +20 dB. With this control fully clockwise, minimal or no compression is achieved. As the threshold knob is turned counterclockwise, more input signal gain reduction is introduced.
Ratio
This control sets the slope of the compression curve from 1.5:1 to 8:1. For example, if the ratio knob is set for 3:1, and the signal rises 15 dB over the threshold, the compressor will attenuate 10 dB from input to output, only allowing the output to rise 5 dB.
In this section, it is appropriate to mention GAIN REDUCTION and OUTPUT metering since many of us have learned to set up compressors by watching the all important GR meter. When setting the Threshold and Ratio of the compressor, it is helpful to utilize the VU meter; however, one should ultimately rely on their ears and diligent use of the “COMP IN” (Bypass Button) for comparison.
SC Insert
This control inserts an external device into the side-chain signal path via the rear panel side-chain insert jacks.
HPF to S/C
This routes the High Pass Filter into the circuit that the compressor uses to determine level, commonly referred to as “the side-chain.” Note that the rest of the circuit and output will not have those lows filtered out. This function tends to be very useful because typical sounds often have more energy in the low octaves and can cause excessive compression. Our ears may tend to associate loudness with mids or high mids for some sounds and one may want the compressor to regulate and smooth perceived loudness. Removing some amount of low frequencies that the compressor “sees” can help especially if one is compressing deeply (-8 dB or more).
Gain
This control is popularly known as Make-Up Gain. Since the compressor generally attenuates the louder peaks of the audio signal, the make up gain is necessary to restore the compressor’s output to a comparable volume to the bypassed signal level.
Timing
This six-position controls adjusts the attack/release speed of the compressor. See the “Timing” section on page 18 for timing values.
Link
To utilize the link feature, the user must first connect a TS cable between two Shelford Channel link jacks (either the top or bottom link jack can be used). Once connected, the user must engage the front-panel LINK push-button on both units. Link jacks are NOT the same as the side-chain insert. Side-chain inserts are meant for audio signals, Link jacks should only be connected to other Shelford Channel link jacks.
Pre EQ
In normal operation, the Compressor follows the EQ so that the Compressor can respond to significant tonal changes caused by the EQ. It is generally advisable to adjust THRESHOLD levels after the EQ is set, as EQ may cause levels to significantly change.
Pushing the PRE EQ button reroutes the compressor ahead of the EQ in the signal path. In this mode, significant amounts of EQ will have a greater impact on output levels, and will generally make the compressor less useful at maintaining a consistent audible level. Different engineers have different preferences, and it is ultimately your choice.
Blend
The blend control allows the user to dial in the desired mix ratio of the uncompressed signal with the compressed signal. With the blend control fully counter-clockwise, the user can monitor the uncompressed signal, which is analogous to having the compressor in bypass. With the blend control fully clockwise, the user can monitor the compressor-limiter audio path. This ability to blend compression is a recent invention that has gained popularity, and is not found on vintage compressors.
Fast
When pressed, this mode speeds up both attack and release of the selected time constant of compressor. Do we recommend any particular compressor settings for particular instruments? No, but we will recommend that you not depend on hearsay settings and that you always listen carefully to the levels and mix values as you tweak. You can generally regard a compressor as a semi-automatic volume control and you should be aware of the kinds of artifacts that you would get moving a fader quickly. You should also listen for changes in tonality from altering the relative strength of transients and plosives that often contain more high mid and highs.
OUTPUT CONTROLS
VU Select
This switch selects either output level or gain reduction metering on the VU Meter.
Silk
Pushing the Silk button engages the “Silk-Red” circuit, and pushing it a second time introduces “Silk- Blue” circuitry. “Silk” reduces the negative feedback on the output transformer, adding harmonic content as the texture is increased. “Silk Blue” mode features more saturation in the lows and low mids, where as “Silk Red” accentuates the saturation in the high-mids and highs.
Texture
In the Shelford Channel, both “Silk” modes are modified and fine tuned by the “Texture” control. By manipulating the “Texture” control, the amount of “Silk” can be changed from essentially absent, to even greater levels than could be achieved with vintage products.
With silk/texture engaged, the distortion characteristic and harmonic content of the unit are very reminiscent of many of Rupert’s class-A vintage designs. These controls add an unparalleled range of tonal options to the Shelford Channel and should be explored creatively with a variety of different sources for best effect.
VU Meter
The VU meter is calibrated in dB to show either the final average output level of the Shelford Channel or how much gain reduction is taking place. The type of metering shown depends on how the VU Select switch is set.
Peak
When illuminated, this LED indicates that peak level has been reached.
Specifications
Mic Pre
Input Impedance
2200 Ohms
Maximum Input
+21.5dBu from 150Hz to 22kHz
+8dBu 20Hz to 22kHz
Gain Steps
| Position | Gain (dB) |
| 1 | 0 |
| 2 | 6 |
| 3 | 12 |
| 4 | 18 |
| 5 | 24 |
| 6 | 30 |
| 7 | 36 |
| 8 | 42 |
| 9 | 48 |
| 10 | 54 |
| 11 | 60 |
| 12 | 66 |
Noise
Un-weighted, 22Hz-22kHz, source impedance 150 Ohms balanced.
| Main Out @ unity gain | -100.9dBu |
| -6dB Out @ unity gain | -106.6dBu |
| +30dB gain (Main Out) | -91.37dBu |
| +66dB Gain (Main Out) | -64.1dBu |
| Equivalent Input Noise | -121.37dBu |
Frequency Response
+/-0.25dB from 17Hz to 45kHz
Direct Input
Maximum Input
8dBu @ 20Hz to 120kHz
Noise @ Main Outpu
-100dBu (22Hz to 22kHz)
Line Input
Maximum Input Level
+30.5dBu 20Hz to 30kHz
Total Harmonic Distortion and Noise
@ 1kHz, +20dBu output level, no load. Better than 0.002%
@ 20Hz, +20dBu output level, no load. 0.05% Typical (2nd and 3rd harmonic)
Noise @ Main Output
-101.1dBu
Un-weighted, 22Hz-22kHz, source impedance 40 Ohms balanced, no load.
Frequency Response
+/- 0.25dBu from less than 10Hz to 110kHz
-0.32dB @ 120kHz
Maximum Output Level
+26dBu @ 16Hz to 20kHz
Total Harmonic Distortion and Noise with SILK engaged
RED
TEXTURE @ min
@ 100Hz, +20dBu input level, no load 0.0131%, mostly 3rd harmonic (typical)
TEXTURE @ max
@ 100Hz, +20dBu input level, no load 1.66%, mostly 2rd harmonic (typical)
BLUE
TEXTURE @ min
@ 100Hz, +20dBu input level, no load 0.0079%, mostly 3rd harmonic (typical)
TEXTURE @ max
@ 100Hz, +20dBu input level, no load 0.941%, mostly 2rd harmonic (typical)
High Pass Filter
Continuously variable swept frequency from 20Hz to 250Hz.
Slope: 12dB/Octave
EQ
Noise
Un-weighted, 22Hz-22kHz,
-92dBu
Signal Present / Overload Indicator
Signal Present
Illuminates GREEN when input stage signal level reaches -20dBu
Overload
Illuminates RED when input stage signal level reaches -23dBu
Diode Bridge Compressor
Noise (BW 22Hz – 22kHz):
0 dB Makeup Gain: -84.5 dBu
+20 dB Makeup Gain: -64.2 dBu
Time Constants:
Measurements taken represent full range achievable between 1.5:1 Ratio and 8:1 Ratio setting
0 dBu I/P 1kHz Burst Tone used for all recorded measurements
Fast (TC1): Attack 180µS — 1.8mS // Release 100mS – 150mS
MedFast (TC2): Attack 750µS – 5.25mS // Release 160mS – 250mS
Med (TC3): 2.7mS – 18mS // Release 350mS – 525mS
MedSlow (TC4): 4.6mS – 38mS // Release 600mS – 1 S
Slow (TC5): 11mS – 72.5mS // Release 800mS – 1.25 S
Auto (TC6): 5.75mS – 35.5mS // Release T1 400mS – 850mS, T2 TBD
“Fast” Mode Multiplier: Modifies aforementioned TC’s by 70% of original value
Low Frequency Peak Response

Low Frequency Shelf Response

Mid-Band Low Q Frequency Response

Mid-Band Low Q Frequency Response

Mid-Band High Q Frequency Response

Mid-Band High Q Frequency Response

High Frequency Peak

High Frequency Shelf

HPF Frequency Response

Texture Frequency Response

PRODUCT WARRANTY
Rupert Neve Designs warrants this product to be free from defects in materials and workmanship for a period of three (3) years from date of purchase, and agrees to remedy any defect identified within such three year period by, at our option, repairing or replacing the product.
LIMITATIONS AND EXCLUSIONS
This warranty, and any other express or implied warranty, does not apply to any product which has been improperly installed, subjected to usage for which the product was not designed, misused or abused, damaged during shipping, damaged by any dry cell battery, or which has been altered or modified in any way. This warranty is extended to the original end user purchaser only. A purchase receipt or other satisfactory proof of date of original purchase is required before any warranty service will be performed. THIS EXPRESS, LIMITED WARRANTY IS IN LIEU OF ALL OTHER WARRANTIES, EXPRESS OR IMPLIED, TO THE EXTEND ALLOWED UNDER APPLICABLE STATE LAW. IN NO EVENT SHALL RUPERT NEVE DESIGNS BE LIABLE FOR ANY SPECIAL, INCIDENTAL, OR CONSEQUENTIAL DAMAGES RESULTING FROM THE USE OF THIS PRODUCT. Some states do not allow the exclusion or limitation of consequential damages or limitations on how long an implied warranty lasts, so this exclusion may not apply to you.
WARRANTY SERVICE
If you suspect a defect in this product, please call us at 512-847-3013 or contact our support staff ([email protected]) for troubleshooting. If it is determined that the device is malfunctioning, we will issue a Return Material Authorization and provide instructions for shipping the device to our service department.

Rupert Neve Designs
PO Box 1969
Wimberley TX 78676
www.rupertneve.com
tel: +1 512-847-3013
fax: +1 512-847-8869
775-00027 Rev B2
Use only with a cart, stand, tripod, bracket, or table specified by the manufacturer, or sold with the apparatus. When a cart is used, use caution when moving the cart/apparatus combination to avoid injury from tip-over.

















