INK BIRD IHC-200 Plug-n-Play Humidity Controller

Copyright
Copyright© 2016 Inkberry Tech. Co., All rights reserved. No part of this document may be reproduced without prior written permission.
Disclaimer
Inkberry has made every effort to ensure that the information contained in this document is accurate and complete; however, the contents of this document are subject to revision without notice. Please contact Inkberry to ensure you have the latest version of this document.
Overview
What is IHC-200?
IHC-200 is an easy-to-use, , café and reliable dual relay output humidity co on tent roller. Its play – plug designed, dual LED D screens enabling more humanized. IHC-200 can control any 100- 265 volt humidifier, dehumidifier or fan.
Main Features
- Switch the modes between humidification and dehumidification automatically;
- Control humidity by sets ting value and differential value; Calibrate the humidity v value;
- Delay protection for coontrntrol output;
- Query current temperature true;
- Alarm when humidity exceeds high/low humidity setting value; Alarm when sensor error or humidity exceeds limit;
Specification
| Power Input | 100 ~240VAC, 50Hz/60Hz |
| Power Output | Max. 10A, 100V ~240V AC |
| Power Consumption | <3W |
| Humidity Measuring Range | 5%-99.99%RH |
| Humidity Control Range | 5%-99%RH |
| Resolution | 1%RH |
| Accuracy | ±3%RH |
| Sensor Model | HTG3535CH |
| Sensor Stability | <0.5%RH/yr |
| Sensor Length | 2m / 6.56ft |
| Relay Contact Capacity | Humidification (12A, 100-240VAC) |
| Dehumidification (12A, 100-240VAC) | |
| Input Power Cable Length | 1.5m ( 5ft ) |
| Output Power Cable Length | 30cm ( 1ft ) |
| Dimension | Main Body: 140x68x33mm (5.5×2.7×1.3 inch) Socket (US Version): 85x42x24mm (3.3×1.7×1.0 inch) Socket (EU Version): 135x54x40mm (5.3×2.1×1.6 inch) Socket (UK Version): 140x51x27mm (5.5×2.0x1.0 inch) |
| Ambient Temperature | -30~ 75 ° C / -22~ 167 ° F |
| Storage | Temperature -30~ 75 ° C / -22~ 167 ° F |
| Humidity 20~85% (No Condensate ) | |
| Warranty | 1 Year |
Keys instruction

- PV: Process Value.
- Under running mode, display current humidity;
- Under setting mode, display menu code;
- When pressing the decrease and increase keys simultaneously, temperature.
- SV: Setting Value.
- Under running mode, display setting humidity
- Under setting mode, display setting value.
- Humidification Indicator Lamp:
- On: Humidification Working
- Off: Humidification Stop Working
- Dehumidification Indicator Lamp:
- On, Dehumidification Working
- Off, Dehumidification Stop Working
- Flicker, Dehumidification Delay
- SET key: Press SET key for 3 seconds to enter menu for function setting. During the setting process, press SET key for 3 seconds to quit and save setting changes.
- INCREASE key: Under running mode, press INCREASE key to inquiry HD value; Under setting mode, press INCREASE key to increase value.
- DECREASE key: Under running mode, press DECRESE key to inquiry DD value Under setting mode, press DECRESE key to decrease value
- Humidification Device Socket: Humidification output.
- Dehumidification Device Socket: Dehumidification output.
Key operation instruction
Power On/Off
When the controller working normally, press and hold![]()
![]()
key simultaneously for 3 seconds to enter the condition of power off, all the display and output would be turnoff. On the condition of power off, press and hold ![]()
![]()
key simultaneously for 1 second to enter the condition of normal measuring.
Enquiry Differential Value
When the controller working normally, short press
key once, then the humidification differential (HD) wil be displayed; Short press
differential (DD) will be displayed. Two seconds later, the display of humidity will be return to the normal display mode. once, then the dehumidification
Enquiry Measuring Temperature
Press
and
key simultaneously, current temperature value displaying on PV screen. Release the key for 2 seconds to return to the normal display mode. .
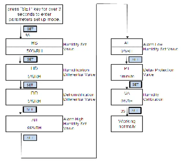
How to Set Parameters
When controller working normally, press and hold
key for 3 seconds to enter parameters setting mode, PV screen displays the first menu code “HS”, while SV screen displays according setting value. Press
key to page down the menu then the code would be displayed, press ![]()
key to change the current parameter values. After finished settings, press and hold
key for 3 seconds at any status to save the parameter setting value and return to the normal displaying mode of humidity. During setting, if there is no operation for 10 seconds, system will quit the menu automatically and return to the mode of normal humidity displaying without saving the parameters modification.
Setup Flow Chart

| Menu Code | Function | Setting Range | Default | Unit | Remarks |
| HS | Humidity Set Value | 5~99 | 50 | % RH | 5.1 |
| HD | Humidification Differential Value | 1~20 | 5 | % RH | 5.1 |
| DD | Dehumidification Differential Value | 1~20 | 5 | % RH | 5.1 |
| AH | Alarm High Humidity Set Value | 50~99 | 99 | % RH | 5.2 |
| AL | Alarm Low Humidity Set Value | 0~50 | 0 | % RH | 5.2 |
| PT | Delay Protection Value | 0~10 | 1 | minute | 5.3 |
| CA | Humidity Calibration | -10~10 | 0 | % | 5.4 |
Temperature Control Range Setting (HS, HD, DD)
When controller works normally, LED displays current measured value of humidity, then starting the recognition and translation of humidifying and dehumidifying automatically.
When the measured humidity PV≥HS (Humidity Set Value) + DD (Dehumidification Differential Value), entering into the status of dehumidification, indicator lamp of dehumidification will on, relay of dehumidification will work. When the dehumidification indicator light is flickering, the dehumidifying equipment is being in the status of delay protection. When the measured temperature PV≤HS (Humidity Set Value), the dehumidification indicator lamp will off, and the dehumidification relay stops working.
When the measured humidity PV≤HS (Humidity Set Value) – HD (Humidification Differential Value), entering into the status of humidification, indicator lamp of humidification will on, relay of humidification will work; When the measured humidity PV≥HS (Humidity Set Value), indicator lamp of humidification will off, relay of humidification stops working.
Alarm High/Low Limit Setting (AH, AL)
When the measured humidity PV≥AH (Alarm High Humidity Set Value) or the measured humidity PV≤AL (Alarm High Humidity Set Value), alarm with the “BI-BI- BIII” sound, current value, AH or AL will display on PV screen. The voice of alarm can be stopped by pressing any key but the status of alarm will be not change until the value of measured humidity return to the normal range.
Compressor Delay (PT)
Under dehumidification mode, after power on, if the measured humidity PV≥HS (Humidity Set Value) + DD (Dehumidification Differential Value), the equipment won’t start dehumidification immediately, but waiting for a delay time. When the time interval between two dehumidification operation (or the time from power on to dehumidify) is larger than preset delay, the equipment will start dehumidification immediately; when the time interval between two dehumidification (or the time from power on to dehumidify) is less than preset delay, the equipment won’t start dehumidification until preset delay is satisfied. Delay time will be calculated right after the moment dehumidification stops
Temperature Calibration (CA)
When there is deviation between measured humidity and actual humidity, use humidity calibration function to align the measured humidity and actual humidity. The corrected humidity is equal to humidity before calibration plus corrected value (corrected value could be positive value, 0 or negative value)
Error Description
Sensor fault alarm: when humidity sensor is in short circuit or open loop, the controller will initiate sensor fault mode, and cancel all the actions. The buzzer will alarm, LED displays ER. Buzzer alarm could be dismissed by pressing any key. After faults solved, the system will return to normal working mode.
Technical Assistance and Warranty
If you have any problemists installing or using this thermostat, please carefully and thoroughly review the instruction manual. If you require assistance, please write us to
[email protected]. We will reapply your emails in 24 hours from Monday through Saturday. You can also visit our webby site www.ink-bird.com to find the answers o of the common technical questions.
Warranty
INKBIRD TECH. C.L. warrants this thermostat for one years from the date of purchase when operated under normal condition by the original purchaser (not transferable), against defects caused by INKBIRD’s workmanship or materials. This warranty is limited to the repair or replacement, at INKBIRD’s discretion, of all or part of the thermostat. The original receipt is required for warranty purposes. INKBIRD is not responsible for injury property damage or other consequential damages or damages of third parties arising directly from an actual or alleged in mater of workmanship of the product. There are no representations, warranties, or conditions, express or implied, statutory or otherwise, other than herein contained in the sale of goods act or any other statue.
Contact Us
- Business Contact: [email protected]
- Technical Support: [email protected]
- Business Hours: 09:00-18:00(GMT+8) from Mm Monday to Friday
- URL: wwwww.ink-bird.com
















