INVENTUM IKI7735MAT Induction Hob

safety instructions
- Carefully and fully read the instruction manual prior to using the appliance and carefully store the manual for future reference.
- Only use this appliance for the purposes described in the instruction manual. Only use the hob for preparing meals. The appliance is not suitable for heating rooms.
WARNING:
the appliance and accessible parts get hot during use. Do not touch hot parts. Keep children younger than 8 years of age out of the vicinity,
unless they are supervised at all times.
- The appliance can be used by children of 8 years and older and persons with a limited physical, sensory or mental capacity or lack of experience or knowledge, provided they use the appliance under supervision or have been instructed about its safe use and understand the hazards involved.
- Children are not allowed to play with the appliance.
- The appliance may not be cleaned or maintained by children, unless this is done under supervision.
- Do not store objects that might be of interest to children in cabinets above or behind the appliance.
- The cooking zones get hot when used and remain hot for a period after use. Do not allow small children in the vicinity during and immediately after cooking.
- If the safety instructions and warnings are not observed, the manufacturer cannot be held liable for any resulting damage.
- Never open the base unit of the appliance.
- Do not heat up closed cans on the hob. This creates overpressure, as a result of which the cans may explode. You could injure/burn yourself as a result.
WARNING:
fire hazard: do not leave anything standing on the hob unattended.
- cooking with fat or oil on an unattended hob can be dangerous and could result in fire. NEVER try to extinguish the fire with water. Instead, you should turn off the appliance and then cover the flames with a lid or an extinguishing blanket, for example.
- Danger of fire: do not store items on the cooking surfaces.
- The appliance may not be used outdoors.
- Do not use the appliance as a worktop. The appliance can be switched on by accident or still be hot, which means that objects could melt, get hot or catch fire.
- Never cover the appliance with a cloth or something similar. If the appliance is still hot or is switched on, there is a fire hazard.
- Never clean the hob with a high pressure cleaner or steam cleaner.
- Do not use the appliance in a room with an ambient temperature below 5°C.
- If the appliance is used for the first time, it will smell ‘new’. This is normal. The smell will disappear through ventilation.
- WARNING:
if the glass plate of the induction hob is broken:- immediately switch off all burners and electrical heating elements and interrupt the power supply to the appliance.
- do not touch the surface of the appliance.
- do not use the appliance.
- If a drawer is fitted underneath the appliance, without an intermediate shelf, then no easily flammable objects/substances may be stored in it. Ensure there is several centimetres clearance between the underside of the hob and the contents of any drawer.
- The appliance is not intended to be operated by means of an external timer or a separate remote control system.
- Do not place metal objects such as knives, forks, spoons and lids on the surface of the hob. These can become hot.
- When you remove the pan from the induction hob, the cooking activity is stopped automatically. However, always make it a habit to switch off the hob or cooking zone to prevent unwanted activation. Switch off the cooking zone by means of the control and do not only rely upon the pan detection system.
- The ceramic plate is very strong, but not unbreakable.
If something falls on it, such as a spice jar or a pointy object, this may result in a broken plate.
- WARNING:
if the surface is cracked, switch off the appliance to avoid the risk of an electric shock. - At higher positions, you should be aware of the very fast heating time. Always remain nearby after adjusting a cooking zone to a higher position.
- When using the induction hob, always keep magnetic objects (credit cards, disks, watches, etc.) away from the appliance. We recommend wearers of pacemakers to consult their doctor first.
- This appliance may only be fitted by a certified installer.
- Defective parts may only be replaced by original parts. Only for those parts will the manufacturer be able to guarantee that they meet the safety requirements.
- Damage as a result of incorrect connection, incorrect fitting or incorrect use does not fall under the warranty.
- If the connecting cable is damaged, it may only be replaced by the manufacturer, its service organization or similarly qualified persons, in order to prevent hazardous situations.
- The electrical connection must meet national and local regulations.
- The socket and plug must always be within reach.
- The appliance may not be connected to the mains supply via a power strip or extension cord. If this is not observed, the safety of the appliance cannot be guaranteed.
- The appliance must always be earthed.
- The connecting cable should be freely suspended and may not come into contact with a drawer.
- The worktop in which the hob is installed must be level.
- The walls and the worktop around the appliance must be heat-resistant to at least 85°C. Even if the appliance itself does not get hot, the heat of a hot pan could discolour or deform the wall.
- Household appliances may not be added to normal household waste. Take the appliance to a special centre for separated waste collection of your municipality
to have it recycled in a responsible manner and in accordance with government regulations.
product description
Hob
- Cooking zone rear left (Ø 180 mm)
- Cooking zone front left (Ø 180 mm)
- Cooking zone rear right (Ø 210 mm)
- Cooking zone front right (Ø 160 mm)
Operating panel - Bridge mode key
- Heat mode key
- Power/residual heat indicator
- Slider control for power with Boost
- Power key down
- Power key up
- Pause key
- On/off key
- Display timer
prior to first use
Before using the appliance for the first time, proceed as follows: carefully unpack the induction hob and remove all packaging material. Keep the packaging (plastic bags and cardboard) out of the reach of children. After unpacking the appliance, check it for external damage that may have occurred during transport. Clean the glass plate with a slightly damp cloth. Check that the voltage corresponds with what is stated on the information plate. For installing the induction hob, observe the instructions in the following section.
installation instruction
- Safety during use is only guaranteed if the assembly has taken place in a technically correct way and in accordance with these installation instructions. The installer is liable for damage caused by incorrect assembly.
- The electrical connection may be carried out only by a qualified electrician. This person should be aware of the national and regional safety instructions with which the connection has to comply.
- The hob falls under protective class I and may only be used in combination with an earthed connection. The manufacturer is not liable for unsuitable operation and possible damage caused by unsuitable electric installations.
- The hob must be connected to a permanent installation in which provisions for switching off are integrated, in accordance with the installation instructions.
- Induction hobs may only be installed above a drawer, an oven with forced ventilation or dishwasher, and always with a minimum distance for ventilation. Under the induction hob, no refrigerators, ovens without ventilation or washing machines should be installed.
- Make sure that the power supply cable does not get jammed during installation or is running along sharp edges. If an oven is installed below it, make sure the cable runs via the rear corners of the oven to the connection box. It must be placed in such a way that no contact is made with hot parts of the hob or oven.
- The connection point, socket and/or plug must always be accessible.
- The worktop on which the hob is placed must be flat, horizontal and stable. Observe the instructions from the manufacturer of the worktop.
- In case of incorrect installation or connection, the warranty becomes invalid.
- Attention: any change to the appliance, including replacement of the power supply cable, must be performed by a certified installer.
SPACE AROUND THE HOB
Safe use requires sufficient space around the induction hob. Check that this space is available.
OVERALL DIMENSIONS
The figures below show the dimensions of the recesses in mm.
VENTILATION
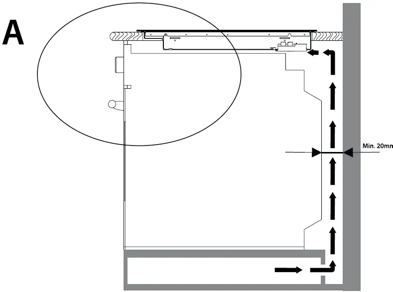
The electronics in the hob require cooling. The hob will switch itself off after a short time if insufficient air is circulating and overheating occurs. The ventilation openings are located underneath the hob. It must be possible to draw in cool air through these openings. At the front, the hob is fitted with outlet openings to discharge the hot air.
Aeration takes place via the plinth and the rear of the cabinet. Cut out the ventilation openings (min. 100cm2). Air supply via the plinth is superfluous if, in combination with the opening at the back of the cabinet, there is an opening somewhere else where air can be drawn in. Ensure there is a sufficient supply and discharge of air.
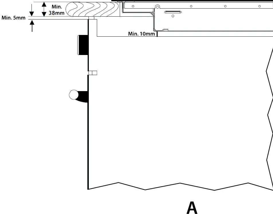
- Make a ventilation opening at the front of the kitchen unit of at least the appliance width and with a height of at least 5 mm if the hob is installed above an oven, drawer or intermediate support.
- Ensure that there is minimum distance of 50 mm between the oven, the drawer or intermediate support and the hob. The ventilation of the hob may make metal objects in the drawer hot. If this happens, we recommend using an intermediate support. This could be a wooden panel.
- Caution:
when installing above an oven or drawer, the worktop should be at least 38 mm thick. - Make sure the traverse bar does not hinder the air flow. Cut or saw the cross member [C] diagonally if necessary.
Building-in above an oven – A
Building-in above a drawer – B



CONNECTING THE INDUCTION HOB TO THE ELECTRICAL SYSTEM
- The induction hob is supplied with a connecting cable without plug and, according to wiring diagram A1, has a standard setting for 2 x 1 phase (230V AC). The induction hob uses a so-called 5-pole Perilix plug (not included).
In the meter cupboard, the groups must each be protected with a 16 Ampere fuse at least. - The induction hob can also be connected according to wiring diagram A2. This may only be performed by a recognised installer. More instructions can be found in the enclosed instructions for the electrical connection.
- The socket for connecting to the electrical system must be provided with an earthing pen and may not be located above the induction hob. The socket for connecting to the electrical system must also be accessible for the user after placement of the induction hob.
- Before connecting the induction hob, check that:
- the fuse and electrical system are suitable for the load of the induction hob,
- the electrical system is equipped with an adequate earthing system that meets the applicable standards and regulations.
- the socket is easily accessible.


POWER MANAGEMENT
This function allows you to set the total maximum power of the induction hob. This may be necessary in connection with the available electrical connection. By default, the induction hob is set to 7.0kW. The induction hob can be set to one of the following values:
| Wiring diagram | Maximum power |
| A1 | 7.0 kW (default) |
| 5.5 kW | |
| 4.5 kW | |
| A2 | 3.5 kW |
| 2.5 kW |
Once you have provided the supplied cable of the induction hob with a plug and the induction hob has been placed, you can insert the plug in the socket. If you want to adapt the maximum power, you must do this within 5 minutes after inserting the plug in the socket.
- Switch on the induction hob by means of the on/off key and then hold down the and keys at the same time for 3 seconds.
- The display of the timer shows the default value [ P5 = 7.0kW ] or a previously selected value.
- Use the and keys to select a different value (P1 = 2.5kW / P2 = 3.5kW / P3 = 4.5kW / P4 = 5.5kW).
- Confirm the selected value within 10 seconds by pressing the and keys at the same time for 3 seconds.
A sound signal sounds and then the induction hob is switched off. The induction hob now functions with the maximum power set by you.
- If the selected value is not confirmed within 10 seconds, the induction hob switches off automatically and continues to function in accordance with the latest setting.
During use of the different cooking zones, the Power Management function checks that the selected total power is not exceeded. Settings that would lead to a situation where the power is exceeded are blocked and are not accessible to the user.
MAXIMUM POWER
During cooking, the maximum available power of each cooking zone depends on how much is being cooked at the same time and to what wattage the power management has been set:
| Number of cooking zones being used at the same time | 1 | 2 | 3 | 4 | ||||||||||||
| Connection 2.5 kW | front left Ø 18 cm | P | 7 | 7 | 7 | 6 | 6 | 6 | 6 | |||||||
| rear left Ø 18 cm | P | 7 | 7 | 7 | 6 | 6 | 6 | 6 | ||||||||
| rear right Ø 21 cm | P | 7 | 7 | 7 | 6 | 6 | 6 | 6 | ||||||||
| front right Ø 16 cm | P | 7 | 7 | 7 | 9 | 9 | 9 | 7 | ||||||||
| Number of cooking zones being used at the same time | 1 | 2 | 3 | 4 | ||||||||||||
| Connection 3.5 kW | front left Ø 18 cm | P | 8 | 8 | 8 | 6 | 6 | 6 | 5 | |||||||
| rear left Ø 18 cm | P | 8 | 8 | 8 | 7 | 7 | 7 | 7 | ||||||||
| rear right Ø 21 cm | P | 8 | 8 | 8 | 7 | 7 | 7 | 6 | ||||||||
| front right Ø 16 cm | P | P | P | 8 | 6 | 6 | 6 | 7 | ||||||||
| Number of cooking zones being used at the same time | 1 | 2 | 3 | 4 | ||||||||||||
| Connection 4.5 kW | front left Ø 18 cm | P | P | P | P | 7 | 7 | 7 | 6 | |||||||
| rear left Ø 18 cm | P | P | P | P | 7 | 7 | 7 | 7 | ||||||||
| rear right Ø 21 cm | P | 9 | 9 | 9 | 7 | 7 | 7 | 7 | ||||||||
| front right Ø 16 cm | P | P | P | P | P | P | P | 7 | ||||||||
| Number of cooking zones being used at the same time | 1 | 2 | 3 | 4 | ||||||||||||
| Connection 5.5 kW | front left Ø 18 cm | P | P | P | P | 9 | 9 | 9 | 8 | |||||||
| rear left Ø 18 cm | P | P | P | P | 9 | 9 | 9 | 8 | ||||||||
| rear right Ø 21 cm | P | P | P | P | 9 | 9 | 9 | 7 | ||||||||
| front right Ø 16 cm | P | P | P | P | P | P | P | 8 | ||||||||
| Number of cooking zones being used at the same time | 1 | 2 | 3 | 4 | ||||||||||||
| Connection 7.0 kW –maximum | front left Ø 18 cm | P | P | P | P | P | P | P | P | |||||||
| rear left Ø 18 cm | P | P | P | P | P | P | P | P | ||||||||
| rear right Ø 21 cm | P | P | P | P | P | P | P | P | ||||||||
| front right Ø 16 cm | P | P | P | P | P | P | P | P | ||||||||
BUILDING-IN THE HOB
- Check that the kitchen unit and the opening conform to the requirements in respect of measurements and ventilation.
- Remove any wood shavings after the cutting work in the worktop opening and treat the cut edges of plastic or wooden worktops with sealing varnish if necessary to prevent the worktop from swelling due to moisture.
- Lay the hob upside down on the worktop.
- Mount the plug to the connecting cable in accordance with the imposed requirements.
- Mount the supplied fastening brackets using the supplied screws in the induction hob.
- fastening bracket

- Turn the hob over and lay it in the opening.
- Adjust the bracket position to suit for different table top thickness.
Warning:
Under any circumstances, the brackets cannot touch with the inner surfaces of the worktop after installation (see picture).
- Connect the hob to the mains supply. The hob is now ready for use.
- Check the operation. If the induction hob is connected incorrectly, it will give a sound signal or show an error code on the displays.
REMOVING THE HOB
Disconnect the appliance from the power supply. Remove the induction hob by applying pressure from below.
Attention
Take care not to damage the appliance! Do not try to remove the induction hob by trying to lift it out of the worktop from above.
operating the hob
Only use pans that are suitable for an induction hob. After connecting the induction hob to the electrical system, it is possible that the entire display lights up for a short moment. When this is over, the induction hob is standby and ready for use. The induction hob works by means of electronic sensors that are operated by touching the corresponding touch controls or sliders. At each touch of a touch control, you can hear a sound signal. Control the power by gently moving your finger over the slider.
SWITCHING ON THE INDUCTION HOB
Switch on the induction hob by pressing the ON/OFF key for a few seconds. The displays of all cooking zones show _ . If no cooking zone is selected within 30 seconds, the induction hob switches off automatically.
SWITCHING OFF THE INDUCTION HOB
Switch off the induction hob at any time by pressing the ON/OFF key for a few seconds. The ON/OFF key always has priority in the switching off function.
SWITCHING ON A COOKING ZONE
Place a pan on the cooking zone. Select the required power using the slider control of the cooking zone you wish to use. Control the power by gently moving your finger over the slider. Slide to the right to increase the power and to the left to decrease the power and/or switch the cooking zone off. To bring food to the boil quickly, touch the B at the end of the slider control to activate the Boost mode.
BOOST MODE – B
The Boost mode provides extra power and can be set for all zones, except when the bridge mode is being used. Slide the slider control of the selected cooking zone to the highest power or directly press the B at the end of the slider control. The Boost mode is activated when a b appears on the display of the cooking zone concerned. When an additional cooking zone is activated, the maximum available power is exceeded and the Boost mode is stopped automatically. It is possible that the maximum available power for the active cooking zones together is exceeded. In that case, the power of the cooking zones is reduced automatically. The required power reduction is shown through flashing of the cooking zone concerned. The display flashes for 3 seconds and during that time adjustments can be made before the power is reduced automatically.
The time period of the Boost mode is 5 minutes maximum. After 5 minutes the power returns to the previously set position or, if no position was selected, the Boost mode returns to position 9.
SWITCHING OFF A COOKING ZONE
Select the cooking zone you wish to switch off by turning off the accompanying slider control [0]. Move a finger to the left on the slider control or directly press the outer left side of the slider control to switch off the cooking zone. If the cooking zone is hot, the display shows a [H] instead of an [0].
SWITCHING OFF ALL COOKING ZONES AT THE SAME TIME
To switch off all cooking zones at the same time, you must press the ON/OFF key. On the displays of all cooking zones
that are still hot, you can see an [H].
RESIDUAL HEAT INDICATOR
The residual heat indicator shows that the glass is still too hot to touch in the area of the cooking zone. If the area of the cooking zone is still too hot, a [H] appears on the display of the cooking zone concerned. Once the temperature has dropped, the [H] indication disappears.
PAUSE MODE
When the pause mode is activated, the power of all cooking zones being used is reduced. When the pause mode is deactivated, all cooking zones switch back to the previously selected power.
- If the pause mode is not deactivated, the induction hob switches off after 30 minutes.
- Press the key to activate the pause mode. The power of the switched on cooking zones is reduced and [II] appears on the displays.
- Press the pause key once more to deactivate the pause mode. [II] disappears and the cooking zones function at the originally selected power again.
BRIDGE MODE – FLEXIBLE COOKING ZONE
By connecting two cooking zones, an extra large cooking surface is created, making it easy to bake in a large roasting pan or on a grill plate. Only the two left cooking zones can be connected.
Switching on the connected cooking zones.
Press the touch control to connect the two left cooking zones. Both accompanying slider controls switch on, but only the top one can be operated. Select the required power with the top slider control . Control the power by gently moving your finger over the slider control.
- The connected cooking zone is ready for use.
Disconnecting the connected cooking zones
- Press the touch control to switch off the bridge mode. If the cooking zones concerned are hot, an [H] can be seen on the display.
HEAT MODE
By setting the cooking zone to the heat mode, the induction hob keeps the food hot between 40-70°C.
Setting: switch on the required cooking zone by activating the accompanying slider control and immediately press the heat mode key to set the heat mode. If the heat mode is active, [ I ] appears on the accompanying display. To switch off the heat mode, you must touch the slider control.
SAFE AUTOMATIC SWITCHING OFF
Each cooking zone is switched off automatically after a defined maximum cooking time, if the power has not been changed. The maximum cooking time depends on the selected power.
| Power | Safe automatic switching off after: |
| 1 – 3 | 8 hours |
| 4 – 6 | 4 hours |
| 7 – 9 | 2 hours |
CHILD LOCK/KEY LOCK
The child lock prevents unintended use of the induction hob. Once the induction hob has been switched on, the child lock can be activated. Do not set a cooking zone. To switch on the child lock, press the + and – keys at the same time. [Lo] (Locked) appears on the display and indicates that the operation cannot be changed. Changes to a higher power or other changes are not possible. When activating the child lock while the induction hob is being used, the following indication [Lo] starts to flash. The induction hob remains locked until this lock is cancelled, even if the induction hob is switched off and on again. To deactivate the child lock, you must first switch on the induction hob. Press the + and – keys at the same time. [Lo] disappears.
SETTING THE TIMER FUNCTION
The timer function can be used in two ways: cooking alarm and cooking timer.
Cooking alarm
The cooking alarm can only be used when the induction hob is being used. Switch on the induction hob and press the key of the timer and the display shows 10. Set the new required time using the + and – keys. The cooking alarm can be set from 0 to 99 minutes. If no keys are pressed for a period of 10 seconds, the time stops flashing and counts down. When the set time has expired, a beep signal sounds and the display shows _ _. The beep sound stops automatically after 30 seconds or after touching a random key.
To change the time, press the key once more and adjust the time with the + and – keys.
Cooking timer
The cooking timer is coupled to a cooking zone and can be set separately for each cooking zone. Contrary to the cooking alarm, the cooking timer switches off the cooking zone when the set time has passed.
- Switch on the induction hob and select a cooking zone.
- Adjust the power by means of the slider control
- Press the or key of the timer and set the required cooking time using the + and – keys. Next to the set power, an extra LED (dot) lights up on the accompanying display. Now the timer is functioning as a cooking alarm.
- When the time is set, the display shows the time that will expire first (if several cooking zones have been programmed).
To set an additional cooking timer, proceed as follows: - Select a different cooking zone.
- Adjust the power by means of the slider control .
- Press the or key of the timer and set the required cooking time using the + and – keys. Next to the set power, an extra LED (dot) lights up on the accompanying display. Now the timer is functioning as a cooking alarm.
- When the time is set, the display shows the time that will expire first (if several cooking zones have been programmed).
When the set time has expired, a beep signal sounds and the timer shows “_ _”. The programmed cooking zone is switched off and “H” appears on the display if the area of the cooking zone is hot. The beep sound stops automatically after 30 seconds or after touching a random key.
SOUND SIGNAL
When the induction hob is being used, a sound signal can be heard in case of the following activities:
- normal key operation with short sound
- continuously touching keys for a longer of period of time (10 seconds) with a longer, interrupted sound signal.
DISPLAY INDICATION
| Indication on the display | Description |
| E/F | A breakdown has occurred. Check the message using the table in section 8. |
| H | Residual heat indicator: the cooking zone is still warm. |
| Lo | The child lock is activated. |
| Error message. Place a suitable pan on the active cooking zone or switch off the cooking zone. Something has been placed on the control or the cookware is unsuitable or too small. |
pans for induction
Pan that have previously been used on a different hob, e.g. a gas hob, are no longer suitable for an induction hob. You should therefore purchase new pans prior to first use, if you do not have suitable pans.
- Use pans with a thick, flat bottom with the same diameter as a cooking zone. This reduces cooking time.
- Pans made of metal, enamelled metal, cast iron and stainless steel give the best results.
- Pay attention to the instructions from the manufacturer as to whether the pan is suitable for use on an induction hob.
- Pans made of enamelled metal or aluminium or pans with copper bottoms could leave a metal-like substance on the glass plate. Remove it immediately after use, because it will get increasingly more difficult to remove.
- A pan is suitable for induction when a magnet remains stuck to the bottom.
- A pan should always be placed in the centre of a cooking zone.
- Some pans could generate different sounds when used. This is caused by the shape of the pan and does not affect the operation or safety of the induction hob.

ENERGY SAVING
- To a certain extent, an induction cooking zone automatically adapts to the diameter of the pan used. However, the magnetic part of the pan bottom should have a certain minimum diameter, depending on the dimensions of the cooking zone.
- Place the pan on the cooking zone before it is switched on. If you switch on a cooking zone without a pan on top of it, the cooking zone will do nothing.
- Always use a lid on the pan to reduce cooking time.
- Reduce the power when the liquid is boiling.
- Do not use too much liquid or fat. Cooking or frying takes longer if you use too much.
- Select the correct power for the different cooking possibilities.
The table below provides an indication of the different cooking possibilities.
| Positions | Used for: |
| 0 | cooking zone off |
| 1 – 2 | melting butter or chocolate, low simmer, slow heating |
| 3 – 4 | heating and bringing to a simmer quickly |
| 5 – 6 | making pancakes |
| 7 – 8 | cooking pasta and roasting |
| 9 / b | searing, stir-frying, cooking vegetables or soup |
cleaning and maintenance
Allow all cooking zones to cool down before cleaning the induction hob and activate the child lock before you begin.
- When cleaning the surface of the hob, do not use aggressive abrasive cleaning agents, spray cans or sharp objects that have not been developed for this purpose.
- Clean the surface of the hob daily with a moist cloth and a mild cleaning agent, such as a washing-up liquid. Dry properly with paper towels or a dry tea towel.
- Use a special cleaning agent for ceramic/induction hobs in case of stubborn stains. Caution: observe the instructions on the packaging.
- Boiled over food can be removed by soaking it with a damp cloth and a little bit of washing-up liquid, or you can use a glass scraper.
Caution:
the glass scraper is sharp. Keep it away from children.
Exception: when spilling sugar, you must remove it before the induction hob cools down (make sure you do not burn yourself) to prevent it from burning into the glass.
breakdowns & solutions
If there is a problem, this is shown on the displays.
| Breakdown code | Cause | Solution |
| E1/E2 | The voltage is too high or too low. | Have your connection checked by an electrician. |
| E3/E4 | The temperature of the glass plate sensor is too high. | Allow the glass plate to cool down and then switch on the induction hob again. |
| E5/E6 | The induction hob has overheated. | Switch off the induction hob and allow the cooking zones to cool down. |
| F3/F4/F5/F6/F7/F8 | The temperature sensor is defective. | Contact the Inventum service department. |
| F9/FA/FC/FD | IGBT sensor is defective. | Contact the Inventum service department. |
| Breakdown (code) | Cause | What to do |
| The induction hob does not do anything when the plug is inserted in the socket. | No power supply. | Check that the plug is properly inserted in the socket and that there is power on the socket. |
| The display switches on, but the induction hob does not heat up. | The induction hob is too hot. | The ambient temperature can be too high. Check if the air openings are blocked. |
| The induction hob stops all of a sudden during use and the display shows . | An unsuitable pan is being used. | Use a pan suitable for induction with the correct diameter (minimum Ø 12, 14 or 16 cm, depending on the cooking zone Ø 16, 18 or 21 cm). |
| The diameter of the pan used is too small. | ||
| A cooking zone switches off automatically and the display shows [ H ]. | The maximum cooking time has been reached. | Switch on the cooking zone again. |
| The glass plate is cracked. | Hazard! Switch off the power supply and remove the plug of the appliance. Contact theInventum service department. | |
product fiche
| Manufacturer | INVENTUM |
| Model number | IKI7735MAT |
| Appliance type | induction hob |
| Number of cooking zones | 4 |
| Heating technology | induction |
| Diameter per cooking zone [cm] (front left) | Ø 18 |
| Diameter per cooking zone [cm] (rear right) | Ø 21 |
| Diameter per cooking zone [cm] (rear left) | Ø 18 |
| Diameter per cooking zone [cm] (front right) | Ø 16 |
| Diameter per cooking zone [cm] (centre) | |
| Energy consumption per cooking zone [Wh/kg] (front left) | 189,9 |
| Energy consumption per cooking zone [Wh/kg] (rear right) | 193,4 |
| Energy consumption per cooking zone [Wh/kg] (rear left) | 186,8 |
| Energy consumption per cooking zone [Wh/kg] (front right) | 170,6 |
| Energy consumption per cooking zone [Wh/kg] (centre) | |
| Energy consumption of the hob [kg] | 185,2 |
| Residual heat indicator | per cooking zone |
| On / off key | � |
| Voltage on indicator | � |
| Bridge mode | � |
| Timer | � |
| Construction | |
| Material | high-speed ceramic glass |
| Operation | touch controls and slider controls |
| Displays | LED |
| Technical data | |
| Dimensions (wxdxh) in mm | 770 x 520 x 60 |
| Nett weight in kg | 11,0 |
| Electrical connected load [W] | 7000 |
| Mains voltage [V], mains frequency [Hz] | 220-240V~ , 50/60Hz |
Remark: On the information plate – located on the bottom side – you can also find the technical data of the induction hob.
general terms and conditions of service and warranty
We do not need to remind you of the importance of service. After all, we develop our products to a standard so that you can enjoy them for many years, without any concerns. If, nevertheless, there is a problem, we believe you are entitled to a solution straight away. Hence our products come with an exchange service, on top of the rights and claims you are entitled to by law. By exchanging a product or part, we save you time, effort and costs.
2-year full manufacturer’s warranty
- Customers enjoy a 2-year full manufacturer’s warranty on all Inventum products. Within this period, a faulty product or part will always be exchanged for a new model, free of charge. In order to claim under the 2-year full manufacturer’s warranty, you can either return the product to the shop you bought it from or contact the Inventum costumer service department via the form at www.inventum.eu/service-aanvraag.
- The 2-year warranty period starts from the date the product is bought.
- In order to claim under the warranty, you must produce a copy of the original receipt.
- The warranty applies only to normal domestic use of Inventum products within the Netherlands.
5-year Inventum warranty
- Inventum offers a 5-year warranty on most large domestic appliances and a selection of small domestic appliances. This 5-year Inventum warranty consists of a 2-year full manufacturer’s warranty, extended by a further 3-year warranty. The only thing you need to do to qualify for the 3-year extended warranty is to register the product within 45 days of purchase. You can read more about registering the product in the following paragraph.
- In accordance with the 5-year Inventum warranty provisions, a faulty product or part will always be exchanged for a new model during the first 2 years under the warranty. During the 3rd to 5th year under the warranty, you will only pay the costs of exchange. The current costs of exchange are listed at www.inventum.eu/omruilkosten.
- In order to claim under the 5-year Inventum warranty, you can either return the product to the shop you bought it from or contact the Inventum costumer service department via the form at www.inventum.eu/service-aanvraag.
- The 5-year warranty period starts from the date the product is bought.
- In order to claim under the warranty, you must produce a copy of the original receipt.
- The warranty applies only to normal domestic use of Inventum products within the Netherlands.
Product registration
- The 3-year extended warranty is easy to obtain, free of charge, by registering the product within 45 days of purchase, via the website www.inventum.eu/garantie- registratie. If you did not register the product within 45 days of purchase, you can still do so up to 2 years after the purchase date. However, there will be a charge. The one-off registration charge is € 89 for each separate product. Registration is possible only for products that are subject to the 5-year Inventum warranty. Whether the product qualifies for the 5-year Inventum warranty is stated in the product user manual and in the product information sheet, on Inventum’s website.
- The warranty period always starts from the date the product is bought. If the product is registered for the extended warranty at a later date, the warranty period still starts from the original date of purchase.
- The 3-year extended warranty can only be applied for if you are in the possession of a copy of the original receipt and the Inventum 5-year warranty certificate.
Large domestic appliances
- Breakdowns or faults in large domestic appliances (separate and built-in white goods) can be registered via the form at www.inventum.eu/service-aanvraag, by calling the Inventum costumer service department or in the store where you bought the device. The telephone number of the costumer service department can be found at www.inventum.eu.
- In the event of breakdowns or faults in large domestic appliances, Inventum will have the option to have a service engineer inspect the faulty device onsite at the customer in the Netherlands and to carry out repairs, there and then. The Inventum customer service department can also decide to have the device exchanged.
- If you suffer a breakdown or fault in a large domestic appliance during the first 2 years from the date of purchase, Inventum will not charge any costs for the exchange, call-out or for parts and labour.
- If you registered the product as described before at www.inventum.eu/garantie-registratie and you subsequently report a breakdown of a large domestic appliance in the 3rd to 5th year of the date of purchase, the 5-year Inventum warranty applies and the device will be repaired or exchanged, free of charge. In the event of a repair or exchange of the device, you only pay the costs of exchange. The current costs of exchange are listed at www.inventum.eu/omruilkosten. If you did not register the product, the 3-year extended warranty does not apply.
- When reporting a breakdown or fault, a service engineer will contact the customer within 1 working day in order to make an appointment. When the report is made in a weekend or during a public holiday, this will be the next working day.
- If you report a breakdown or fault via the form at www.inventum.eu/service-aanvraag, you will be kept informed of the progress via mobile messages and e-mail.
- The warranty period starts from the date the product is bought.
- In order to claim under the warranty, you must produce a copy of the original receipt and the Inventum 5-year warranty certificate.
- The warranty applies only to normal domestic use of Inventum products within the Netherlands.
Breakdowns or faults outside the warranty period
- Breakdowns or faults in small or large domestic appliances outside the warranty period, can be reported to the costumer services department via the form at www.inventum.eu/service-aanvraag or by calling the costumer services department.
- The costumer services department may ask you to send the product for inspection or repair. The costs of dispatch will be at your expense.
- The inspection to establish whether repair is possible involves a charge. You need to grant your permission for this, in advance.
- In the event of a large domestic appliance, Inventum, at your request, can send out a service engineer. In that case, you will be charged the call-out costs, as well as parts and labour.
- In the event of an instruction to repair, the repair costs must be paid in advance. In the event of a repair by a service engineer, the costs of the repair must be settled with the engineer onsite, preferably by means of PIN payment.
Warranty exclusions
- The following is excluded from the aforesaid warranties:
• normal wear and tear;
• improper use or misuse;
• insufficient maintenance;
• failure to comply with the operating and maintenance instructions;
• unprofessional installation or repairs by third parties or the customer himself;
• non-original parts used by the customer;
• use for commercial or business purposes;
• removal of the serial number and/or rating label. - In addition, the warranty does not apply to normal consumer goods, such as:
• dough hooks, baking tins, (carbon) filters, etc.;
• batteries, bulbs, carbon filters, fat filters etc.;
• external connection cables;
• glass accessories and glass parts such as oven doors;
• and similar items. - Transport damage not caused by Inventum is also excluded. Therefore, inspect your new device before starting to use it. If you detect any damage, you must report this to the store where you purchased the product within 5 working days, or to the Inventum customer service department via the form at www.inventum.eu/service-aanvraag. If transport damage is not reported within this period, Inventum does not accept any liability in this respect.
- The following are excluded from warranty and/or replacement: faults, loss of and damage to the device as a result of an event that is normally insured under the home contents insurance.
Important to know
- The replacement or repair of a faulty product, or a part thereof, does not lead to an extension of the original warranty period.
- Parts that have been replaced, packaging material and exchanged devices are taken back by the service engineer and become the property of Inventum.
- If a complaint is unfounded, all costs arising from it will be at the customer’s expense.
- Following expiry of the warranty period, all costs of repair or replacement, including administration costs, dispatch and call-out charges, will be charged to the customer.
- Inventum cannot be held liable for damage as a result of devices built in incorrectly.
- Inventum cannot be held liable for damage caused by external events, unless this liability arises from mandatory statutory provisions.
- These warranty and service provisions are governed by Dutch law. Disputes will be settled exclusively by the competent Dutch court.

Operating panel



Hazard! Switch off the power supply and remove the plug of the appliance. Contact the
















