icstation GY18442 LED Flashing Christmas Tree DIY Kit
Introduction
It is a flash Christmas tree kit consists of circuit board, allows 16 LED flash alternately, showing a Christmas tree in the space of two-dimensional profile (the night environment has better viewing).
Parameter
- Work Voltage:DC 9V
- Work Current:100mA
- Power Type:Battery Box
- Work Module: Switch Control
- Color: Red+Green LED
- Work Temperature:-40℃~85℃
- Work Humidity:0%~95%RH
- Size(Installed):110*80*35mm
Component List
| NO. | Component Name | PCB Marker | Parameter | QTY |
| 1 | Metal Film Resistor | R1-R4 | 1Kohm | 4 |
| 2 | Metal Film Resistor | R5-R6 | 75Kohm | 2 |
| 3 | Metal Film Resistor | R7-R8 | 100Kohm | 2 |
| 4 | Red LED | D1,D3,D5,D7,D9,D11,D13,D15 | 5mm | 8 |
| 5 | Green LED | D2,D4,D6,D8,D10,D12,D14,D16 | 5mm | 8 |
| 6 | Electrolytic Capacitor | C1-C4 | 10uF 50V | 4 |
| 7 | S8050 Transistor | Q1-Q4 | TO-92 | 4 |
| 8 | KF-301-2P Connect Terminal | J1 | 5.08mm | 1 |
| 9 | Self-locking Switch | K1 | 6*6mm | 1 |
| 10 | 9V Battery Box | 1 | ||
| 11 | Screw | M3*6mm | 3 | |
| 12 | PCB | 105*70*1.6mm | 3 |
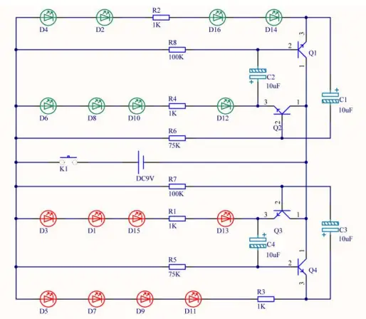
Schematic
Installation Tips
- User needs to prepare the welding tool at first.
- Please be patient until the installation is complete.
- The package is DIY kit.It need finish install by user.
- The soldering iron can’t touch the components for a long time(1.0 second), otherwise it will damage the components.
- Pay attention to the positive and negative of the components.
- Strictly prohibit short circuit.
- User must install the LED according to the specified rules.Otherwise some LED will not light.
- Install complex components preferentially.
- Make sure all components are in right direction and right place.
- Check that all of the LED can be illuminated.
- It is strongly recommended to read the installation manual before starting installation!!!
- Please wear anti-static gloves or anti-static wristbands when installing electronic components.
Installation Steps(Please be patient install!!!):
- Install 4pcs 1Kohm Metal Film Resistor at R1-R4.
- Install 2pcs 75Kohm Metal Film Resistor at R5-R6.
- Install 2pcs 100Kohm Metal Film Resistor at R7-R8.
- Identification LED.The Longer pin is positive pole.The longer pin is inserted into the pad which has marked ‘ + ’.
- Install 8pcs 5mm Red LED at D1,D3,D5,D7,D9,D11,D13,D15.Bend the LED at the same time.
- Install 8pcs 5mm Green LED at D2,D4,D6,D8,D10,D12,D14,D16.Bend the LED at the same time.
- Install 4pcs TO-92 S8050 Transistor at Q1-Q4.
- Install 4pcs 10uF 50V Electrolytic Capacitor at C1-C4.Pay attention to distinguish between positive and negative.The Longer pin is positive pole.The longer pin is inserted into the pad which has marked ‘ + ’.
- Install 1pcs KF-301-2P 5.08mm Connect Terminal at J1.(KF-301-2P does not need to be installed if provide by battery box)
- Install 1pcs Self-locking Switch at K1. Pay attention to the installation direction.
- Install 1pcs 9V Battery Box.
- Fix battery box by 3pcs M3*6mm screw.
- Connect to power supply and enjoy the effect.












icstation GY18442 LED Flashing Christmas Tree DIY Kit



















