Air filtration
Soldering – Desoldering
Specialized tools for wiring and tinning
Small tools, consumables, and workshop equipment
USER MANUAL
“ROTADIP” ROTATING BATH RD3/RD6 
These instructions are provided to assure the user of the correct machine setup and proper operation and maintenance of the equipment. This is to provide the operator with optimum performance during use.
Model | Diameter x depth in mm | Alloy capacity in kg | Maximum temperature in °C | Powerful | Options |
| RD3D | 76 x 45 | 2,5 | 420 | 450 W | Digital display controller |
| RD3VS | 76 x 45 | 2,5 | 420 | 450 W | Digital display controller and variable speed drive |
| RD3HT | 76 x 45 | 2,5 | 550 | 800 W | Digital display and high-temperature controller |
| RD3HTVS | 76 x 45 | 2,5 | 550 | 800 W | Controller with digital display, high temperature, and variable speed drive |
| RD6D | 152 x 76 | 12 | 450 | 1550 W | Digital display controller |
| RD6VS | 152 x 76 | 12 | 450 | 1550 W | Digital display controller and variable speed drive |
| RD6HT | 152 x 76 | 12 | 550 | 2500 W | Digital display and high-temperature controller |
| RD6HTVS | 152 x 76 | 12 | 550 | 2500 W | Controller with digital display, high temperature, and variable speed drive |
Option: cycle trigger pedal
Ref. PEDALE_ROTADIP
POWER SUPPLY: 230/240 Volts (model also available in 115V +/- 15%) 50 – 60 Hz Power supply rated at 10 amps
The machine is supplied with a three-prong plug and is a waterproof unit.
START-UP
To start the machine, set the unit to the “on” position. Press the emergency stop button to reset it. The machine will not work if these steps are not performed.
Fill the pot with a solder bar, wire, or shot to a level between 1 and 2 mm below the rim of the crucible.
Set the controller to the desired temperature (max. 450°C). Check that the engine is off, then start the heater. Wait about 45 minutes for the solder to melt. The motor can now be turned on and the potentiometer can turn. The port speed is about 13 rpm. and the direction is clockwise.
Note: The motor drive is interlocked by the digital temperature controller relay contacts (setpoint 2) so that the motor will only run when the alloy is molten. Always set the regulator to a soldering temperature above 200°C.
Use the four adjustable feet located under the housing to level the solder surface relative to the slag tray.
WELD MAINTENANCE
The pickup blade may require adjustment to ensure maximum removal of slag from the surface of the tin.
A tray is fitted so that the slag can be swept to the outlet chute, which leads to the collection bin. Avoid too-tight adjustment of the pickup blade so as not to interfere with the rotation of the pot.
MAINTENANCE
If examination of the device is required, disconnect it from the mains. Access can then be obtained by removing the thermocouple from its location and the slide from the plate. After that, the entire pot can be removed.
If the belt tension needs adjustment, remove the L-shaped control panel and adjust the motor mount. The belt should only be tight enough to drive the pot otherwise the motor bearings could be damaged.
SPECIFICITIES
If the Rotadip is to be incorporated into specific equipment or installation, care should be taken to ensure that there is sufficient ventilation to protect the internal components from exposure to ambient temperatures above 50°C. This is particularly valid for the high temperature (HT) Rotadip.
It may be necessary to incorporate a forced airflow into the machine to protect the Rotadip.
During the IEE safety checks before use, it is advisable to operate the device at a temperature of approximately 100-150°C for approximately 30 minutes to remove moisture from the insulation of the element, which could distort the reading of insulation-to-ground tests.
If an RC.B is installed in the electrical circuit, it may be necessary to disconnect the ground from the machine during the warm-up period.
“Setpoint 2” is factory set and does not require any additional service changes. The red light on the front of the controller turns off when the motor circuit is live.
TINNING
RULES OF USE AND SAFETY
Welding and brazing are processes widely used in industry to join metals.
As with all manufacturing processes, a number of points must be considered to ensure the success of the method and the safety of operating personnel.
RULES OF USE FOR TINNING
- The parts to be joined must be free of all surface contamination such as grease, oil, rust, paint, and other plating.
- The junction area must be fluxed before heating. Flux is a material that coats the metal during heating to prevent surface oxidation. It also contains chemicals that will clean the metal of light contamination to ensure good adhesion when joining alloy fluxes. There is a multitude of different fluxes available to suit various metal alloys and assemblies. Flux residues normally need to be removed after the weld is created, some dissolve in water and some require chemical or mechanical removal.
- The correct splice alloy to use depends on the strength required, the joining of metals, and the end use of the part.
- It is necessary to heat the part in order to melt the alloy. There is a very wide variety of heating methods and the right one to choose depends on the part, the production rate required, the type of work required and the method of processing, etc.
OPERATOR SAFETY
Brazing uses heat, chemicals, and various metal alloys. Care should be taken when using Rotadip.
Appropriate safety equipment should be worn to avoid burns.
1 . Grounding
Make sure the machine is properly located and grounded.
2. Heater
Valid for devices such as soldering irons, heating plates, soldering pots, etc.
Heat is produced by an electric current. Precautions must therefore be taken to avoid burns. In the case of the solder pot, two additional dangers are present.
2.1. Molten metal is present, so parts must be dry and flow limited before dipping, as steam will immediately form and excess will cause the metal to spray.
2.2. Small pots, in particular, should be secured to a workbench to prevent them from being knocked over.
ALLOYS
Alloys may contain tin, lead, silver, and zinc. All of these metals tend to oxidize and volatilize if overheated and the vapors should not be inhaled.
Therefore, areas, where brazing is in progress, should be equipped with air extraction
FLUX
Solder fluxes may or may not be corrosive. The chemicals used vary widely, but the non-corrosive is usually resin and alcohol-based. The vapors are not pleasant but are rather harmless. Corrosive fluxes, however, are based on acids and the vapors should not be inhaled. Many of these fluxes contain zinc chloride and the fumes contain hydrochloric acid. Air filtration equipment is therefore essential.
For silver soldering, the melting of alloys at low temperatures is based on sodium fluoride, potassium, and lithium. If they do not give off fumes at the prescribed working temperature, any overheating causes the formation of vapors; it is therefore recommended to filter the air.
SUMMARY
Brazing equipment is not dangerous if it is used correctly and the usual protective measures are observed by maintenance technicians, especially when servicing units connected to the mains.
The alloys and fluxes used in the tinning process require heat and good ventilation is highly recommended. Guarding may be required to protect the operator from burns from hot parts, high-frequency burns, and mechanical hazards associated with handling the equipment.
USING THE CONTROL BOX
To increase the case temperature, press the right button until the green indicator shows the desired set point.
To decrease the temperature, press the second button from the right until the green indicator shows the desired set point.
The white indicator shows the actual temperature.
The green indicator shows the set point.
These are the only two buttons you should use, the other buttons are used to set the programming which is set by the manufacturer for optimal use and which are locked.
If you remove the locks and modify the programming, the controller will not work properly and could void the warranty.
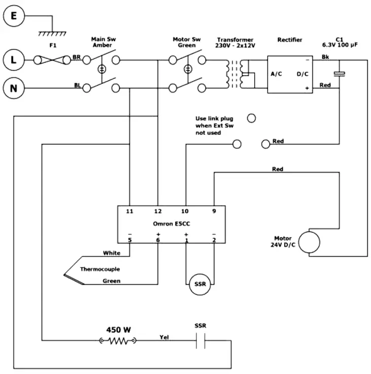
Wiring diagram of the RD3 model:

| Model | RD3D |
| Job No | |
| Drawn By | GEB |
| Date |





Dimensions of the RD3 model :

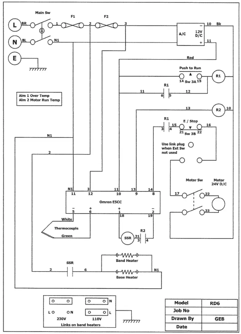
Wiring diagram of the RD6 model:



Dimensions of the RD6 model :
Our Company
Our know-how has been with you for more than 100 years.
We serve more than a thousand companies every year in all sectors and allow them to have work tools adapted to their activity.
We offer standard solutions or design tailor-made projects adapted to the environments and issues of our customers.
Our area of expertise covers 4 main categories of products:

Our Offer
![]() | French-made Our products are manufactured in our Nanterre workshops. We also rely on a network of national suppliers and subcontractors. |
![]() | Sustainable products Reliable products that we master the maintenance and repair for a reduced environmental footprint. |
![]() | Customized For solutions for A specific project, we propose an ad hoc solution. |
![]() | Showroom Presentation of our products and realization of tests on samples. |
![]() | Online quote Click on the products that interest you, and we send you a quote in the half-day. |
![]() | Express delivery A large stock of more than 1000 references allowing us to deliver under 48h for most of our products. |
![]() | Secure payment Payment by Paypal, CB. Visa, MasterCard … |
![]() | Technical service at your disposal Help with assembly, after-sales service, and remote diagnosis. |
For all information, contact us:
FTM Technologies
78, rue Raymond Poincare
92000 Nanterre, FRANCE
[email protected]
www.ftm-technologies.com
Tel + 33140860009
Fax + 33 1 40 86 16 45























