OKAI Vehicle ES10 Electric Scooter

Product Specifications
Appendix 1-Specifications of the Products
- Product Name:/ Electric Scooter
- Product Model: ES10
- Specification number:OK-JS210923
- Compile Date:2021-09-23
- Compilation Edition:/ First Edition
| Prepared by | Checked by | Ratified by |
| Confirmation | Company Name | |
| Signature | Date | |
Address: No. 9 Xinxing Road, Xinbi Street, Jinyun County, Lishui City, Zhejiang Province.
TEL: 0578-3188223 FAX: 0578-318808
Product Overview
The frame of this product is made of Al alloy,the front wheel is 9-inch hub motor, the rear wheel is 9-inch with drum brake, using sine wave controller and equipped with instrument, headlight and taillight, driving rated power 36V250W, battery capacity 36V5.2/7.8Ah. This specification provided by Zhejiang Okai Vehicle Co,.Ltd.,and the applicable model is ES10.
Product Composition
| NO. | PRODUT NAME | MATERIAL | SURFACE TREATMENT | REMARKS |
| 1 | AL356 | |||
| 2 | componen | |||
| 3 | ||||
| 4 | Front rod | AL6061-T6 | ||
| 5 | FOFCOC | AALL+ components | ||
| 6 | STL | |||
| 7 | component | |||
| 8 | AL6061-T6 5 | |||
| 9 | 10S3P,7.8Ah | True olor | ||
| 10 | component | |||
| 11 | component |
Key technical standards
Mechanical Capacity Test
| CONTENT | REFERENCE STANDARD | STACTUAL STANDARD | TEST |
| 带踏板的车架测试标准/Frame with pedal test standard | |||
| Statsure test | 6.4.1) | standard |
|
| falling test | .The test method is shown in PIC.2. | ||
| Test standard for front steering tube | |||
| Falling test | 19 | standard | handle bar method shown in PIC 3. |
Picture 1
Picture 2
Picture 3
Battery safety performance
| STCONTENT | REFERENCE STANDARD | STACTUAL STANDARD | TEST METHOD |
| Short circuit test | UL2271 | UL2271 | occupation ,and explosive short circuit |
|
VibtioTest |
EN50604 |
EN50604 | does not fir xplosion. |
| Falling test | UL2271 | UL2271 |
|
| High and low TempTesrat ture | UL2271 | UL2271 |
| Place the fully charged battery inside a thermostat with a condition of 93% humidity at 70℃ for 72 hours,the battery charge protection temperature is 55±5℃,the discharge protection temperature is 70±5℃,to ensure the battery is in a protected state.Take out the battery and placed at room temperature,the battery performs back to normal after 2 hours.Place the fully charged battery in a cryostat at -20℃ for 70 hours,the battery charing protection temperature is 0±5℃,the discharge protection temperature is -15±5℃,to ensure thebattery is in a protective state.Take out the battery and placed at room temperature for 4 hours.The battery performs back to normal. | |||
| Test | UL2271 | UL2271 | immerse the fully charged battery in 5% saline water, and charge and discharge the battery normally for 2 hours. |
Inspection Standards for Products See Annex 1 .
Use Life of Key Parts
| Battery Life | ≥40600t%imes of charge and discharge. |
| Motor Life | |
| battery after one full charge | weather weight load, |
| Brake Life | 15001K5M00o average |
Product sketch

Note: The color matching and labeling of the whole vehicle shall be according to the confirmation of both parties
Frame
Product parameters
Vehicle parameters
| ITEM | PRODUCT MODEL | ES10 |
| Parameter | Expansion: LxWxH(mm) | 1085*450*1140(455) |
| N.W. | 14.5KG(5.2ah)/15KG(7.8ah) | |
| Max Speed | 25km/h、20km/hGerman standard | |
| Range | 20KM/30KM | |
| Max gradient | 20% | |
| Adapted terrain | /Flat/mountain land | |
| Operating temperature | 0~40℃ | |
| Storage temperature | —20~45℃ | |
| Waterproof grade | IP55 | |
| Charging time | 2A<3H;2A<4.5H | |
| Battery Parameter | Rated Voltage | 36V |
| Rated Capacity | 5.2Ah(102)7.8Ah(103) | |
| Battery management system | Negative point port |
| ITEM | PRODUCT MODEL | ES10 |
| Battery(cell)Qty | 20;30 20Pcs;30Pcs | |
| Swappable battery?(Yes or No) | NO | |
| Charging cabinet version | / | |
| Motor Parameter | Motor size | 9/9in |
| Max torque | 20N.m | |
| Rated Voltage | 36V | |
| Rated power | 300W | |
| Max power | 600W | |
| Motor control mode | Brushless gearless motor | |
| Brake | Brake stopping distance | <10M |
| Brake mode | bra:ke, rear,sc bra/kFeront: electronic | |
| Tires | Tire Size | 9/9in |
| Tire materials | tyre wheel Tubeless | |
| Charger | Input voltage | 100-240V |
| Output voltage | 42V | |
| Output current | 2A | |
| Rider | Max Load | 100KG |
| Recommended age | 14岁以上 />14 years old | |
| Required height | 120-200cm | |
| Featres | Brake light | Highlight |
| Ride Mode | The driving lights are | |
| /Certification | eports. | |
| Packing | manner of packing | 1pc/ctn |
| G.W. | 18KG(5.2ah)/18.5KG(7.8ah) |
Vehicle Identification Number
Example: 0K190101000001
190101—
000001— 6 figures serial number
| GERTIFICATION | TESTING AGENCY | CONTENT |
| CE | SGS | / |
| WEEE | BV | / |
| FCC | SGS | / |
| safety requirements | SGS | / |
| )Vehicle environmental protection (material testing, heavy metals, o-benzene) | BV | / |
| Sea, landand airtransport reports | Shanghai Research Institute of Chemical Industry | / |
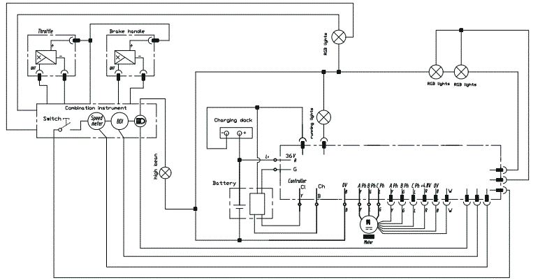
Product Circuit Diagram
Packing method
Packaging diagram
- Quantity: 1pc/ctn
- Outer Carton size: 1180*210*460mm
- Loading quantity:
- High cabinet can hold 590 boxes (590 cars in total)
Note: Due to the large size of the package, please use a tool such as a forklift for transporting to avoid product damage during loading and unloading.

Precautions
- Please use the scooter in the correct way. Wear safety gear (safety helmet, wristband, knee pads, etc.) when riding to ensure your safeness;
- When encountering downhill roads, please slow down in advance and maintain low speed riding;
- Do not use the scooter in severe and harsh environment conditions such as heavy rain, heavy snow, or large puddles;
- Do not use chargers or other parts that are not provided by our company to avoid malfunctions and accidents from happening;
- Do not use the scooter in countries, regions or areas where the law and the relevant management units are not allowed to use or access;
- Avoid driving in places where is highly likely proving to be risk factors or does not fit the requirements of product using, such as deep pits, cracks, puddles or bumpy roads over 3 cm depth hollow;
- Do not drive the scooter to climb up or downstairs, and it is forbidden to flip or drive at a high speed over bumpy roads under any circumstances;
- It is forbidden for children under the age of 14 and older persons over the age of 65 to drive the scooter;
- Pregnant women, after drinking, mentally ill, heart disease, and people with limited ability are prohibited from driving.





















