Development Board
EPC9053
Quick Start Guide
EPC2019C
Class-E Wireless Power Amplifier
DESCRIPTION
The EPC9053 is a high-efficiency, differential mode Class-E amplifier development board that can operate up to 15 MHz. Higher frequency may be possible but is currently under evaluation. The purpose of this development board is to simplify the evaluation process of class-E amplifier technology using eGaN® FETs by allowing engineers to easily mount all the critical class-E components on a single board that can be easily connected to an existing system.
This board may also be used for applications where a low-side switch is utilized. Examples include, and are not limited to, push-pull converters, current-mode Class D amplifiers, common source bi-directional switches, and generic high voltage narrow pulse width applications such as LiDAR. The amplifier board features the 200 V rated PC2019 GaN FET. The amplifier is set to operate in differential mode and can be re-configured to operate in single-ended mode and includes the gate driver and logic supply regulator.
For more information on the EPC2019 eGaN FETs please refer to the datasheet available from EPC at www.epc-co.com. The datasheet should be read in conjunction with this quick start guide.
DETAILED DESCRIPTION
The Amplifier Board (EPC9053)
Figure 1 shows the schematic of a single-ended, Class-E amplifier with ideal operation waveforms where the amplifier is connected to a tuned load such as a highly resonant wireless power coil. The amplifier has not been configured due to the specific design requirements such as load resistance and operating frequency. The design equations of the specific Class-E amplifier support components are given in this guide and specific values suitable for an RF amplifier application can then be calculated.
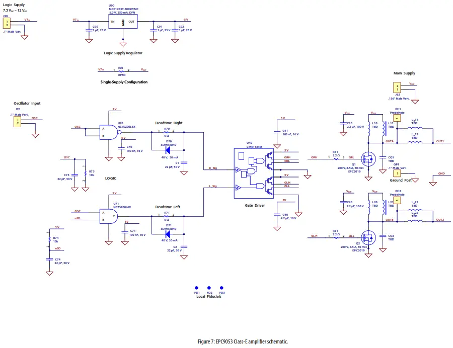
Figure 2 shows the differential mode Class-E amplifier EPC9053 demo board power circuit schematic. In this mode, the output is connected between Out 1 and Out 2. A block- ave external oscillator with 50 % duty cycle and 0 V – 5 V signal amplitude is used as a signal for the board. Duty cycle modulation is recommended only for advanced users who are familiar with the Class-E amplifier operation and require additional efficiency.
The EPC9053 is also provided with a 5 V regulator to supply power to the logic circuits and gate driver on board such as the gate driver. Adding a 0 Ω resistor in position R90 allows the EPC9053 to be powered using a single-supply voltage; however, in this configuration, the maximum operating voltage is limited to between 7 V and 12 V.
Single-ended Mode operation
Although the default configuration is the differential mode, the demo board can be re-configured for single-ended operation by shorting out C74 (which disables only the drive circuits) and connecting the load between Out 1 and GND only (see figures 2 and 5 for details).
Class-E amplifier operating limitations
The impact of load resistance variation is significant to the performance of the Class-E amplifier and must be carefully analyzed to select the optimal design resistance.
Table 1: Performance Summary (TA = 25°C) EPC9053
| Symbol | Parameter | Conditions | Min | Max | Units |
| VIN | Main Supply Voltage Range | Class-E Configuration | 0 | 40 | V |
| Current Mode Class-D Configuration | 0 | 60 | V | ||
| Push-Pull Configuration | 0 | 80 | V | ||
| VDD | Control Supply Input Range | 7 | 12 | V | |
| IOUT | Switch Node Output Current (each) | 1* | A | ||
| VOSS | Oscillator Input Threshold | Input ‘Low’ | -0.3 | 1.5 | V |
| Input ‘High’ | 3.5 | 5 | V |
* Maximum current depends on die temperature – actual maximum current will be subject to switching frequency, bus voltage, and thermals.
EPC9053 amplifier board photo
The impact of load resistance (RLoad – Real part of ZLoad) variation on the operation of the Class-E amplifier is shown in figure 3. When operating a Class-E amplifier with a load resistance (RLoad – Real part of ZLoad) that is below the design value (see the waveform on the left of figure 3), the load tends to draw current from the amplifier too quickly. To compensate for this condition, the amplifier supply voltage is increased to yield the required output power. The shorter duration of the energy charge cycle leads to a significant increase in the voltage to which the switching device is exposed. This is done in order to capture sufficient energy and results in device body diode conduction during the remainder of the device off period. This period is characterized by a linear increase in device losses as a function of decreasing load resistance (RLoad).
When operating the Class-E amplifier with a load resistance (RLoad) that is above the design value (see the waveform on the right of figure 3), the load tends to draw insufficient current from the amplifier, resulting in an incomplete voltage transition. When the device switches there is a residual voltage across the device, which leads to shunt capacitance (COSS + Csh) losses. This period in the cycle is characterized by an exponential increase in device losses as a function of increasing reflected load resistance.
Given these two extremes of the operating load resistance (RLoad), the optimal point between them must be determined. In this case, the optimal point yields the same device losses for each of the extreme load resistance points and is shown in the lower center graph of figure 3. This optimal design point can be found through trial and error or using circuit simulation.
Class-E amplifier design
For this amplifier only three components need to be specifically designed; 1) the extra inductor (Le), 2) the shunt capacitor (Csh) and, 3) the selection of a suitable switching device. The RF choke (LRFck) value is less critical and hence can be chosen or designed. The design equations for the Class-E amplifier have been derived by N. Sokal [1]. To simplify these equations, the value of QL in [1] is set to infinity, which is a reasonable approximation in most applications within the frequency capability of this development board. The design needs to have a specific load resistance (RLoad ) value and desired load power (PLoad ) that is used to begin the design, which then drives the values of the other components, including the magnitude of the supply voltage.
The Class-E amplifier passive component design starts with the load impedance value (ZLoad) shown in figure 1. The reactive component of ZLoad is tuned out using a series capacitor CS, which also serves as a DC block, resulting in RLoad. It is a common mistake to ignore the need for the DC block, where a failure to do so can yield a DC current from the supply through to the load, and lead to additional losses in several components in that path.
First, using the equations in figure 4, both the extra inductor Le (equation 2 and shunt capacitor (equation 3) values can be determined [2], [3]. The value of the shunt capacitor includes the COSS of the switching device, which must be subtracted from the calculated value to yield the actual external capacitor (Csh ) value. To do this, first, the magnitude of the supply voltage (VDD) is calculated using equation 1, which in turn can be used to determine the peak device voltage (3.56·VDD).
The RMS value of the peak device voltage is then used to determine the COSSQ of the device at that voltage. This is the capacitance that will be deducted from the calculated shunt capacitor to reveal the external shunt capacitor (Csh) value. The COSSQ of the device can be calculated by integrating the COSS as a function of voltage using equation 4. If the COSSQ value is larger than the calculated shunt capacitance, then the design cannot be realized for the load resistance specified, and new load resistance (RLoad) must be chosen.
Finally, the choke (LRFck) can be designed using equation 5 and, in this case, a minimum value is specified. Larger values yield lower ripple current, which can lead to a more stable operating amplifier. A too-low value will lead to increased operating losses and change the mode of operation of the amplifier. In some cases, this can be intentional. Here:
RLoad = Load Resistance [Ω]
upload = Load Power [W]
VDD = Amplifier Supply Voltage [V]
f = Operating Frequency [Hz]
Le = Extra Inductor [H]
Csh = Shunt Capacitor [F]
COSS = Output Capacitance of the FET [F]
COSSQ = Charge Equivalent Device Output Capacitance [F].
VDS = Drain-Source Voltage of the FET [V]
LRFck = RF Choke Inductor [H]
CS = Series Tuning Capacitor [F]
load = Load Impedance [Ω]
NOTE. that in the case of a differential mode amplifier the calculated value of Le is shared between each of the circuits and thus must be divided by two for each physical component on the board.
- N.O. Sokal, “Class-E RF Power Amplifiers,” QEX, Issue 204, pp. 9–20, January/ February 2001.
- M. Kazimierczuk, “Collector amplitude modulation of the Class-E tuned power amplifier,” IEEE Transactions on Circuits and Systems, June 1984, Vol.31, No. 6, pp. 543–549.
- Z. Xu, H. Lv, Y. Zhang, Y. Zhang, “Analysis and Design of Class-E Power Amplifier employing SiC MESFETs,“ IEEE International Conference on Electron Devices and solid-State Circuits (SSC) 2009, 25–27 December 2009, pp 28–31.
QUICK START PROCEDURE
The EPC9053 amplifier board is easy to set up to evaluate the performance of the eGaN FET in a class-E amplifier application. Once the design of the passive components has been completed and installed, then the board can be powered up and tested.
- Make sure the entire system is fully assembled prior to making electrical connections including an applied load.
- With power off, connect the main input power supply bus to J62 as shown in figure 5. Note the polarity of the supply connector. Set the voltage to 0 V.
- With power off, connect the logic input power supply bus to J90 as shown in figure 5. Note the polarity of the supply connector. Set the voltage to between 7 V and 12 V.
- Make sure all instrumentation is connected to the system. This includes the external oscillator to control the circuit.
- Turn on the logic supply voltage.
- Turn on the main supply voltage and increase it to the desired value. Note operating conditions and in particular the thermal performance and voltage of the FETs to prevent over-temperature and over-voltage failure.
- Once the operation has been confirmed, observe the device voltage, efficiency, and other parameters on both the amplifier and device boards.
- For shutdown, please follow the steps in reverse order.
NOTE. When measuring the high-frequency content switch node, care must be taken to avoid long ground leads. An oscilloscope probe connection (preferred method) has been built into the board to simplify the measurement of the Drain-Source Voltage (shown in figure 5). The choice of oscilloscope probe needs to consider tip capacitance where which will appear in parallel with the shunt capacitance thereby altering the operating point of the amplifier.
Pre-Cautions
The EPC9053 development board showcases the EPC2019 eGaN FETs in a class-E amplifier application. Although the electrical performance surpasses that of traditional silicon devices, their relatively smaller size does require attention paid to thermal management techniques.
The EPC9053 development board has no current or thermal protection and care must be exercised not to over-current or over-temperature the devices. Excessively wide load impedance range variations can lead to increased losses in the devices. The operator must observe the temperature of the gate driver and eGaN FETs to ensure that both are operating within the thermal limits as per the datasheets. Always check operating conditions and monitor the temperature of the EPC devices using an IR camera.




Table 2: Bill of Materials – Amplifier Boar
| Item | Qty | Reference | Part Description | Manufacturer | Part # |
| 1 | 2 | C1, C2 | 22 pF, 50 V | Würth | 885012005057 |
| 2 | 2 | C10, C20 | 2.2 µF 100 V | Taiyo Yuden | HMK325B7225KN-T |
| 3 | 1 | C40 | 4.7 µF, 10 V | Samsung | CL05A475MP5NRNC |
| 4 | 3 | C41, C70, C71 | 100 nF, 16 V | Würth | 885012205037 |
| 5 | 2 | C73, C74 | 22 pF, 50 V | Würth | 885012005057 |
| 6 | 3 | C90, C91, C92 | 1 µF, 25 V | Würth | 885012206076 |
| 7 | 2 | CQ1, CQ2 | TBD | TBD | TBD |
| 8 | 2 | D70, D71 | DNP (40 V 30 mA) | Diodes Inc. | SDM03U40 |
| 9 | 1 | GP1 | .1″ Male Vert. | Würth | 61300111121 |
| 10 | 1 | J62 | .156″ Male Vert. | Würth | 645002114822 |
| 11 | 2 | J70, J90 | 1″ Male Vert. | Würth | 61300211121 |
| 12 | 2 | L10, L20 | TBD | TBD | TBD |
| 13 | 2 | L11, L21 | TBD | TBD | TBD |
| 14 | 2 | Le11, Le21 | TBD | TBD | TBD |
| 15 | 2 | Le12, Le22 | TBD | TBD | TBD |
| 16 | 2 | Q1, Q2 | 200 V, 8.5 A, 50 mΩ | EPC | EPC2019 |
| 17 | 2 | R11, R21 | 2.2 Ω | Yageo | RC0402JR-072R2L |
| 18 | 2 | R70, R71 | 0 Ω | Samsung | RC1005J000CS |
| 19 | 1 | R73 | 10k | Yageo | RC0402FR-0710KL |
| 20 | 1 | R74 | 10k | Panasonic | ERJ-2GEJ103X |
| 21 | 1 | R90 | DNP (0 Ω) | Stackpole | RMCF0603ZT0R00 |
| 22 | 1 | U40 | 100 V eGaN Driver | Texas Instruments | LM5113TM |
| 23 | 1 | U70 | 2 In NAND | Fairchild | NC7SZ00L6X |
| 24 | 1 | U71 | 2 In AND | Fairchild | NC7SZ08L6X |
| 25 | 1 | U90 | 5.0 V, 250 mA, DFN | Microchip | MCP1703T-5002E/MC |
EPC would like to acknowledge Würth Electronics (www.we-online.com/web/en/wuerth_elektronik/start.php) for their support of this project.

For More Information:
Please contact [email protected]
or your local sales representative
Visit our website: www.epc-co.com
Sign-up to receive
EPC updates at bit.ly/EPCupdates or text “EPC” to 22828

EPC Products are distributed through Digi-Key.
www.digikey.com
Demonstration Board Notification
The EPC9053 boards are intended for product evaluation purposes only and are not intended for commercial use. As an evaluation tool, it is not designed for compliance with the European Union directive on electromagnetic compatibility or any other such directives or regulations. As board builds are at times subject to product availability, it is possible that boards may contain components or assembly materials that are not RoHS compliant. Efficient Power Conversion Corporation (EPC) makes no guarantee that the purchased board is 100% RoHS compliant. No Licenses are implied or granted under any patent right or other intellectual property whatsoever. EPC assumes no liability for application assistance, customer product design, software performance, or infringement of patents or any other intellectual property rights of any kind.
EPC reserves the right at any time, without notice, to change said circuitry and specifications.



















