SOFTWARE DslrBooth Cash Payment System
User Manual
DslrBooth Cash Payment System
dslrBooth cash payment system – https://www.casino-software.de
DslrBooth cash payment system
User manual Software Version v2.8.3.1
Board: CASH-Interface2 USB v1.31
Date: 27.09.2022
INTRODUCTION
With the dslrBooth cash payment system it is possible to add a cash payment system to the Photo Booth Software for PC/Mac by dslrBooth and charge money for printing photos. It can be used also with Photo Booth Software for Windows | Social Booth (photoboothsolutions.com), Photo Booth Software for Windows | Social Booth (photoboothsolutions.com)and Breeze photo booth or Breeze Kiosk an other software.
The package is immediately ready for use and includes all necessary components like coin or bill acceptor, a CASH-Interface2 board, USB to Serial converter, all necessary cables, as well as the keystroke software which controls the dslrBooth Photo Booth Software. The coin or bill validator as well as the CASH-Interface2 board is set up already to your needs. Normally you do not need to change any devices settings, just plug it in and go.
The dslrBooth cash payment system can accept coins (also tokens or jetons) and banknotes in almost every currency. Just let us know what currency and what coins or banknotes you want accept and we set up everything for you!
The keystroke software monitors the CASH-Interface2 with connected coin and banknote acceptor, and sends on enough credits, a start signal to the dslrBooth Photo Booth Software and the photo process begins. The photo session can be started automatically or via external push button. Using a push button with lamp or LED included, the button illumination can be controlled and is lit when there are enough credits and photo software is in start screen waiting for session trigger.
In the keystroke software itself there can be done several settings. For example set up the coin and bill validator, set the costs for a photo job, windows security functions and other settings. If there was an over payment, a new photo job is started as soon as the active job has finished, either automatically or triggered manually via customer hits a push button. While the photo booth machine is in action, the keystroke software is running invisible in the background.
To get more information about a software function, point with your mouse over that function and a small pop up window with extra information appears.
Check out the website from time to time if there is a new software version of the dslrBooth as well as CASH-Interface2 keystroke edition available.
– dslrBooth: http://dslrbooth.com
– Social Booth: http://www.photoboothsolutions.com/socialbooth
– Sparkbooth: http://sparkbooth.com
– Breeze DSLR Remote Pro: https://www.breezesys.com/photobooth-and-event-solutions
– CASH-Interface2 keystroke software: https://www.casino-software.de/dslrbooth_cash_payment_system_e.htm
or https://www.casino-software.de/cash-interface2_e.htm#keystroke
www.CASINO-SOFTWARE.de
DEVICES
2.1 Bill validator
Of the type NV9, NV10 or pin compatible.
GBA HR1/ST1/ST2 via adapter possible.
Protocol: PARALLEL (default), PULSE or BINARY.
Pin out of the BILL plug:
2.2 Coin validator
Of the type NRI-G13, RM5, EMP800 or pin compatible.
Protocol: PARALLEL (default), PULSE or BINARY. Pin out of the COIN plug:
A coin sorter can be directed to the main cash box via hopper full signal, e.g. EMP 850.00/P V7 /O or. /N /X Pin4 Low sorter control and SRT 800.2X or SRT 800.3X
Useful if you use the pay change feature with a coin sorter to refill the hopper(s).
2.3 Cashless systems
Currently the following credit and smart card systems can be connected:
Nayax cashless payments
Otiglobal cashless payment systems
USA Technologies ePort Sacoa Debit Card, POS and Redemption System
Ingenico pos solutions smart pos self-service
Please inform about the exact features of the cashless systems directly at the manufacturer. The above listed devices can be connected without any problems to the CI2 board. The device must work with PULSE Interface. Further information on the wiring of the corresponding system can be obtained from us on request. The main information can be found in this PDF: https://www.casino-software.de/download/ci2_nayax.pdf
2.4 PULSE-Adapter
Another possibility to connect the Nayax (or other cashless system) PULSE wire is to use our PULSE-Adapter. There are two types of the PULSE-Adapter available, a COIN and a BILL version.
The PULSE-Adapter COIN has a 10 pin connector that fits to default coin plugs, and offers again a 10 pin coin plug to plug in the originally coin acceptor cable, so you do not lose the coin acceptor connector. The cashless device can be connected easily via plugable terminal connector. With a jumper you can select the coin channel on which the external credit signal is transferred.
Additionally there is an INHIBIT out, to control the acceptance of the Nayax device.
The PULSE-Adapter BILL has a 16 pin connector that fits to default NV9/NV10 plugs, and offers again a 16 pin plug to plug in the originally bill acceptor cable, so you do not lose the bill acceptor connector.
The PULSE-Adapter BILL offers the same options as the above PULSE-Adapter COIN, select the bill channel by jumper and a INHIBIT output.
PULSE-Adapter PDF: https://www.casino-software.de/download/pulse_adapter_coin.pdf
Of course you can use cash (coin and banknotes) and cashless at the same time.
2.5 Hopper (Pay Change)
It is possible to pay change via a hopper. At the moment we support to use 2 hoppers. A hopper can hold one coin type. For more information refer to the hopper’s manual.
It is possible to connect hoppers of the type Azkoyen U-II, Flow-Hopper, Hopper HS-2012 (STD) via MK4 adapter, MK2/3/4 via MK4 adapter, Note dispenser ND300KM via ND300KM adapter.
Protocol: PULSE
Pin out of the HOPPER plug:
If a hopper becomes empty while pay out process, the control tries to pay out the remaining coins by the next hopper. If both hoppers are empty the credits remain in the OSD display and we do not pay change. So it is the operators job to keep hoppers filled.
2.6 Camera ring illumination (Relays output)
The on board relays can be used to switch the illumination of the camera ring or other illumination. The relays gets active close before we send the keystroke. So the light is on while the photo booth software shows its count down. The time is adjustable, so it is possible to fit the duration exactly to the photo session. There can be multiple ON/OFF times, simply set the times in the format ON/OFF=time. For example ON=8000 means switch relays ON for 8000ms = 8 seconds. In the keystroke software there is a schematic on the Hardware page how to connect the relays.
The relays is a closer contact, NO 200 VDC, 15W. On the board it is marked as REL.
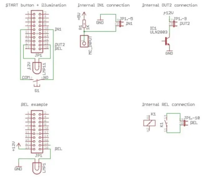
2.7 Start button + illumination
It is possible to start the photo session or trigger a print job via external push button. To use this feature the “Manually” setting must be selected. The push button is connected to IN1 pin on the CASH-Interface2. OUT 2 provides a +12V output used to illuminate the START button connected to IN1
If credits are >= costs and receiver window is found, e.g. DSLRBOOTH START, the button is illuminated and signals the user the machine is ready to start a photo session or print job. The transistor max. current is 0,8A. On the board it is marked as OUT2.
Instead using a real push button there is a integrated button in the OSD now, see chapter 3.1
OSD (On Screen Display)
The costs for a photo print as well as the current credits can be shown in a separate OSD (On Screen Display).
With Always visible activated, the customer can see at any time how many credits they have and how many credits left to pay. Uncheck this to have the OSD only visible if receiver window is found, e.g. show OSD only while START screen of the photo software is actiakve.
The look (skin), position, font type and font color of the OSD can be set up individually.
It is also possible to set own text for the Price, EUR incl. 19% tax and Credit line.
The OSD position can only be moved with the display Left and Top setting. It is not possible to move the OSD with the mouse or by touch screen.
Size of the display is normally 230 x 261 pixel. Keep this in mind when you want to use a separate screen for the display, so the screen can handle a low resolution and OSD fits to the screen. On Windows 10 you can set different scaling for different screens directly in the Windows settings, this way you can adjust the display to your screen. We do have now also an own scaling function for the OSD, so the OSD can be scaled to fit your needs. Using the smCustomPPI setting it is possible to scale every dpi of your choice.
With the transparent setting active, the OSD is shown completely transparent. In transparent mode we lose the shadow of the text.
By uncheck the Show display caption setting, the OSD caption can be hidden.
If credits are >= costs the color of the credit label changes to lime (default color for enough credits). As long as credits are smaller than costs the color of the credit label is red (default color for less credits). Of course the font color for less and enough credit can be adjusted individually.
To prevent the OSD gets hidden behind the dslrBooth software, we push it into foreground via 1 second timer. If you want to change settings in the dslrBooth software this results in loosing the focus to the OSD. Just make the ci2.exe settings visible by pressing your HotKey, e.g. CTRL+ALT+S. If the ci2.exe is visible we stop the OSD foreground timer.
With the Do not force to TOPMOST checkbox, the OSD is only forced to TOPMOST for around 2 seconds, then the OSD is not set to TOPMOST anymore. This is needed if you use SHARE + EMAIL so the user can type in his email address without losing the focus every second.
3.1 “PRINT” or “START” BUTTON
Using the “manually send keystroke” function, instead of connecting a real push button to trigger the session or printing, it is possible to activate a print button in the OSD.
The caption of the print button can be changed, default caption is PRINT. If you want to use it to start a session simply change the button caption to e.g. “START”.
The print button is active and enabled if receiver window is detected and user has enough credits added. With less credits or receiver window is not detected, the print button becomes dark and is deactivated. It is the same behavior than using a real push button with illumination.
Because the print button needs space we automatically move the price label to one single row above the button.
Hint: all OSD settings are done on the On Screen Display page.
If you want to try to create an own skin try this skin editor: https://www.alphaskins.com/showdoc.php?l=en&n=102
CONNECTIONS
4.1 Power supply
The power supply is connected to terminal plug X1. The CASH-Interface2 needs a supply voltage of +5V and +12V DC. The ground connections (GND) of both voltage must be connected together. Easiest is to use the PC power supply. If you use no PC power supply you need an extra separate external power supply. Interfacing of +5V, +12V and GND is printed on the board.
We offer a nice power supply with both voltages in one device in our web shop.
4.2 Start button + illumination
Connection of START button + illumination and connection of camera LEDs:
HINT: DO NOT SHORT OUT2 PINS THIS WILL DESTROY THE BOARD !!!
As you can see the push button must be connected to IN1. Use one of the included 2 pin cables and plug it on the IN1 pins (pin 9 and 10), then extend that 2 wires for your needs to the push button itself. On the push button you see COM and NO inscription, same on the schematic.
The illumination must be connected to OUT2. Use again one of the 2 pin cables, plug it on the OUT2 pins (pin 17 and 18) and extend the wires to the button itself. There connect the RED cable from the push button illumination to the on that comes from PIN17 (+12V) and the BLACK cable to the one that comes from PIN18.
It is also possible to supply the illumination of the push button with +5V and the other side connect to the OUT2 Pin18 (Pin 18 is switched ground, see schematic => Internal OUT2 connection).
FEATURES
5.1 Receiver name
Depends on what photo booth software is used, the receiver name, which is the software that receives the keystroke, has to be set to the window title of the photo booth software. Normally this is the START screen of the photo booth software, e.g. for dslrBooth it’s window title is dslrBooth – Start. The receiver name can also be the SHARE or PRINT screen of the photo booth software, depends on how you want to use the photo booth and if the photo booth software supports it. There are links in the keystroke software to set automatically the receiver name for the used photo booth software.
For the dslrBooth software there are 2 possible setups:
Important: Since some days the dslrBooth software uses the selected language as window title description, so be sure to enter the receiver name in the used language! Using German language it is: “dslrBooth – Start” or “dslrBooth – Freigeben + Drucken” Using English language it is: “dslrBooth – Start” or “dslrBooth – Share + Print”
- Use “dslrBooth – Start” as receiver means the START session must be paid. The keystroke should be set to F13. Of course disable all other triggers for session start in the dslrBooth software! We trigger the session START via the payment system!
- Use “dslrBooth – Share + Print” as receiver means only PRINTING from the share screen must be paid. The keystroke should be set to “P”. Of course you have to disable the PRINT button in dslrbooth settings, so nobody can trigger the print by touchscreen. We trigger the print via the payment system!
Again, by default dslrBooth shows the window title now in the PC’s language. To get the correct window title (in YOUR LANGUAGE), simply enter “dslrBooth” as receiver name, do a picture (start a session manually), then have a look to what the keystroke software shows you as active caption when you are in the “share + print” screen state.
To finally use that caption, shown as Active caption, simply click the “Set active caption” link. keystroke setting must be set to Manually send keystroke.
To manually trigger the printing there must be a push button connected to IN1 input, and the
Instead using a real push button there is a integrated button in the OSD now, see chapter 3.1
For the Sparkbooth software there are 2 possible setups:
IMPORTANT: In Sparkbooth settings, Premium, General you have to activate “Output Status – Display in window title”
1. Use Sparkbooth DSLR Canon – START as receiver, means the START session must be paid. The keystroke should be set to F13.
depends on your Sparkbooth version you have to set:
Sparkbooth – START
Sparkbooth DSLR Canon – START
Sparkbooth DSLR Nikon – START
2. Use Sparkbooth DSLR Canon – PRINT_PROMPT as receiver means only PRINTING from the print screen must be paid. The keystroke should be set to RETURN. To trigger the printing there must be a push button connected to IN1 input, and the keystroke setting must be set to Manually send keystroke by IN1 input.
In Sparkbooth
a) Go to Settings > Printing and enable printing and the print prompt
b) Go to Settings > Messages and change the Print Prompt text and blank the Print OK button text so no Print button is displayed
c) Now during the session, it will display the print prompt screen and the status output is PRINT_PROMPT
5.2 Variable price feature
By default we work with a static single price. With the new “variable price” function we can have different prices, depends on the picture or profile name.
The caption of the receiver window (filename of the picture) must contain the price enclosed by #, e.g.: picture1#200#.jpg means the print costs is 200.
If we detect no #number# in the filename the default price setting is used.
For example this works fine for Breeze Kiosk or Breeze DSLR Remote Pro, having the #COSTS# enclosed in the picture or profile name.
Here you can see the selected picture in Breeze Kiosk contains #100# in the filename, so the price is automatically set to 100.
5.3 Jobs counter
The jobs counter is increased by one for every triggered price control event. This can be used e.g. as a paper counter.
The Jobs count number is included in the status email, too.
5.4 Status Email
The status Email sends out an Email with the log file, and cash numbers like ID, Total IN, Total OUT, Credits and Jobs count.
All mail server settings are stored in the email.bat file, just click the Edit email.bat to open that file.
5.5 Disable Taskbar
This property allows you to either have the complete Windows Taskbar displayed or hidden.
When all settings are done we recommend to operate the machine with hidden taskbar.
5.6 Autostart on system boot
To start the CI2 keystroke software on system boot, just check the Autostart on boot checkbox.
We use the registry Run section of the current user (HKEY_CURRENT_USER)
5.7 Shutdown PC
Because Windows do not like a hard power off, and to prevent data lost or corrupted settings file, we recommend to use the auto shutdown feature, so the PC gets a normal shut down experience.
5.8 System ready illumination
It is possible to install some LED control lights, that shows everything is ok and the system is ready to accept payment. This can be done by connecting a relays via Note dispenser ND-300 Adapter (casino-software.de)to the Hopper3 plug, and show the ACTIVE state of the CASH-Interface2 (INHIBIT).
5.9 Disable Acceptance
Disable cash acceptance if jobs counter reaches this setting. For example the machine has 100 sheet of paper, set this trigger to 100 and reset the jobs counter. If the jobs counter reaches this trigger, we do not accept money anymore.
To have a little buffer simply set the trigger to e.g. 90, means there are 10 sheets left when we disable money acceptance. Or insert 110 sheets of paper with a trigger of 100 to have 10 sheets buffer. Maybe customer overpaid and has credits left, so there are still prints possible.
GETTING STARTED/TESTING
- Download and install the keystroke edition software from the CASH-Interface2 website. Direct download link is:
https://www.casino-software.de/download/setup_ci2_keystroke.exe - Connect the USB to Serial converter to the USB port of your PC. The very first time the driver is automatically installed. If automatic install is not working use the enclosed CD to install the driver.
Open the device manager and look for Ports (COM & LPT). There you should see the USB to Serial converter showing the COM port number. On this example the device manager shows the USB to Serial converter uses COM4:
If you see a yellow question mark you have to update the driver manually. Right click onto the USB Serial Port and select Update Driver Software, Browse and select the enclosed CD. If the driver was installed successfully the question mark will disappear. Remember the COM port number, this is needed to enter in the keystroke software. - Connect the coin validator via the 10 pin flat ribbon cable to the CASH-Interface2 COIN plug. If you use bill validator connect it via the 16 pin flat ribbon cable to the CASHInterface2 BILL plug.
- Connect the power supply and power it on.
The power supply is connected to terminal connector X1.
The CASH-Interface2 needs a supply voltage of +5V and +12V DC. The ground connections (GND) of both voltage must be connected. The interfacing of +5V, +12V and GND is printed on the board. Ensure that the poles are connected correctly!
Be also sure to take the precaution of making sure the power supply is strong enough. A bill validator can take up to 1500 mA and a coin acceptor up to 500mA of current. On the CASH-Interface2 the green LED indicates the power supply is ok. - Run the keystroke software and set the correct com port where the CASH-Interface2 is connected to.
- Enable the Log all events checkbox to get all messages from the CASH-Interface2 logged. This is good to verify all is working properly.
- Activate the “Open” checkbox.
The connection to the CASH-Interface2 is open now and commands can be sent and data received. When the COM port is opened, the CASH-Interface2 sends all stored settings to the PC. You can see that in the log file if log all is activated.
Now insert a coin or a bill.
The CASH-Interface2 sends for every accepted coin or bill a string in the format: IN=n. Every cash IN is shown in the log. Maybe you have to adjust the channel values to fit to your coin or bill validator device. Enter the correct number to every channel and finally hit the Write Settings button to store all settings on the CASH-Interface2 board. - Activate the Price control checkbox and set the costs for one print in cents, e.g. 300 means 3 Euro. Keystroke to start the dslrBooth session is normally F13.
Leave the credit file edit field blank to not create a credits file, we do not need this with dslrBooth.
Activate the Automatic send keystroke if enough credits left to automatically trigger the next session if enough credits are left. E.g. customer inserts 10 dollar and costs is 3 dollar.
If price control is activated we store the IN to the Temp IN variable. If Temp IN is >= price, we send the keystroke and subtract the costs from the Temp IN. In our example we have 7$ left. After we sent the keystroke we do a little delay internally, so the dslrBooth software changes to something else than “START”. As soon as we detect “START” again we send again a keystroke if “Automatic send keystroke if enough credits left” is checked. In practice it does automatically one job after the other until Temp IN is < costs. - Set the receiver window caption to send the keystroke to.
For dslrBooth you have to enter DSLRBOOTH Start as receiver name:
As soon as dslrBooth is running and in START screen we detect the window and we are ready to send the keystroke.
- Finally activate the Autostart on boot checkbox to start the CASH-Interface2 keystroke software automatically when you start the PC.
Now everything is set up and ready to use. Insert money and test the system. The default hotkey to make the settings window visible again when it is hidden is CTRL+ALT+S and the default password is 0000.
DSLRBOOTH SETTINGS
To have the photo session paid go to DSLRBooth settings, Display, Start session trigger, and deactivate “Touch screen”. If you have a keyboard present deactivate the “SPACE, … keys” as well. F13 key is activated all the time, means we can start a photo session by F13. This F13 is sent by the keystroke software, either automatically on enough credits, or manually on enough credits and user hits the external connected push button. Depends how you want to operate the machine.
CASH-INTERFACE2 BOARD v1.21

8.1 Connectors
POWER:…….. power supply, +5V and +12V
COM-PORT:…. connect to COM port of PC, either Serial 9 pin plug, or via an USB to Serial converter.
BILL:………… bill validator
COIN: ……..coin validator
HOPPER1+2:………. Hopper 1+2 can be used to pay out change
HOPPER3: Hopper 3 can be used to show “system ready”.
The MOTOR RUN pin of hopper 3 plug can be used to connect a lamp via ND300-Adapter+ relays, to show the ACTIVE status (accept money).
8.2 Jumper
There is a 2×10 pin-header on the CASH-Interface2, named JP1. One option to connect things is to use the included 2pin dupont cables.
JP1.1 – #1-2 pin, can be used to connect external pulse devices, e.g. Nayax credit card reader
JP1.2 – #3-4 pin, can be used to connect external pulse devices, e.g. Nayax credit card reader
JP1.3 – #5-6 pin, can be used to connect external pulse devices, e.g. Nayax credit card reader
JP1.4 H-F and CO1, Pin7=Hopper full, Pin8=Hopper1 coin signal
JP1.5 – IN1, Pin9=GND, Pin10=ATMega PB0 … Input1
JP1.6 CO3 and CO2, Pin11=Hopper3 coin signal, Pin12=Hopper2 coin signal
JP1.7 – IN2, Pin13=GND, Pin14=ATMega PB1 …….. Input2
JP1.8 – ESC, Pin15=GND, Pin16=Bill ESCROW line, e.g. use OUT2 to control ESCROW
JP1.9 – OUTPUT2, Pin17=+12V, Pin18=T2 open collector +12V transistor switch
JP1.10 – RELAYS, Pin19=K1/14, Pin20=K1/8 closer contact for external use
More information about the CASH-Interface2 can be found on its website: https://www.casino-software.de/cash-interface2_e.htm
PROBLEMS AND TROUBLESHOOTING
Having problems work thru this checklist, this should help to fix your issues!
If the COM port is open, the answer from the board with all settings must appear in the log. If not, there is something wrong with the connection to the CASH-Interface2, or simply the wrong COM port setting. Important: Check tight cable connections and the power supply is connected correctly. Using a USB to serial converter the correct COM port number can be found in the Windows device manager.
Check all cables if they fit tight.
Remove all extension cables, e.g. USB extension cord or USB hub.
Disconnect the power cable on the CI2, then connect it again.
If the connection to the CASH-Interface2 is working, but no cash is accepted, maybe the TotalBlocking function in the software is activated. The yellow LED on the board must lit to accept money. If coins or bills are rejected with illuminated ACTIVE LED, either the cable or the cash device itself is broken.
Use a different COM or USB plug on the PC, and replace all cables if problems still appear.
If the PC main board offers a free PCI Express slot, it is possible to add a costeffective PCI Express serial card to have a pure COM port available.
A COM port can be opened only once, so be sure the COM port is not open by an other application. Maybe the ci2.exe is running already. Press CTRL+ALT+S, if the password dialog pops up the software is running. Check also the task manager if ci2.exe is running twice.
Be sure the coin validator is placed horizontal so the device can measure correctly.
We figured out that some customers using a serial touch screen, the serial touch screen driver screws up all other Com ports, which results in communication errors with the CASH-Interface2. Try to get a USB controller for your touch screen and uninstall the serial touchscreen drivers. Visit the manufacturer website of the touch screen and download latest touch screen driver, but be sure to do not install serial drivers. A working 3M driver can be downloaded here: Note dispenser ND-300 Adapter (casino-software.de)
Check the log file for error messages, this gives you hints what exactly is the problem.
Check the power supply for the board. Measure the +5V (green LED) and +12V with a Voltmeter.
Sometimes it helps to completely uninstall the software via Windows control panel or Windows start menu, and do a fresh install. Doing this visit the CI2 website to download the latest version.
9.1 TIPS
Settings and data files
All settings and data files, as well as the log file, are located in the AppData directory. This is normally c:Users%username%AppDataRoamingbksoftCI2Keystroke There is a link to open that directory in the Windows file explorer:
Since software v2.8.1.1 we store all settings in the Windows registry at HKEY_CURRENT_USERSOFTWAREbksoftCI2 keystroke
Reset settings
Reset all settings
This restarts the software with clean settings. All settings are lost! We simply use the file data_clean.txt located in the program’s directory, and write the content to the Windows registry.
Disable acceptance
Disable acceptance if the jobs counter reaches this setting.
To disable acceptance temporarily simply set this to 0.
COM port timeout problems
If we get no answer from the CASH-Interface2 after opening the COM port, a timeout is detected. We try to reopen the COM port automatically after 30 seconds. In most cases this fixes the problem. If you still have problems try to remove the POWER on the CASHInterface2 for some seconds!
SAFETY INSTRUCTIONS
Read the user manual completely and carefully before use. The user manual is part of the product and contains important information for correct use.
Use the product, product parts and accessories only in perfect condition. Compare the specifications of all used devices to ensure compatibility. In case of questions, defects, mechanical damage, trouble and other problems, non-recoverable by the documentation, contact your dealer or producer.
The CASH-Interface2 module is intended to use in a housing.
Only use the CASH-Interface2 module in low-voltage circuits (max. 24V). Higher voltage rates are not permissible. There is danger to life through an electric shock and a risk of fire!
Ensure that all the electrical connections and connection cables conform to the regulations.
The entire product may not be modified or reassembled. Operation is only permissible in dry indoor locations. Never operate the device immediately after bringing it from a cold to a warm room. The resulting condensation water may damage the device. Do not expose the CASH-Interface2 module to high temperatures, strong vibrations, high degrees of humidity or chemically aggressive dusts, gases and vapors.
Electronic components of the CASH-Interface2 module may heat up during operation. Ensure sufficient air circulation around the device to prevent heat build-up and overheating.
In case of damage incurred by disregarding these operating instructions, the warranty claim is void. Liability for any and all consequential damage is excluded! We do not assume any liability for damage to property or personal injury caused by improper use or the failure to observe the safety instructions!
DISPOSAL INSTRUCTIONS
According to the European WEEE directive, electrical and electronic equipment must not be disposed with consumers waste. Its components must be recycled or disposed apart from each other. Otherwise contaminative and hazardous substances can pollute our environment.
LIABILITY NOTICE
We reserve the right to printing errors and changes to product, packaging or product documentation.
See our term of warranty.
www.CASINO-SOFTWARE.de
References
Photo Booth Software for PC/Mac by dslrBooth
Photo Booth Software for PC/Mac by dslrBooth
Photo Booth Software for Windows and Mac | sparkbooth
Photo Booth Software for Windows and Mac | sparkbooth
Casino Software - Spielautomaten + Bezahlsyteme
Casino Software - Spielautomaten + Bezahlsyteme
Photo Booth Software for Windows | Social Booth
Sacoa Debit Card, POS and Redemption System
Payment Readers Archives - oti
AlphaControls - Tutorials
Photo Booth & Event Software | Breeze Systems
Breeze Booth for Windows | Breeze Systems
Breeze Kiosk Image Sharing Software | Breeze System
Breeze Kiosk Image Sharing Software | Breeze System
Casino Software - Spielautomaten + Bezahlsyteme
CASH-Interface2 - Control coin validator + bill validator + hopper via PC
CASH-Interface2 - Control coin validator + bill validator + hopper via PC
casino-software.de/download/setup_ci2_keystroke.exe
dslrBooth cash payment system
PULSE-Adapter [Coin]
Note dispenser ND-300 Adapter
Ingenico | Self Service
Cashless Payment Solutions - Nayax
ePort Cashless Devices - Accept any payment, anywhere. : Cantaloupe
If you see a yellow question mark you have to update the driver manually. Right click onto the USB Serial Port and select Update Driver Software, Browse and select the enclosed CD. If the driver was installed successfully the question mark will disappear. Remember the COM port number, this is needed to enter in the keystroke software.
The power supply is connected to terminal connector X1.
The connection to the CASH-Interface2 is open now and commands can be sent and data received. When the COM port is opened, the CASH-Interface2 sends all stored settings to the PC. You can see that in the log file if log all is activated.
Activate the Automatic send keystroke if enough credits left to automatically trigger the next session if enough credits are left. E.g. customer inserts 10 dollar and costs is 3 dollar.



















