Raypak ELS-R-0024-4-TI E3T 3 Phase Electric Commercial Pool and Spa Heater

FOR YOUR SAFETY
Do not store or use gasoline or other flammable vapors and liquids or other combustible materials in the vicinity of this or any other appliance.
To do so may result in an explosion or fire.
NOTE: The instructions in this manual are for the use of qualified individuals specially trained and experienced in the installation and maintenance of this type of equipment and related system components. Installation and service personnel are required by some states to be licensed. Persons not qualified shall not attempt to install, service, or maintain this equipment.
This manual should be maintained in legible condition and kept adjacent to the electric heater or in a safe place for future use.
Revision 2 reflects the following changes:
Added “Warning” on Page 7. Added new Table C “Wire Gauge Information”. Added Figures 2 and 3. Updated Figures 4, 5 and 6. Added new Table D “Amp Draw. Updated Table F. Added revised verbiage to Section 12. Updated Figure 8. Updated Section 14 (Flow diagram). Revised Figures 9 & 10 AC voltage callout from “10.5” to “10.0”. Updated Table F resistance values. Updated IPL Table.
WARNINGS
Pay Attention to these Terms
DANGER Indicates the presence of immediate hazards which will cause severe personal injury, death or substantial property damage if ignored.
WARNING Indicates the presence of hazards or unsafe practices which could cause severe personal injury, death or substantial property damage if ignored.
CAUTION Indicates the presence of hazards or unsafe practices which could cause minor personal injury or product or property damage if ignored.
CAUTION CAUTION used without the warning alert symbol indicates a potentially hazardous condition which could cause minor personal injury or product or property damage if ignored.
NOTE Indicates special instructions on installation, operation, or maintenance which are important but not related to personal injury hazards.
WARNING: Do not use this heater if any part has been under water. Immediately call a qualified service technician to inspect and replace the heater.
WARNING: To minimize the possibility of improper operation, serious personal injury, fire, or damage to the heater:
- Always keep the area around the heater free of combustible materials, gasoline, and other flammable liquids and vapors.
- Heater should never be covered or have any blockage to the flow of fresh air to the heater.
WATER CHEMISTRY
CAUTION: Corrosive water voids all warranties.
For your health and the protection of your spa/pool equipment, it is essential that your water be chemically balanced. The levels shown in Table A must be used as a guide for balanced water.
Spa/Pool Water Chemistry
Occasional chemical shock dosing of the pool or spa should not damage the heat exchanger providing the water is balanced. Automatic chemical dosing devices and salt chlorinators are usually more efficient in heated water. If not controlled, they can lead to high chemical levels which can damage the heat exchanger. Further advice should be obtained from your pool or spa builder, accredited pool shop, or chemical supplier for the correct levels for your water.
| Water Chemistry | Allowable Levels |
| Water Temperature | 68-104°F (20-40°C) |
| pH | 7.6-7.8 |
| Total Alkalinity (ppm) | 80-120 |
| Calcium Hardness (ppm) | 200-400 |
| Salt (ppm) | 4500 Maximum |
| Free Chlorine (ppm)* | 2-3 |
| Total Dissolved Solids (ppm) | 3000 Maximum** |
*Free Chlorine MUST NOT EXCEED 5 ppm!
**In saltwater chlorinated pools, the total TDS can be as high as 6000 ppm.
Table A. Spa and Pool Water Chemistry
Automatic Chlorinators and Chemical Feeders
All chemicals must be introduced downstream of the heater and completely diluted into the water before being circulated through the heater. Chlorinators must feed downstream of the heat exchanger and have an antisiphoning device or check valve to prevent chemical backup into the heat exchanger when the spa/pool filtration pump is shut off.
CAUTION: High chemical concentrations from feeders that are out of adjustment will cause rapid corrosion of the heat exchanger. Such damage is not covered under the warranty.
CAUTION: Failure of a heat exchanger due to lime scale build-up on the heating surface, low pH, or other chemical imbalance is not covered under the warranty.
SAFETY INFORMATION
Pool water temperatures typically range from 78°F (26°C) to 82°F (28°C). The American Red Cross recommends a temperature of 78°F (26°C) for competitive swimming. However, this may be too cool for young children and the elderly, who may require a temperature of 80°F (27°C) or higher.
IMPORTANT SAFETY INSTRUCTIONS
READ AND FOLLOW ALL INSTRUCTIONS GIVEN IN THIS MANUAL.
The water in a spa or pool should never exceed 104°F (40°C). A water temperature in excess of 104°F (40°C) is considered unsafe for all persons. Lower water temperatures are recommended for extended use (exceeding 10-15 minutes) and for young children.
Excessive water temperatures have a high potential for causing fetal damage during the early months of pregnancy. Pregnant or possibly pregnant women should limit spa or pool water temperatures to 100°F (38°C).
Before entering a spa or pool, the user should measure the water temperature at several locations using an accurate thermometer since the tolerance of water temperature – regulating devices may vary as much as much as +/- 5°F (3°C).
Alcohol, drugs or medication should not be used before or during spa or pool use since their use may lead to unconsciousness with the possibility of drowning.
Persons suffering from obesity or with a medical history of heart disease, low or high blood pressure, circulatory system problems, or diabetes should consult a physician before using a spa or pool.
Persons using medication should consult a physician before using a spa or pool since some medication may induce drowsiness while other medication may affect heart rate, blood pressure and circulation.
Prolonged immersion in hot water may induce hypothermia. Hypothermia occurs when the internal temperature of the body reaches a level several degrees above normal body temperature of 98.6°F (37°C).
The symptoms include dizziness, fainting, drowsiness, lethargy and an increase in the internal temperature of the body. The effects of hypothermia include: Unawareness of impending hazard, failure to perceive heat, failure to recognize the need to exit spa or pool, physical inability to exit spa or pool, fetal damage in pregnant women and unconsciousness resulting in a danger of drowning.
SAVE THESE INSTRUCTIONS
OVERVIEW
Congratulations on the purchase of the most advanced spa/ pool electrical heater in the market. To get the best performance and savings from your new heater, it is important to install the heater in accordance with our instructions and the electrical and plumbing codes applicable to your area. If you have any questions, please contact your Authorized Dealer, or visit our website at www.raypak.com.
BEFORE INSTALLATION
Please read these instructions thoroughly and completely before installation and before use. Failure to do so could cause property damage or serious personal injury or death and void your warranty.
By installing this product, you acknowledge the terms of the manufacturer’s warranty and your Authorized Dealer’s return policies. The heaters that have been installed cannot be returned. If you have any questions regarding the warranty or product return policies, please consult your Authorized Dealer prior to installation.
Open the box and carefully unpack the heater. Inspect all components.
INSTALLATION
The heaters are designed for indoor or outdoor use. The heater should be mounted on a level, non-combustible surface. Heater must not be installed on carpeting. DO NOT use the shipping crate base as an installation base.
- The heater must be mounted in a vertical position over a ground level base or a wall.
- Secure the heater to the base with screws (these are not provided).
CAUTION: Combustible materials should be kept at least 24″ (610 mm) away from the heater.
Recommended Clearances:
- TOP: 18″ (45.7 cm)
- SIDES: 6″ (15.2 cm) away from your heater and the outlet hot water pipe.
WATER CONNECTION
IMPORTANT: When preparing the connections going to the heater, make sure you do not use glue or putty. Any glue or putty going into the heater will damage the flow sensor permanently. Prior to the final connections to the heater, flush all the lines to clear any debris.
NOTE: When using two-speed pumps, do not install a gate valve on the inlet side. No shutoff valves are to be installed in the piping between the spa heater outlet and the spa. If using an in-line chlorinator, a check valve must be used. Any chlorinator valves that can cause return line blockage will VOID the warranty.
Please follow all plumbing instructions carefully. This product must be installed by a licensed and qualified plumber in accordance with all applicable national, state, provincial, and local plumbing codes.
- The heater must be installed after installation of the filter.
- All units are supplied with standard 2″ NPT inlet and outlet plumbing connections.
- ELS 0018, 0024, 0030 are rated for operation on either 208 or 480V, 50/60Hz power; while ELS 0045 and ELS 0054 are rated for use only on 480V, 50/60Hz. • Heaters are flow activated 15 gpm (57 lpm) minimum.
- No Hartford loop is required.
After tightening both fittings at the water heater, start the pump to allow water to run through the spa/pool heater for at least 5-10 minutes. This process purges all the air from the water lines and must be performed prior to turning on the power at the heater.
CAUTION: Failure to follow this step can cause permanent damage to the heating elements.
When any maintenance is performed on the spa/pool that may introduce air into the plumbing pipes, it is important to turn the power off to the heater and purge the air out of the lines before allowing the heater to power up.
Dry-Firing of Elements
Dry-firing of elements is caused by water voids when power is on. All air must be purged from the system before any heat start-up. It is important to purge all air after cleaning or changing a cartridge filter. The filter casing acts as an air reservoir during this procedure, the circulation system must be on for at least two (2) minutes before you turn power on to this heater.
The heater must have an adequate flow of water for proper operation. Adequate water flow removes the heat produced by the heater and transfers the heat to the spa/pool and prevents overheating. Low water flow usually results from dirty filter or improperly adjusted manual bypass.
The heater is designed to run at a minimum flow rate of 15 gpm (57 lpm) and maximum of 60 gpm (227 lpm). A manual bypass valve is needed when the flow rate exceeds 60 gpm (227 lpm). The heater will not energize elements if the water flow is under 15 gpm (57 lpm). Once 15 gpm (57 lpm) has been established, the heating elements will energize for 1-minute after flow is configured. This is to make sure the tank is completely filled with water and any air in the tank has had time to escape.
RAIN WATER RUNOFF. The heater is designed to operate outdoors and can be exposed to rain. However, rain water runoff falling directly onto the heater from a roof can cause damage and/or shorten the life of your heater. Such damage will not be covered under warranty.
Install rain gutters or rain diverters on your roof if the heater is installed in a position where contact with rain runoff may occur.
CAUTION: The heater’s supporting base must be high enough to keep completely free of standing water at all times.
Figure 1. Spa/Pool Installation Diagram
ELECTRICAL CONNECTIONS
WARNING: Please read these instructions thoroughly and completely before installation and before use. Failure to do so could cause property damage or serious personal injury, or death and void your warranty.
WARNING: Risk of electrical shock. More than one disconnect switch may be required to de-energize the equipment before servicing.
This product must be installed by a licensed and qualified electrician in accordance with Article 680 of the National Electrical Code, NFPA 70 and with the requirements of the authority having jurisdiction and all applicable national, state, provincial, and local electrical codes.
As with all electrical appliances, under no circumstances should you attempt to install, repair or disassemble this heater without first shutting off all power to the heater directly at the fuse or breaker box.
WARNING: Serious bodily injury or death could occur if you ignore shutting off all power to the heater at the fuse or breaker box.
All wiring (wire gauge) and circuit protection (breakers) must comply with the U.S. National Electrical Code (NEC) in the U.S.A., or the Canadian Electrical Code (CEC) in Canada. Failure to do so could result in property damage and/or personal injury, and void your warranty.
NOTE: The heater grounding conductor shall be the same size or larger than the live power supply conductors.
NOTE: The Canadian Electrical Code generally requires that all supply wires and corresponding circuit protection (breakers) used for hot water heating applications be sized to a minimum of 125% of the maximum current rating of the heater (see model specifications below for details).
Before installing this product, ensure that the home has sufficient electrical power available to handle the maximum amperage load of the applicable model. All heaters have one (1) minute time delay on start. The heater will not energize the elements until 15 gpm (57 lpm) is established.
A separate ground conductor for each incoming circuit is required.
CAUTION: Make sure that the electrical connections are correct and all wire connections are tight and secure.
Make sure that the correct breaker size and wire gauge has been used. Make sure that the heater has been connected to a ground in accordance with applicable codes.
For installations in Florida that must comply with the local codes, follow the directions shown in Figure 2 and Figure 3 for the installation of hurricane tie-down brackets for both 3-element and 6-element models.
Figure 2. Hurricane Tie Down Details (3-Element Unit)

Figure 3. Hurricane Tie Down Details (6-Element)

Figure 4. Wire Connection to Circuit Breakers (3-Phase)
WARNING: Unit does not have a built-in ground fault protection (GFCI). A GFCI circuit breaker may be required, please follow local codes for proper installation.
Table B. Electrical Specification (3-Phase)
| Model | 18kW | 24kW | 30kW | 45 kW | 54kW | |||
| Voltage (max) | 208 | 480 | 208 | 480 | 208 | 480 | 480 | 480 |
| Power (kW) | 18 | 18 | 24 | 24 | 30 | 30 | 45 | 54 |
| Total Channels | 3 | 3 | 3 | 3 | 6 | 6 | 6 | 6 |
| Total Elements | 3 | 3 | 3 | 3 | 6 | 6 | 6 | 6 |
| Amps per Phase | 49.96 | 21.65 | 66.61 | 28.86 | 83.26 | 36.08 | 54.12 | 64.95 |
| Amps per Heating Element | 28.84 | 13.64 | 38.46 | 18.18 | 24.04 | 11.36 | 17.05 | 20.46 |
| Power Rating per Element | 6kW | 6kW | 8kW | 8kW | 5kW | 5kW | 7.5kW | 9kW |
| Frequency (HZ) | 50/60 | 50/60 | 50/60 | 50/60 | 50/60 | 50/60 | 50/60 | 50/60 |
| Circuit Breaker (Amps/Phase) | 60 | 30 | 80 | 40 | 100 | 50 | 70 | 90 |
Table C. Wire Gauge Information
| Model | Input | |||||
| Volts | HZ | kW | Amps | Phase | AWG | |
| ELS-R-0018-3-TI | 208 | 50/60 | 18 | 49.96 | 3 | 6 |
| ELS-R-0018-4-TI | 480 | 50/60 | 18 | 21.65 | 3 | 10 |
| ELS-R-0024-3-TI | 208 | 50/60 | 24 | 66.61 | 3 | 4 |
| ELS-R-0024-4-TI | 480 | 50/60 | 24 | 28.86 | 3 | 8 |
| ELS-R-0030-3-TI | 208 | 50/60 | 30 | 83.26 | 3 | 2 |
| ELS-R-0030-4-TI | 480 | 50/60 | 30 | 36.08 | 3 | 8 |
| ELS-R-0045-4-TI | 480 | 50/60 | 45 | 54.12 | 3 | 4 |
| ELS-R-0054-4-TI | 480 | 50/60 | 54 | 64.95 | 3 | 6 |
OPERATION
Once the heater is installed, it can be used year-round.
The user MUST make sure the pump is not disengaged to allow it to run until the desired temperature setting is reached.
The heater will function only when there is sufficient flow through it 15 gpm (57 lpm) minimum. Flow rate is displayed on the screen at all times. Once the heater establishes a consistent flow of over 15 gpm (57 lpm) for one minute, the unit will start energizing.
The one minute time delay is built-in to protect the heater from air in the lines and to avoid burning out the elements as a result of it.
CONTROL
All units come equipped with a touch-pad as shown in Figure 6. The touch-pad has four main buttons to navigate.
Power on/off, a minus and plus button to set desired temperature and a return button.
NOTE: If the controls and display are active, they still draw some power.
Digital Control Temperature Setting
The heater comes with a digital temperature control located in the front panel that can be set from 40°-104°F (4°C-40°C) in one (1) degree increments by pressing the + (plus) and – (minus) buttons.
The unit can be turned off/on using the power button. You can easily switch between °F and °C display by pressing and holding the – (minus) button for 3 seconds.
The display also has a service screen to show the load on each channel. To reach that screen, press and hold “-” and “exit” button for 5-seconds.
All units come equipped with advanced diagnostic capabilities to accurately help troubleshoot the heater when needed. The UI can be used to track past error codes as well as show key information like load %, temperatures, flow rates etc. at all times. Please see Table E for various fault codes and corresponding action needed.
Apart from the troubleshooting screen and the standard heating screen, the unit also has a couple of unique features as described in the following sections.
Figure 5. General Display Settings
Figure 6. Adjustment Buttons
Table D. Amp Draw
| Properties | 208V MODELS | ||
| ELS 0018 | ELS 0024 | ELS 0030 | |
| Amp Draw per Element (A) | 28.85 | 38.46 | 24.04 |
| Element Resistance (Ώ) | 6.87 to 8.01 | 5.15 to 6.01 | 8.24 to 9.61 |
| Properties | 480V MODELS | ||||
| ELS 0018 | ELS 0024 | ELS 0030 | ELS 0045 | ELS 0054 | |
| Amp Draw per Element (A) | 12.5 | 16.67 | 10.42 | 15.63 | 18.75 |
| Element Resistance (Ώ) | 36.57 to 42.67 | 27.43 to 51.2 | 43.89 to 51.2 | 29.26 to 34.13 | 24.38 to 28.44 |
Table E. Fault Codes for 3-Phase Units
| Code | Description | Action |
| E1 | Inlet thermistor fault | Check inlet temperature sensor. Restart the unit after fixing the sensor. |
| E2 | Outlet thermistor fault | Check outlet temperature sensor. Restart the unit after fixing the sensor. |
| E3 | Temp Reset | Contact service. |
| E4-1,2,3 | Check SSR | Contact service, potential SSR failure. |
| E5 | PCB Fault | Contact service. |
| E6 | Low Flow | Unit registering less than 15 gpm (57 lpm). Please check the flow rate. Contact service if flow is above 15 gpm (57 lpm) and the error is displayed. |
| E8-1,2,3 | Element Failure | Contact service as the elements may need replacement. |
| E9 | No Heat | Freezing conditions detected. Unit will not operate at or below 32°F (0°C). |
REMOTE OPERATION
The heaters are equipped to work with external remote controls. The unit can be connected to either a toggle switch or the switch contacts of a third party remote. The remote works by either making or breaking the circuit created by the remote wiring.
Typically, a remote does not supply power to the heater, it only provides a switching function to turn on/off the heater.
If your remote is supplying its own voltage to the heater, it will not work with this heater and may damage the digital circuit board.
Remote Control Wiring
Important installation notes for remote or external wiring configuration:
- Remote wiring must be run in a separate conduit.
- Remote wiring must not be run parallel to high voltage lines.
- For runs of under 30 ft. (9.1 m), remote wiring should have stranded conductors with a minimum of 22 AWG, 600V, cable twisting 1.5″ to 2.5″ (3.8 cm to 6.4 cm) lay and jacketed.
- For runs over 30 ft. (9.1 m), the conductors should be a minimum of 20 AWG, 600V, cable twisting 1.5″ to 2.5″ (3.8 cm to 6.4 cm) lay that is shielded and jacketed.
- Maximum cable length is 200 ft. (61 m).
NOTE: When under remote operation, the unit is managed by the master control. The unit touch pad is disabled for key functions and the following message is shown:
Remote Control (On-Off)
Figure 7. Supplied Wires for the Remote Interface Harness
- Turn on power to the heater.
- For a remote control without its own sensor, set the desired setpoint, for example 102°F (39°C).
- For a remote control with its own sensor, set the temperature to the highest setting available on the control on the heater. The actual setpoint will be controlled by the remote control.
- Turn off and remove power from the heater
- On the “Remote Interface Harness”, the supplied two wires provide power out to either a toggle switch or the switch contacts of a third party remote. See Figure 7.
FREEZE PROTECTION
If the heater is installed in a location subject to freezing conditions, it is important to protect the water circuit from freezing, just as should be done for the pump and filter.
System Drain Down
- Make sure the heater is disconnected or turned off.
- With the spa/pool pump OFF, loosen the PVC unions supplied with the heater on both inlet and outlet pipes.
- This should allow all of the water inside the heater to drain out and prevent freeze damage to the heater.
All units come equipped with a special freeze protection control. In case of a scenario where the water inlet temperature drops below 36°F (2.2°C) and the unit is in OFF MODE, the unit will operate in pre-heat mode (see Figure 8) at a lower capacity until the inlet temperature goes back up to 36°F (2.2°C). The unit will return to an OFF status at that point. This prevents icing of the water inside the unit.
Figure 8. Freeze Protection Pre-Heat Mode Status
If the unit is ON and the inlet temperature is less than 36°F (2.2°C) the unit functionality will depend on the flow rate.
In this scenario, if the flow rate is shown to be less than 15 gpm (57 lpm) the unit will operate at reduced capacity, until the temperature returns to 36°F (2.2°C) or the GPM gets to more than 15 gpm (57 lpm). The display in this case with change between pre-heat mode and an E6 “low-flow error” every 3-seconds.
Even at a low inlet temperature (<36°F (2.2°C)), as long as 15 gpm (57 lpm) flow rate is registered by the unit, the heater will continue to operate at 100% input.
However, when inlet temperature drops below 32°F (0°C), the heater will not turn on and Error code E9 shall be displayed.
Table F. Sensor Resistance
| 10K Inlet/Outlet Sensor, All Models | |
| Temp ºF/ºC | Resistance (k Ohms) |
| 32 (0) | 32.9564 |
| 41 (5) | 25.5793 |
| 50 (10) | 20.0089 |
| 59 (15) | 15.7684 |
| 68 (20) | 12.5148 |
| 77 (25) | 10.0000 |
| 86 (30) | 8.0423 |
| 95 (35) | 6.5079 |
| 104 (40) | 5.2976 |
| 113 (45) | 4.3368 |
| 122 (50) | 3.5696 |
TROUBLESHOOTING
The E3T heater comes equipped with a very intuitive error code display that accurately points to potential causes of failure. Apart from that, please refer to Table G below for possible scenarios that might hinder the units performance.
Table G. Troubleshooting Guide
| Problem | Cause | Solution |
| Nothing happens when the thermostat is turned on. | Low flow (Unit Shows Error E6) |
|
| High limit has tripped | Contact service. | |
| Thermostat not calling for heat | Turn thermostat to higher temperature. | |
| It takes a long time to heat the spa/ pool. | Low input voltage | Call the electric company. |
| Undersized heater | Calculate temperature in heat rise °/hr. = Heater input (kw) x 410 divided by spa gallonage (This does not take into account heat loss due to weather). | |
| Heat loss from poor weather conditions (cold, high winds) | Use an spa cover. | |
| Defective heating element | Call an electrician. | |
| Spa does not reach temperature. | Low flow | Check filter, skimmer basket, pump. |
| Heating element continuously burning out. | High input voltage | Call the electric company. |
| Poor water chemistry | See “WATER CHEMISTRY” on page 4. | |
| Heating element split open | Over-acid condition. Watch pH, add acid slowly. | |
| Fuses blow or circuit breaker opens. | Shorted heating elements | Replace element. |
| Undersized wire | Replace field wiring. |
PROCESS FLOW DIAGRAM
The E3T heater has the ability to diagnose any errors accurately and display relevant codes. Apart from that the unit has several different screens that can be accessed by performing simple steps. Please see below flow chart for various options available.
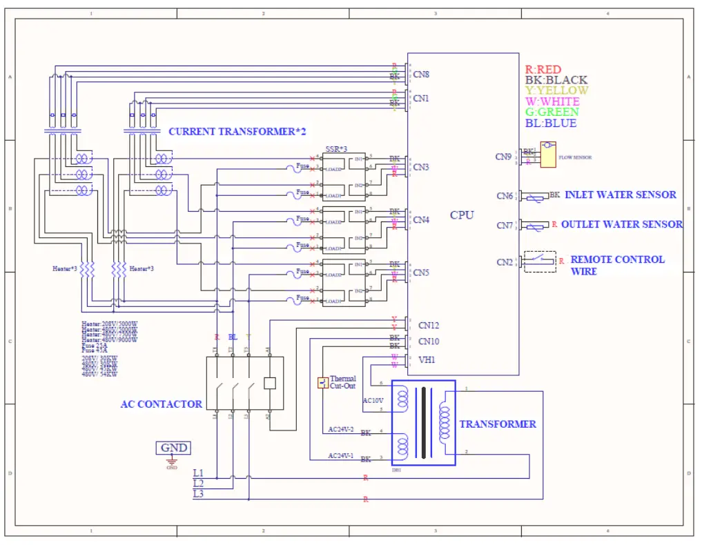
WIRING DIAGRAMS
Figure 9. 3-Element Wiring Diagram (3-Phase)
Figure 10. 6-Element Wiring Diagram (3-Phase)
ILLUSTRATED PARTS LIST
MODELS:
ELS 0018 through ELS 0054
| CALLOUT | DESCRIPTION | 18kW | 24kW | 30kW | 45kW | 54kW | |||
| 208V | 480V | 208V | 480V | 208V | 480V | 480V | 480V | ||
| 1-H | Kit – Elements | 019378F | 100-10000324 | 019379F | 100-10000323 | 019380F | 100-10000322 | 019381F | 019382F |
| 5-M | Kit – PCB board | 019360F | 019360F | 019360F | 019360F | 100-10000326 | 100-10000326 | 100-10000326 | 100-10000326 |
| 7-C | Kit – Transformer Ring | 019374F | 019374F | 019374F | 019374F | 019375F | 019375F | 019375F | 019375F |
| 8-C | Kit – Transformer | 019362F | 019389F | 019362F | 019389F | 019362F | 019389F | 019389F | 019389F |
| 1-S | Kit – Front Panel | 019355F | 019355F | 019355F | 019355F | 019356F | 019356F | 019356F | 019356F |
| 6-M | Kit – PC Board Mounting | 019361F | 019361F | 019361F | 019361F | 019361F | 019361F | 019361F | 019361F |
| 3-C | Kit – Temp Sensor Outlet | 019367F | 019367F | 019367F | 019367F | 019367F | 019367F | 019367F | 019367F |
| 4-C | Kit – Temp Sensor Inlet | 019366F | 019366F | 019366F | 019366F | 019366F | 019366F | 019366F | 019366F |
| 9-C | Kit – Fuse Holder & Fuse 45A | 019377F | N/A | 019377F | N/A | 019377F | N/A | N/A | N/A |
| Kit – Fuse Holder & Fuse 25A | N/A | 019376F | N/A | 019376F | N/A | 019376F | 019376F | 019376F | |
| 10-C | Kit – Relay Solid State 30-54KW | N/A | N/A | N/A | N/A | 019359F | 019359F | 019359F | 019359F |
| Kit – Relay Solid State 18-24KW | 019358F | 019358F | 019358F | 019358F | N/A | N/A | N/A | N/A | |
| 6-C | Kit – Contactor 208V -HCDY3XQ07JS | N/A | N/A | N/A | N/A | 100-10000325 | N/A | N/A | N/A |
| Kit-Contactor 480V -HCDY3XQ06CJ | N/A | 019445F | N/A | 019445F | N/A | 019445F | N/A | N/A | |
| Kit – Contactor 208V -HCDY3XQ06CJ | 100-10000320 | N/A | 100-10000320 | N/A | N/A | N/A | 100-10000320 | 100-10000320 | |
| 4-M | Kit – Fasteners | 019372F | 019372F | 019372F | 019372F | 019372F | 019372F | 019372F | 019372F |
| 3-M | Kit – Ground Terminal | 019371F | 019371F | 019371F | 019371F | 019371F | 019371F | 019371F | 019371F |
| 2-M | Kit – Gaskets & Grommets | 019370F | 019370F | 019370F | 019370F | 019370F | 019370F | 019370F | 019370F |
| 1-M | Kit – Plastic Unions (Not Shown) | 019369F | 019369F | 019369F | 019369F | 019369F | 019369F | 019369F | 019369F |
| 5-C | Kit – Hall Sensor | 019368F | 019368F | 019368F | 019368F | 019368F | 019368F | 019368F | 019368F |
| 3-S | Kit – Upper Cabinet Support | 019365F | 019365F | 019365F | 019365F | 019365F | 019365F | 019365F | 019365F |
| 1-C | Kit – Manual Reset Button | 019364F | 019364F | 019364F | 019364F | 019364F | 019364F | 019364F | 019364F |
| 2-C | Kit – Manual Reset Switch | 019363F | 019363F | 019363F | 019363F | 019363F | 019363F | 019363F | 019363F |
| 2-S | Kit – Door Assembly | 019357F | 019357F | 019357F | 019357F | 019357F | 019357F | 019357F | 019357F |
Customer Support
Raypak, Inc., 2151 Eastman Avenue, Oxnard, CA 93030 (805) 278-5300 www.raypak.com.
Litho in U.S.A.











![Raypak Gas-fired Pool And Spa Heater User Manual [models: 206a, 266, 266a, 336a, 399, And 406a] Raypak Gas-fired Pool And Spa Heater User Manual [models: 206a, 266, 266a, 336a, 399, And 406a]](https://static-data1.manualsee.com/1/img/119/71535/2021/02/Raypak-Gas-Fired-Pool-and-Spa-Heater-User-Manual-Models-206A-266-266A-336A-399-and-406A.jpg)






