RCS REFR1A 4.2 Cubic Foot Refrigerator

REFRIGERATOR SAFETY
Your safety and the safety of others are very important.
We have provided many important safety messages in this manual for your appliance. Always read and obey all safety messages.
This is the Safety Alert Symbol. This symbol alerts you to potential hazards that can kill or injure you and others. All safety messages will follow the Safety Alert Symbol and either the words ” DANGER”, “WARNING” or “CAUTION”.
- Danger means that failure to heed this safety statement may result in severe personal injury or death.
- Warning means that failure to heed this safety statement may result in extensive product damage, serious personal injury, or death.
- Caution means that failure to heed this safety statement may result in minor or moderate personal injury, property or equipment damage.
All safety messages will alert to know what potential hazard is, tell you how to reduce the chance of injury, and let you know what can happen if the instructions are not followed.
IMPORTANT SAFETY GUIDES
Before the refrigerator is used, it must be properly positioned and installed as described in this manual, so read the manual carefully. To reduce the risk of fire, electrical shock or injury when using the refrigerator, follow basic precaution, including the following:
- Plug into a grounded 3-prong outlet, do not remove grounding prong, do not use an adapter, and do not use an extension cord.
- It is recommended that a separate circuit, serving only your refrigerator be provided. Use receptacles that cannot be turned off by a switch or pull chain.
- Never clean refrigerator parts with flammable fluids. These fumes can create a fire hazard or explosion. And do not store or use gasoline or other flammable vapors and liquids in the vicinity of this or any other appliance. The fumes can create a fire hazard or explosion.
- Before proceeding with cleaning and maintenance operations, make sure the power line of the unit is disconnected.
- Do not connect or disconnect the electric plug when your hands are wet.
- Unplug the refrigerator or disconnect power before cleaning or servicing. Failure to do so can result in electrical shock or death.
- Do not attempt to repair or replace any part of your refrigerator unless it is specifically recommended in this manual. All other servicing should be referred to a qualified technician.
FOLLOW WARNING CALL OUTS BELOW ONLY WHEN APPLICABLE TO YOUR MODEL
- Use two or more people to move and install refrigerator. Failure to do so can result in back or other injury.
- To ensure proper ventilation for your refrigerator, the front of the unit must be completely unobstructed. Choose a well-ventilated area. This unit must be installed in an area protected from the elements such as wind, sunlight, rain, water spray or drips.
- The refrigerator must be installed with all electrical, water and drain connections if applicable in accordance with state and local codes. A standard electrical supply (115 V AC only, 60 Hz), properly grounded in accordance with the National Electrical Code and local codes and ordinances is required.
- Do not kink or pinch the power supply cord of refrigerator.
- The fuse (or circuit breaker) size should be 15 amps.
- It is important for the refrigerator to be leveled in order to work properly. You may need to make several adjustments to level it.
- All installation must be in accordance with local plumbing code requirements.
- Never allow children to operate, play with or crawl inside the refrigerator.
- Do not use solvent-based cleaning agents of abrasives on the interior. These cleaners may damage or discolor the interior.
- Do not use this apparatus for other than its intended purpose.
PARTS & FEATURES 
Part
- Interior Light Cover
- Temperature Control Knob
- Wire Shelves
- Glass Shelf
- Drawer
- Leveling Leg
- Door Bar (2)
- Can Dispenser
- Condiment Bar
- Door
- Bottom Hinge
- Top Hinge
- Top Hinge Cover
IMPORTANT SAFETY INSTRUCTIONS
WARNING To reduce the risk of fire, electrical shock, or injury when using your appliance, follow these basic precautions:
- Read all instructions before using the refrigerator.
- DANGER or WARNING: Risk of child entrapment.
Child entrapment and suffocation are not problems of the past. Junked or abandoned refrigerators are still dangerous. . . even if they will “just sit in the garage a few days.” - Before you throw away your old refrigerator: Take off the door. Leave the shelves in place so that children may not easily climb inside.
- Never allow children to operate, play with, or crawl inside the refrigerator.
- Never clean refrigerator parts with flammable fluids. The fumes can create a fire hazard or explosion.
- Do not store or use gasoline or any other flammable vapors and liquids in the vicinity of this or any other refrigerator. The fumes can create a fire hazard or explosion.
-Save these instructions-
INSTALLATION INSTRUCTIONS
Before Using Your Unit
- Remove the exterior and interior packing.
- Check to be sure you have all of the following parts:
- 2 Wire Shelves
- 1 Glass Lid
- 1 Plastic Drawer/Crisper
- 1 Instruction Manual
- Before connecting the unit to the power source, let it stand upright for approximately 2 hours. This will reduce the possibility of a malfunction in the cooling system from handling during transportation.
- Clean the interior surface with lukewarm water using a soft cloth.
Installing Your Unit
- Allow 5 inches of space behind the unit, to allow proper air circulation to cool the compressor and condenser.
- Place your unit on a floor that is strong enough to support the unit when it is fully loaded. To level your unit, adjust the two leveling legs at the bottom of the unit.
- Locate the unit away from direct sunlight and sources of heat (stove, heater, radiator, etc.). Direct sunlight may affect the acrylic coating and heat sources may increase electrical consumption. Extreme cold ambient temperatures may also cause the unit not to perform properly.
- Avoid locating the unit in moist areas.
- Plug the unit into an exclusive, properly installed-grounded wall outlet. Do not under any circumstances cut or remove the third (ground) prong from the power cord. Any questions concerning power and/or grounding should be directed toward a certified electrician or an authorized Products service center.
- After plugging the appliance into a wall outlet, allow the interior of the unit to cool down for 2-3 hours before placing food in the refrigerator compartment.
Electrical Connection
Warning
Improper use of the grounded plug can result in the risk of electrical shock. If the power cord is damaged, have it replaced by an authorized service center.
This unit should be properly grounded for your safety. The power cord of this unit is equipped with a three-prong plug which mates with standard three prong wall outlets to minimize the possibility of electrical shock.
Do not under any circumstances cut or remove the third ground prong from the power cord supplied. For personal safety, this appliance must be properly grounded.
This unit requires a standard 115 Volt AC /60Hz electrical outlet with three-prong ground. Have the wall outlet and circuit checked by a qualified electrician to make sure the outlet is properly grounded. When a standard 2-prong wall outlet is encountered, it is your responsibility and obligation to have it replaced with a properly grounded 3-prong wall outlet.
The cord should be secured behind the unit and not left exposed or dangling to prevent accidental injury, if not in a cabinet.
The unit should always be plugged into its own individual electrical outlet which has a voltage rating that matches the rating label on the appliance. This provides the best performance and also prevent overloading house wiring circuits that could cause a fire hazard from overheating. Never unplug the unit by pulling the power cord. Always grip the plug firmly and pull straight out from the receptacle. Repair or replace immediately all power cords that have become frayed or otherwise damaged. Do not use a cord that shows cracks or abrasion damage along its length or at either end. When moving the unit, be careful not to damage the power cord.
Extension Cord
Because of potential safety hazards under certain conditions, it is strongly recommended that you do not use an extension cord with this unit. However, if you must use an extension cord it is absolutely necessary that it be a 3-wire grounding type appliance extension cord having a grounding type plug and outlet and that the electrical rating of the cord be 220 volts and at least 15 amperes.
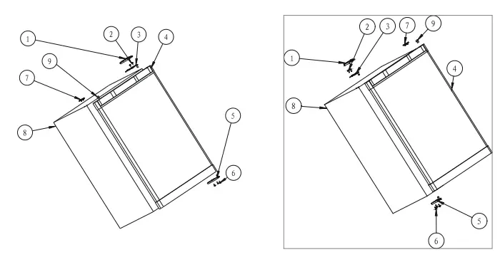
Reversing the Door Swing of Your Appliance
This refrigerator can be opened either from the left or right side. The default way of opening the door is from the right side. If you want to open the door from the left side, please follow the instructions below.
NOTE: All the removed parts must be well kept for the reinstallation of the door
- Remove the three screws (6) that hold the lower door hinge (5), keep the hinge for later use.
- Remove the door from the upper pin (3), and keep the padded surface upwards to prevent the scratching.
- Remove the upper hinge cover (1), remove the two screw (2), hold the upper hinge(3), save the hinge for later use.
- Remove the hole cover (1) and transfer it to the same location on the opposite side.

FIGURE 1 (Normal position) FIGURE 2 (Position after door reversal)
- Upper hinge cover 2 Screw
- Upper hinge
- Door
- Lower Door Hinge 6 Screw
- Hole cover
- cabinet
- pin cap
- Insert the lower door hinge in the right side, fix the lower right hinge by tightening all the screws.
- Remove the pin cap (9) from the right side of the upper frame of the door, and then transfer it to the same location on the opposite side.
- Put the door on the Lower Door Hinge(5), keep the door level , and then fix the upper hinge(3) to the body(4) by the screws
- Put on the upper hinge cover(1).
OPERATING YOUR UNIT
Setting the Temperature Control
- Your unit has only one control for regulating the temperature in the compartment. The temperature control is located on the upper right hand side of the compartment.
- The first time you turn the unit on, set the temperature control to “6”.
- The range of the temperature control is from position “OFF” to “6”. After 24 to 48 hours, adjust the temperature control to the setting that best suites your needs. The setting of “3” should be appropriate for optimal performance.
- To turn the appliance off, turn the temperature control to ”OFF”.
NOTE
- Setting number 6 is the coldest setting.
- Turning the temperature control to “OFF” position stops the cooling cycle but does not shut off the power to the unit.
- If the unit is unplugged, has lost power, or is turned off, you must wait 3 to 5 minutes before restarting the unit. If you attempt to restart before this time delay, the unit will not start.
CARE AND MAINTENANCE
CAUTION:
Do not use boiling water because it may damage the plastic parts. In addition, never use a sharp or metallic instrument to remove frost as it may damage the cooling system and will void the warranty. We recommend using a plastic scraper.
Cleaning Your Unit
- Turn the temperature control to “OFF”, unplug the unit, and remove all items, shelves, and tray.
- Wash the inside surfaces with a warm water and baking soda solution. The solution should be about 2 tablespoons of baking soda to a quart of water.
- Wash the shelf and tray with a mild detergent solution.
- The outside of the unit should be cleaned with mild detergent and warm water. If rust appears on the outside of the unit clean with WD40 or a stainless steel cleaner.
- Wring excess water out of the sponge or cloth before cleaning the area of the controls, or any electrical parts.
- Wash the outside cabinet with warm water and mild liquid detergent. Rinse well and wipe dry with a clean soft cloth.
CAUTION:
Failure to unplug the unit could result in electrical shock or personal injury.
Power Failure
Most power failures are corrected within a few hours and should not affect the temperature of your unit if you minimize the number of times the door is opened. If the power is going to be off for a longer period of time, you need to take the proper steps to protect your food.
Vacation Time
- Short vacations: Leave the unit operating during vacations of less than three weeks.
- Long vacations: If the appliance will not be used for several months, remove all food and turn unit off and unplug the power cord. Clean and dry the interior thoroughly. To prevent odor and mold growth, leave the door open slightly: blocking it open if necessary.
Moving Your Unit
- Remove all of the items.
- Securely tape down all loose items inside your unit.
- Turn the leveling legs up to the base to avoid damage.
- Be sure the unit stays secure in the upright position during transportation. Also protect the outside of unit with a blanket, or similar item.
- Tape the door shut.
Energy Saving Tips
- If used indoors the unit should be located in the coolest area of the room, away from heat producing appliances, and out of the direct sunlight.
- Let hot foods cool to room temperature before placing in the unit. Overloading the unit forces the compressor to run longer.
- Be sure to wrap foods properly, and wipe containers dry before placing them in the unit. This cuts down on frost build-up inside the unit.
- Unit storage bin should not be lined with aluminum foil, wax paper, or paper toweling. Liners interfere with cold air circulation, making the unit less efficient.
- Organize and label food to reduce door openings and extended searches. Remove as many items as needed at one time, and close the door as soon as possible.
PROBLEMS WITH YOUR REFRIGERATOR ?
You can solve many common unit problems easily, saving you the cost of a possible service call. Try the suggestions below to see if you can solve the problem before calling the servicer.
TROUBLESHOOTING GUIDE
| PROBLEM | POSSIBLE CAUSE |
| Unit does not operate. | Not plugged in. The circuit breaker tripped or a blown fuse. The unit temperature control is set at “OFF” position. |
| Turns on and off frequently. | The room or ambient temperature is hotter than normal. A large amount of food has been added to the unit. The door is opened too often. The door is not closed completely. The temperature control is not set correctly. The door gasket does not seal properly. |
| Vibrations. | Check to assure that the unit is level. |
| The unit seems to make too much noise. | The rattling noise may come from the flow of the refrigerant, which is normal. As each cycle ends, you may hear gurgling sounds caused by the flow of refrigerant in your unit. Contraction and expansion of the inside walls may cause popping and crackling noises. The unit is not level. |
| The door will not close properly. | The unit is not level. The door was reversed and not properly installed. The gasket is dirty or bent. The shelves, bins, or baskets are out of position. |
| Fridge is not cooling and the lights are on inside | Is the compressor hot or cold? If hot, the compressor has failed. If cold, the relays’ have failed. |
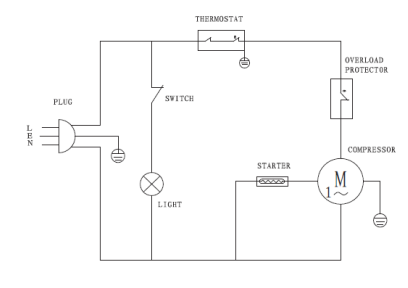
WIRING DIAGRAM 
Warranty
Renaissance Cooking Systems Product Warranty
RCS is proud to provide the industries most comprehensive warranty program.
All RCS refrigeration and sink products are warrantied to be free from manufacturer defects for 5 years to the original owner.
This RCS warranty is effective for product sales beginning January 1st, 2020.
For service assistance, please reach out to us at the email address below. You may also check our website for lots of great information on using, servicing, or cooking on your new RCS grill.
This warranty excludes normal surface corrosion, discoloration, surface scratches and surface rust which may occur. Improper maintenance, salt spray, chemicals, pesticides will affect the look and integrity of the components of this grill. RCS will not be responsible for any damage caused as a result of not following owner’s manual instructions. This non-transferrable warranty is limited to the replacement of original (one-time) defective parts, does not include shipping and labor to remove or install replacement parts, if necessary. The owner must retain and submit their original receipt with any warranty claim to receive warranty parts. The warranty applies to the original owner only. Coverage is for residential use only, no commercial applications apply. No registration required.
For more information, questions or assistance please contact us at: RCSGasGrills.com ~ [email protected]





















