
VACUUM PACKAGING MACHINE
USE AND MAINTENANCE MANUAL
Ver. 003 01.2018
Delivery and warranty
1.1 – Foreword
ATTENTION!
The symbols used in this manual intend to call the reader’s attention to points and operations that put the operator’s personal safety at risk or which can cause damage to the machine itself.
Do not operate with the machine if you are not certain to have correctly understood what is highlighted in these notes.
ATTENTION!
Some illustrations in this manual represent the machine or parts of the same with panels or guards removed. This is in order to make things clearer.
Do not use the machine in these conditions, but only with all protections mounted correctly and in perfect working order.
The Manufacturer prohibits reproduction, even partial, of this manual and its content cannot be used for purposes not permitted by the same.
Any breach thereof will be dealt with under the provisions of said Law.
1.2 – Preservation and use of the manual
The purpose of this manual is to make the users of the machine aware of the prescriptions and essential criteria relative to transport, handling, use and maintenance of the machine itself, via texts and figures.
Therefore, this manual must be read thoroughly before the machine is used. Keep it in a safe place near to the machine, which is easy and quick to access for future consultation.
If the manual is lost or deteriorated, request a copy from your dealer or the Manufacturer directly.
If the machine is transferred, inform the Manufacturer of the name and address of the new owner.
This manual reflects the state of the art at the time of marketing and cannot be considered inadequate merely because it is updated successively on the basis of new developments. The manufacturer also reserves the right to update production and relative manuals without the obligation to update earlier issues, except in exceptional cases.
If in doubt, consult the nearest after-sales center or the Manufacturer directly. The manufacturer is intent on continuous optimization of its product.
For this reason, it is pleased to receive any signals or proposals for improvement of the machine and/or manual.
The machine has been delivered to the user with valid warranty conditions at the time of purchase.
Contact your own supplier for all clarifications.
1.3 – Warranty
The Manufacturer is committed for 12 (twelve) months, from the date of shipping and direct delivery of the goods to guaranteeing the customer or authorized dealer the integrity and good operation of the components relative to the machinery in question.
The warranty excludes all parts of the machinery subject to normal wear, i.e components in which use generates unstoppable constant wear:
A. Electric resistances – Teflon – Sealing gaskets – Sealing membrane– Air filters – il filters – Oil change – Pump vanes.
B. Whenever a vacuum pump relative to a machine under warranty is returned to the Manufacturer due to problems regarding suction and malfunctioning, the Manufacturer reserves the right to control whether foreign bodies have been sucked up: (liquids, solids, juices, sauces etc.). If this situation is verified, the repair materials and labor will be
charged regularly, as the problem is not linked to manufacturing defects but Customer negligence during use.
C. Any problems linked to the electronic circuit boards of the circuit must be examined by the Manufacturer before the piece to be replaced is sent under warranty. A voltage change, electric over-feeding, or interference in the external mains, could cause damage that is not the manufacturer’s fault or which can be blamed on the manufacturer of the piece.
D. Any problems linked to pneumatic, structural, and mechanical parts, will be solved normally under warranty without charge.
E. During the warranty period, for interventions covered by the same, there will be no charge for the materials replaced, while labor costs will be calculated. For any interventions performed during the warranty period that are not covered by the warranty itself, the materials replaced and the labor will be charged rd regularly.
F. If external interventions by our technicians are requested during the warranty period, travel expenses (return) will be charged in full, independent of the cause of the
intervention.
1.4 – General recommendations and limits of liability of the Manufacturer
Every operator-machine interaction, within the declared use ambit and the entire life cycle of the same, has been carefully and thoroughly analyzed by the Manufacturer during the design and construction phases and when drawing up the instruction manual. In spite of this, it is intended that nothing can replace the experience, suitable training and especially the “good common sense” of those interacting with the machine. The last requisites are therefore deemed indispensable in every operational phase inherent the machine and when reading this manual. Failure to comply with the precautions or specific recommendations present in this manual, use of the machine by unsuitable staff, violating all Safety Standards concerning the design, manufacture and declared use of the supply, and relieving the Manufacturer from all liability in the event of damage/injury to objects/persons.
The Manufacturer is not deemed liable for the consequences caused by the user’s failure to comply with the safety precautions given in this manual.
1.5 – Description of the machine
The vacuum packaging machine is controlled electrically and therefore not subject to wear. The electronically-governed sealing system is composed of a flat resistance (5mm) bakelite bar which, thanks to an excellent pneumatic system installed, guarantees balanced and even sealing on any type of bag to be used (nylon, polyethylene, Cryovac).
The vacuum pumps used are very modern and guarantee surprising silence even though operating with uninterrupted cycles along with a very high level of final vacuum.
The models represented in this manual have been created in compliance with the 2006/42 EEC Directive and successive amendments.
In the event of an accident, the manufacturer cannot be held responsible if the machine has been modified, or tampered with, the safety protections have been removed or used in ways not declared by the manufacturer.
1.6 – Declared use
The machine has been designed and manufactured to vacuum pack products according to the instructions in this manual and must be intended for this use only. Any other use must be considered improper and therefore dangerous. The Manufacturer cannot be considered responsible for any damage deriving from improper, incorrect or unreasonable use. It must be used in professional environments and any staff using the machine must have experience in the sector and have read and understood this manual.
1.7– Uses not allowed
1.7.1 – Safety prescriptions
The following points must be respected:
- never touch the metal parts of the machine with wet or damp hands;
- do not pull the power supply cable or the appliance itself, to disconnect the plug from the current;
- do not allow the packaging machine to be used by children or untrained staff;.
- the electric safety of this machine is only assured when the same is correctly connected to an efficient earth plant, as envisioned by the electric Safety Standards in force; this fundamental requirement must be verified. If in doubt, request accurate control of the system by professionally qualified staff; the Manufacturer cannot be considered responsible for any damage caused by the failure to earth the system;
- in the event of possible damage to the earth protection, the machine must be put out of service, in order to prevent undesired and/or involuntary activation;
- always use protection fuses that are in compliance with the Safety Standards in force, with the correct value and suitable mechanical features;
- avoid the use of repaired fuses and the creation of short circuits between the terminals on the fuse holders;
- the packaging machine power supply cable must never be replaced by the user; contact the machine manufacturer exclusively in the event of damage to the cable, or for its replacement;
- keep the cable away from hot parts;
- always switch the machine off and disconnect it from the mains electricity before starting any global clearing procedure or washing operation;
- clean the machine coverings, panels and commands using soft, dry cloths dampened in a weak solution of detergent or alcohol;
1.7.2 – Lighting
The place of installation of the machine must have sufficient natural and artificial lighting in compliance with the Standards in force in the country of installation of the packaging machine. In all cases, the lighting must be uniform and guarantee good visibility in all parts of the packaging machine and must not create dangerous reflections.
The lighting must allow the control panels to be read correctly and clearly identify the emergency buttons.
1.8 – Company details
An exact description of the “Model”, the “Serial number” and the “Year of Manufacture” of the machine will facilitate a quick and effective response by our after-sales assistance. It is advised to indicate the model of the machine and the serial number every time the after-sales service is contacted.
Identify the plate data represented in fig. 1.8.1.
We suggest you write the data of your machine in the box below as a reminder.
Machine Model………………………..
Serial number……………………………………
Year of construction………………………………
Type………………………………………………..
Fig. 1.8.1
A = Machine model
B = Power supply
C = Motor power
D = Motor frequency Hz
E = Weight
F = Amperage
G = Year of construction
H = Serial N°
I = Manufacturer
L = Bar code
1.8.1 – Warning and danger plates (Fig. 1.8.2)
Technical features
2.1 – Main parts
To facilitate comprehension of the manual, the main machine components are listed below and represented in fig. 5 2.1.1. 
| 1. Control panel 2. Cavity 3. Power supply cable 4. Master switch 5. Transparent Plexiglas cover | 6. Silicon counter-bar 7. Sealing gasket 8. Suction pipe for vacuum 9. Sealing bar |
2.2 – Technical features
| Power Kw | Vacuum pump | Sealing bar | Cavity dimensions | Power supply | Oil tank capacity | |
| 25 | 0,1 Kw | 4 mc/h | 260 mm | 270×350 h75 mm | 230V/50Hz | ml 60 |
| 30 | 0,1 Kw | 4 mc/h | 310 mm | 336×378 h75 mm | 230V/50Hz | ml 60 |
| 40 | 0,35 Kw | 8 mc/h | 410 mm | 426×438 h75 mm | 230V/50Hz | ml 250 |
2.3 – Dimensions and weight of the machine
| A | B | C | D | E1 | E2 | F | G | Net weight | |
| mm | mm | mm | mm | mm | mm | mm | mm | Kg | |
| 25 | 320 | 560 | 685 | 257 | 340 | 263 | 264 | 708 | 30 |
| 30 | 406 | 565 | 685 | 315 | 335 | 246 | 336 | 731 | 37 |
| 40 | 494 | 637 | 755 | 315 | 395 | 308 | 426 | 810 | 42,5 |
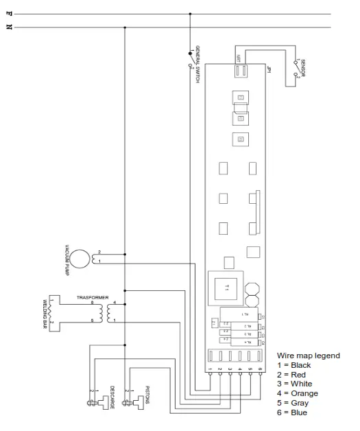
2.4 – Wiring diagram 
Fig. 2.4.1
3 Inspection, transport, delivery, and installation
3.1 – Inspection
The machine you own has been inspected at our establishment in order to certify correct operation and adjustment.
3.2 – Delivery and handling the machine
All material delivered has been accurately controlled before consignment to the carrier.
Unless agreed differently with the Customer or for particularly onerous transport, the machine is wrapped in nylon and cardboard.
The packaging dimensions are given in fig. 3.2.1 
On receipt of the machine, check the integrity of the packaging.
If the packaging is damaged, sign the documents for receipt with the following note: “Accepted subject to checking…” and the reason.
Open the packaging, and in the presence of machine components that are really damaged, make a claim to the carrier within three days from the date indicated on the documents.
3.3 – Installation
After having removed the packaging, check the integrity of the machine.
In particular, check that the machine is integral and without visible damage, which could have been caused during transport.
If in doubt, do not use the machine and contact the Manufacturer.
Place
Position the packaging machine place with a low percentage of humidity and away from heat sources.
Before carrying out any check that leads to the removal of some items, the plug must be removed from the mains electricity.
3.3.1 – Disposal of the packaging
The packaging materials such as cardboard, nylon and wood are products similar to solid urban waste. They can therefore be disposed of freely.
Nylon is a pollutant, which produces toxic fumes if burned.
Do not burn and disperse in the environment, but dispose according to the Laws in force.
If the machine is in a country where there are particular regulations, dispose of the packaging in compliance with that described by the Standards in force.
3.4 – Connections
Before start-up, check the oil level via the control window present on the pump. 
Before connecting the packaging machine, make sure that the plate data correspond with that of the main electricity.
The plate is on the rear of the machine.
When the level has been checked and everything is closed, connect the plug to the 230V socket.
In the event of incompatibility between the socket and plug, have the socket replaced with a suitable one by professionally qualified staff.
In particular, the latter must check that the section of the cables is suitable for the input power of the machine. In general, the use of adapters, multiple socket outlets, and/or extensions is not recommended.
Whenever their use is indispensable, only simple or multiple adapters and extensions must be used that are in compliance with Safety Standards in force; however pay attention not to exceed the capacity limit in terms of current value, and the maximum power value marked on the multiple outlets.
4B Use of the machine
4.1 – Control Panel Legend 
- ON-OFF
– Turning the machine on and off: briefly press the ON button with the lid open and press the OFF button for 3 sec.
-Interruption of work phase:
During the work phases, if pressed, it stops the processing and passes to the next one. Vac Time or Seal Time Selection: when in the ON mode, if pressed,it allows you to move the arrow in order to select Between VacTime and Seal Time (for their modification use keys 2 and 3 to increase or decrease their values)
Note: the software always saves the latest change. - Increase the Selected Values
– Press to increase the values previously selected: Adjustable values: vacuum packing time; seal time or external vacuum packing time
– When in the OFF mode, if pressed for 3 times in a row, the pre-heating cycle or expulsion of water residues from the oil pump will be started
To be performed after vacuum cycles with liquid products, or every 15 days. The duration of the cycle is 15 minutes and can be interrupted by pressing the 1 button NB This should be always performed with the suction cap closed (turn the cap to close the slots) - Decrease the Selected Values
– Press to decrease the values previously selected: Adjustable values: vacuum packing time; sealing time or external vacuum packing time Pressing buttons 2 and 3 simultaneously switch from vacuum packing cavity mode to external vacuum packing mode in a cyclic modality. - Analog Display
– It allows the working modalities to be viewed: OFF cavity vacuum packing external vacuum packing pre-heating or expulsion of water residuals Vacuum percentage
4.2 Chamber Vacuum Packing Cycle
- – Press the general switch (right side of the machine) Ref. 1 Fig. 4.2.1 in the ON position. The display lights up and the word OFF appears
- – Press the 2 buttons and put the machine in an ON mode.
The machine is ready for the cavity vacuum packing cycle.
Check that the timing of vacuum packing and sealing times are optimal (the machine is sold with preset vacuum packing and sealing values). - Place the bag inside the cavity (fig. 4.2.2), resting the open end on the sealing bar in a perfectly flat manner.
- Lower the lid to start a work cycle.
- Check that the vacuum packaging percentage has reached 100% 6 – Finish the cycle, open the lid and extract the sealed vacuum-packed product.
Start again from phase 3 for a new cycle. 2
Note: Every work step may be stopped by pressing the 2 buttons Pressing the 1 button once = stop the vacuum packing and start the sealing cycle Pressing the 1 button twice = cancel the cycle without sealing 
4.3 External Vacuum Packing Cycle
- – Place the switch (right side of the machine) Ref. 1 fig. 4.3.1 in the ON position. The display will read OFF.
- Press the 2 buttons and put the machine in the ON mode (vacuum packing cavity).
- Simultaneously press buttons 3 and 4 for 1 sec. The display will show the message EXT. VACUUM
- Check that the set time is sufficient.
- If necessary, increase or decrease the time with keys 3 and 4 fig. 4.3.1.
- Insert the tube for external suction optional) in the suction hole, being careful to remove the adjustable cap 5 fig. 4.3.1.
- Press the 2 buttons to start the cycle. The cycle will stop automatically when it reaches the set time.
Please note: Pressing buttons 2 and 3 at the same time will return it to the vacuum chamber packing mode. 
4.4 – Packaging liquids or semi-liquids
With the vacuum packing machines we produce, it is possible to vacuum pack liquids and semi-liquids (soups, juices, sauces, etc…) lengthening their duration and maintaining flavor and hygiene unaltered.
In these cases, remember that the bags must never be filled up to the maximum limit, but up to 50% of the capacity, making sure that the edge is at a higher level with respect to the sealing bar.
- The vacuum cycle remains programmed as described in the USING THE PACKAGING MACHINE chapter. (4.2)
- As liquids are incompressible, they do not require packaging in modified environments, i.e. with the addition of inert gases. All of the packets can be stored in a cold room and stacked
- normally.
4.4.1 – Packaging liquids or semi-liquids with the
use of standard bracket When liquid products must be packed, the use of the inclined bracket is recommended, in order to facilitate the operation.
4.3.2 – Packaging of thin products with the use of the optional raised surface
When thin products such as sliced cured meats must be packed, the use of the raised surface is recommended, in order to facilitate the operation
PRESERVATION TIME OF VACUUM PACKE PRODUCTS KEPT AT A TEMPERATURE OF +0°/+3° C.
FISH: Average duration 7/8 days with extremely fresh product CURED COLD CUTS: Maintenance time to perfection over 3 months MATURED CHEESES: Grana, pecorino, etc. 120 days FRESH CHEESES: Mozzarella, brie, etc 30/60 days VEGETABLES: In general 15/20 days
| FRESH MEATS | |
| BEEF | 30/40 days |
| VEAL | 30/40 days |
| PORK | 20/25 days |
| WHITE MEATS | 20/25 days |
| RABBIT AND GAME ON THE BONE | 20 days |
| LAMB/GOAT | 30 days |
| SAUSAGES | 30 days |
| OFFAL | 10/12 days |
4.5 – Cleaning the machine
ATTENTION!
Disconnect the machine from the mains electricity before cleaning.
Do not clean the machine using a jet of water.
Use non-toxic detergents only, expressly intended for clearing components coming into contact with foodstuffs. DO NOT use chlorine-based detergents.
DO NOT use ethyl alcohol to clean the Plexiglas cover.
The Plexiglas lid be cleaned regularly with a soft, damp cloth, using cold or warm water, with a small amount of neutral detergent.
It is recommended to avoid:
– the use of products containing: denatured ethyl alcohol, solvents in general, Benzene, Trichloroethylene
– the use of abrasive materials and contact with sharp objects
Drying
When the lid has been cleaned, it can be dried using a slightly damp chamois cloth, without rubbing hard.
4.6 – Vacuum pump heating
During the winter period, in the morning it is recommended to briefly pre-heat the pump in order to fluidify the oil before it goes into circulation:
– Position the master switch (ref. 1 fig. 4.6.1) at ON.
– Turn the suction cock to close (ref. 5 fig. 4.6.1)
– Press the UP key 3 times (ref. 3 fig 4.6.1)
The machine will perform an oil heating cycle.
The duration of the cycle is 15 minutes.
If the operator wants to interrupt the cycle before it ends, he must press the switch-on key ref. 2 fig 4.1.1.
N.B. This operation must only be performed with the intake cock closed.
Controls and maintenance
5.1 – Controls and maintenance
Access to the internal part of the machine is reserved exclusively to our specialized technician.
If the machine is accessed voluntarily, the manufacturer declines all civil and penal liability regarding any accidents or damage caused to persons or objects.
All electric components are protected within the machine body and the relative guard must be removed in order to gain access. Whenever access must be made, remove the plug from the electric control board’s current socket.
5.2- Maintenance
- Clean the sealing bars and the silicon counter bar more or less every 15 days using alcohol.
- Change the oil every 400 hours of working (data variable depending on the type of product packed). After 2000 cycles the machine envisions an automatic oil control, the display shows the “oil change” message. The user must call the dealer, who will check the efficiency of the oil and will replace it, if necessary.
- Replacement of electric resistances, Teflon sealing bar, lid sealing gaskets about every 200 working hours.
- Replacement of the silicon counter-bar
- Check pump vanes, filters, and pneumatic solenoid valve seals every 35,000 work cycles.
5.2.1 – Vacuum pump
For the safeguarding and the duration of the vacuum pump, follow the indications given below scrupulously:
– Do not suck up steam, liquids and flours of any type.
This compromises the viscosity of the pump oil and damages the pump itself.
-Periodically check the pump oil level through the visual inspection window A level below minimum can damage the pump
A level above the maximum can damage the pump filter and the pump itself Periodically check the color of the pump oil. If the oil appears cloudy, dark or emulsioned, it must be replaced immediately.
– Replace the pump oil every 2 / 4 / 6 or 12 months, depending on use and location of the equipment, or appear the notice “change oil” on the display.
The pump oil may have to be replaced every month.
– Replace the pump oil before prolonged machine shutdown.
ATTENTION!!:
Considering that the vacuum packaging machine is nearly always located in the kitchen, an environment full of steam and humidity, the level and quality of the pump oil must be checked constantly and replaced frequently and periodically.
| Types oil | |
| AGIP ARNICA 32 | Q8 HAENDEL 32 ESSP |
| SHELL TELLUST 32 | INVAROL EP46 |
Obligations in the event of malfunctioning and/or potential dangers
The operators must inform their direct seniors of any deficiency and/or potentially dangerous situation that should occur.
6.1 – User obligations
The user must inform the manufacturer immediately if any defects and/or malfunctioning of the accident prevention system are detected, as well as any presumed dangerous situation of which he becomes aware. It is prohibited for the user and/or third parties (excluding duly authorized manufacturer’s staff) to make any type or entity of modifications to the machine and its functions, as well as to this technical document. In the event of malfunctioning and/or dangers, owing to failure to respect the aforesaid, the manufacturer is not liable for any consequences. We recommend you request any modifications from the Manufacturer.
Troubleshooting
7.1 – Troubleshooting
- After having connected the master switch, the machine does not start:
a) Check that the plug is well inserted into the socket and, if necessary, control the contacts inside the plug itself.
b) Check that on lowering the lid, the micro switch positioned on the rear below the right fixing hinge is excited. - The machine operates regularly, but the package is not sealed when the lid is opened
a) Lift the Teflon and check that the resistance is not interrupted and it is blocked on the lateral clamps. - If the machine does not achieve an excellent vacuum
a) Close the lid and disconnect the line when a negative pressure of about 90%has been reached. Check whether the vacuum percentage indicated on the display remains fixed or decreases.
– In the first case, there are no leaks, therefore the problem has another source (pump vanes, oil replacement).
– In the second case, there is the presence of air infiltration into the tank:
• heck the membrane below the sealing bar, checking that it has no holes or is ripped
• heck the integrity of the sealing gasket positioned under the lid; if the aforementioned pieces must be replaced, request them directly from the authorized dealer.
WARNING!
In case the machine is turned off or there is a power outage during the vacuum cycle, it may happen that the lid does not open due to the vacuum being reached at the time of switching off. To open the lid is necessary to bring the pressure in the tank. Then turn on the machine with the side button, after one second the drain valve opens and you can re-open the lid.
7.2 WEEE Waste Electric and Electronic Equipment
INFORMAZIONE AGLI UTENTI
In compliance with art.13 of the Legislative Decree n. 151 dated 25 July 2005, ”Implementation of the 2002/95/CE,2002/96/CE and 2003/108/CE
Directives, relative to the reduction of the use of dangerous substances in electric and electronic appliances, as well as the disposal of waste”
The barred wheeled-bin symbol on the appliance or the package indicates that at the end of the product’s useful life span, it must be collected separately from other waste.
The recycling of this product at the end of its service life is arranged for and carried out by the manufacturer. The user who wishes to dispose of this product must therefore contact the manufacturer and adhere to the system that he has adopted for the correct disposal of this product at the end of its service life
The correct disposal of the old product for the processes of recycling, treatment, and compatible waste disposal will help prevent potential negative consequences for the environment and human health and will result in the reuse and recycling of the materials and components which make up the appliance.
Abusive disposal of the appliance leads to the application of administrative sanctions envisioned by the Standards in force.
AUTHORISED DEALER

















