Guangdong Fuxin Technology LRB-350B Thermoelectric Heating/ Cooling Coasters

Note:
- Due to product improvement and technical update, the parameters are subject to change without prior notice.
- If the appearance or color of the product are changed, the actual product shall prevail.
Product description
The Thermoelectric Heating/ Cooling Coaster is a new type of coaster using semiconductor refrigeration technology. The cup is placed in the center of the cooling block, and the liquid inside the cup is heated and cooled by transferring the temperature through the cooling block.
The main function of this product is to cool and heat the liquid in the cup (such as water, milk, etc.), and provide wireless charging function for mobile phones.
Product Features
- Using semiconductor refrigeration technology, no compressor refrigeration moving parts, simple structure, small volume, light weight.
- LED indicating operation, cooling and heating state.
- No refrigerant, no secondary pollution, environment friendly.
- Good appearance, easy to operate, low noise.
- With wireless charging function, easy to charge your phone.
Structure and parts

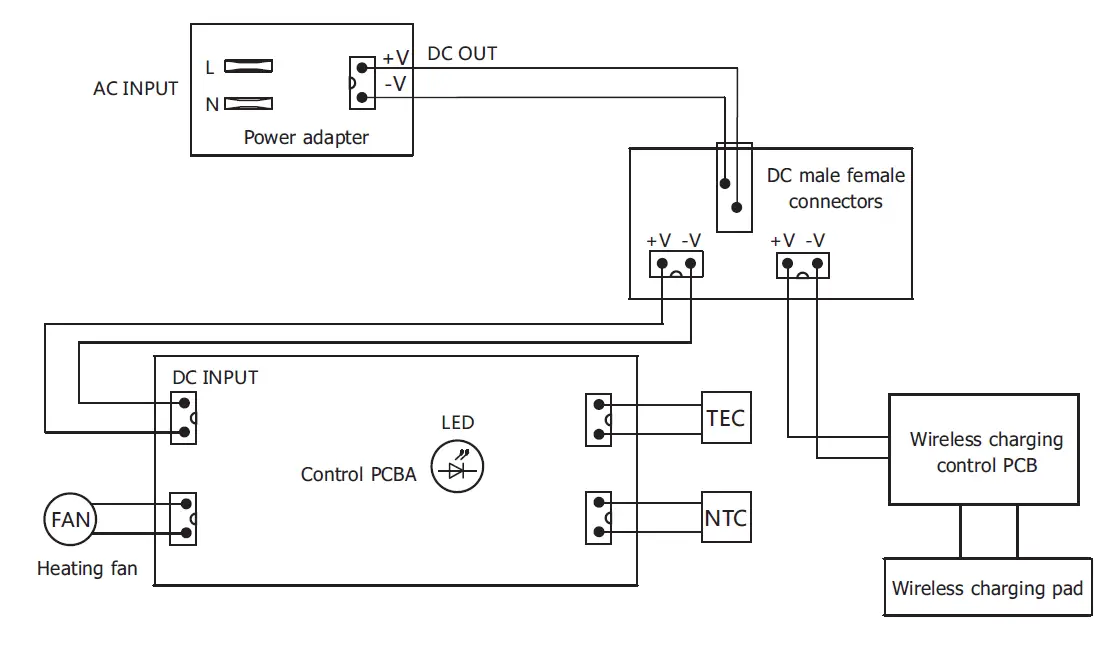
Electrical schematic diagram

- Adaptor DC power supply, input voltage 100-240V, frequency 50/60Hz, output voltage 12.0V DC, rated output current 4A.
- Touch the button once to enter the cooling function, and the cooling mode starts to work.
- In the cooling mode, long press the button to enter the heating mode. When the heating temperature is reached, stop the heating, and reheat again when the temperature is lower than your expectation.
- The fan works during cooling, and it stops working during heating.
Technical data
- Cup volume: 400ml
- Ambient temperature range: 10-32℃
- Relative humidity: no more than 90%
- Input power: 48W
- Power consumption: 1.2 (kWh/24h)
- External size of coaster: W192×D120×H42mm
- Coaster net weight: 400g
- Running indicator: Blue LED lights up during cooling. Red LED lights up during heating.
Instructions for use
- Connect the power adapter to use the mobile phone wireless charging function.
- Press the switch button of the coaster, the coaster enters cooling mode, and the blue LED lights up.
- In the cooling state, long press the button to enter the heating mode, and the red LED lights up.
- When there is no need to run, press the switch button to shut down, or pull out the adapter plug directly, and the coasters will be shut down.
Maintenance
- When using the product, the left air outlet should keep a distance (>20cm) from the surrounding objects, and the air inlet at the bottom of the machine should not be blocked, otherwise the cooling and heating will be affected.
- Place the product flat and avoid dumping.
- The bottom of the product should be cleaned regularly to avoid dust and debris blocking the vent, which will reduce air intake of heat dissipation and affect product performance.
- When there is dust or dirt on the surface of the product, please do not wash it with water spray, otherwise it will affect the operation of the machine. Wipe the surface with a wet towel.
- Do not use the coaster in ambient temperature higher than 40°C.
Precautions
(All contents of this project are related to safety, please be sure to comply with it)
- Do not use any other accessories that are not approved by the manufacturer with this coaster. In case of machine failure, the guarantee will be terminated automatically.
- After unpacking, check whether the product is damaged and whether the accessories are complete.
- If the power cable is damaged, deliver it to the manufacturer or other designated professional personnel for repair.
- In case of machine failure, immediately pull out the power plug. Do not use the product when it is defective.
- The product can only be repaired at the corresponding repair place of the company to prevent other unsafe factors.
- Do not block the air inlet at the bottom and the air outlet on the left side, and do not insert foreign matter into the air outlet during work, which would damage the internal parts.
- The coaster should be placed on horizontal surfaces when working.
- The coaster should be shut down to terminate operation when stop working.
- This appliance is not intended for use by persons (including children) with reduced physical, sensory or mental capabilities, or lack of experience and knowledge, unless they have been given supervision or instruction concerning use of the appliance by a person responsible for their safety. Children should be supervised to ensure that they do not play with the appliance.
- Do not use the heating function without putting the cup on the coaster, to avoid getting burned.
Troubleshooting
Please check the following problems before sending the machine to repair.
| Symptoms | Possible causes | Solutions |
| The coaster does not work. | The power is cut off. | Check whether the power plug is properly inserted. |
| The power button is not put on. | Put on the power button. |
Environmental protection
Manufactured from high quality materials and components, this product is recyclable and reusable. Please follow local regulations and do not dispose of waste products as general household waste.
Proper disposal of waste products can help avoid negative impacts on the environment and human health.
This device complies with Part 15 of the FCC Rules. Operation is subject to the following two conditions: (1) this device may not cause harmful interference, and (2) this device must accept any interference received, including interference that may cause undesired operation.
Changes or modifications to this unit not expressly approved by the party responsible for compliance could void the user’s authority to operate the equipment.
NOTE: This equipment has been tested and found to comply with the limits for a Class B digital device, pursuant to Part 15 of the FCC Rules. These limits are designed to provide reasonable protection against harmful interference in a residential installation. This equipment generates uses and can radiate radio frequency energy and, if not installed and used in accordance with the instructions, may cause harmful interference to radio communications.
However, there is no guarantee that interference will not occur in a particular installation. If this equipment does cause harmful interference to radio or television reception, which can be determined by turning the equipment off and on, the user is encouraged to try to correct the interference by one or more of the following measures:
- Reorient or relocate the receiving antenna.
- Increase the separation between the equipment and receiver.
- Connect the equipment into an outlet on a circuit different from that to which the receiver is connected.
- Consult the dealer or an experienced radio/TV technician for help.
This equipment complies with FCC radiation exposure limits set forth for an uncontrolled environment. This equipment should be installed and operated with a minimum distance of 20cm between the radiator & your body. This transmitter must not be co-located or operating in conjunction with any other antenna or transmitter.



















