
OWNER’S MANUAL

EF-Series
EF10P
• EF12P
• EF15P
• EF215P
Powered Full-Range Loudspeakers
IMPORTANT SAFETY INSTRUCTIONS
This lightning flash with an arrowhead symbol, within an equilateral triangle, is intended to alert the user to the presence of uninsulated “dangerous voltage” within the product’s enclosure that may be of sufficient magnitude to constitute a risk of electric shock to persons.
![]()
The DO NOT STACK symbol is intended to alert the user that the product shall not be vertically stacked because of the nature of the product.
Caution
RISK OF ELECTRIC SHOCK DO NOT OPEN
![]()
ICE 60417-5041
CAUTION: HOT SURFACE
![]()
The exclamation point within an equilateral triangle is intended to alert the user to the presence of important operating and maintenance (servicing) instructions in the literature accompanying the appliance.
FOLLOW ALL INSTRUCTIONS
Instructions pertaining to a risk of fire, electric shock, or injury to a person.
CAUTION: TO REDUCE THE RISK OF ELECTRIC SHOCK, DO NOT REMOVE COVER (OR BACK). NO USER-SERVICEABLE PARTS INSIDE. REFER SERVICING TO QUALIFIED SERVICE PERSONNEL. THIS DEVICE IS FOR INDOOR USE ONLY! INSTALLED BATTERY PACKS SHALL NOT BE EXPOSED TO EXCESSIVE HEAT SUCH AS SUNSHINE, FIRE, OR THE LIKE.
Read Instructions: The Owner’s Manual should be read and understood before the operation of your unit. Please, save these instructions for future reference and heed all warnings.
Clean only with a dry cloth.
Packaging: Keep the box and packaging materials, in case the unit needs to be returned for service.
Warning: To reduce the risk of fire or electric shock, do not expose this apparatus to rain or moisture. Do not use this apparatus near water!
Warning: When using electric products, basic precautions should always be followed, including the following:
Power Sources
Your unit should be connected to a power source only of the voltage specified in the owner’s manual or as marked on the unit. This unit has a polarized plug. Do not use with an extension cord or receptacle unless the plug can be fully inserted. Precautions should be taken so that the grounding scheme on the unit is not defeated. An apparatus with CLASS I construction shall be connected to a Mains socket outlet with a protective earthing connection. Where the MAINS plug or an appliance coupler is used as the disconnect device, the disconnect device shall remain readily operable.
Hazards
Do not place this product on an unstable cart, stand, tripod, bracket, or table. The product may fall, causing serious personal injury and serious damage to the product. Use only with cart, stand, tripod, bracket, or table recommended by the manufacturer or sold with the product. Follow the manufacturer’s instructions when installing the product and use mounting accessories recommended by the manufacturer. Only use attachments/accessories specified by the manufacturer
Note: Prolonged use of headphones at a high volume may cause health damage to your ears.
The apparatus should not be exposed to dripping or splashing water; no objects filled with liquids should be placed on the apparatus.
The terminals marked with the “lightning bolt” are hazardous live; the external wiring connected to these terminals requires installation by an instructed person or the use of ready-made leads or cords.
Ensure that proper ventilation is provided around the appliance. Do not install near any heat sources such as radiators, heat registers, stoves, or other apparatus (including amplifiers) that produce heat.
No naked flame sources, such as lighted candles, should be placed on the apparatus.
Power Cord
Do not defeat the safety purpose of the polarized or grounding-type plug. A polarized plug has two blades with one wider than the other. A grounding-type plug has two blades and a third grounding prong. The wide blade or the third prong is provided for your safety. If the provided plug does not fit into your outlet, consult an electrician for the replacement of the obsolete outlet.
The AC supply cord should be routed so that it is unlikely that it will be damaged. Protect the power cord from being walked on or pinched particularly at plugs. If the AC supply cord is damaged DO NOT OPERATE THE UNIT. To completely disconnect this apparatus from the AC Mains, disconnect the power supply cord plug from the AC receptacle. The main plug of the power supply cord shall remain readily operable.
Unplug this apparatus during lightning storms or when unused for long periods of time.
Service
The unit should be serviced only by qualified service personnel. Servicing is required when the apparatus has been damaged in any way, such as power-supply cord or plug is damaged, liquid has been spilled or objects have fallen into the apparatus, the apparatus has been exposed to rain or moisture, does not operate normally, or has been dropped.
IMPORTANT SAFETY INSTRUCTIONS (UL60065)
The Lightning Flash with arrowhead symbol within an equilateral triangle is intended to alert the user to the presence of uninsulated “dangerous voltage” within the product enclosure that may be of sufficient magnitude to constitute a risk of shock to persons
The exclamation point within an equilateral triangle is intended to alert the user to the presence of important operating and maintenance (servicing) instructions in the literature accompanying the product
- Read these instructions.
- Keep these instructions.
- Heed all warnings.
- Follow all instructions.
- Do not use this apparatus near water.
- Clean only with a dry cloth.
- Do not block any ventilation openings. Install in accordance with the manufacturer’s instructions.
- Do not install near any heat sources such as radiators, heat registers, stoves, or other apparatus (including amplifiers) that produce heat.
- Do not defeat the safety purpose of the polarized or grounding-type plug. A polarized plug has two blades with one wider than the other. A grounding-type plug has two blades and a third grounding prong. The wide blade or the third prongs are provided for your safety. If the provided plug does not fit into your outlet, consult an electrician for the replacement of the obsolete outlet.
- Protect the power cord from being walked on or pinched particularly at plugs, convenience receptacles, and the point where they exit from the apparatus.
- Only use attachments/accessories specified by the manufacturer.
- Use only with the cart, stand, tripod, bracket, or table specified by the manufacturer, or sold with the apparatus. When a cart is used, use caution when moving the cart/apparatus combination to avoid injury from tip-over.
- Unplug this apparatus during lightning storms or when unused for long periods of time.
- Refer all servicing to qualified service personnel. Servicing is required when the apparatus has been damaged in any way, such as power-supply cord or plug is damaged, liquid has been spilled or objects have fallen into the apparatus, the apparatus has been exposed to rain or moisture, does not operate normally, or has been dropped.
WARNING:
- To reduce the risk of fire or electric shock, do not expose this apparatus to rain or moisture and objects filled with liquids, such as vases, should not be
placed on this apparatus. - To completely disconnect this apparatus from the ac mains, disconnect the power supply cord plug from the ac receptacle.
- The main plug of the power supply cord or an appliance coupler shall remain readily accessible.
CAUTION ![]()
TO PREVENT ELECTRIC SHOCK HAZARDS, DO NOT CONNECT TO THE MAINS POWER SUPPLY WHILE THE GRILLE IS REMOVED.
EF-Series Powered Full Range Loudspeakers
It was not easy creating a new élite series following the success of the groundbreaking older élite line. Our designers stepped up to the task and delivered something not only new but even more groundbreaking! The designers chose the iconic élite EF500P as the benchmark for sound quality, then they implanted 1200 watts of bi-amped power using advanced digital signal processing. The EF12P, EF15P, and EF215P models use a 1200 watt amp and the EF10P uses a 500 watt lower power version. A Bluetooth™ control was added for increased versatility. Finally, they designed cabinets that can handle and deliver the power and sound quality expected by our faithful users. With this type of power and versatility, the EF-Series powered cabinets are already setting a new standard for active loudspeakers.

![]()
Note: The lower power EF10P uses the same technology as the EF12P, EF15P, or EF215P but due to the drivers and physical package using higher power was not feasible.
Features
- Ultra-clear audio reproduction throughout the whole bandwidth
- High efficiency, high tech, 1200 and 500-watt bi-amped power modules
- Superior DSP processing with component protection
- True 3-inch Titanium diaphragm horn driver (1-inch on EF10P)
- Low distortion and high power-handling 10, 12, and 15-inch woofers
- Master Level control (cabinet-level adjustment)
- Multi-input source mixer with Combi-Jacks (XLR + 1/4-inch TRS hybrid)
- Line input with Combi-Jack (XLR + 1/4-inch TRS hybrid) and 1/8-inch TRS inputs*
- Direct microphone input with level control and phantom power
- Combi Jack (XLR + 1/4-inch TRS hybrid) input and XLR output for easy Linking
- Four EQ modes including a Bluetooth™ adjustable user mode
- Recessed Mixer panel
- Integrated flying hardware (1/4-20 inch threaded holes)
- Ultra-strong plywood cabinet and a tough, full-length metal grille
![]()
* EF12P REV1 and EF15P REV1 use RCA connectors instead of a 1/8-inch connector for Channel 1
Power and Versatility
The élite EF-Series powered cabinets are bi-amped full-range loudspeakers with built-in two-channel mixers. Using Class D switching technology the overall efficiency of the amplifiers has been greatly improved over other designs. The low-frequency amplifier used for the woofer in the EF12P, EF15P, and the EF215P delivers over 900 watts (400 watts for the EF10P). The amplifier for the high-frequency amp uses three-tier linear technology and is rated at 300 watts (100 watts for the EF10P). This Class H amplifier drives the titanium diaphragm horn drivers helping to reproduce clean transients while keeping up with the high output of the woofers.
The combination of Class D and Class H amplifier technologies used on the élite EF-Series powered cabinets help keep distortion to a minimum while reducing the need for massive heat dissipation. In fact, to a level low enough to eliminate the need for heavy heatsinks. The advantage of this unique combination of three-tier and Class D amplification has reduced extraneous heat to the point that an EF-Series powered cabinet can easily be used in almost any orientation (close to walls, floors, and in close arrays with multiple cabinets). Competitive active loudspeakers (with large finned heatsinks) typically need to be operated vertically and with plenty of clearance to ensure proper ventilation and heat dissipation. Having greater flexibility with the orientation of the enclosure makes the EF-Series powered cabinets ideal for flying in clusters and point-source concert sound systems. This all works because Yorkville’s designers took extra care making sure that in tight clusters overheating would not be an issue.
As a bonus, the élite EF-Series powered cabinets have a built-in audio mixer allowing microphones and/or line sources to be used directly. Additionally, the Link system allows additional powered cabinets to be driven from a single source (up to a maximum of 16 EF-Series powered cabinets).
![]()
Note: a maximum of 3 mixers can be used when Linking EF-Series powered cabinets
USER Tip: When a pair of EF-Series powered cabinets are Linked you can use both mixers integrated on each cabinet. This allows you to have up to two microphones and two line inputs.
As mentioned, our active cabinets can be linked together, one limitation is a maximum of three ‘mixers’ can be active at any one time. This means up to 3 Mic sources and 3 line sources are available in an array of three or more cabinets. The microphone inputs have equalization and high pass filtering designed for vocal applications. The Master level control is used to adjust the levels of individual powered cabinets. This is invaluable in applications where large numbers of cabinets are used such as in clusters or in trade show applications (or when EF-Series powered cabinets are used as repeater cabinets or for side-fill).
To make it easier to add subwoofers to the EF-Series powered cabinets a 100 Hz high pass filter can be activated. This allows the cabinets to be used more efficiently with almost any active subwoofer.
Configuration
EF-Series powered cabinets can be used stand-alone or in multiples by using the Link connectors. The built-in mixer has a microphone input and two (combined) ¼-inch inputs for line sources such as CD players sources (optimized for CD, laptop computer, or a tablet/phone audio source). An external mixer can be used by disabling the internal mixer. Advanced signal processing is used to give maximum performance at all levels. There’s a switch to provide a low-frequency roll-off if you’re going to use the EF-Series powered cabinet with a subwoofer.
Power Switch & Mode LED 
The AC power switch on the rear panel turns the power On or Off. The Mode LED turns on to indicate power is supplied to the unit.
Note: When Linking cabinets, if one in the chain is turned off, some hum or buzz in the other cabinets may be audible.
Limit LED
There are separate limiters for the woofer and horn amplifiers, this LED indicates the operation of either limiter. The amber LED indicates that the cabinet is operating at full power and the limiter(s) are actively reducing the signal level. Operation into slight limiting is acceptable as long as the clip light is flashing and not constantly illuminated.
Note: The Limit LED does not indicate low-frequency processing action.
Clip LED
The red Clip LED indicates that the signal level is excessive and is causing distortion. To reduce clipping, turn down the mixer levels and/or the Master Level controls.

Main In/THRU (LINK)
The Main In/Thru (Link) connectors allow additional powered cabinets to be driven from a single source. You can Link up to 16 EF-Series powered cabinets! The Link jacks are also the correct input to use when driving the EF-Series powered cabinets with an external mixer.
Tech Note: The Link jacks operate at line level (+4 dBu) to achieve full power. When operating from signals that are not as strong, use the Line inputs of the first cabinet in the chain. The Link jacks are high-quality balanced inputs with very good common mode (hum) rejection. To ensure maximum hum rejection, properly balanced cables must be used.
User Tip: Jacks marked Link Output is connected in parallel with the Link Inputs and are provided for convenience to connect downstream cabinets. Link inputs may also be used as outputs and Link Outputs may be used as Inputs.
![]()
Note: A maximum of 3 EF-Series Control Panel mixers can be used when Linking EF-Series powered cabinets.
Mixer On/Off
This switch turns the internal mixer ‘on’ or ‘off.’ When the Mic or Line inputs are used, this switch must be set to the ‘on’ position. If these inputs are not being used, the mixer should be turned ‘off,’ this will help prevent the mixer from contributing noise to the system. The internal mixer should not be used when a source other than another EF-Series powered cabinet (or similar) is connected to the LINK jacks. Remember, a maximum of 3 mixers, in a chain of cabinets, should be used! A much larger number of cabinets may be used with the mixers disabled on the additional cabinets.
Line Input Input
The Line inputs allow line-level sources such as digital media players (laptops, tablets, or smartphones) and CD players to be connected. A Combi Jack (XLR + 1/4-inch TRS hybrid) and a 1/8inch TRS jack help provide great versatility. The 1/8-inch TRS input (RCA on REV1) is set up to blend stereo sources into mono. The Line input is also balanced to help reject unwanted hum (when balanced cables are used).
![]()
Note: A microphone may be connected to Channel 1’s Combi-Jack but will have lower gain compared to Channel 2’s Mic input (Phantom power is also NOT available for this input).
Tech Note: Unbalanced operation – When connecting an unbalanced source to the balanced inputs as on an EF-Series powered cabinet, the best chance for hum rejection is made by running a balanced cable from the source to the input. The return connection should be connected to the ground at the unbalanced plug. The EF-Series powered cabinet does not connect AC power ground directly to the input signal ground.
Control
The Line control adjusts the input volume level of devices plugged into the Line input.
Note: You can use the Combi-Jack and 1/8-inch (RCA on REV1) Line level inputs simultaneously but the relative volumes need to be adjusted at the source.
Mic Input
Input
Any standard microphone may be connected to the Mic input. If your microphone requires Phantom power, it is built-in (some condenser microphones, that don’t have batteries, require an input with Phantom power).
Control
The Mic control adjusts the volume level for the Mic input.
Master Control
This control adjusts the level of the individual EF-Series powered cabinet. When Linking multiple cabinets use this control to individually adjust the relative volumes of each cabinet.
Note: The Master control is designed to be used in the 12 o’clock (middle) position, only minor adjustments are recommended.
Model Selector
The Mode Selector applies specific EQ and tone settings for the EF-Series powered cabinet effectively custom tailoring your EF-Series powered cabinet for any environment.
Club: Boosted bass and enhanced highs make this model ideal for music playback.
Concert: Allows instruments and vocals to be equally and naturally reproduced which is best for live performance.
Vocal: Shaped response specifically for the human voice range ensures vocal intelligibility.
User: Flat by default, can be customized by a user through the Yorkville app with a maximum of five different parametric equalization points with adjustable boost, cut, and Q.
Sub Switch
For operation with a subwoofer, the Sub switch shuts off the low-frequency boost and filters out signals below 100 Hz. This switch only affects the signals to the internal amplifier and does not affect signals going out from the internal mixer, or to signals passing through the Link connections.
Bluetooth™ Control
This control enables or disables the Bluetooth™ connection between a tablet or a smartphone using the Yorkville App. Pressing the Bluetooth™ button for more than 4 seconds resets the EF-Series powered cabinet to factory settings.
Faults and Internal Fuse
![]()
Even in extreme operating conditions, the main fuse should never blow. A blown fuse generally means that excessive mains voltage has been applied or there’s a serious fault with the unit. Self-re-setting thermal switches are built into the power transformer. These will not trip even under the most extreme operating conditions and are provided only for safety reasons.

*, ENABLE MIXER option on first EF Powered Cab ONLY!
Note: The volume of each Powered Cab can be adjusted ±6dB individually
ONE MICROPHONE, MULTIPLE EF Powered Cabs

*Note: Turn MIXER option OFF (on EF Powered Cabs)
STEREO P.A., with EXTERNAL MIXER

*Note: Turn MIXER option OFF on EF Powered Cabs
STEREO P.A., with EXTERNAL MIXER

*Note: ENABLE MIXER option on the EF Powered Cab
ONE MIC and ONE CD PLAYER

*Note: MIXER ENABLED (on both EF Powered Cabs)
TWO MICS and ONE CD PLAYER

MIC and CD PLAYER, with POWERED SUBWOOFERs
Block Diagram for EF12P & EF15P (REV1)
DESIGNED & MANUFACTURED BY YORKVILLE SOUND

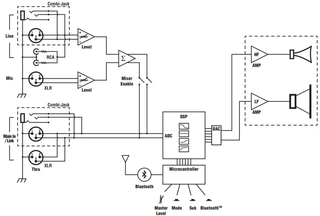
Block Diagram for EF10P, EF12P, EF15P (REV2) & EF215P
DESIGNED & MANUFACTURED BY YORKVILLE SOUND

| System Type Active or Passive Program Power (watts) Max SPL (dB) Frequency Response (Hz +/- 3dB) Crossover Frequency (Hz) Driver Configuration HF Driver(s) HF Dispersion (°H x °V) LF Driver(s) HF Power Amplifier (Watts) HF Amplifier Type LF Power Amplifier (Watts) LF Amplifier Type Power Cable In/Out Connections Input Impedance (Bal/UnBal) Input Sensitivity (Vrms Sine) Controls Bar Handles Flypoints Pole Mount Adapter (1 3/8″-3.5cm) Enclosure Materials Dimensions (DWH back, inches) Dimensions (DWH back, cm) Weight (lbs/kg) | EF10P 2-Way 2Active | EF12P E 2-Way
| P EF15P 2-Way 2
| EF215P 2-Way
|
EYEBOLT INSTALLATION
DESCRIPTION 
Many of the popular models in the Yorkville speaker cabinet line are now equipped with flying hardware for overhead suspension applications. Depending on the model, two or more internal braces have been provided for rigging purposes. Each brace contains two bolt holes and provides center-of-gravity fly-points for use with in-line or angular loads. Many of the models will support additional suspended cabinets according to their specified working load limits.
IMPORTANT!!
THE RIGGING OF LOUDSPEAKER SYSTEMS IS AN EXTREMELY SERIOUS MATTER. OVERHEAD RIGGING REQUIRES EXTENSIVE EXPERIENCE, INCLUDING (BUT NOT LIMITED TO) CALCULATING WORKING LOAD LIMITS, HARDWARE INSTALLATION, AND PERIODIC SAFETY INSPECTION OF ALL HARDWARE AND CABINETRY. IF YOU LACK THESE QUALIFICATIONS, DO NOT ATTEMPT THE INSTALLATION YOURSELF, BUT INSTEAD USE A PROFESSIONAL STRUCTURAL RIGGER. IMPROPER INSTALLATION CAN RESULT IN BODILY INJURY OR DEATH. CONSULT A STRUCTURAL ENGINEER TO CALCULATE ADDED LOADS FOR A BUILDING. STRUCTURAL REINFORCEMENT MAY BE NECESSARY TO ENSURE A SAFE INSTALLATION.
REQUIRED TOOLS
4.5mm (7/32”) Hex Wrench
Thread lock adhesive (Removable Type)
EYEBOLT INSTALLATION
a) Using a 4.5mm (7/32”) hex wrench, remove the flat head bolts from the top or bottom of the speaker enclosure to expose the tapped holes (on TX models, the flathead bolts are located within the track rails), as shown below.
Be sure to keep these handy as they will be needed to seal the cabinet after the eyebolts are removed.
IMPORTANT!!
USE ONLY LOAD-RATED FORGED EYEBOLTS. THESE MAY BE PURCHASED THROUGH YORKVILLE SOUND OR ATM FLY-WARE™.
TO ENSURE CABINET-BRACING STRENGTH, MAKE SURE ALL FLY-POINTS ARE SECURED WITH EITHER AN EYEBOLT OR FLAT HEAD HEX BOLT.
b) Place a drop of thread-lock adhesive on the threads of the eyebolt and insert one into the exposed hole. Tighten each eyebolt by hand until its fits snugly against the cabinet. Further, tighten each eyebolt by rotating it another half turn. Be sure to insert eyebolts in the threaded hole directly in line with the suspension cable. Always follow the eyebolt manufacturers’ installation and use instructions.
c) Suspend each cabinet according to working load calculations and practices recommended by the rigging hardware manufacturer.
IMPORTANT!!
ON MODELS WITH ONLY TWO TOP SUSPENSION POINTS THE SUPPLIED PULL BACK AT THE REAR OF THE BOTTOM THE CENTER PANEL OF THE CABINET IS NOT TO BE USED AS A SUSPENSION POINT. THIS POINT IS TO BE USED FOR PULL-BACK PURPOSES ONLY.
WORKING LOAD LIMITS
Specified working load limits have been determined for the enclosure as follows:
| EF10P | 2 Top, 2 Bottom, 2 Each Side, 1 Pullback (bottom) | 8 x ¼-20 | weight of cabinet only | |
| EF12P+EF15P | 2 Top, 2 Bottom, 2 Each Side, 2 Pullback | 8 x ¼-20 | weight of cabinet only | |
| EF215P | 2 Top, 2 Bottom, 2 Each Side, 2 Pullback | 8 x ¼-20 | weight of cabinet only |
IMPORTANT!! READ ALL ENCLOSED INSTRUCTIONS ABOUT THE PROPER USE OF HARDWARE. TO ENSURE PROPER INSTALLATION, FOR TECHNICAL INFORMATION ON SUSPENSION TECHNIQUES AND EXTERIOR ACCESSORY INFORMATION WE SUGGEST CALLING ATM FLY-WARES TECHNICAL SERVICES IN THE UNITED STATES AT (310)639-8282 MONDAY THROUGH FRIDAY FROM 9 AM TO 6 PM (PST) OR FAX AT (310)639-8284. YORKVILLE SOUND MAKES NO CLAIMS AS TO THE SAFETY OF THE ENCLOSURES IF RECOMMENDED LOAD LIMITS AND HARDWARE ARE NOT STRICTLY ADHERED TO. NOR DOES IT MAKE ANY SAFETY CLAIMS TO THE RESULTANT INSTALLATION.
IMPORTANT!! TRACK RAILINGS: UNITS THAT INCORPORATE THE TRACK RAILING SYSTEM HAVE THE SAME WORKING LOAD LIMITS AS THEY DO WHEN THEY ARE USED WITH EYEBOLTS. THESE RATINGS MAY BE LIMITED AND BASED ON THE RATINGS OF THE TRACK FITTINGS THEMSELVES. PLEASE ENSURE THAT THE RATING OF THE CERTIFIED TRACK FITTINGS EXCEEDS NECESSARY WORKING LOAD LIMITS.
The DO NOT STACK symbol is intended to alert the user that the product shall not be vertically stacked because of the nature of the product.
This equipment has been tested and found to comply with the limits for a Class A digital device, pursuant to part 15 of the FCC Rules. These limits are designed to provide reasonable protection against harmful interference when the equipment is operated in a commercial environment. This equipment generates, uses, and can radiate radio frequency energy and, if not installed and used in accordance with the instruction manual, may cause harmful interference to radio communications.
Operation of this equipment in a residential area is likely to cause harmful interference in which case the user will be required to correct the interference at his own expense.
Two & Ten Year Warranty
Two &Ten
Unlimited Warranty
Yorkville’s two and ten-year unlimited warranty on this product is transferable and does not require registration with Yorkville Sound or your dealer. If this product should fail for any reason within two years of the original purchase date (ten years for the wooden enclosure), simply return it to your Yorkville dealer with original proof of purchase and it will be repaired free of charge. This includes all Yorkville products, except for the YSM Series studio monitors, Coliseum Mini-Series, and TX Series Loudspeakers. Freight charges, consequential damages, weather damage, damage as a result of improper installation, damages due to exposure to extreme humidity, accident, or natural disaster are excluded under the terms of this warranty. Warranty does not cover consumables such as vacuum tubes or par bulbs. See your Yorkville dealer for more details. Warranty valid only in Canada and the United States.
REAL Gear.
REAL People.

| Canada Voice: (905) 837-8481 Fax: (905) 837-8746 | U.S.A. Voice: (716) 297-2920 Fax: (716) 297-3689 |
| www.yorkville.com | |
| Yorkville Sound 550 Granite Court Pickering, Ontario L1W-3Y8 CANADA | Yorkville Sound Inc. 4625 Witmer Industrial Estate Niagara Falls, New York 14305 USA |

CANADA
Yorkville Sound Limited 550 Granite Court Pickering, Ontario L1W 3Y8 CANADA
Voice: 905-837-8481
Fax: 905-837-8746
U.S.A.
Yorkville Sound Inc.
4625 Witmer Industrial Estate Niagara Falls, New York 14305, USA
Voice: 716-297-2920
Fax: 716-297-3689
Quality and Innovation since 1963
Printed in Canada
Manual-Owners-EF_P-00-1v7 • July 8, 2021



















